Skip to main content

Synthetic biochemical reaction networks with definable degree distributions.

Project description

SBbadger

SBbadger is a Python library for the generation of synthetic, directed, reaction networks that conform to user-defined degree distributions.

Documentation

https://SBbadger.readthedocs.io

Quick Start

Installation

Supported versions of Python are 3.7, 3.8, and 3.9. Python dependencies include numpy, scipy, antimony, matplotlib, and pydot. An additional dependency for pydot is either a system installation of Graphviz or pydot installation via conda.

SBbadger can be installed using pip:

$ pip install SBbadger

Simple Example

In the simplest possible case SBbadger can generate a single, 10 species, random network using the following commands in the python interpreter:

>>> from SBbadger import generate
>>> generate.models()

Note to Windows users. Currently the above won't work on windows in a script file. To use the package on windows in a script file you must use:

from SBbadger import generate

if __name__ == "__main__":
   generate.models()

This will be fixed in a future version.

In this case, SBbadger will randomly select reactions from 4 possible reaction types and randomly select the reactants and products for those reactions from the 10 species. The possible reaction types are:

Reaction Type Default Probabilities Examples
UNI-UNI 0.35 A -> B
BI-UNI 0.3 A + B -> C
UNI-BI 0.3 A -> B + C
BI-BI 0.05 A + B -> C + D

The default reaction probabilities are adjustable. Also note that the same species can be chosen more than once in a reaction, for example A + A -> B is a valid reaction. Reactions will continue to be added to the network until all 10 species have included. Below is the depiction of a sample network and an Antimony string describing the associated model:

var S0, S1, S9
ext S2, S3, S4, S5, S6, S7, S8

J0: S8 -> S0; kc0*S8
J1: S6 -> S5 + S0; kc1*S6
J2: S2 + S1 -> S9; kc2*S2*S1
J3: S7 -> S1 + S5; kc3*S7
J4: S9 + S0 -> S1 + S4; kc4*S9*S0
J5: S6 -> S3; kc5*S6

kc0 = 0.10285116762815472
kc1 = 65.21087405102236
kc2 = 34.220083386257116
kc3 = 11.526991028714853
kc4 = 0.15553486234310213
kc5 = 4.977089372937806

S2 = 4.759074353180305
S3 = 1.666194306431944
S4 = 7.110932299198714
S5 = 6.803821600602985
S6 = 9.329699040726386
S7 = 7.7760175494627735
S8 = 9.74931761300573

S0 = 3.431293190721635
S1 = 5.5106455586766545
S9 = 7.631625970757748

var and ext denote floating and boundary species respectively. The default rate law is mass action with all parameters randomly selected from a log-uniform distribution with a range from 0.001 to 100. Initial conditions are randomly selected from a uniform distribution with a range from 0 to 10. By default, the reactions are irreversible.

Expanded Example

Now suppose we want to create many models, and with more defined properties. The following python script will do just that.

from SBbadger import generate
from scipy.stats import zipf

def in_dist(k):
    return k ** (-2)

def out_dist(k):
    return zipf.pmf(k, 3)

if __name__ == "__main__":

    generate.models(
		group_name="extended_example",
		n_models=10,
		n_species=100,
		in_dist=in_dist,
		out_dist=out_dist,
		min_freq=1.0,
		n_cpus=4
		)

Two distribution functions are defined, in_dist and out_dist, for the in-edge and out-edge distributions respectively where k is the degree. Both are power law functions. SBbadger will discretize, truncate, and renormalize these functions. Note that in_dist is defined explicitly but out_dist is a wrapper around the Scipy function zipf. A short description of the other parameters follows:

  • group_name: prepended to all files and the name of the directory where those files will be deposited.
  • n_models: The number of models to be produced.
  • n_species: The number of nodes/species per model.
  • min_freq: The minimum expected frequency of nodes in every bin. This parameter, along with the number of species, is used to determine where to truncate the distribution.
  • n_cpus: The number of cores to run in parallel. Note that if __name__ == "__main__": is necessary to use multiprocessing on Windows.

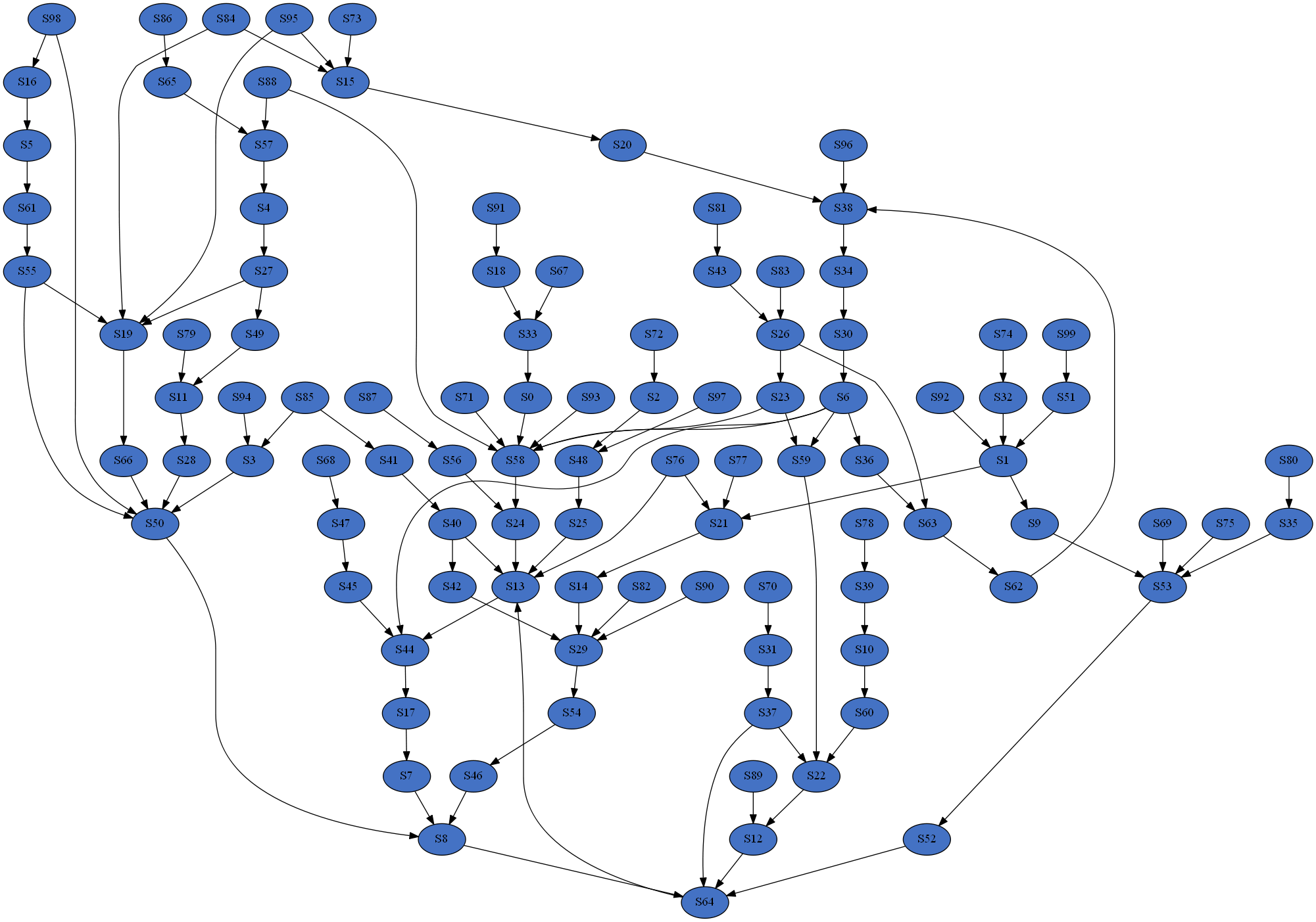
In the above example 10 models will be produced, each with 100 species; the in-edge and out-edge distributions will both follow a power law but with different exponents; the distributions will be truncated such that every degree bin will have a minimum expected node count of 1; and the models will be split into 4 groups to be processed in parallel. Below are examples of the resulting distributions and a network.

Project details


Download files

Download the file for your platform. If you're not sure which to choose, learn more about installing packages.

Source Distribution

SBbadger-1.4.5.tar.gz (54.1 kB view details)

Uploaded Source

File details

Details for the file SBbadger-1.4.5.tar.gz.

File metadata

  • Download URL: SBbadger-1.4.5.tar.gz
  • Upload date:
  • Size: 54.1 kB
  • Tags: Source
  • Uploaded using Trusted Publishing? No
  • Uploaded via: twine/4.0.2 CPython/3.7.16

File hashes

Hashes for SBbadger-1.4.5.tar.gz
Algorithm Hash digest
SHA256 022dc3b3335e4d58e72daa3ca0b6528037b8f7132ea502db449c71ea78a630ea
MD5 c7b7649914f9d2ff5ce7c436aece8b6a
BLAKE2b-256 5970d09e83b63e24a40e3e1b485037022d113e4bad5d316006ac9607868870e5

See more details on using hashes here.

Supported by

AWS Cloud computing and Security Sponsor Datadog Monitoring Depot Continuous Integration Fastly CDN Google Download Analytics Pingdom Monitoring Sentry Error logging StatusPage Status page