Skip to main content

convert between bioinformatics formats

Project description

Bioconvert is a project to facilitate the interconversion of life science data from one format to another.

https://badge.fury.io/py/bioconvert.svg https://secure.travis-ci.org/biokit/bioconvert.png https://coveralls.io/repos/github/biokit/bioconvert/badge.svg?branch=master Documentation Status https://badges.gitter.im/biokit/bioconvert.svg
note:

Bioconvert is tested with Travis for the following Python version: 3.5 and 3.6. Python 2 won’t be provided.

contributions:

Want to add a convertor ? Please join https://github.com/biokit/bioconvert/issues/1

issues:

Please use https://github.com/biokit/bioconvert/issues

Installation

In order to install bioconvert, you can use pip:

pip install bioconvert

We also provide releases on bioconda (http://bioconda.github.io/):

conda install bioconvert

and Singularity container are available. See http://bioconvert.readthedocs.io/en/master/user_guide.html#installation for details.

Usage

bioconvert input.fastq output.fasta
bioconvert input.fq output.fasta
bioconvert input.mybam output.bed --input-format bam
bioconvert --formats
bioconvert --help

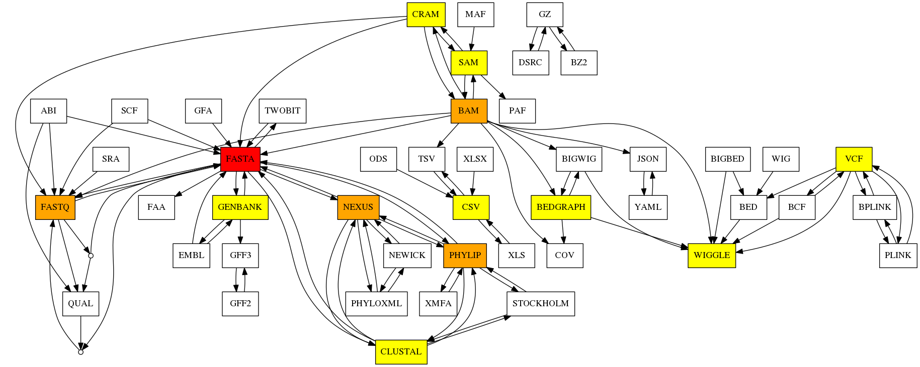
Available Converters

https://raw.githubusercontent.com/biokit/bioconvert/master/doc/conversion.png

Project details


Download files

Download the file for your platform. If you're not sure which to choose, learn more about installing packages.

Source Distribution

bioconvert-0.1.3.tar.gz (1.9 MB view details)

Uploaded Source

File details

Details for the file bioconvert-0.1.3.tar.gz.

File metadata

  • Download URL: bioconvert-0.1.3.tar.gz
  • Upload date:
  • Size: 1.9 MB
  • Tags: Source
  • Uploaded using Trusted Publishing? No
  • Uploaded via: Python-urllib/3.6

File hashes

Hashes for bioconvert-0.1.3.tar.gz
Algorithm Hash digest
SHA256 edf5b2b677bf937fa0a98cc7d094e155246b1c5b4019784f1edacc10ed5d5c72
MD5 61f782fb309689478a26599efe8c8673
BLAKE2b-256 1c709f1232cb321a50bc3c64d2ffa05aade3182e672c12d487a36a0533e963a2

See more details on using hashes here.

Supported by

AWS Cloud computing and Security Sponsor Datadog Monitoring Depot Continuous Integration Fastly CDN Google Download Analytics Pingdom Monitoring Sentry Error logging StatusPage Status page