Skip to main content

convert between bioinformatics formats

Project description

Bioconvert is a collaborative project to facilitate the interconversion of life science data from one format to another.

https://badge.fury.io/py/bioconvert.svg https://secure.travis-ci.org/bioconvert/bioconvert.png https://coveralls.io/repos/github/bioconvert/bioconvert/badge.svg?branch=master Documentation Status https://img.shields.io/github/issues/bioconvert/bioconvert.svg https://www.singularity-hub.org/static/img/hosted-singularity--hub-%23e32929.svg https://anaconda.org/bioconda/bioconvert/badges/platforms.svg https://anaconda.org/bioconda/bioconvert/badges/installer/conda.svg
contributions:

Want to add a convertor ? Please join https://github.com/bioconvert/bioconvert/issues/1

issues:

Please use https://github.com/bioconvert/bioconvert/issues

Installation

In order to install bioconvert, you can use pip:

pip install bioconvert

We also provide releases on bioconda (http://bioconda.github.io/):

conda install bioconvert

and Singularity container are available. See http://bioconvert.readthedocs.io/en/master/user_guide.html#installation for details.

Usage

bioconvert fastq2fasta input.fastq output.fasta
bioconvert gz2dsrc input.fq.gz output.dsrc2
bioconvert bam2bed input.bam output.bed
bioconvert --help

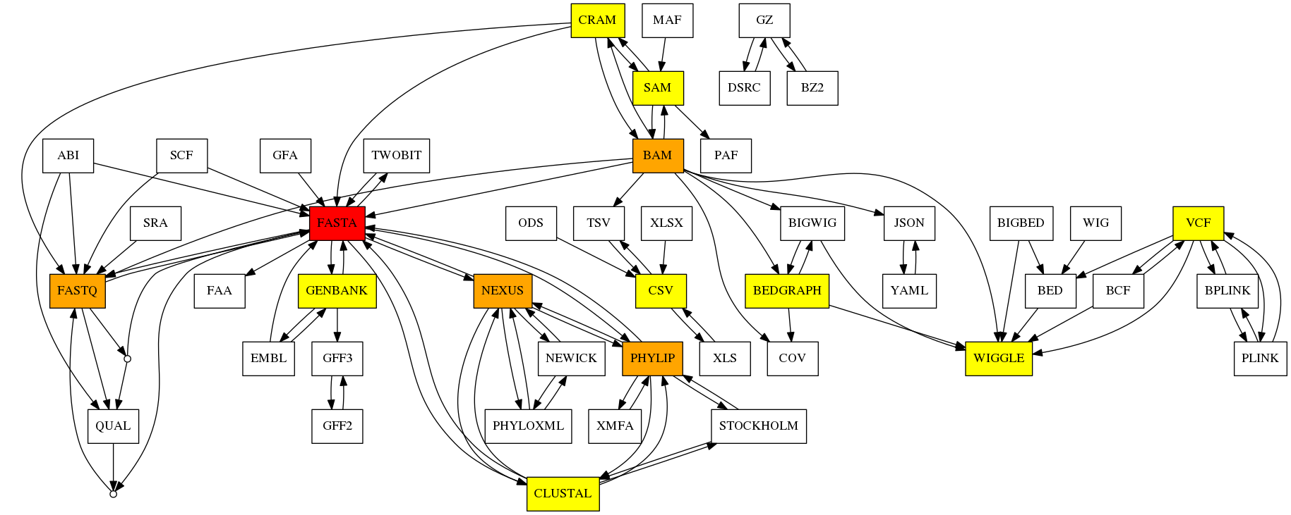
Available Converters

https://raw.githubusercontent.com/bioconvert/bioconvert/master/doc/conversion.png

Project details


Download files

Download the file for your platform. If you're not sure which to choose, learn more about installing packages.

Source Distribution

bioconvert-0.4.3.tar.gz (1.4 MB view details)

Uploaded Source

File details

Details for the file bioconvert-0.4.3.tar.gz.

File metadata

  • Download URL: bioconvert-0.4.3.tar.gz
  • Upload date:
  • Size: 1.4 MB
  • Tags: Source
  • Uploaded using Trusted Publishing? No
  • Uploaded via: Python-urllib/3.5

File hashes

Hashes for bioconvert-0.4.3.tar.gz
Algorithm Hash digest
SHA256 4dc8f91b185a7668fa13f29d28331b67364e608ca9db712686e911509188b67f
MD5 0eeab853e60d04d53374dacd93af9835
BLAKE2b-256 7af54f138b6d689929dd727c9586b71c42b4f9fd91f41e14346198a61a973b72

See more details on using hashes here.

Supported by

AWS Cloud computing and Security Sponsor Datadog Monitoring Depot Continuous Integration Fastly CDN Google Download Analytics Pingdom Monitoring Sentry Error logging StatusPage Status page