Skip to main content

Joint-thermoregulation system, JOS-3

Reason this release was yanked:

avoid conflicting numpy installation

Project description

JOS-3

JOS-3 is a model to simulate a human thermoregulation.

Its python package name is "jos3".

The model has been derived from 65MN https://doi.org/10.1016/S0378-7788(02)00014-2 and JOS-2 https://doi.org/10.1016/j.buildenv.2013.04.013 model.

Please cite us if you use this package : Y. Takahashi, A. Nomoto, S. Yoda, R. Hisayama, M. Ogata, Y. Ozeki, S. Tanabe,Thermoregulation Model JOS-3 with New Open Source Code, Energy & Buildings (2020), doi: https://doi.org/10.1016/j.enbuild.2020.110575

Requirement

  • python 3
  • numpy

Installation

pip install jos3

or

pip install git+https://github.com/TanabeLab/JOS-3.git

Usage

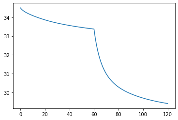
import pandas as pd
import jos3

model = jos3.JOS3(height=1.7, weight=60, age=30)  # Builds a model

# Set the first condition
model.To = 28  # Operative temperature [oC]
model.RH = 40  # Relative humidity [%]
model.Va = 0.2  # Air velocity [m/s]
model.PAR = 1.2  # Physical activity ratio [-]
model.simulate(60)  # Exposre time = 60 [min]

# Set the next condition
model.To = 20  # Changes only operative temperature
model.simulate(60)  # Additional exposre time = 60 [min]

df = pd.DataFrame(model.dict_results())  # Make pandas.DataFrame
df.TskMean.plot()  # Show the graph of mean skin temp.

result

Author

License

jos3 is under MIT license.

Project details


Download files

Download the file for your platform. If you're not sure which to choose, learn more about installing packages.

Source Distribution

jos3-0.0.3.tar.gz (22.4 kB view details)

Uploaded Source

Built Distribution

If you're not sure about the file name format, learn more about wheel file names.

jos3-0.0.3-py3-none-any.whl (24.0 kB view details)

Uploaded Python 3

File details

Details for the file jos3-0.0.3.tar.gz.

File metadata

  • Download URL: jos3-0.0.3.tar.gz
  • Upload date:
  • Size: 22.4 kB
  • Tags: Source
  • Uploaded using Trusted Publishing? No
  • Uploaded via: twine/3.2.0 pkginfo/1.6.1 requests/2.25.0 setuptools/50.3.2 requests-toolbelt/0.9.1 tqdm/4.51.0 CPython/3.7.9

File hashes

Hashes for jos3-0.0.3.tar.gz
Algorithm Hash digest
SHA256 d8c816fc3404e772b3c13ca29fb183ea6acce217fa70a443814319a7b121235e
MD5 2787f767c459617aac67db90c127feac
BLAKE2b-256 5233ead66bfd33f0200ee275e323f58cf7c57511274da65c2407d3b3abe3cbe7

See more details on using hashes here.

File details

Details for the file jos3-0.0.3-py3-none-any.whl.

File metadata

  • Download URL: jos3-0.0.3-py3-none-any.whl
  • Upload date:
  • Size: 24.0 kB
  • Tags: Python 3
  • Uploaded using Trusted Publishing? No
  • Uploaded via: twine/3.2.0 pkginfo/1.6.1 requests/2.25.0 setuptools/50.3.2 requests-toolbelt/0.9.1 tqdm/4.51.0 CPython/3.7.9

File hashes

Hashes for jos3-0.0.3-py3-none-any.whl
Algorithm Hash digest
SHA256 3b52d47465dab61615c3509486384cab8bd55f43a3bbf41f5723b733abb0ec7e
MD5 0d8415919c64997089076521bbd2bab2
BLAKE2b-256 ec0e279372a37b62c03786c39395a9bc8c89788a2764539dcce87303e703b5b9

See more details on using hashes here.

Supported by

AWS Cloud computing and Security Sponsor Datadog Monitoring Depot Continuous Integration Fastly CDN Google Download Analytics Pingdom Monitoring Sentry Error logging StatusPage Status page