Skip to main content

Knee-point detection in Python

Project description

kneed

Knee-point detection in Python

Downloads Downloads Dependents Binder Build Status CodeFactor

This repository is an attempt to implement the kneedle algorithm, published here. Given a set of x and y values, kneed will return the knee point of the function. The knee point is the point of maximum curvature.

Table of contents

Installation

Tested with Python 3.5, 3.6, and 3.7

anaconda

$ conda install -c conda-forge kneed

pip

$ pip install kneed

Clone from GitHub

$ git clone https://github.com/arvkevi/kneed.git
$ python setup.py install

Usage

These steps introduce how to use kneed by reproducing Figure 2 from the manuscript.

Input Data

The DataGenerator class is only included as a utility to generate sample datasets.

Note: x and y must be equal length arrays.

from kneed import DataGenerator, KneeLocator

x, y = DataGenerator.figure2()

print([round(i, 3) for i in x])
print([round(i, 3) for i in y])

[0.0, 0.111, 0.222, 0.333, 0.444, 0.556, 0.667, 0.778, 0.889, 1.0]
[-5.0, 0.263, 1.897, 2.692, 3.163, 3.475, 3.696, 3.861, 3.989, 4.091]

Find Knee

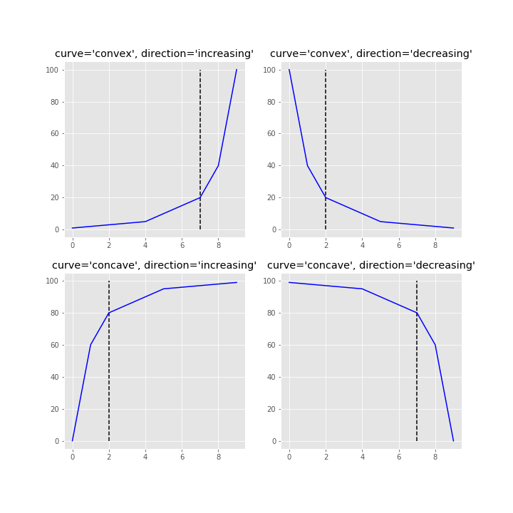
The knee (or elbow) point is calculated simply by instantiating the KneeLocator class with x, y and the appropriate curve and direction.
Here, kneedle.knee and/or kneedle.elbow store the point of maximum curvature.

kneedle = KneeLocator(x, y, S=1.0, curve='concave', direction='increasing')

print(round(kneedle.knee, 3))
0.222

print(round(kneedle.elbow, 3))
0.222

The knee point returned is a value along the x axis. The y value at the knee can be identified:

print(round(kneedle.knee_y, 3))
1.897

Visualize

The KneeLocator class also has two plotting functions for quick visualizations. Note that all (x, y) are transformed for the normalized plots

# Normalized data, normalized knee, and normalized distance curve.
kneedle.plot_knee_normalized()

# Raw data and knee.
kneedle.plot_knee()

Examples

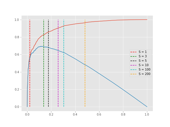
Sensitivity Parameter (S)

The knee point selected is tunable by setting the sensitivity parameter S. From the manuscript:

The sensitivity parameter allows us to adjust how aggressive we want Kneedle to be when detecting knees. Smaller values for S detect knees quicker, while larger values are more conservative. Put simply, S is a measure of how many “flat” points we expect to see in the unmodified data curve before declaring a knee.

import numpy as np
np.random.seed(23)

sensitivity = [1, 3, 5, 10, 100, 200, 400]
knees = []
norm_knees = []

n = 1000
x = range(1, n + 1)
y = sorted(np.random.gamma(0.5, 1.0, n), reverse=True)
for s in sensitivity:
    kl = KneeLocator(x, y, curve='convex', direction='decreasing', S=s)
    knees.append(kl.knee)
    norm_knees.append(kl.norm_knee)

print(knees)
[43, 137, 178, 258, 305, 482, 482]

print([nk.round(2) for nk in norm_knees])
[0.04, 0.14, 0.18, 0.26, 0.3, 0.48, 0.48]

import matplotlib.pyplot as plt
plt.style.use('ggplot');
plt.figure(figsize=(8, 6));
plt.plot(kl.x_normalized, kl.y_normalized);
plt.plot(kl.x_distance, kl.y_distance);
colors = ['r', 'g', 'k', 'm', 'c', 'orange']
for k, c, s in zip(norm_knees, colors, sensitivity):
    plt.vlines(k, 0, 1, linestyles='--', colors=c, label=f'S = {s}');
plt.legend();

Notice that any S>200 will result in a knee at 482 (0.48, normalized) in the plot above.

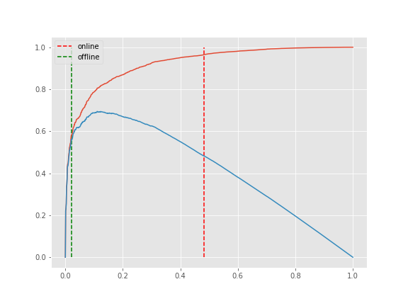
Online vs Offline Detection

The knee point can be corrected if the parameter online is True (default). This mode will step through each element in x. In contrast, if online is False, kneed will run in offline mode and return the first knee point identified.

Using the x and y from the Sensitivity example above, this time, let's keep S=1 but modify online.

kl_online = KneeLocator(x, y, curve='convex', direction='decreasing', online=True)
kl_offline = KneeLocator(x, y, curve='convex', direction='decreasing', online=False)

import matplotlib.pyplot as plt
plt.style.use('ggplot');
plt.figure(figsize=(8, 6));
plt.plot(kl_online.x_normalized, kl_online.y_normalized);
plt.plot(kl_online.x_distance, kl_online.y_distance);
colors = ['r', 'g']
for k, c, o in zip([kl_online.norm_knee, kl_offline.norm_knee], ['r', 'g'], ['online', 'offline']):
    plt.vlines(k, 0, 1, linestyles='--', colors=c, label=o);
plt.legend();

Polynomial Fit

Here is an example of a "bumpy" or "noisy" line where the default scipy.interpolate.interp1d spline fitting method does not provide the best estimate for the point of maximum curvature. This example demonstrates that setting the parameter interp_method='polynomial' will choose a more accurate point by smoothing the line.

The argument for interp_method parameter is a string of either "interp1d" or "polynomial".

x = list(range(90))
y = [
    7304, 6978, 6666, 6463, 6326, 6048, 6032, 5762, 5742,
    5398, 5256, 5226, 5001, 4941, 4854, 4734, 4558, 4491,
    4411, 4333, 4234, 4139, 4056, 4022, 3867, 3808, 3745,
    3692, 3645, 3618, 3574, 3504, 3452, 3401, 3382, 3340,
    3301, 3247, 3190, 3179, 3154, 3089, 3045, 2988, 2993,
    2941, 2875, 2866, 2834, 2785, 2759, 2763, 2720, 2660,
    2690, 2635, 2632, 2574, 2555, 2545, 2513, 2491, 2496,
    2466, 2442, 2420, 2381, 2388, 2340, 2335, 2318, 2319,
    2308, 2262, 2235, 2259, 2221, 2202, 2184, 2170, 2160,
    2127, 2134, 2101, 2101, 2066, 2074, 2063, 2048, 2031
]

# the default spline fit, `interp_method='interp1d'`
kneedle = KneeLocator(x, y, S=1.0, curve='convex', direction='decreasing', interp_method='interp1d')
kneedle.plot_knee_normalized()

# The same data, only using a polynomial fit this time.
kneedle = KneeLocator(x, y, S=1.0, curve='convex', direction='decreasing', interp_method='polynomial')
kneedle.plot_knee_normalized()

NoisyGaussian

Figure 3 from the manuscript estimates the knee to be x=60 for a NoisyGaussian. This simulate 5,000 NoisyGaussian instances and finds the average.

knees = []
for i in range(5):
    x, y = DataGenerator.noisy_gaussian(mu=50, sigma=10, N=1000)
    kneedle = KneeLocator(x, y, curve='concave', direction='increasing', interp_method='polynomial', online=True)
    knees.append(kneedle.knee)

# average knee point
round(sum(knees) / len(knees), 3)
63.583

Select k clusters

Find the optimal number of clusters (k) to use in k-means clustering. See the tutorial in the notebooks directory.

KneeLocator(x, y, curve='convex', direction='decreasing')

Contributing

Contributions are welcome, please refer to CONTRIBUTING to learn more about how to contribute.

Citation

Finding a “Kneedle” in a Haystack: Detecting Knee Points in System Behavior Ville Satopa † , Jeannie Albrecht† , David Irwin‡ , and Barath Raghavan§ †Williams College, Williamstown, MA ‡University of Massachusetts Amherst, Amherst, MA § International Computer Science Institute, Berkeley, CA

Project details


Download files

Download the file for your platform. If you're not sure which to choose, learn more about installing packages.

Source Distribution

kneed-0.6.0.tar.gz (15.5 kB view details)

Uploaded Source

Built Distribution

If you're not sure about the file name format, learn more about wheel file names.

kneed-0.6.0-py2.py3-none-any.whl (10.2 kB view details)

Uploaded Python 2Python 3

File details

Details for the file kneed-0.6.0.tar.gz.

File metadata

  • Download URL: kneed-0.6.0.tar.gz
  • Upload date:
  • Size: 15.5 kB
  • Tags: Source
  • Uploaded using Trusted Publishing? No
  • Uploaded via: twine/3.1.1 pkginfo/1.5.0.1 requests/2.23.0 setuptools/41.2.0 requests-toolbelt/0.9.1 tqdm/4.43.0 CPython/3.8.2

File hashes

Hashes for kneed-0.6.0.tar.gz
Algorithm Hash digest
SHA256 3d3956c9550f5974b83cb95ade8629f048e9752c3948966fff8bd884758cd414
MD5 5b92f568e2a7d5c9025fd8cb6c2ce2fe
BLAKE2b-256 16670e72528167910fd4716c188730a236d814e5e6d02782c6aad33a4b1b6b48

See more details on using hashes here.

File details

Details for the file kneed-0.6.0-py2.py3-none-any.whl.

File metadata

  • Download URL: kneed-0.6.0-py2.py3-none-any.whl
  • Upload date:
  • Size: 10.2 kB
  • Tags: Python 2, Python 3
  • Uploaded using Trusted Publishing? No
  • Uploaded via: twine/3.1.1 pkginfo/1.5.0.1 requests/2.23.0 setuptools/41.2.0 requests-toolbelt/0.9.1 tqdm/4.43.0 CPython/3.8.2

File hashes

Hashes for kneed-0.6.0-py2.py3-none-any.whl
Algorithm Hash digest
SHA256 91522aaf27cb2f87ee4f83de158919a7774d1516d85b56aaf8213c16f92a3ddb
MD5 600edb0eb2789bffff45472e3bd61eba
BLAKE2b-256 df02ff7837791d62bcc95fd0ae1f60c224dfa69cf95edfd7b36cfdcaa7d4ecf9

See more details on using hashes here.

Supported by

AWS Cloud computing and Security Sponsor Datadog Monitoring Depot Continuous Integration Fastly CDN Google Download Analytics Pingdom Monitoring Sentry Error logging StatusPage Status page