Skip to main content

Measurement and Verification Building Energy Prediction (MVBEP) is an open-source framework for developing data-driven models for predicting the building baseline energy consumption and estimating savings associated with retrofitting in the post-retrofit period.

Project description

Documentation Status

MVBEP

Measurement and Verification Building Energy Prediction (MVBEP) is an open-source framework for developing data-driven models for predicting the building baseline energy consumption and estimating savings associated with retrofitting in the post-retrofit period.


Background

Measurement and Verification (M&V) is a process of estimating the Avoided Energy Use (AEU) during the post-retrofit period. Estimating savings due to an implemented retrofit strategy depends on building a baseline against which the recorded measurements in the post-retrofit period can be compared. The figure below highlights three periods: pre-retrofit, retrofit, and post-retrofit.

Baseline \label{baseline}

The first period corresponds to a building state before performing a retrofit. In this period, an analysis is conducted to determine the possible combinations for Energy Conservation Measures (ECM) that could reduce the building energy consumption and return savings that make the retrofit feasible. The retrofit period encompasses the activities of retrofitting the building and finishing the ECM installment. The last period is the period in which savings estimation is performed. The building baseline represents the energy consumption if the building was not retrofitted while the metered energy consumption represents the actual consumption of the building. Generally, the baseline should be higher than the actual consumption as the building was retrofitted to be more energy-efficient. The difference between the two in the post-retrofit period represents the savings that M&V aims to quantify. However, to generate the baseline behavior, the building must be modeled on historical data. The approach highlighted in the package aims to build that baseline by using regression models.


Methodology

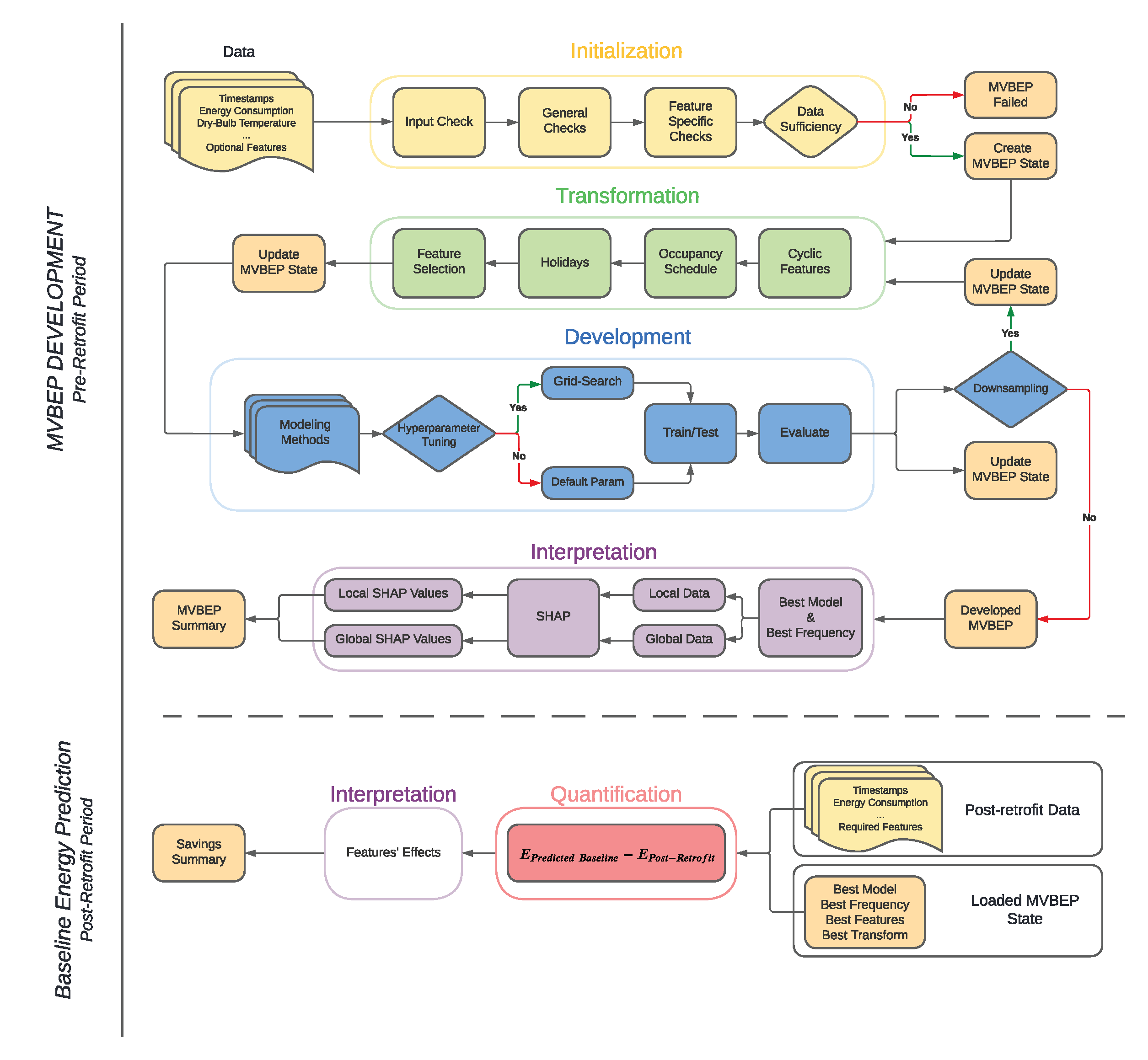
The followed methodology in this package is structured into 5 modules: initialization, transformation, development, interpretation, and quantification. The Figure below shows the flowchart of the process. Each main component is converted into a module which when they are combined, they create MVBEP.

methodology structure \label{methodology}


Getting Started

MVBEP is uploaded to PyPI and can be installed by pip

$ pip install mvbep

Requirements

The following are the requirements to run MVBEP:

holidays>=0.14.2
joblib>=1.1.0
numpy>=1.20.3
pandas>=1.3.4
plotly>=5.7.0
schema>=0.7.5
scikit_learn>=1.0.2
shap>=0.41.0
statsmodels>=0.12.2
xgboost>=1.6.0

The usage of the package is described in the package documentation. The basic usage of the package is illustrated in a Google Colab notebook.


Future Development

The current version of the package (i.e. 1.0.0) supports multiple tasks that automate the process of building a M&V baseline. The following are enhancements to be added to the package in the future along with minor missing aspects:

  • Documentation: The documentation of MVBEP describes the basic and advanced usage of the package. In addition, it describes the functions of the MVBEP module which combines all the necessary modules to build the baseline. The documentation of the remaining modules is still not finished.

  • Goodness-of-Fit (GOF): The package uses the Coefficient of Variation of Root Mean Squared Errors (CV(RMSE)) and the Normalized Mean Bias Error (NMBE) with CV(RMSE) being the default evaluation metric to choose the best modeling approach. The GOF metric combines both CV(RMSE) and NMBE which will be introduced in the next releases.

  • Reports Generation: The package uses static HTML files to summarize the output of each important phase in the development of an MVBEP object. The next releases will utilize a single interactive file that summarizes the information of all the phases rather than generating multiple files.

  • Testing: The package is just tested manually on a local Jupyter notebook and in Google Colab. The package will include automated tests in the future to better describe the performance.


Repository Structure

mvbep
|
:----- data
|       |
|       :----- df_pre.csv: An example of pre-retrofit data.
|       |
|       :----- df_post.csv: An example of post-retrofit data.
|
:----- docs : The documentation for MVBEP.
|       
:----- mvbep
|       |
|       :----- templates: folder containing html templates for reports generation.
|       |
|       :----- developer.py: Builds and evaluates regression models.
|       |
|       :----- transformer.py: Converts cleaned data to training and testing data.
|       |
|       :----- initializer.py: Checks the format and data requirements to develop a MVBEP model.
|       |
|       :----- interpreter.py: Ouputs interpretation of the devloped regression models.
|       |
|       :----- mvbep.py: A module that encompasses all the models into one streamlined proccess.
|       |
|       :----- writer.py: A module that writes HTML reports using templates.
|       |
|       :----- towt_utils.py: A file containing necessary functions to create TOWT dataset.
|
:----- output
|       |
|       :----- development_summary.html: An example of the development summary using mvbep_example notebook.
|       |
|       :----- initialization_summary.html: An example of the initialization summary using mvbep_example notebook.
|       |
|       :----- quantification_summary.html: An example of the quantification summary using mvbep_example notebook.
|       
|       
|

License

This package is licensed under MIT License.


References

  • Alrobaie A, Krarti M. A Review of Data-Driven Approaches for Measurement and Verification Analysis of Building Energy Retrofits. Energies. 2022; 15(21):7824. https://doi.org/10.3390/en15217824

Project details


Download files

Download the file for your platform. If you're not sure which to choose, learn more about installing packages.

Source Distribution

mvbep-0.0.1.tar.gz (30.1 kB view details)

Uploaded Source

Built Distribution

If you're not sure about the file name format, learn more about wheel file names.

mvbep-0.0.1-py3-none-any.whl (32.4 kB view details)

Uploaded Python 3

File details

Details for the file mvbep-0.0.1.tar.gz.

File metadata

  • Download URL: mvbep-0.0.1.tar.gz
  • Upload date:
  • Size: 30.1 kB
  • Tags: Source
  • Uploaded using Trusted Publishing? No
  • Uploaded via: twine/4.0.1 CPython/3.9.7

File hashes

Hashes for mvbep-0.0.1.tar.gz
Algorithm Hash digest
SHA256 b785f64682911a81ab34781b5adae4125037a3d38b63a473523fa3fd209461b3
MD5 d6a505b5aa1d17a1a0cb0dc23f689bee
BLAKE2b-256 05f5fddbc7bee64254d513ce42aca78ae3e3922a14db73cf80a0cc3c5216d1e3

See more details on using hashes here.

File details

Details for the file mvbep-0.0.1-py3-none-any.whl.

File metadata

  • Download URL: mvbep-0.0.1-py3-none-any.whl
  • Upload date:
  • Size: 32.4 kB
  • Tags: Python 3
  • Uploaded using Trusted Publishing? No
  • Uploaded via: twine/4.0.1 CPython/3.9.7

File hashes

Hashes for mvbep-0.0.1-py3-none-any.whl
Algorithm Hash digest
SHA256 c7728eab268cfd0edc422cbf88181f75bef22b920eb50846995b454e3059144d
MD5 0463c4313c80ac48abdf6900ef929787
BLAKE2b-256 fa31a66372b842f95aad8f031b1b1f12dda1a49171f1dc5f1aad221030b4502a

See more details on using hashes here.

Supported by

AWS Cloud computing and Security Sponsor Datadog Monitoring Depot Continuous Integration Fastly CDN Google Download Analytics Pingdom Monitoring Sentry Error logging StatusPage Status page