Skip to main content

primordial: inflationary equation solver

Project description

primordial:

inflationary equation solver

Author:

Will Handley

Version:
0.0.13
Homepage:

https://github.com/williamjameshandley/primordial

Documentation:

http://primordial.readthedocs.io/

Build Status Test Coverage Status PyPi location Documentation Status Permanent DOI for this release

Description

primordial is a python package for solving cosmological inflationary equations.

It is very much in beta stage, and currently being built for research purposes.

Example Usage

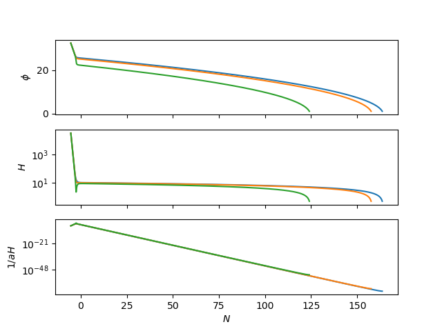
Plot Background evolution

import numpy
import matplotlib.pyplot as plt
from primordial.solver import solve
from primordial.equations.inflation_potentials import ChaoticPotential
from primordial.equations.t.inflation import Equations, KD_initial_conditions
from primordial.equations.events import Inflation, Collapse

fig, ax = plt.subplots(3,sharex=True)
for K in [-1, 0, +1]:
     m = 1
     V = ChaoticPotential(m)
     equations = Equations(K, V)

     events= [Inflation(equations),                    # Record inflation entry and exit
              Inflation(equations, -1, terminal=True), # Stop on inflation exit
              Collapse(equations, terminal=True)]      # Stop if universe stops expanding

     N_p = -1.5
     phi_p = 23
     t_p = 1e-5
     ic = KD_initial_conditions(t_p, N_p, phi_p)
     t = numpy.logspace(-5,10,1e6)

     sol = solve(equations, ic, t_eval=t, events=events)

     ax[0].plot(sol.N(t),sol.phi(t))
     ax[0].set_ylabel(r'$\phi$')

     ax[1].plot(sol.N(t),sol.H(t))
     ax[1].set_yscale('log')
     ax[1].set_ylabel(r'$H$')

     ax[2].plot(sol.N(t),1/(sol.H(t)*numpy.exp(sol.N(t))))
     ax[2].set_yscale('log')
     ax[2].set_ylabel(r'$1/aH$')

ax[-1].set_xlabel('$N$')

image0

Plot mode function evolution

import numpy
import matplotlib.pyplot as plt
from primordial.solver import solve
from primordial.equations.inflation_potentials import ChaoticPotential
from primordial.equations.t.mukhanov_sasaki import Equations, KD_initial_conditions
from primordial.equations.events import Inflation, Collapse, ModeExit

fig, axes = plt.subplots(3,sharex=True)
for ax, K in zip(axes, [-1, 0, +1]):
    ax2 = ax.twinx()
    m = 1
    V = ChaoticPotential(m)
    k = 100
    equations = Equations(K, V, k)

    events= [
            Inflation(equations),                    # Record inflation entry and exit
            Collapse(equations, terminal=True),      # Stop if universe stops expanding
            ModeExit(equations, +1, terminal=True, value=1e1*k)   # Stop on mode exit
            ]


    N_p = -1.5
    phi_p = 23
    t_p = 1e-5
    ic = KD_initial_conditions(t_p, N_p, phi_p)
    t = numpy.logspace(-5,10,1e6)

    sol = solve(equations, ic, t_eval=t, events=events)

    N = sol.N(t)
    ax.plot(N,sol.R1(t), 'k-')
    ax2.plot(N,-numpy.log(sol.H(t))-N, 'b-')

    ax.set_ylabel('$\mathcal{R}$')
    ax2.set_ylabel('$-\log aH$')

    ax.text(0.9, 0.9, r'$K=%i$' % K, transform=ax.transAxes)

axes[-1].set_xlabel('$N$')

image1

To do list

Eventually would like to submit this to JOSS. Here are things to do before then:

Cosmology

  • Slow roll initial conditions

  • Mukhanov Sazaki evolution in \(N\)

  • add \(\eta\) as independent variable

  • add \(\phi\) as independent variable

Code

  • Documentation

  • Tests
    • 100% coverage

    • interpolation

    • cosmology

Project details


Download files

Download the file for your platform. If you're not sure which to choose, learn more about installing packages.

Source Distribution

primordial-0.0.13.tar.gz (9.8 kB view details)

Uploaded Source

File details

Details for the file primordial-0.0.13.tar.gz.

File metadata

  • Download URL: primordial-0.0.13.tar.gz
  • Upload date:
  • Size: 9.8 kB
  • Tags: Source
  • Uploaded using Trusted Publishing? No
  • Uploaded via: Python-urllib/3.7

File hashes

Hashes for primordial-0.0.13.tar.gz
Algorithm Hash digest
SHA256 0d6a573e8f76bc2f52a6c6a40c95534746bd23b6de2b1c4ded6cbbbf944e2e88
MD5 85cd284a8755a9fe0504df1bc8f0dc3f
BLAKE2b-256 0d31a2b6265a5ff9104510ed0dc692d77d24c8bb3f1332700a08e363a4e58838

See more details on using hashes here.

Supported by

AWS Cloud computing and Security Sponsor Datadog Monitoring Depot Continuous Integration Fastly CDN Google Download Analytics Pingdom Monitoring Sentry Error logging StatusPage Status page