Skip to main content

Model Compresion Made Easy

Project description

https://readthedocs.org/projects/sconce/badge/?version=latest https://github.com/satabios/sconce/actions/workflows/python-publish.yml/badge.svg https://img.shields.io/github/stars/satabios Discord

Bored to read it thoroughly? Give a quick look at the mind map behind why this package was developed: Mind Map. Then get grinding with a Quick Start Notebook:

Open In Colab

If you are still reading, bruh!!!! Thank you…

The advancement of deep learning has been primarily driven by the availability of large datasets and the computational power to train large models. The complexity increases with each day, and it is becoming increasingly difficult to train/deploy these models. However, the brain can learn from a few examples and is incredibly energy efficient (Psst.. that too sparsely).

Humans tend to solve problems from their lens of perspective, and thus, we comprehend the universe through mathematical models. One such postulation is the concept of gradient descent or other optimization techniques we use to train our models. However, the brain does not use gradient descent to learn. How the brain learns and can solve complex problems is still a mystery.

Until we hit the holy grail, we must make wise methods to achieve efficiency. The logical solution is to minimize the usage of COPM (Performance, Computation, Power, Memory) and thus achieve high throughputs and latency gains.

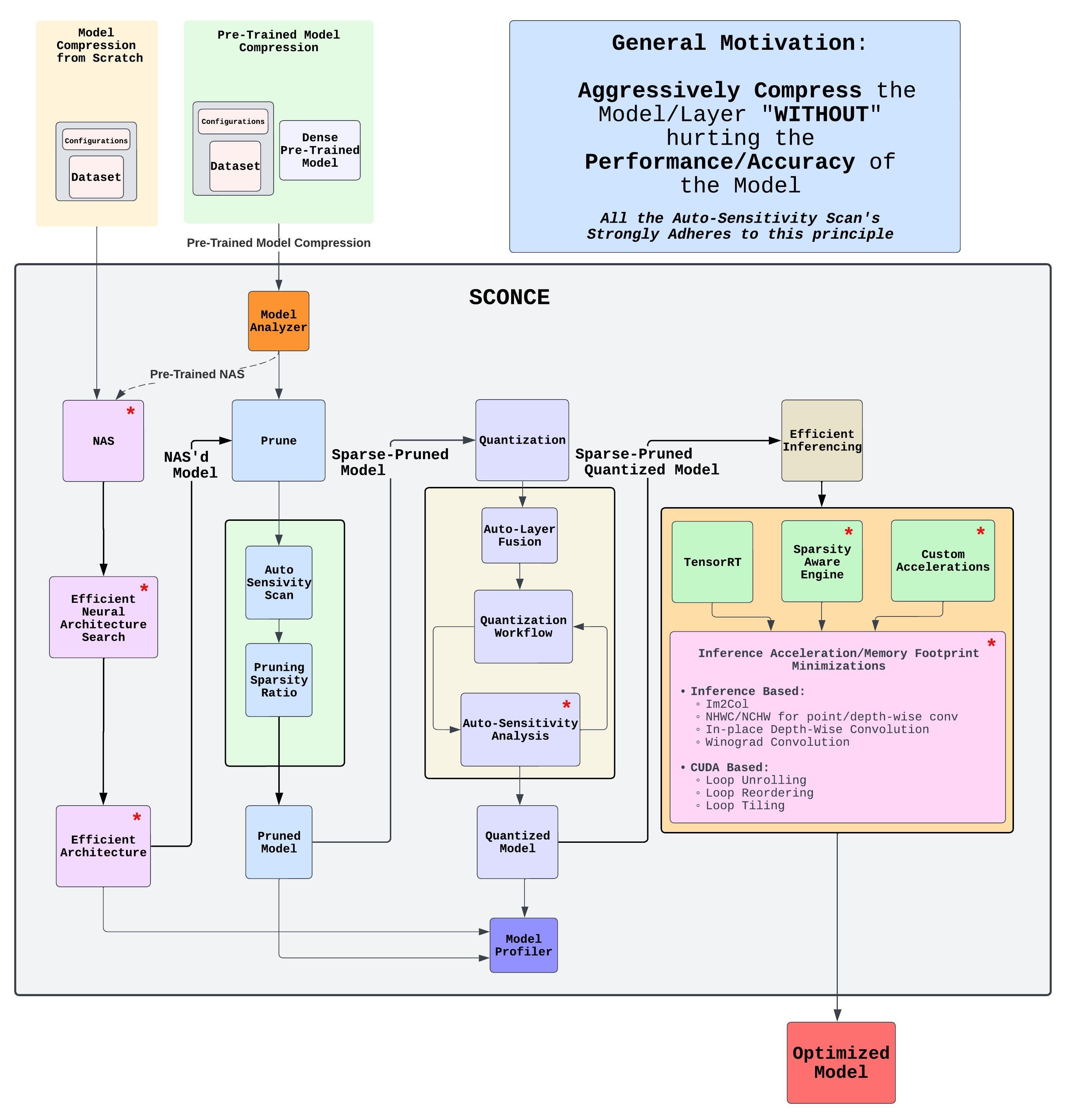
Hence, this package aims to bridge this gap by compressing a model end-to-end and making it hardware-friendly with Minimal Human Intervention.


https://github.com/satabios/sconce/blob/main/docs/source/images/sconce-features.jpg?raw=true

  • AutoML at its Heart: Humans are lazy, at least I am; hence, we want to get things done with Minimal Human Intervention. Sconce was built on this ideology that anyone with nominal knowledge of DL should be able to use this package. Drop your model into the package, call sconce.compress, and let it do the magic for you.

  • Compress the model through Pruning, Quantization, etc.

  • Bring your own dataset and let the Neural Architecture Search (NAS) find the best model that fits your deployment constraints.

  • Leverage Sparsity in the model and deploy/infer using Sparse Engines.

  • Accelerate Inferencing and Reduce Memory Footprint, Inference Optimizations:
    • CUDA Based:
      • Loop Unrolling

      • Loop Tiling

      • Loop Reordering

    • Inference Based:
      • Im2Col Convolution

      • In-Place Depth-Wise Convolution

      • Winograd

      • Memory Layout

  • In addition, this package also supports Spiking Neural Networks(snnTorch) in this compression pipeline.


https://github.com/satabios/sconce/blob/main/docs/source/images/sconce-overview.jpg?raw=true

If you like this project, please consider starring ⭐ this repo as it is the easiest and best way to support it.

Let me know if you are using sconce in any interesting work, research or blogs, as we would love to hear more about it!

If you have issues, comments, or are looking for advice on training spiking neural networks, you can open an issue, a discussion, or chat in our discord channel. |

A Brief workflow is shown below:

https://github.com/satabios/sconce/blob/main/docs/source/images/sconce-outline.jpeg?raw=true

sconce is designed to be intuitively used with PyTorch, compression for Linear, Convolutional and Attention blocks are supported.

At present, I am working on adding support for more compression techniques and more models. kindly be patient for feature request/bug fixes.

The package envisions to be a one stop solution for all your compression needs and deployed on resource constrained devices. Provided that the network models and tensors are loaded onto CUDA, sconce takes advantage of GPU acceleration in the same way as PyTorch.

sconce is a work in progress, and we welcome contributions from the community. The current status of the package and future plans can be found here: sconce Roadmap.

Quickstart

Open In Colab

Here are a few ways you can get started with sconce:

Quickstart:

Define Network:

class Net(nn.Module):
    def __init__(self):
        super().__init__()
        self.conv1 = nn.Conv2d(3, 8, 3)
        self.bn1 = nn.BatchNorm2d(8)
        self.pool = nn.MaxPool2d(2, 2)
        self.conv2 = nn.Conv2d(8, 16, 3)
        self.bn2 = nn.BatchNorm2d(16)
        self.fc1 = nn.Linear(16*6*6, 32)
        self.fc2 = nn.Linear(32, 10)

    def forward(self, x):
        x = self.pool(self.bn1(F.relu(self.conv1(x))))
        x = self.pool(self.bn2(F.relu(self.conv2(x))))
        x = torch.flatten(x, 1)
        x = F.relu(self.fc1(x))
        x = self.fc2(x)
        return x

Make a Dict for Dataloader

image_size = 32
transforms = {
    "train": Compose([
        RandomCrop(image_size, padding=4),
        RandomHorizontalFlip(),
        ToTensor(),
    ]),
    "test": ToTensor(),
}
dataset = {}
for split in ["train", "test"]:
  dataset[split] = CIFAR10(
    root="data/cifar10",
    train=(split == "train"),
    download=True,
    transform=transforms[split],
  )
dataloader = {}
for split in ['train', 'test']:
  dataloader[split] = DataLoader(
    dataset[split],
    batch_size=512,
    shuffle=(split == 'train'),
    num_workers=0,
    pin_memory=True,
  )

Define your Configurations:

# Define all parameters

from sconce import sconce

sconces = sconce()
sconces.model= Net() # Model Definition
sconces.criterion = nn.CrossEntropyLoss() # Loss
sconces.optimizer= optim.Adam(sconces.model.parameters(), lr=1e-4)
sconces.scheduler = optim.lr_scheduler.CosineAnnealingLR(sconces.optimizer, T_max=200)
sconces.dataloader = dataloader
sconces.epochs = 5 #Number of time we iterate over the data
sconces.device = torch.device("cuda" if torch.cuda.is_available() else "cpu")
sconces.experiment_name = "vgg-gmp" # Define your experiment name here
sconces.prune_mode = "CWP" #
# Note Sensitivity Analysis is applied before pruning: The tutorial explains this in detail: https://sconce.readthedocs.io/en/latest/tutorials/Pruning.html#lets-first-evaluate-the-accuracy-and-model-size-of-dense-model Look out for the header “Sensitivity Scan”.

One Roof Solution:

sconces.compress()
# Channel-Wise Pruning
+---------------------+----------------+--------------+-----------------+
|                     | Original Model | Pruned Model | Quantized Model |
+---------------------+----------------+--------------+-----------------+
| Latency (ms/sample) |      6.4       |     5.2      |       2.1       |
|     Accuracy (%)    |     93.136     |    91.303    |      91.222     |
|      Params (M)     |      9.23      |     7.14     |        *        |
|      Size (MiB)     |     36.949     |    28.581    |      7.196      |
|       MAC (M)       |      606       |     455      |        *        |
+---------------------+----------------+--------------+-----------------+
sconces.prune_mode = "GMP"
sconces.compress()
# Granular Magnitude Based Pruning
+---------------------+----------------+--------------+-----------------+
|                     | Original Model | Pruned Model | Quantized Model |
+---------------------+----------------+--------------+-----------------+
| Latency (ms/sample) |      6.4       |     6.4      |       2.3       |
|     Accuracy (%)    |     93.136     |    91.884    |      91.924     |
|      Params (M)     |      9.23      |     2.56     |        *        |
|      Size (MiB)     |     36.949     |    36.949    |      9.293      |
|       MAC (M)       |      606       |     606      |        *        |
+---------------------+----------------+--------------+-----------------+

sconce Structure

sconce contains the following components:

Component

Description

sconce.train

a spiking neuron library like torch.nn, deeply integrated with autograd

sconce.measure_latency

Compares the performance of two PyTorch models: an original dense model and a pruned and fine-tuned model. Prints a table of metrics including latency, MACs, and model size for both models and their reduction ratios.

sconce.prune_mode

Currently supporting Gradual Magnitude Pruning(GMP), L1/L2 based Channel Wise Pruning(CWP), OBC, sparsegpt, etc…

sconce.quantize

Quantize the computations of the model to make it more efficient for hardware Deployment/Inferences.

sconce.compress

Automated compression pipeline encompassing of Pruning, Quantization, and Sparsification.

Requirements

The following packages need to be installed to use sconce:

  • torch >= 1.1.0

  • numpy >= 1.17

  • torchprofile

  • matplotlib

  • snntorch

They are automatically installed if sconce is installed using the pip command. Ensure the correct version of torch is installed for your system to enable CUDA compatibility.

✌️

Installation

Run the following to install:

$ python
$ pip install sconce

To install sconce from source instead:

$ git clone https://github.com/satabios/sconce
$ cd sconce
$ python setup.py install

API & Examples

A complete API is available here. Examples, tutorials and Colab notebooks are provided.

Contributing

If you’re ready to contribute to sconce, ping on discord channel.

Acknowledgments

sconce is solely being maintained by Sathyaprakash Narayanan.

Special Thanks:

Project details


Download files

Download the file for your platform. If you're not sure which to choose, learn more about installing packages.

Source Distribution

sconce-0.99.1.tar.gz (32.3 kB view details)

Uploaded Source

Built Distribution

If you're not sure about the file name format, learn more about wheel file names.

sconce-0.99.1-py2.py3-none-any.whl (24.0 kB view details)

Uploaded Python 2Python 3

File details

Details for the file sconce-0.99.1.tar.gz.

File metadata

  • Download URL: sconce-0.99.1.tar.gz
  • Upload date:
  • Size: 32.3 kB
  • Tags: Source
  • Uploaded using Trusted Publishing? No
  • Uploaded via: twine/5.1.0 CPython/3.9.19

File hashes

Hashes for sconce-0.99.1.tar.gz
Algorithm Hash digest
SHA256 6bf62c5704fd43c10cddb5e4d61650c68ee2fb2fdcc56dc1d76566e93a3b6a5e
MD5 3b24e0f72f5d68dacf8d47008e00aaf8
BLAKE2b-256 39e7a52a992357d55f3db42d9a065f331007d3e75ccd873011cae2abf61a6aed

See more details on using hashes here.

File details

Details for the file sconce-0.99.1-py2.py3-none-any.whl.

File metadata

  • Download URL: sconce-0.99.1-py2.py3-none-any.whl
  • Upload date:
  • Size: 24.0 kB
  • Tags: Python 2, Python 3
  • Uploaded using Trusted Publishing? No
  • Uploaded via: twine/5.1.0 CPython/3.9.19

File hashes

Hashes for sconce-0.99.1-py2.py3-none-any.whl
Algorithm Hash digest
SHA256 df8c5e4f59306d69b0cbedd257731af0842703c20006912dde490f2352200dc8
MD5 b69c4840d572912f29ced2f522c61467
BLAKE2b-256 58c5df5033784e7d8c6d162751031d35e48a3503614ce8851088ee928b78619a

See more details on using hashes here.

Supported by

AWS Cloud computing and Security Sponsor Datadog Monitoring Depot Continuous Integration Fastly CDN Google Download Analytics Pingdom Monitoring Sentry Error logging StatusPage Status page