Skip to main content

A algorithm crypto trading system.

Project description

smtm

build status license language codecov

It's a game to get money.

An algorithm-based cryptocurrency automatic trading system made in Python. https://smtm.msalt.net

한국어 👈

icon_wide_gold

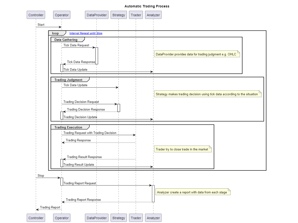
It has a very simple routine and repeat periodically. Performance critical approach is NOT suitable. e.g. multiple tradings in seconds. If you want, find another solution.

  1. Get data from Data Provider
  2. Make a decision using Strategy
  3. Execute a trading via Trader
    --- repeat ---
  4. Create analyzing result by Analyzer

intro

Features

  • Simulation
  • Mass-Simulation with Multi-process
  • CLI mode Auto Trading
  • Remote Control with Jupyter Notebook
  • Telegram Message App Trading Control

Telegram Chat-bot Mode

User can launch the program with Telegram chat-bot mode which provide user interface via Telegram chat-bot.

smtm_bot

telegram_chatbot

Simulation Mode

User can execute simulation with Simulator or MassSimulator, which run simulations using past trading records.

How to install

Install all packages using requirements.txt

pip install -r requirements.txt

For development, all development depedencies included.

pip install -r requirements-dev.txt

How to run

There are 6 mode for each features.

  • 0: simulator with interative mode
  • 1: execute single simulation
  • 2: controller for real trading
  • 3: telegram chatbot controller
  • 4: mass simulation with config file
  • 5: make config file for mass simulation

Interactive mode simulator

run with only mode

python -m smtm --mode 0

Execute single simulation

run with mode and simulation setting parameters

python -m smtm --mode 1 --budget 50000 --from_dash_to 201220.170000-201221 --term 0.1 --strategy 0 --currency BTC

Run controller for trading

run with mode and initial setting parameters

python -m smtm --mode 2 --budget 50000 --term 60 --strategy 0 --currency ETH

for real trading API key and host url is included in .env file.

UPBIT_OPEN_API_ACCESS_KEY=Your API KEY
UPBIT_OPEN_API_SECRET_KEY=Your API KEY
UPBIT_OPEN_API_SERVER_URL=https://api.upbit.com

Run telegram chatbot controller for trading

run with only mode

python -m smtm --mode 3

chat-bot api token and chat room id is needed in .env.

TELEGRAM_BOT_TOKEN=bot123456789:YOUR bot Token
TELEGRAM_CHAT_ID=123456789

Execute mass simulation with config file

run with mode and config file info

python -m smtm --mode 4 --config /data/sma0_simulation.json

Make config file for mass simulation

run with mode and simulation setting parameters

python -m smtm --mode 5 --budget 50000 --title SMA_6H_week --strategy 1 --currency ETH --from_dash_to 210804.000000-210811.000000 --offset 360 --file generated_config.json

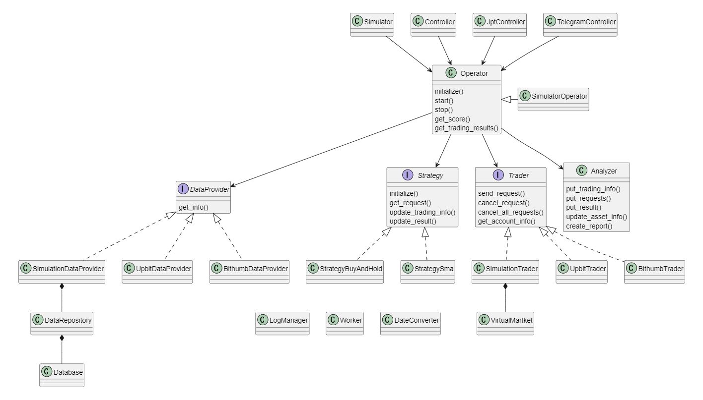
Architecture

Layered architecture

Layer Module Role
Controller Layer Simulator, Controller, TelegramController User Interface
Operator Layer Operator, SimulationOperator Operating Manager
Core Layer Analyzer, Trader, Strategy, Data Provider Core Feature

Component Diagram

Component Diagram

Class Diagram

Class Diagram

Sequence Diagram

Sequence Diagram

How to test

Unit test

Test project with unittest.

# run unittest directly
python -m unittest discover ./tests *test.py -v

Integration test

Test with real trading market. Some integration tests are excuted via Jupyter notebook. It's good to run test flexible re-ordered.

You can find notebook files in notebook directory.

# run unittest directly
python -m unittest integration_tests

# or
python -m unittest integration_tests.simulation_ITG_test

Tip

clear jupyter notebook output before make commit

jupyter nbconvert --clear-output --inplace {file.ipynb}
#jupyter nbconvert --clear-output --inplace .\notebook\*.ipynb

If you run simulation or demo mode, you should set timezone to 'Asia/Seoul' because smtm use Upbit trading information for simulation and demo. For Linux, below command is available.

timedatectl set-timezone 'Asia/Seoul'

For keeping smtm program process after terminating ssh connection, using nohup is recommended as below. Standard, error ouput is redirected to specific files.

nohup python -m smtm --mode 3 --demo 1 > nohup.out 2> nohup.err < /dev/null &

Related Book

smtm-book

Project details


Download files

Download the file for your platform. If you're not sure which to choose, learn more about installing packages.

Source Distribution

smtm-1.2.0.tar.gz (233.0 kB view details)

Uploaded Source

Built Distribution

If you're not sure about the file name format, learn more about wheel file names.

smtm-1.2.0-py3-none-any.whl (80.7 kB view details)

Uploaded Python 3

File details

Details for the file smtm-1.2.0.tar.gz.

File metadata

  • Download URL: smtm-1.2.0.tar.gz
  • Upload date:
  • Size: 233.0 kB
  • Tags: Source
  • Uploaded using Trusted Publishing? No
  • Uploaded via: twine/3.8.0 pkginfo/1.9.6 readme-renderer/34.0 requests/2.25.0 requests-toolbelt/0.10.1 urllib3/1.26.15 tqdm/4.64.1 importlib-metadata/4.8.3 keyring/23.4.1 rfc3986/1.5.0 colorama/0.4.4 CPython/3.6.8

File hashes

Hashes for smtm-1.2.0.tar.gz
Algorithm Hash digest
SHA256 bbadc20e9db07d0929f3767b8c8aaaad227a1ca1e02e832645fc90c8aaf7bb87
MD5 0d2a7afea346deca1c4efd0ae48ab3be
BLAKE2b-256 56c11992e61035bb5bfda948b78624bb104a46d7478dbb6d059716106e5d32ca

See more details on using hashes here.

File details

Details for the file smtm-1.2.0-py3-none-any.whl.

File metadata

  • Download URL: smtm-1.2.0-py3-none-any.whl
  • Upload date:
  • Size: 80.7 kB
  • Tags: Python 3
  • Uploaded using Trusted Publishing? No
  • Uploaded via: twine/3.8.0 pkginfo/1.9.6 readme-renderer/34.0 requests/2.25.0 requests-toolbelt/0.10.1 urllib3/1.26.15 tqdm/4.64.1 importlib-metadata/4.8.3 keyring/23.4.1 rfc3986/1.5.0 colorama/0.4.4 CPython/3.6.8

File hashes

Hashes for smtm-1.2.0-py3-none-any.whl
Algorithm Hash digest
SHA256 93090d4751be5c3e81c73ff13e1fe0c9cec14cfd6a2ad945d8b666192676f888
MD5 39bcbf382d7719623d5d8b9797a119cb
BLAKE2b-256 9c18ae4f76debe9c3141caef3bf7d908f40d95db04cd6c049e797440ed372ea4

See more details on using hashes here.

Supported by

AWS Cloud computing and Security Sponsor Datadog Monitoring Depot Continuous Integration Fastly CDN Google Download Analytics Pingdom Monitoring Sentry Error logging StatusPage Status page