Skip to main content

Bayesian methods for analytical relationships

Project description

uravu logo

making Bayesian modelling easy(er)

status DOI

PyPI version Documentation Status Coverage Status Build Status Build status

uravu (from the Tamil for relationship) is about the relationship between some data and a function that may be used to describe the data.

The aim of uravu is to make using the amazing Bayesian inference libraries that are available in Python as easy as scipy.optimize.curve_fit. Therefore enabling many more to make use of these exciting tools and powerful libraries. Plus, we have some nice plotting functionalities available in the plotting module, capable of generating publication quality figures.

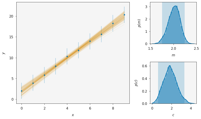
An example of the type of figures that uravu can produce. Showing straight line distribution with increasing uncertainty.

In an effort to make the uravu API friendly to those new to Bayesian inference, uravu is opinionated, making assumptions about priors among other things. However, we have endevoured to make it straightforward to ignore these opinions.

In addition to the library and API, we also have some basic tutorials discussing how Bayesian inference methods can be used in the analysis of data.

Bayesian inference in Python

There are a couple of fantastic Bayesian inference libraries available in Python that uravu makes use of:

Problems

If you discover any issues with uravu please feel free to submit an issue to our issue tracker on Github. Alternatively, if you are feeling confident, fix the bug yourself and make a pull request to the main codebase (be sure to check out our contributing guidelines first).

Installation

uravu is available from the PyPI repository so can be installed using pip or alternatively clone this repository and install the latest development build with the commands below.

pip install -r requirements.txt
python setup.py build
python setup.py install
pytest

Contributors

Project details


Download files

Download the file for your platform. If you're not sure which to choose, learn more about installing packages.

Source Distribution

uravu-1.3.0.tar.gz (19.6 kB view details)

Uploaded Source

Built Distribution

If you're not sure about the file name format, learn more about wheel file names.

uravu-1.3.0-py3-none-any.whl (24.8 kB view details)

Uploaded Python 3

File details

Details for the file uravu-1.3.0.tar.gz.

File metadata

  • Download URL: uravu-1.3.0.tar.gz
  • Upload date:
  • Size: 19.6 kB
  • Tags: Source
  • Uploaded using Trusted Publishing? No
  • Uploaded via: twine/4.0.2 CPython/3.11.6

File hashes

Hashes for uravu-1.3.0.tar.gz
Algorithm Hash digest
SHA256 339afdf48e35d47c5c794d08af3e6e0cba217a005fc968c6ccd5959da22b28c6
MD5 b9ff5aa7e40b94e9e48fd999626b607b
BLAKE2b-256 ba25822eb32515b9fe64aba21e06a067d4bb283714a49b3f188fa718fc54988b

See more details on using hashes here.

File details

Details for the file uravu-1.3.0-py3-none-any.whl.

File metadata

  • Download URL: uravu-1.3.0-py3-none-any.whl
  • Upload date:
  • Size: 24.8 kB
  • Tags: Python 3
  • Uploaded using Trusted Publishing? No
  • Uploaded via: twine/4.0.2 CPython/3.11.6

File hashes

Hashes for uravu-1.3.0-py3-none-any.whl
Algorithm Hash digest
SHA256 7660515c582b8e3c607565e7f637079837dcf2e4c37601f2ee97b8f1588cb69c
MD5 8c4af95f98c4bad4443496522091f168
BLAKE2b-256 1cea8c941abc77485b2b0e1bf9eb0e89a35c678401add578e8666caef3dd4fce

See more details on using hashes here.

Supported by

AWS Cloud computing and Security Sponsor Datadog Monitoring Depot Continuous Integration Fastly CDN Google Download Analytics Pingdom Monitoring Sentry Error logging StatusPage Status page