Skip to main content

Fragment Quality Control for ATAC-seq

Project description

ATACFragQC

The Python toolkits designed to control the fragment quality of Bulk/SingCell ATAC-seq.

Installation

python3 -m pip install --upgrade ATACFragQC

Usage

# Basic usage
ATACFragQC [options] -i <input.bam> -r <reference.gtf>

# For more information
ATACFragQC -h

Features

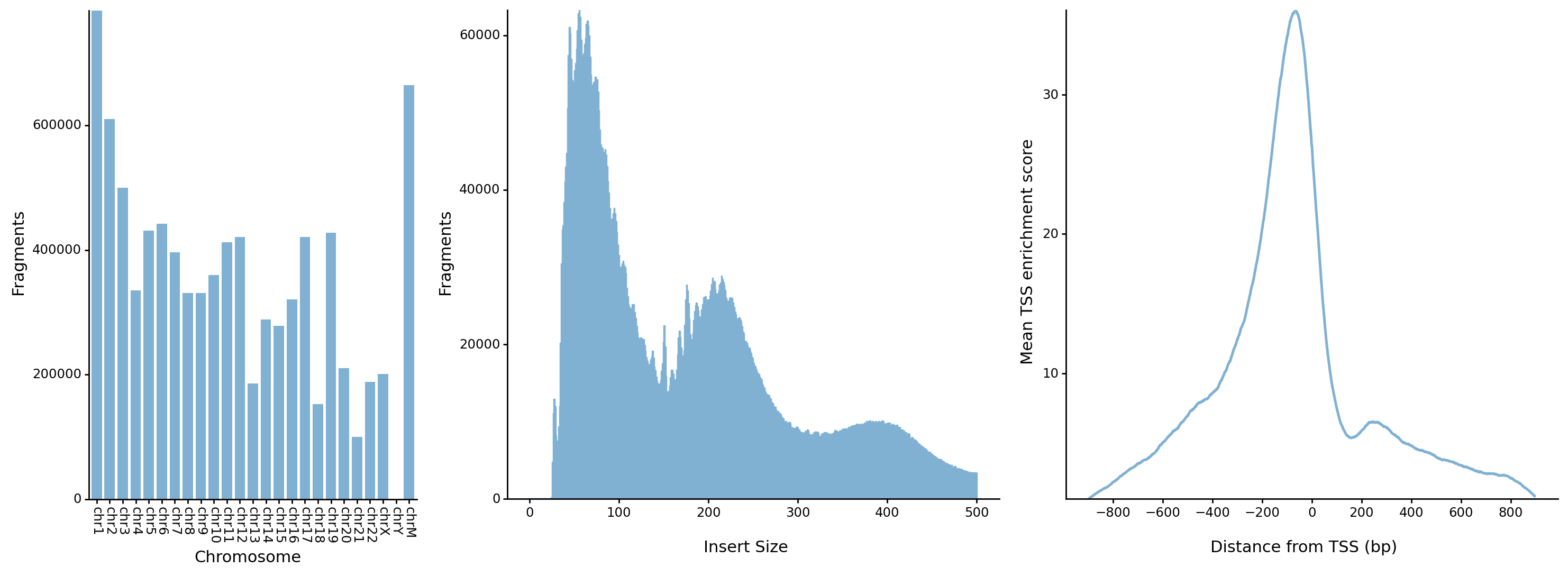
  • The distrubution of fragments in chromosomes
  • The distrubution of fragment lengths
  • The distrubution of fragments around transcription start sites (TSSs)
  • Other feature would be supported in the future ...

Overview

Overview of ATACFragQC

Project details


Download files

Download the file for your platform. If you're not sure which to choose, learn more about installing packages.

Source Distribution

ATACFragQC-0.4.7.tar.gz (6.4 kB view hashes)

Uploaded Source

Supported by

AWS AWS Cloud computing and Security Sponsor Datadog Datadog Monitoring Fastly Fastly CDN Google Google Download Analytics Microsoft Microsoft PSF Sponsor Pingdom Pingdom Monitoring Sentry Sentry Error logging StatusPage StatusPage Status page