Skip to main content

Snakemake pipeline for microbiome diversity effect size benchmarking.

Project description

Main CI PyPI

xebec

Snakemake pipeline for microbiome diversity effect size benchmarking

NOTE: Please note that xebec is still under active development.

Installation

To use xebec, you will need several dependencies. We recommend using mamba to install these packages when possible.

mamba install -c conda-forge -c bioconda biom-format h5py==3.1.0 snakemake pandas unifrac scikit-bio bokeh unifrac-binaries jinja2

pip install evident>=0.4.0 gemelli>=0.0.8

To install xebec, run the following command from the command line:

pip install xebec

Usage

If you run xebec --help, you should see the following:

$ xebec --help
Usage: xebec [OPTIONS]

Options:
  --version                       Show the version and exit.
  -ft, --feature-table PATH       Feature table in BIOM format.  [required]
  -m, --metadata PATH             Sample metadata in TSV format.  [required]
  -t, --tree PATH                 Phylogenetic tree in Newick format.
                                  [required]
  -o, --output PATH               Output workflow directory.  [required]
  --max-category-levels INTEGER   Max number of levels in a category.
                                  [default: 5]
  --min-level-count INTEGER       Min number of samples per level per
                                  category.  [default: 3]
  --rarefy-percentile FLOAT       Percentile of sample depths at which to
                                  rarefy.  [default: 10]
  --n-pcoa-components INTEGER     Number of PCoA components to compuate.
                                  [default: 3]
  --validate-input / --no-validate-input
                                  Whether to validate input before creating
                                  workflow.  [default: validate-input]
  --help                          Show this message and exit.

To create the workflow structure, pass in the filepaths for the feature table, sample metadata, and phylogenetic tree. You must also pass in a path to a directory in which to create the workflow. Additionally, you can provide parameters for determining how to process your sample metadata.

After running this command, navigate inside the output directory you created. There should be two subdirectories: workflow/ and config/.

To start the pipeline , run the following command:

snakemake --cores 1

You should see the Snakemake pipeline start running the jobs. If this pipeline runs sucessfully, the processed results will be located at results/. Included in the results are the concatenated effect size values as well as interactive plots summarizing the effect sizes for each metadata column for each diversity metric. These plots are generated using Bokeh and can be visualized in any modern web browser.

Bokeh

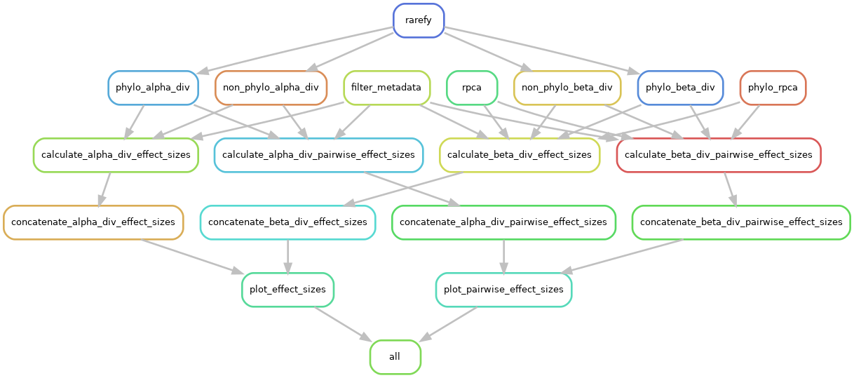
Workflow Overview

xebec performs four main steps, some of which have substeps.

  1. Process data (filter metadata, rarefaction)
  2. Run diversity analyses
  3. Calculate effect sizes (concatenate together)
  4. Generate visualizations

An overview of the DAG is shown below:

xebec DAG

Configuration

Diversity Metrics

xebec allows configuration of what alpha and beta diversity metrics are included in the workflow. To add or remove metrics, modify the config/alpha_div_metrics.yml and config/beta_div_metrics.yml files. For alpha diversity, any metric that can be passed into skbio.alpha_diversity should work. For beta diversity, any non-phylogenetic metric that can be passed into skbio.beta_diversity should work. Valid phylogenetic beta diversity are those that can be passed into Striped UniFrac. Make sure that any additional diversity metrics are annotated with phylo or non_phylo so xebec knows how to process them.

Snakemake Options

The xebec workflow can be decorated with many configuration options available in Snakemake, including resource usage and HPC scheduling. We recommend reading through the Snakemake documentation for details on these options. Note that some of these options may require creating new configuration files.

Project details


Download files

Download the file for your platform. If you're not sure which to choose, learn more about installing packages.

Source Distribution

xebec-0.5.1.tar.gz (19.5 kB view details)

Uploaded Source

File details

Details for the file xebec-0.5.1.tar.gz.

File metadata

  • Download URL: xebec-0.5.1.tar.gz
  • Upload date:
  • Size: 19.5 kB
  • Tags: Source
  • Uploaded using Trusted Publishing? No
  • Uploaded via: twine/3.7.1 importlib_metadata/4.11.3 pkginfo/1.8.2 requests/2.27.1 requests-toolbelt/0.9.1 tqdm/4.64.0 CPython/3.8.12

File hashes

Hashes for xebec-0.5.1.tar.gz
Algorithm Hash digest
SHA256 28afae9aca837b380a1fc0b00dc5f677eb96ea1a50f9d2576be5729e6e16952a
MD5 8552eca0702cfecaa96a70edda30c917
BLAKE2b-256 159691637739d367039f8180e443ab4a2c7fb4eba5546e256ccb783da431111f

See more details on using hashes here.

Supported by

AWS Cloud computing and Security Sponsor Datadog Monitoring Depot Continuous Integration Fastly CDN Google Download Analytics Pingdom Monitoring Sentry Error logging StatusPage Status page