Skip to main content

Visualize, edit and write SBML files.

Project description

SBMLDiagrams

Coverage

License: MIT PyPI version PyPI download month Funding

Introduction

SBMLDiagrams is a Python package to visualize networks embedded in SBML Level 3 models. If the SBML layout and render extension are used, the package will use this data to display the network. SBMLDiagrams can export PNG, JPG, PDF files. SBMLDiagrams can be used to add SBML layout and render to an existing valid SBML model which can subsequently be exported.

We also have an interface of SBMLDiagrams to NetworkX to exploit the variety of layout algorithms.

Note that please make sure to save a copy of your SBML file before importing into SBMLDiagrams.

Citing

If you are using any of the code, please cite the article (https://doi.org/10.1093/bioinformatics/btac730) and the PYPI web page (https://pypi.org/project/SBMLDiagrams/).

Installation

pip install SBMLDiagrams

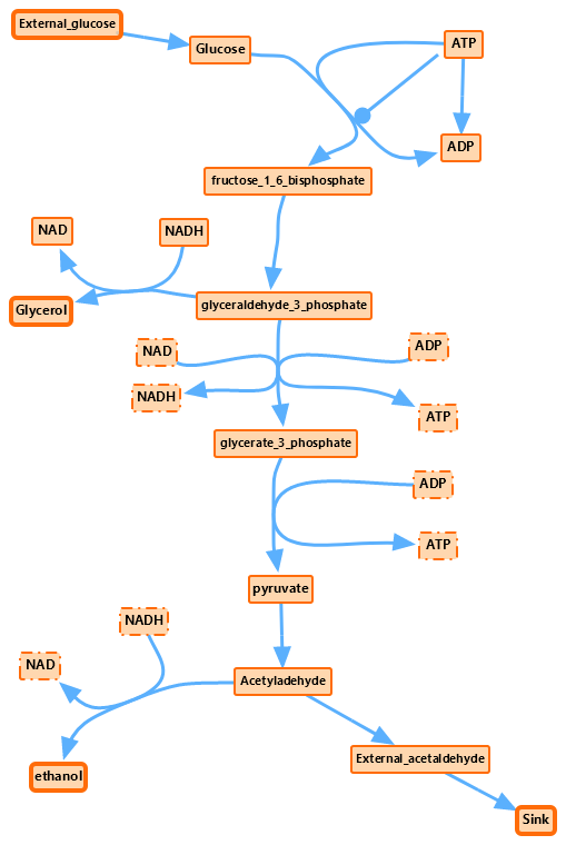
A Figure Example

Here is a figure example visualized by SBMLDiagrams below. Users could use another GUI tool SBcoyote (https://github.com/sys-bio/SBcoyote; https://doi.org/10.1016/j.biosystems.2023.105001) together with SBMLDiagrams to adjust positions, i.e., bezier curves of reactions.

Its animation is also available at https://youtu.be/6VgjzrXLLoc. Please see more figure examples in the documentation.

Documentation

Please see the documentation at https://sys-bio.github.io/SBMLDiagrams/ for details.

Project details


Download files

Download the file for your platform. If you're not sure which to choose, learn more about installing packages.

Source Distribution

SBMLDiagrams-1.4.2.tar.gz (102.0 kB view details)

Uploaded Source

Built Distribution

If you're not sure about the file name format, learn more about wheel file names.

SBMLDiagrams-1.4.2-py3-none-any.whl (105.0 kB view details)

Uploaded Python 3

File details

Details for the file SBMLDiagrams-1.4.2.tar.gz.

File metadata

  • Download URL: SBMLDiagrams-1.4.2.tar.gz
  • Upload date:
  • Size: 102.0 kB
  • Tags: Source
  • Uploaded using Trusted Publishing? No
  • Uploaded via: twine/3.6.0 importlib_metadata/4.8.2 pkginfo/1.7.1 requests/2.28.2 requests-toolbelt/0.9.1 tqdm/4.51.0 CPython/3.8.3

File hashes

Hashes for SBMLDiagrams-1.4.2.tar.gz
Algorithm Hash digest
SHA256 891183feb8a8c656d93236c16f727db7d147c05aaa775b8098a19227a8b4b449
MD5 182d426e7e005d68b3ec37b940e35ec4
BLAKE2b-256 6e2bb38cc541567fc87d489409c0afc31640261aaef082eaabf4b31657e09846

See more details on using hashes here.

File details

Details for the file SBMLDiagrams-1.4.2-py3-none-any.whl.

File metadata

  • Download URL: SBMLDiagrams-1.4.2-py3-none-any.whl
  • Upload date:
  • Size: 105.0 kB
  • Tags: Python 3
  • Uploaded using Trusted Publishing? No
  • Uploaded via: twine/3.6.0 importlib_metadata/4.8.2 pkginfo/1.7.1 requests/2.28.2 requests-toolbelt/0.9.1 tqdm/4.51.0 CPython/3.8.3

File hashes

Hashes for SBMLDiagrams-1.4.2-py3-none-any.whl
Algorithm Hash digest
SHA256 d516a7c3fdd6ff14b036dd7883de245900bdb145a6425b97efa0fde74c9561dd
MD5 ee57927de8935d3f133113d04d5044ff
BLAKE2b-256 f075a778e8071406521ddbc82367ff177faf5ccbe0cbb2576bf29e51be3c2810

See more details on using hashes here.

Supported by

AWS Cloud computing and Security Sponsor Datadog Monitoring Depot Continuous Integration Fastly CDN Google Download Analytics Pingdom Monitoring Sentry Error logging StatusPage Status page