Skip to main content

Sparse Matrix Recommender package based on SSparseMatrix objects.

Project description

Sparse Matrix Recommender (SMR) Python package

Introduction

This Python package, SparseMatrixRecommender, has different functions for computations of recommendations based on (user) profile or history using Sparse Linear Algebra (SLA). The package mirrors the Mathematica implementation [AAp1]. (There is also a corresponding implementation in R; see [AAp2]).

The package is based on a certain "standard" Information retrieval paradigm -- it utilizes Latent Semantic Indexing (LSI) functions like IDF, TF-IDF, etc. Hence, the package also has document-term matrix creation functions and LSI application functions. I included them in the package since I wanted to minimize the external package dependencies.

The package includes two data-sets dfTitanic and dfMushroom in order to make easier the writing of introductory examples and unit tests.

For more theoretical description see the article "Mapping Sparse Matrix Recommender to Streams Blending Recommender" , [AA1].

For detailed examples see the files "SMR-experiments-large-data.py" and "SMR-creation-from-long-form.py".

The list of features and its implementation status is given in the org-mode file "SparseMatrixRecommender-work-plan.org".

Remark: "SMR" stands for "Sparse Matrix Recommender". Most of the operations of this Python package mirror the operations of the software monads "SMRMon-WL", "SMRMon-R", [AAp1, AAp2].


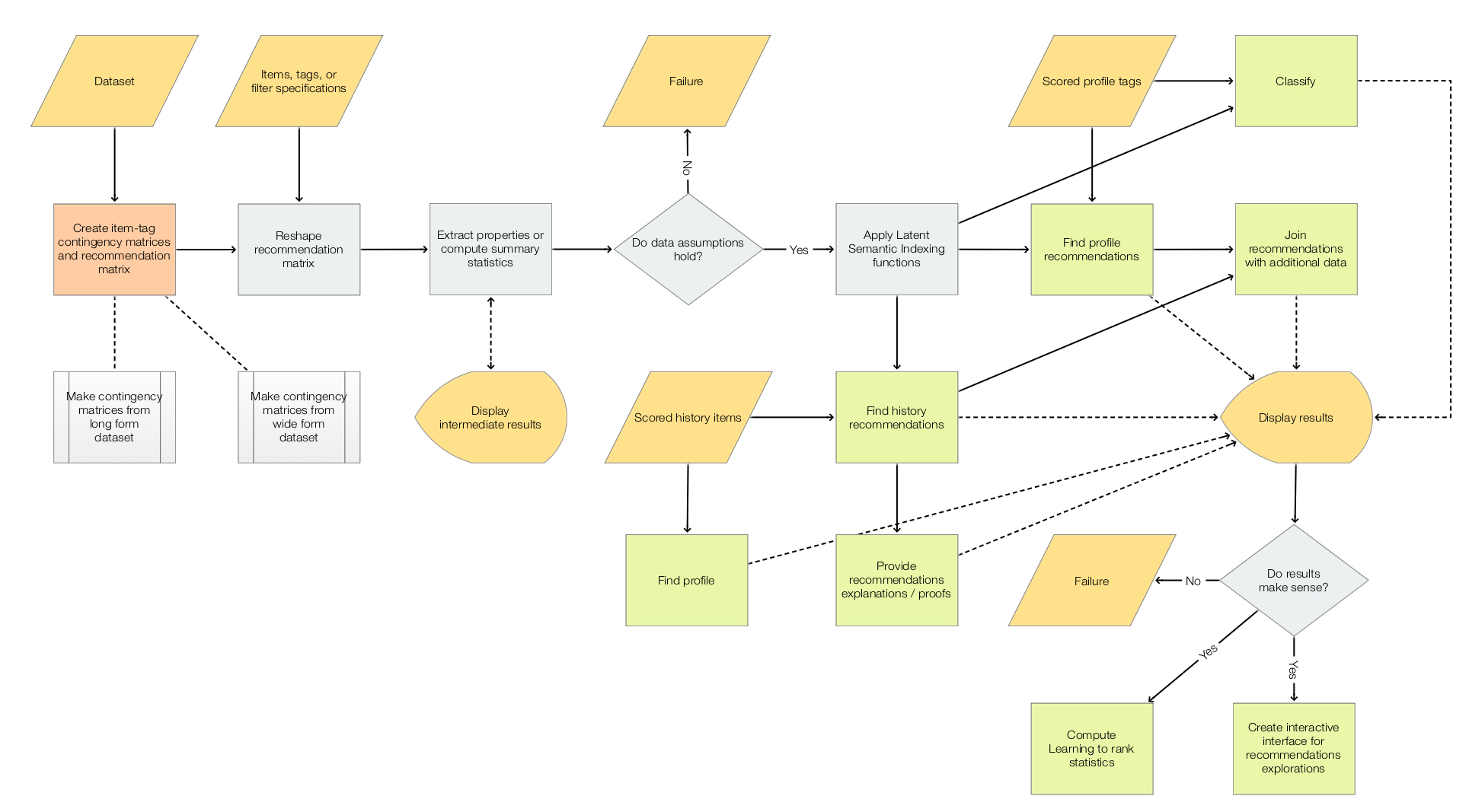
Workflows

Here is a diagram that encompasses the workflows this package supports (or will support):

SMR-workflows

Here is narration of a certain workflow scenario:

  1. Get a dataset.
  2. Create contingency matrices for a given identifier column and a set of "tag type" columns.
  3. Examine recommender matrix statistics.
  4. If the assumptions about the data hold apply LSI functions.
    • For example, the "usual trio" IDF, Frequency, Cosine.
  5. Do (verify) example profile recommendations.
  6. If satisfactory results are obtained use the recommender as a nearest neighbors classifier.

Monadic design

Here is a diagram of typical pipeline building using a SparseMatrixRecommender object:

SMRMon-pipeline-Python

Remark: The monadic design allows "pipelining" of the SMR operations -- see the usage example section.


Installation

To install from GitHub use the shell command:

python -m pip install git+https://github.com/antononcube/Python-packages.git#egg=SparseMatrixRecommender\&subdirectory=SparseMatrixRecommender

To install from PyPI:

python -m pip install SparseMatrixRecommender

Related Python packages

This package is based on the Python package SSparseMatrix, [AAp5].

The package LatentSemanticAnalyzer, [AAp6], uses the cross tabulation and LSI functions of this package.


Usage example

Here is an example of an SMR pipeline for creation of a recommender over Titanic data and recommendations for the profile "passengerSex:male" and "passengerClass:1st":

from SparseMatrixRecommender.SparseMatrixRecommender import *
from SparseMatrixRecommender.DataLoaders import *

dfTitanic = load_titanic_data_frame()

smrObj = (SparseMatrixRecommender()
          .create_from_wide_form(data = dfTitanic, 
                                 item_column_name="id", 
                                 columns=None, 
                                 add_tag_types_to_column_names=True, 
                                 tag_value_separator=":")
          .apply_term_weight_functions(global_weight_func = "IDF", 
                                       local_weight_func = "None", 
                                       normalizer_func = "Cosine")
          .recommend_by_profile(profile=["passengerSex:male", "passengerClass:1st"], 
                                nrecs=12)
          .join_across(data=dfTitanic, on="id")
          .echo_value())

Remark: More examples can be found the directory "./examples".


Related Mathematica packages

The software monad Mathematica package "MonadicSparseMatrixRecommender.m" [AAp1], provides recommendation pipelines similar to the pipelines created with this package.

Here is a Mathematica monadic pipeline that corresponds to the Python pipeline above:

smrObj =
  SMRMonUnit[]
   SMRMonCreate[dfTitanic, "id", 
                "AddTagTypesToColumnNames" -> True, 
                "TagValueSeparator" -> ":"]
   SMRMonApplyTermWeightFunctions["IDF", "None", "Cosine"]
   SMRMonRecommendByProfile[{"passengerSex:male", "passengerClass:1st"}, 12]
   SMRMonJoinAcross[dfTitanic, "id"]
   SMRMonEchoValue[];   

(Compare the pipeline diagram above with the corresponding diagram using Mathematica notation .)


Related R packages

The package SMRMon-R, [AAp2], implements a software monad for SMR workflows. Most of SMRMon-R functions delegate to SparseMatrixRecommender.

The package SparseMatrixRecommenderInterfaces, [AAp3], provides functions for interactive Shiny interfaces for the recommenders made with SparseMatrixRecommender and/or SMRMon-R.

The package LSAMon-R, [AAp4], can be used to make matrices for SparseMatrixRecommender and/or SMRMon-R.

Here is the SMRMon-R pipeline that corresponds to the Python pipeline above:

smrObj <-
  SMRMonCreate( data = dfTitanic, 
                itemColumnName = "id", 
                addTagTypesToColumnNamesQ = TRUE, 
                sep = ":") %>%
  SMRMonApplyTermWeightFunctions(globalWeightFunction = "IDF", 
                                 localWeightFunction = "None", 
                                 normalizerFunction = "Cosine") %>%
  SMRMonRecommendByProfile( profile = c("passengerSex:male", "passengerClass:1st"), 
                            nrecs = 12) %>%
  SMRMonJoinAcross( data = dfTitanic, by = "id") %>%
  SMRMonEchoValue

Recommender comparison project

The project repository "Scalable Recommender Framework", [AAr1], has documents, diagrams, tests, and benchmarks of a recommender system implemented in multiple programming languages.

This Python recommender package is a decisive winner in the comparison -- see the first 10 min of the video recording [AAv1] or the benchmarks at [AAr1].


Code generation with natural language commands

Using grammar-based interpreters

The project "Raku for Prediction", [AAr2, AAv2, AAp6], has a Domain Specific Language (DSL) grammar and interpreters that allow the generation of SMR code for corresponding Mathematica, Python, R, and Raku packages.

Here is Command Line Interface (CLI) invocation example that generate code for this package:

> ToRecommenderWorkflowCode Python 'create with dfTitanic; apply the LSI functions IDF, None, Cosine;recommend by profile 1st and male' 
obj = SparseMatrixRecommender().create_from_wide_form(data = dfTitanic).apply_term_weight_functions(global_weight_func = "IDF", local_weight_func = "None", normalizer_func = "Cosine").recommend_by_profile( profile = ["1st", "male"])

NLP Template Engine

Here is an example using the NLP Template Engine, [AAr2, AAv3]:

Concretize["create with dfTitanic; apply the LSI functions IDF, None, Cosine;recommend by profile 1st and male", 
 "TargetLanguage" -> "Python"]

(*
"smrObj = (SparseMatrixRecommender()
 .create_from_wide_form(data = None, item_column_name=\"id\", columns=None, add_tag_types_to_column_names=True, tag_value_separator=\":\")
 .apply_term_weight_functions(\"IDF\", \"None\", \"Cosine\")
 .recommend_by_profile(profile=[\"1st\", \"male\"], nrecs=profile)
 .join_across(data=None, on=\"id\")
 .echo_value())"
*)

References

Articles

[AA1] Anton Antonov, "Mapping Sparse Matrix Recommender to Streams Blending Recommender" (2017), MathematicaForPrediction at GitHub.

Mathematica/WL and R packages

[AAp1] Anton Antonov, Monadic Sparse Matrix Recommender Mathematica package, (2018), MathematicaForPrediction at GitHub.

[AAp2] Anton Antonov, Sparse Matrix Recommender Monad in R (2019), R-packages at GitHub/antononcube.

[AAp3] Anton Antonov, Sparse Matrix Recommender framework interface functions (2019), R-packages at GitHub/antononcube.

[AAp4] Anton Antonov, Latent Semantic Analysis Monad in R (2019), R-packages at GitHub/antononcube.

Python packages

[AAp5] Anton Antonov, SSparseMatrix package in Python (2021), Python-packages at GitHub/antononcube.

[AAp6] Anton Antonov, LatentSemanticAnalyzer package in Python (2021), Python-packages at GitHub/antononcube.

Raku packages

[AAp6] Anton Antonov, DSL::English::RecommenderWorkflows Raku package, (2018-2022), GitHub/antononcube. (At raku.land).

Repositories

[AAr1] Anton Antonov, Scalable Recommender Framework project, (2022) GitHub/antononcube.

[AAr2] Anton Antonov, "Raku for Prediction" book project, (2021-2022), GitHub/antononcube.

Videos

[AAv1] Anton Antonov, "TRC 2022 Implementation of ML algorithms in Raku", (2022), Anton A. Antonov's channel at YouTube.

[AAv2] Anton Antonov, "Raku for Prediction", (2021), The Raku Conference (TRC) at YouTube.

[AAv3] Anton Antonov, "NLP Template Engine, Part 1", (2021), Anton A. Antonov's channel at YouTube.

Project details


Download files

Download the file for your platform. If you're not sure which to choose, learn more about installing packages.

Source Distribution

sparsematrixrecommender-0.2.0.tar.gz (123.8 kB view details)

Uploaded Source

Built Distribution

If you're not sure about the file name format, learn more about wheel file names.

sparsematrixrecommender-0.2.0-py3-none-any.whl (119.3 kB view details)

Uploaded Python 3

File details

Details for the file sparsematrixrecommender-0.2.0.tar.gz.

File metadata

  • Download URL: sparsematrixrecommender-0.2.0.tar.gz
  • Upload date:
  • Size: 123.8 kB
  • Tags: Source
  • Uploaded using Trusted Publishing? No
  • Uploaded via: twine/6.2.0 CPython/3.12.2

File hashes

Hashes for sparsematrixrecommender-0.2.0.tar.gz
Algorithm Hash digest
SHA256 2ee7b2e03ef241feaf728df6630bb12193da30a96ac1b261ec20188becc05a22
MD5 c5191f937d98d4d8e8631353a8cd2626
BLAKE2b-256 58970298df3e2c80892985bb93db5d4f7c4f88b006483a7ffcf7175794a65280

See more details on using hashes here.

File details

Details for the file sparsematrixrecommender-0.2.0-py3-none-any.whl.

File metadata

File hashes

Hashes for sparsematrixrecommender-0.2.0-py3-none-any.whl
Algorithm Hash digest
SHA256 24b4f0de0e4b826858f4aa5e88f2ce227369e93bf5beff2706e7d7e01ca9be94
MD5 b05ba9f12656a01419ae8d339d3ae552
BLAKE2b-256 b0431cdf9ccfae6dc097d15de788d2dbda28e9d211cce61d40170bf7d894dab2

See more details on using hashes here.

Supported by

AWS Cloud computing and Security Sponsor Datadog Monitoring Depot Continuous Integration Fastly CDN Google Download Analytics Pingdom Monitoring Sentry Error logging StatusPage Status page