Skip to main content

AI Model Integration for python

Project description

ai_integration

PyPI version AI Model Integration for Python 2.7/3

Purpose

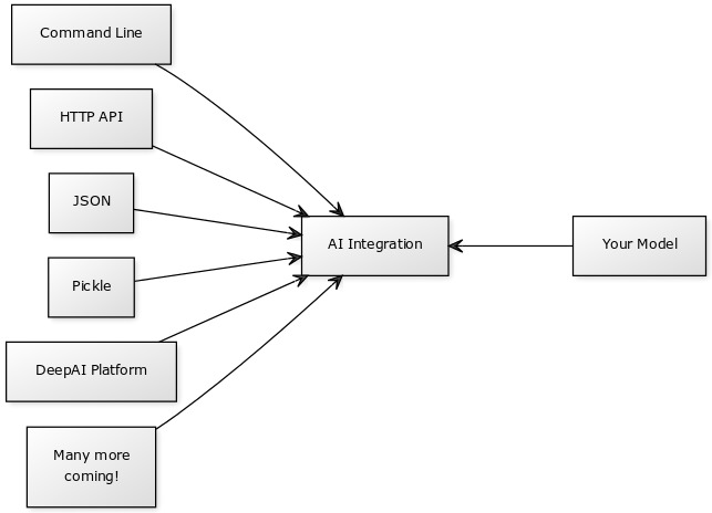
Wrap your AI model up as a python function - then expose it under a consistent interface so that you can run the model under a variety of integration modes and hosting platforms - all working seamlessly, automatically, with no code changes.

Diagram showing integration modes

Built-In Integration Modes

There are several built-in modes for testing:

  • Command Line using argparse (command_line)
  • HTTP Web UI / multipart POST API using Flask (http)
  • Pipe inputs dict as JSON (test_inputs_dict_json)
  • Pipe inputs dict as pickle (test_inputs_pickled_dict)
  • Pipe single image for models that take a single input named image (test_single_image)
  • Test single image models with a built-in solid gray image (test_model_integration)

Example Models

Entrypoint Shims

Your docker entrypoint should be a simple python file (so small we call it a shim)

  • imports start_loop from this library
  • passes your inference function to it
  • passes your inputs schema to it

The library handles everything else.

Example Shim

If your inference function matches the specification, this would be the only code you have to write.

Assume that you put your model in a file called pretend_model.

from ai_integration.public_interface import start_loop

from pretend_model import initialize_model, infer

initialize_model()

start_loop(inference_function=infer, inputs_schema={
    "image": {
        "type": "image"
    }
} )

Finished Model Container Requirements:

  1. Working directory has your entrypoint shim in it. Set with WORKDIR

  2. You install this library with pip (or pip3)

  3. CMD is used in the your model dockerfile to specify the entrypoint as your shim.

  4. No command line arguments will be passed to your entrypoint. (Unless using the command line interface mode)

  5. To test your finished container's integration, run:

    • nvidia-docker run --rm -it -e MODE=test_model_integration YOUR_DOCKER_IMAGE_NAME
    • use docker instead of nvidia-docker if you aren't using NVIDIA...
    • You should see a bunch of happy messages. Any sad messages or exceptions indicate an error.
    • It will try inference a few times. If you don't see this happening, something is not integrated right.

Inference Function Specification

inference_function is a function that takes a single argument:

  • inputs: dict()
  • keys are input names (typically image, or style, content)
  • values are the data itself. Either byte array of JPEG data (for images) or text string.
  • any model options are also passed here and may be strings or numbers. best to accept either strings/numbers in the model.

inference_function should return a dict():

{
    'content-type': 'application/json', # or image/jpeg
    'data': "{JSON data or image data as byte buffer}",
    'success': True,
    'error': 'the error message (only if failed)'
}   

Error Handling

If there's an error that you can catch:

  • set content-type to text/plain
  • set success to False
  • set data to None
  • set error to the best description of the error (perhaps the output of traceback.format_exc())

inference_function should never intentionally throw exceptions.

  • If an error occurs, set success to false and set the error field.
  • If your inference function throws an Exception, the library will assume it is a bad issue and restart the script, so that the framework, CUDA, and everything else can reinitialize.

Inputs Schema

An inputs schema is a simple python dict {} that documents the inputs required by your inference function.

Not every integration mode looks at the inputs schema - think of it as a hint for telling the mode what data it needs to provide your function.

All mentioned inputs are assumed required by default.

The keys are names, the values specify properties of the input.

Schema Data Types

  • image
  • text
  • Suggest other types to add to the specification!

Schema Examples

Single Image

By convention, name your input "image" if you accept a single image input

{
    "image": {
        "type": "image"
    }
}
Multi-Image

For example, imagine a style transfer model that needs two input images.

{
    "style": {
        "type": "image"
    },
    "content": {
        "type": "image"
    },    
}
Text
{
    "sentence": {
        "type": "text"
    }
}

Creating Integration Modes

A mode is a function that lives in a file in the modes folder of this library.

To create a new mode:

  1. Add a python file in this folder

  2. Add a python function to your file that takes two args:

    def http(inference_function=None, inputs_schema=None):

  3. Attach a hint to your function

  4. At the end of the file, declare the modes from your file (each python file could export multiple modes), for example:

MODULE_MODES = {
    'http': http
}

Your mode will be called with the inference function and inference schema, the rest is up to you!

The sky is the limit, you can integrate with pretty much anything.

See existing modes for examples.

Project details


Download files

Download the file for your platform. If you're not sure which to choose, learn more about installing packages.

Source Distribution

ai_integration-1.0.2.tar.gz (7.7 kB view details)

Uploaded Source

Built Distribution

If you're not sure about the file name format, learn more about wheel file names.

ai_integration-1.0.2-py2-none-any.whl (13.7 kB view details)

Uploaded Python 2

File details

Details for the file ai_integration-1.0.2.tar.gz.

File metadata

  • Download URL: ai_integration-1.0.2.tar.gz
  • Upload date:
  • Size: 7.7 kB
  • Tags: Source
  • Uploaded using Trusted Publishing? No
  • Uploaded via: twine/1.13.0 pkginfo/1.5.0.1 requests/2.21.0 setuptools/40.4.3 requests-toolbelt/0.9.1 tqdm/4.31.1 CPython/2.7.15

File hashes

Hashes for ai_integration-1.0.2.tar.gz
Algorithm Hash digest
SHA256 777ec05ef9e14e375fa57b8919f1278978d27a43edd82c8eb7a8d3f30ed430b9
MD5 e7e6ef5b45f9a1a5fff379ed585d063a
BLAKE2b-256 f0820da6fe03417b95c5cf1cad442e080af595d1607ec2fa7bfba9cd04386f06

See more details on using hashes here.

File details

Details for the file ai_integration-1.0.2-py2-none-any.whl.

File metadata

  • Download URL: ai_integration-1.0.2-py2-none-any.whl
  • Upload date:
  • Size: 13.7 kB
  • Tags: Python 2
  • Uploaded using Trusted Publishing? No
  • Uploaded via: twine/1.13.0 pkginfo/1.5.0.1 requests/2.21.0 setuptools/40.4.3 requests-toolbelt/0.9.1 tqdm/4.31.1 CPython/2.7.15

File hashes

Hashes for ai_integration-1.0.2-py2-none-any.whl
Algorithm Hash digest
SHA256 d1ff5d0fd5959b358c887d10514ecce1994a0d90f1f6bc63ca604e901c9bb4f1
MD5 218a95f178390a0a9e38c3ada924aba0
BLAKE2b-256 32f14c9830be6cde5a80a471b42ae0bf6fb5ad7108321920c70f6b9f9cb86dc9

See more details on using hashes here.

Supported by

AWS Cloud computing and Security Sponsor Datadog Monitoring Depot Continuous Integration Fastly CDN Google Download Analytics Pingdom Monitoring Sentry Error logging StatusPage Status page