Skip to main content

A Python client for the Data API on DataStax Astra DB

Project description

AstraPy

A pythonic client for DataStax Astra DB.

This README targets AstraPy version 2.0+. Click here for v1 and here for the v0 API (which you should not really be using by now).

Quickstart

Install with pip install astrapy.

Get the API Endpoint and the Token to your Astra DB instance at astra.datastax.com.

Try the following code after replacing the connection parameters:

from astrapy import DataAPIClient
from astrapy.constants import VectorMetric
from astrapy.ids import UUID
from astrapy.info import CollectionDefinition


ASTRA_DB_APPLICATION_TOKEN = "AstraCS:..."
ASTRA_DB_API_ENDPOINT = "https://01234567-....apps.astra.datastax.com"

# Connect and create the Database object
my_client = DataAPIClient()
my_database = my_client.get_database(
    ASTRA_DB_API_ENDPOINT,
    token=ASTRA_DB_APPLICATION_TOKEN,
)

# Create a vector collection
my_collection = my_database.create_collection(
    "dreams_collection",
    definition=(
        CollectionDefinition.builder()
        .set_vector_dimension(3)
        .set_vector_metric(VectorMetric.COSINE)
        .build()
    )
)

# Populate the collection with some documents
my_collection.insert_many(
    [
        {
            "_id": UUID("018e65c9-e33d-749b-9386-e848739582f0"),
            "summary": "Riding the waves",
            "tags": ["sport"],
            "$vector": [0, 0.2, 1],
        },
        {
            "summary": "Friendly aliens in town",
            "tags": ["scifi"],
            "$vector": [-0.3, 0, 0.8],
        },
        {
            "summary": "Meeting Beethoven at the dentist",
            "$vector": [0.2, 0.6, 0],
        },
    ],
)

my_collection.update_one(
    {"tags": "sport"},
    {"$set": {"summary": "Surfers' paradise"}},
)

# Run a vector search
cursor = my_collection.find(
    {},
    sort={"$vector": [0, 0.2, 0.4]},
    limit=2,
    include_similarity=True,
)

for result in cursor:
    print(f"{result['summary']}: {result['$similarity']}")

# This would print:
#   Surfers' paradise: 0.98238194
#   Friendly aliens in town: 0.91873914

# Resource cleanup
my_collection.drop()

Next steps:

Server-side embeddings

AstraPy works with the "vectorize" feature of the Data API. This means that one can define server-side computation for vector embeddings and use text strings in place of a document vector, both in writing and in reading. The transformation of said text into an embedding is handled by the Data API, using a provider and model you specify.

my_collection = database.create_collection(
    "my_vectorize_collection",
    definition=(
        CollectionDefinition.builder()
        .set_vector_service(
            provider="example_vendor",
            model_name="embedding_model_name",
            authentication={"providerKey": "<STORED_API_KEY_NAME>"}  # if needed
        )
        .build()
    )
)

my_collection.insert_one({"$vectorize": "text to make into embedding"})

documents = my_collection.find(sort={"$vectorize": "vector search query text"})

See the Data API reference for more on this topic.

Hybrid search

AstraPy supports the "findAndRerank" Data API command, which performs a hybrid search by combining results from a lexical search and a vector-based search in a single operation.

r_results = my_collection.find_and_rerank(
    sort={"$hybrid": "query text"},
    limit=10,
    include_scores=True,
)

for r_result in r_results:
    print(r_result.document, r_results.scores)

This command will execute if the collection was created with the required settings (they are enabled by default).

See the Data API reference, and the docstring for the find_and_rerank method, for more on this topic.

Using Tables

The example above uses a collection, where schemaless "documents" can be stored and retrieved. Here is an equivalent code that uses Tables, i.e. uniform, structured data where each row has the same columns, which are of a specific type:

from astrapy import DataAPIClient
from astrapy.constants import VectorMetric
from astrapy.data_types import DataAPIVector
from astrapy.info import (
    CreateTableDefinition,
    ColumnType,
    TableVectorIndexDefinition,
    TableVectorIndexOptions,
)


ASTRA_DB_APPLICATION_TOKEN = "AstraCS:..."
ASTRA_DB_API_ENDPOINT = "https://01234567-....apps.astra.datastax.com"

# Connect and create the Database object
my_client = DataAPIClient()
my_database = my_client.get_database(
    ASTRA_DB_API_ENDPOINT,
    token=ASTRA_DB_APPLICATION_TOKEN,
)

# Create a table and a vector index on it
table_definition = (
    CreateTableDefinition.builder()
    .add_column("dream_id", ColumnType.INT)
    .add_column("summary", ColumnType.TEXT)
    .add_set_column("tags", ColumnType.TEXT)
    .add_vector_column("dream_vector", dimension=3)
    .add_partition_by(["dream_id"])
    .build()
)
index_options=TableVectorIndexOptions(
    metric=VectorMetric.COSINE,
)
my_table = my_database.create_table("dreams_table", definition=table_definition, if_not_exists=True)
my_table.create_vector_index("dreams_table_vec_idx", column="dream_vector", options=index_options, if_not_exists=True)

# Populate the table with some rows
my_table.insert_many(
    [
        {
            "dream_id": 103,
            "summary": "Riding the waves",
            "tags": ["sport"],
            "dream_vector": DataAPIVector([0, 0.2, 1]),
        },
        {
            "dream_id": 119,
            "summary": "Friendly aliens in town",
            "tags": ["scifi"],
            "dream_vector": DataAPIVector([-0.3, 0, 0.8]),
        },
        {
            "dream_id": 37,
            "summary": "Meeting Beethoven at the dentist",
            "dream_vector": DataAPIVector([0.2, 0.6, 0]),
        },
    ],
)

my_table.update_one(
    {"dream_id": 103},
    {"$set": {"summary": "Surfers' paradise"}},
)

# Run a vector search
cursor = my_table.find(
    {},
    sort={"dream_vector": DataAPIVector([0, 0.2, 0.4])},
    limit=2,
    include_similarity=True,
)

for result in cursor:
    print(f"{result['summary']}: {result['$similarity']}")

# This would print:
#   Surfers' paradise: 0.98238194
#   Friendly aliens in town: 0.91873914

# Resource cleanup
my_table.drop()

For more on Tables, consult the Data API documentation about Tables. Note that most features of Collections, with due modifications, hold for Tables as well (e.g. "vectorize", i.e. server-side embeddings).

Maps as association lists

When working with Tables, map columns with key of a type other than text must be expressed as association lists, i.e. nested lists of lists: [[key1, value1], [key2, value2], ...], in payloads.

By default, Table objects in AstraPy will use the association-list representation only for maps wrapped by a DataAPIMap, and leave regular Python dict objects unchanged in payloads: in practice the following row would be sent to the API as shown:

from astrapy.data_types import DataAPIMap

row_to_insert = {
    "map_1": {"k": "v"},
    "map_2": DataAPIMap({"k1": "v1", "k2": "v2"}),
}

# Will be serialized as JSON like this:
#    {
#        "map_1": {"k": "v"},
#        "map_2": [["k1", "v1"], ["k2", "v2"]]
#    }

This behaviour is controlled by the API Option serdes_options.encode_maps_as_lists_in_tables, which defaults to MapEncodingMode.DATAAPIMAPS. Other options are:

  • MapEncodingMode.ALWAYS to convert also regular Python dict values into lists of pairs;
  • MapEncodingMode.NEVER to never apply such conversion.

The following code demonstrates getting a Table object with the desired setting:

from astrapy.api_options import APIOptions, SerdesOptions
from astrapy.constants import MapEncodingMode

my_options = APIOptions(serdes_options=SerdesOptions(
    encode_maps_as_lists_in_tables=MapEncodingMode.ALWAYS  # or even just "ALWAYS"
))

my_table = my_database.get_table("my_table", spawn_api_options=my_options)

See the section about API Options, and the docstring, for more details.

Caution: if one plans to use regular Python dict objects to express user-defined types (UDTs), setting this option to ALWAYS would interfere with the format expected by the API for UDTs. See the section on UDTs for more details.

User-defined types (UDTs)

The Data API allows creation of "user-defined types" (UDTs), composite data types that can be subsequently used as table column types.

from astrapy.info import (
    ColumnType,
    CreateTableDefinition,
    CreateTypeDefinition,
    TableScalarColumnTypeDescriptor,
)

player_udt_def = CreateTypeDefinition(
    fields={
        "name": TableScalarColumnTypeDescriptor(ColumnType.TEXT),
        "age": TableScalarColumnTypeDescriptor(ColumnType.INT),
    },
)
my_database.create_type("player_udt", definition=player_udt_def)

table_definition = (
    CreateTableDefinition.builder()
    .add_column("match_id", ColumnType.TEXT)
    .add_userdefinedtype_column("player1", "player_udt")
    .add_userdefinedtype_column("player2", "player_udt")
    .add_partition_by(["match_id"])
    .build()
)
udt_table = my_database.create_table("matches", definition=table_definition)

To write data to UDT columns, the default settings (in part. the SerdesOptions settings) admit using plain Python dictionaries. When reading from a Table, by default the UDT will be returned in the form of an astrapy.data_types.DataAPIDictUDT, a subclass of dict.

The default write behaviour can be changed through the serdes_options.encode_maps_as_lists_in_tables API Option, described in the "Maps as association lists" section.

The default read behaviour can be changed by setting serdes_options.custom_datatypes_in_reading to False, in which case UDT data will be returned as a regular dict.

The following code demonstrates the default read and write behaviour, using the udt_table just created:

from astrapy.data_types import DataAPIDictUDT

# both are valid ways to express a 'player_udt':
udt_table.insert_one({
    "match_id": "x001",
    "player1": {"name": "Anita", "age": 49},
    "player2": DataAPIDictUDT({"name": "Pedro", "age": 50}),
})
# Conversely, use of DataAPIMap for UDTs is an error under the default serdes settings.

Note that if the map list-encoding is set to "ALWAYS", the above insertion will fail because of "player1": usage of DataAPIDictUDT is guaranteed to work in all circumstances instead.

Using models for UDTs

In many cases, one wants to 'bind' a certain UDT to a model class. AstraPy provides a way to "register" model classes both for the write and read paths, through the following serdes API Options:

  • serdes_options.serializer_by_class: a map from classes (not class names; not class instances) to serializer functions. A serializer function accepts an instance of the model class and returns a corresponding dict representation;
  • serdes_options.deserializer_by_udt: a map from UDT names to deserializer functions. A deserializer function accepts a dict representation, along with the UDT definition, and returns an instance of the model class.

The following example demonstrates this procedure, including ser/deserializers. Suppose you have a dataclass corresponding to player_udt:

from dataclasses import dataclass

@dataclass
class Player:
    name: str
    age: int

The two required ser/des functions can be defined and configured for the API options in order to spawn a Table object able to use Player:

from typing import Any

from astrapy.api_options import APIOptions, SerdesOptions
from astrapy.info import CreateTypeDefinition

def player_serializer(pl: Player) -> dict[str, Any]:
    # the logic in this function will depend on the model class being used:
    return pl.__dict__

def player_deserializer(
    pl_dict: dict[str, Any],
    udt_def: CreateTypeDefinition | None,
) -> Player:
    # the logic in this function will depend on the model class being used:
    return Player(**pl_dict)

my_options = APIOptions(serdes_options=SerdesOptions(
    serializer_by_class={Player: player_serializer},
    deserializer_by_udt={"player_udt": player_deserializer},
))

# This statement does not create the table on DB, that is assumed to exist already:
my_model_capable_table = database.get_table("matches", spawn_api_options=my_options)

At this point, writes and reads can seamlessly use the Player class:

my_model_capable_table.insert_one({
    "match_id": "x001",
    "player1": Player(name="Anita", age=49),
    "player2": Player(name="Pedro", age=50),
})

the_match = my_model_capable_table.find_one({"match_id": "x001"})
# the_match["player1"] and the_match["player2"] are Player objects:

print(the_match["player1"])
# prints: Player(name='Anita', age=49)
print(the_match["player2"])
# prints: Player(name='Pedro', age=50)
Summary for UDT usage and maps in Tables

Under the default serdes settings, the following rules apply and constitute the suggested approach:

  • use DataAPIMap to write map columns;
  • use DataAPIDictUDTs, or plain dict, to write UDTs;
  • expect DataAPIMap when reading map columns;
  • expect DataAPIDictUDTs when reading UDTs;
  • to use model classes, associate them for reads and writes correspondingly.

The following tables summarize the interplay between dict, DataAPIMap, DataAPIDictUDT and the serdes options for writes and reads in Tables:

Items in insertions vs. serdes_options.encode_maps_as_lists_in_tables. ("D" = dict in payload, "L" = list of pairs in payload.)

Item being written NEVER DATAAPIMAPS (default) ALWAYS
DataAPIDictUDT ok, D ok, D ok, D
dict (for UDT) ok, D ok, D NO (L: rejected)
dict (for map, string keys) ok, D ok, D ok, L
dict (for map, nonstring keys) NO [1] NO [1] ok, L
MyClass, in serializer_by_class ok, D [2] ok, D [2] ok, D [2]
MyClass, no registered serializer NO [3] NO [3] NO [3]

Notes:

  1. The JSON serialization would silently convert the keys to string, leading to a type-mismatch API error upon insertion.
  2. In this case the dict is the result of the serializer function, of course.
  3. An error "Object of type <classname> is not JSON serializable" is raised.

Items in reads vs. serdes_options.custom_datatypes_in_reading. ("M" = DataAPIMap found in row, "U" = DataAPIDictUDT found in row, "D" = dict found in row.)

Item being read True (default) False
map (as object, string keys) ok, M ok, D
map (as list, string keys) ok, M ok, D
map (as list, nonstring keys) ok, M ok, D [4]
UDT, with entry in deserializer_by_udt ok [5] ok [5]
UDT, no registered deserializer ok, U ok, D

Notes:

  1. Caution: the returned regular Python dict will have nonstring keys.
  2. The class of the result is whatever the deserializer returns.

Usage with HCD and other non-Astra installations

The main difference when targeting e.g. a Hyper-Converged Database (HCD) installation is how the client is initialized. Here is a short example showing just how to get to a Database (what comes next is unchaged compared to using Astra DB).

from astrapy import DataAPIClient
from astrapy.constants import Environment
from astrapy.authentication import UsernamePasswordTokenProvider


# Build a token
tp = UsernamePasswordTokenProvider("username", "password")

# Initialize the client and get a "Database" object
client = DataAPIClient(environment=Environment.HCD)
database = client.get_database("http://localhost:8181", token=tp)

For more on this case, please consult the dedicated reference.

AstraPy's API

Abstraction diagram

AstraPy's abstractions for working at the data and admin layers are structured as depicted by this diagram:

AstraPy, abstractions chart

Here's a small admin-oriented example:

from astrapy import DataAPIClient


# this must have "Database Administrator" permissions:
ASTRA_DB_APPLICATION_TOKEN = "AstraCS:..."

my_client = DataAPIClient(ASTRA_DB_APPLICATION_TOKEN)

my_astra_admin = my_client.get_admin()

database_list = list(my_astra_admin.list_databases())

db_info = database_list[0].info
print(db_info.name, db_info.id, db_info.region)

my_database_admin = my_astra_admin.get_database_admin(db_info.id)

my_database_admin.list_keyspaces()
my_database_admin.create_keyspace("my_dreamspace")

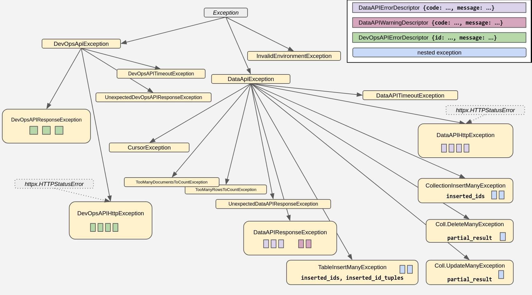
Exceptions

The package comes with its own set of exceptions, arranged in this hierarchy:

AstraPy, exception hierarchy

For more information, and code examples, check out the docstrings and consult the API reference linked above.

API Options

You can configure many aspects of the interaction with the API by providing customized "API Options" objects when either spawning a client, copying objects, or spawning "children classes" (such as a Table from a Database).

For the details, please check the docstring for astrapy.api_options.APIOptions and the other classes in that module. Here is a small example script to show a practical starting point:

from astrapy import DataAPIClient
from astrapy.api_options import (
    APIOptions,
    SerdesOptions,
)

# Disable custom datatypes in all reads:
no_cdt_options = APIOptions(
    serdes_options=SerdesOptions(
        custom_datatypes_in_reading=False,
    )
)
my_client = DataAPIClient(api_options=no_cdt_options)

# These spawned objects inherit that setting:
my_database = my_client.get_database(
    "https://...",
    token="my-token-1",
)
my_table = my_database.get_table("my_table")

Working with dates in Collections and Tables

Date and datetime objects, i.e. instances of the standard library datetime.datetime and datetime.date classes, can be used anywhere when sending documents and queries to the API.

By default, what you get back is an instance of astrapy.data_types.DataAPITimestamp (which has a much wider range of expressable timestamps than Python's stdlib). If you want to revert to using the standard library datetime.datetime, you can do so by turn on the APIOptions.SerdesOptions.custom_datatypes_in_reading API Options setting for the collection/table object (note that this setting affects the returned format for several other table data types).

If you choose to have timestamps returned as standard-library datetime.datetime objects, both for collections and tables, you may supply a specific timezone for these (the default is UTC). You do so by providing an appropriate datetime.timezone value to the APIOptions.SerdesOptions.datetime_tz API Options setting for the collection/table object. You can also specify None for a timezone, in which case the resulting values will be timezone-unaware (or "naive") datetimes.

Naive datetimes (i.e. those without a timezone information attached) are inherently ambiguous when it comes to translating them into a unambiguous timestamp. For this reason, if you want to work with naive datetimes, and in particular you want AstraPy to accept them for writes, you need to explicitly turn on the APIOptions.SerdesOptions.accept_naive_datetimes API Options setting for the collection/table object, otherwise AstraPy will raise an error.

Remember that what effectively gets written to DB is always a (numeric) timestamp: for naive quantities, this timestamp value depends on the implied timezone used in the conversion, potentially leading to unexpected results e.g. if multiple applications are running with different locale settings.

The following diagram summarizes the behaviour of the write and read paths for datetime objects, depending on the SerdesOptions settings:

AstraPy, abstractions chart

Here an example code snippet showing how to switch to having reads return regular datetime objects and have them set to one's desired timezone offset:

from datetime import timezone,timedelta

from astrapy import DataAPIClient
from astrapy.api_options import APIOptions, SerdesOptions

my_timezone = timezone(timedelta(hours=4, minutes=30))

my_client = DataAPIClient()
my_database = my_client.get_database(
    ASTRA_DB_API_ENDPOINT,
    token=ASTRA_DB_APPLICATION_TOKEN,
    spawn_api_options=APIOptions(
        serdes_options=SerdesOptions(
            custom_datatypes_in_reading=False,
            datetime_tzinfo=my_timezone,
        ),
    ),
)

my_collection = my_database.get_collection("my_collection")
# This document will have datetimes set to the desired timezone
document = my_collection.find_one({"code": 123})

Working with ObjectIds and UUIDs in Collections

Astrapy repackages the ObjectId from bson and the UUID class and utilities from the uuid package and its uuidv6 extension. You can also use them directly.

Even when setting a default ID type for a collection, you still retain the freedom to use any ID type for any document:

from astrapy import DataAPIClient
from astrapy.constants import DefaultIdType
from astrapy.ids import ObjectId, uuid8, UUID

import bson

ASTRA_DB_APPLICATION_TOKEN = "AstraCS:..."
ASTRA_DB_API_ENDPOINT = "https://01234567-....apps.astra.datastax.com"

my_client = DataAPIClient()
my_database = my_client.get_database(
    ASTRA_DB_API_ENDPOINT,
    token=ASTRA_DB_APPLICATION_TOKEN,
)

my_collection = my_database.create_collection(
    "ecommerce",
    definition=CollectionDefinition.builder().set_default_id(
        DefaultIdType.UUIDV6
    ).build(),
)

my_collection.insert_one({"_id": ObjectId("65fd9b52d7fabba03349d013")})
my_collection.find({
    "_id": UUID("018e65c9-e33d-749b-9386-e848739582f0"),
})

my_collection.update_one(
    {"tag": "in_stock"},
    {"$set": {"inventory_id": bson.objectid.ObjectId()}},
    upsert=True,
)

my_collection.insert_one({"_id": uuid8()})

Escaping field names

Field names containing special characters (. and &) must be correctly escaped in certain Data API commands. It is a responsibility of the user to ensure escaping is done when needed; however, AstraPy offers utilities to escape sequences of "path segments" and -- should it ever be needed -- unescape path-strings back into literal segments:

from astrapy.utils.document_paths import escape_field_names, unescape_field_path

print(escape_field_names("f1", "f2", 12, "g.&3"))
# prints: f1.f2.12.g&.&&3
print(escape_field_names(["f1", "f2", 12, "g.&3"]))
# prints: f1.f2.12.g&.&&3
print(unescape_field_path("a&&&.b.c.d.12"))
# prints: ['a&.b', 'c', 'd', '12']

For contributors

First install uv (e.g. pipx install uv), then set up a dev environment with make venv, or equivalently:

uv venv
uv sync --dev

Linter, style and typecheck should all pass for a PR:

make format

With make format-fix the style and imports are autofixed (by ruff)

Features must be thoroughly covered in tests (have a look at tests/* to infer naming convention and module structure).

Running tests

Tests are grouped in:

  • "base", covering general-purpose astrapy functionality. Divided in unit/integration;
  • "vectorize", extensively running a base workload on all provider/integration choices;
  • "admin", doing a whole sweep of admin operations. Very slow on Astra DB.

Astrapy's CI only runs "base". The others are to be checked manually when it's needed.

Tests can be run on three types of Data API targets (with slight differences in what is applicable):

  • DockerCompose: HCD+Data API, started by the test initialization with docker-compose. Note that in this case you will have to manually destroy the created containers.
  • nonAstra: a ready-to-use (user-supplied) local Data API (e.g. using tests/dse_compose)
  • Astra: an Astra DB target account (or two, as some tests are specific to dev environment)

Depending on the test, different environment variables are needed: refer to the templates in tests/env_templates. The "basic" credentials (one of the three options) are always required, even for unit testing.

Docker vs. Podman

In case you use a different Docker-compatible container runtime, viz. podman, make sure to export the environment variable DOCKER_COMMAND_NAME="podman" to have the DockerCompose tests use it properly.

Multiple Python versions

If may be useful to run e.g. unit tests with multiple Python versions. You can have uv create more than one venv and specify the version, e.g. for each one:

uv venv --python 3.8 .venv-3.8
. .venv-3.8/bin/activate
uv sync --dev --active

Then, with the desired virtual env active, you will run e.g. uv run --active pytest [...].

Most make targets will also support running in the named virtual env: assuming you activated a certain virtual env, you can run e.g.: make format VENV=true.

Adding/changing dependencies

After editing the pyproject.toml, make sure you run

uv lock
uv sync --dev

and then commit the new uv.lock to the repo as well.

Sample testing commands

Base:

# choose one:
uv run pytest tests/base
uv run pytest tests/base/unit
uv run pytest tests/base/integration

Note: when running locally, the reranking-related tests require ASTRAPY_FINDANDRERANK_USE_RERANKER_HEADER=y and HEADER_RERANKING_API_KEY_NVIDIA="AstraCS:`.

Admin:

# depending on the environment, different 'admin tests' will run:
uv run pytest tests/admin

Extended vectorize:

# very many env. variables required for this one:
uv run pytest tests/vectorize

# restrict to some combination(s) with e.g.:
EMBEDDING_MODEL_TAGS="openai/text-embedding-3-large/HEADER/0,voyageAI/voyage-finance-2/SHARED_SECRET/f" \
    uv run pytest tests/vectorize/integration/test_vectorize_providers.py \
    -k test_vectorize_usage_auth_type_header_sync

All the usual pytest ways of restricting the test selection hold (e.g. uv run pytest tests/idiomatic/unit or [...] -k <test_name_selector>). Also e.g.:

# suppress log noise
uv run pytest [...] -o log_cli=0

# increase log level
uv run pytest [...] -o log_cli=1 --log-cli-level=10

Special tests

The following are special provision to manage features under evolution or not entirely deployed to all environments. Typically they require manually passing certain environment variables, otherwise the associated tests are excluded from CI.

Cutting-edge features on main

Prepend tests with a ASTRAPY_TEST_LATEST_MAIN=y for features found on main that are not released anywhere. (Tip: run a code search first to see what is currently marked as such. Chances are nothing is.)

Appendices

Appendix A: quick reference for key imports

Note: check tests/base/unit/test_imports.py for more.

Client, data and admin abstractions

from astrapy import (
    AstraDBAdmin,
    AstraDBDatabaseAdmin,
    AsyncCollection,
    AsyncDatabase,
    AsyncTable,
    Collection,
    Database,
    DataAPIClient,
    DataAPIDatabaseAdmin,
    Table,
)

Constants for data-related use:

from astrapy.constants import (
    DefaultIdType,
    Environment,
    MapEncodingMode,
    ReturnDocument,
    SortMode,
    VectorMetric,
)

Cursor for find-like operations:

from astrapy.cursors import (
  AbstractCursor,
  AsyncCollectionFindAndRerankCursor,
  AsyncCollectionFindCursor,
  AsyncTableFindCursor,
  CollectionFindAndRerankCursor,
  CollectionFindCursor,
  CursorState,
  RerankedResult,
  TableFindCursor,
)

ObjectIds and UUIDs:

from astrapy.ids import (
    UUID,
    ObjectId,
    uuid1,
    uuid3,
    uuid4,
    uuid5,
    uuid6,
    uuid7,
    uuid8,
)

API Options:

from astrapy.api_options import (
    APIOptions,
    DataAPIURLOptions,
    DevOpsAPIURLOptions,
    SerdesOptions,
    TimeoutOptions,
)

Data types:

from astrapy.data_types import (
    DataAPIDate,
    DataAPIDuration,
    DataAPIMap,
    DataAPISet,
    DataAPITime,
    DataAPITimestamp,
    DataAPIDictUDT,
    DataAPIVector,
)

Info/metadata classes:

from astrapy.info import (
    AlterTableAddColumns,
    AlterTableAddVectorize,
    AlterTableDropColumns,
    AlterTableDropVectorize,
    AlterTypeAddFields,
    AlterTypeOperation,
    AlterTypeRenameFields,
    AstraDBAdminDatabaseInfo,
    AstraDBDatabaseInfo,
    CollectionDefaultIDOptions,
    CollectionDefinition,
    CollectionDescriptor,
    CollectionInfo,
    CollectionLexicalOptions,
    CollectionRerankOptions,
    CollectionVectorOptions,
    ColumnType,
    CreateTableDefinition,
    CreateTypeDefinition,
    EmbeddingProvider,
    EmbeddingProviderAuthentication,
    EmbeddingProviderModel,
    EmbeddingProviderParameter,
    EmbeddingProviderToken,
    FindEmbeddingProvidersResult,
    FindRerankingProvidersResult,
    ListTableDefinition,
    ListTableDescriptor,
    ListTypeDescriptor,
    RerankingProvider,
    RerankingProviderAuthentication,
    RerankingProviderModel,
    RerankingProviderParameter,
    RerankingProviderToken,
    RerankServiceOptions,
    TableAPIIndexSupportDescriptor,
    TableAPISupportDescriptor,
    TableBaseIndexDefinition,
    TableIndexDefinition,
    TableIndexDescriptor,
    TableIndexOptions,
    TableInfo,
    TableKeyValuedColumnType,
    TableKeyValuedColumnTypeDescriptor,
    TablePrimaryKeyDescriptor,
    TableScalarColumnTypeDescriptor,
    TableTextIndexDefinition,
    TableTextIndexOptions,
    TableUnsupportedColumnTypeDescriptor,
    TableUnsupportedIndexDefinition,
    TableUDTColumnDescriptor,
    TableValuedColumnType,
    TableValuedColumnTypeDescriptor,
    TableVectorColumnTypeDescriptor,
    TableVectorIndexDefinition,
    TableVectorIndexOptions,
    VectorServiceOptions,
)

Authentication:

from astrapy.authentication import (
    StaticTokenProvider,
    UsernamePasswordTokenProvider,
    EmbeddingAPIKeyHeaderProvider,
    AWSEmbeddingHeadersProvider,
)

Miscellaneous utilities:

# Parsing API Endpoints for Astra DB:
from astrapy.admin import (
    ParsedAPIEndpoint,
    parse_api_endpoint,
)

# Escaping/unescaping document paths:
from astrapy.utils.document_paths import (
    escape_field_names,
    unescape_field_path,
)

# API Options defaults:
from astrapy.utils.api_options import defaultAPIOptions

Appendix B: compatibility with pre-1.0.0 library

If your code still uses the pre-1.0.0 astrapy (i.e. from astrapy.db import AstraDB, AstraDBCollection and so on) you are strongly advised to migrate to the current API. All of the astrapy pre-1.0 API (later dubbed "core") works throughout astrapy v1, albeit with a deprecation warning on astrapy v. 1.5.

Version 2 drops "core" support entirely. In order to use astrapy version 2.0+, you need to migrate your application. Check the links at the beginning of this README for the updated documentation and API reference.

Check out previous versions of this README for more on "core": 1.5.2 and pre-1.0.

Project details


Download files

Download the file for your platform. If you're not sure which to choose, learn more about installing packages.

Source Distribution

astrapy-2.1.0.tar.gz (1.4 MB view details)

Uploaded Source

Built Distribution

If you're not sure about the file name format, learn more about wheel file names.

astrapy-2.1.0-py3-none-any.whl (333.5 kB view details)

Uploaded Python 3

File details

Details for the file astrapy-2.1.0.tar.gz.

File metadata

  • Download URL: astrapy-2.1.0.tar.gz
  • Upload date:
  • Size: 1.4 MB
  • Tags: Source
  • Uploaded using Trusted Publishing? No
  • Uploaded via: uv/0.8.11

File hashes

Hashes for astrapy-2.1.0.tar.gz
Algorithm Hash digest
SHA256 4c3aac2b54945615a7e63b531087893664734c1bc9df7edaa576879af837069f
MD5 2526c512988caab3132bcc4ec8c3bd85
BLAKE2b-256 c8384626371b552589ab8adba48859d20d0b9c85aeff8ae95c411b5e3a154ca0

See more details on using hashes here.

File details

Details for the file astrapy-2.1.0-py3-none-any.whl.

File metadata

  • Download URL: astrapy-2.1.0-py3-none-any.whl
  • Upload date:
  • Size: 333.5 kB
  • Tags: Python 3
  • Uploaded using Trusted Publishing? No
  • Uploaded via: uv/0.8.11

File hashes

Hashes for astrapy-2.1.0-py3-none-any.whl
Algorithm Hash digest
SHA256 6422eaa39b057f736f14263fe7338094c5cab63d8a6f3756858ff7ea92d60f80
MD5 1b4207a9375c22e1777f9cb4a585595e
BLAKE2b-256 71448f2781080effad398ac5bdf66be39a52eab4f14a6aa2714930c1cecaaae3

See more details on using hashes here.

Supported by

AWS Cloud computing and Security Sponsor Datadog Monitoring Depot Continuous Integration Fastly CDN Google Download Analytics Pingdom Monitoring Sentry Error logging StatusPage Status page