Skip to main content

Code Generation library written by python. can use bash script, can be extend python code, can use mustache files or can use any string content for any code generation structure.

Project description

code-gen-library

code-gen-library for Python

alt text

code-gen-lib pip install

pip install codegenlib

code-gen-lib import package

from codegenlib.enums import MUSTACHE
from codegenlib.templateStreaming import TemplateStreaming
from codegenlib.templateFile import TemplateFile
from codegenlib.templateModule import TemplateModule

using example

code_gen_lib_example.py

code-gen-lib generation from json file

config_json_example.py

## with folder
 config_json_with_template_folder_example.py

code-gen-lib generation programming example

You should add your module containing your folder pathname to the 'modules' path. You can add mustache files and template folder/files in your module path

from codegenlib.enums import MUSTACHE
from codegenlib.templateStreaming import TemplateStreaming
from codegenlib.templateFile import TemplateFile
from codegenlib.templateModule import TemplateModule

fileName = "test.swift"

testManagerClassTF = TemplateFile(
    name="manager_class_mustache",
    dict={"service_name": "OneframeMobile", "request_func": MUSTACHE.PARENT},
    output_file="Manager.swift"
)
testGetRequestFuncTF = TemplateFile(
    name="request_get_func_mustache",
    dict={"result_model_name": "String","function_name": "getTest", "query_path" : '"api/getTest?name=query"', "func_param" : "query:String, "},
    output_file=None,
    is_child_template=True,
    parent_mustache="request_func"
)
testPostRequestFuncTF = TemplateFile(
    name="request_post_func_mustache",
    dict={"result_model_name": "UserModel", "function_name": "login", "query_path" : '"api/login"', "func_param" : ""},
    output_file=None,
    is_child_template=True,
    parent_mustache="request_func"
)
testManagerClassTF.childTemplateFiles.append(testGetRequestFuncTF)
testManagerClassTF.childTemplateFiles.append(testPostRequestFuncTF)

testModule = TemplateModule(
    name="networking-swagger-swift",
    templates_files=[testManagerClassTF]
)

tStreaming = TemplateStreaming(
    templateModule=testModule
)
tStreaming.execute()

code-gen-lib generation programming example with your json file

this is written module code by json

{
    "module" : {
        "name" : "oneframe-ios-api-manager",
        "templateFolders" : [
            {
                "source" : "modules/oneframe-ios-api-manager/models",
                "outputPath" : "models",
                "isOnline" : false
            }
        ],
        "templateFiles": [
            {
                "name": "manager_class_mustache",
                "outputFile": "CanikServiceManager.swift",
                "isChildTemplate": false
            },
             {
                "name": "learning_class_mustache",
                "outputFile": "OneFrameLearning.swift",
                "isChildTemplate": false
            }
        ]
    }
}
import os
import sys

from codegenlib.parser import Parser
# Own modules
from codegenlib.templateStreaming import TemplateStreaming

pathname = os.path.dirname(sys.argv[0])
# current path
json_file_name = "sample_config_with_template_folder.json"
json_file_path = pathname + "/" + json_file_name

sampleJsonModule = Parser.jsonToTemplateModule(json_file=json_file_path)
sampleJsonModule.outputDirectory = "oneframe-api-ios"
sampleJsonModule.isAppendOutputPath = True

print(sampleJsonModule.getOutputDirectoryPath())

tStreaming = TemplateStreaming(
    template_module=sampleJsonModule,
    enable_log=False,
)
tStreaming.execute()

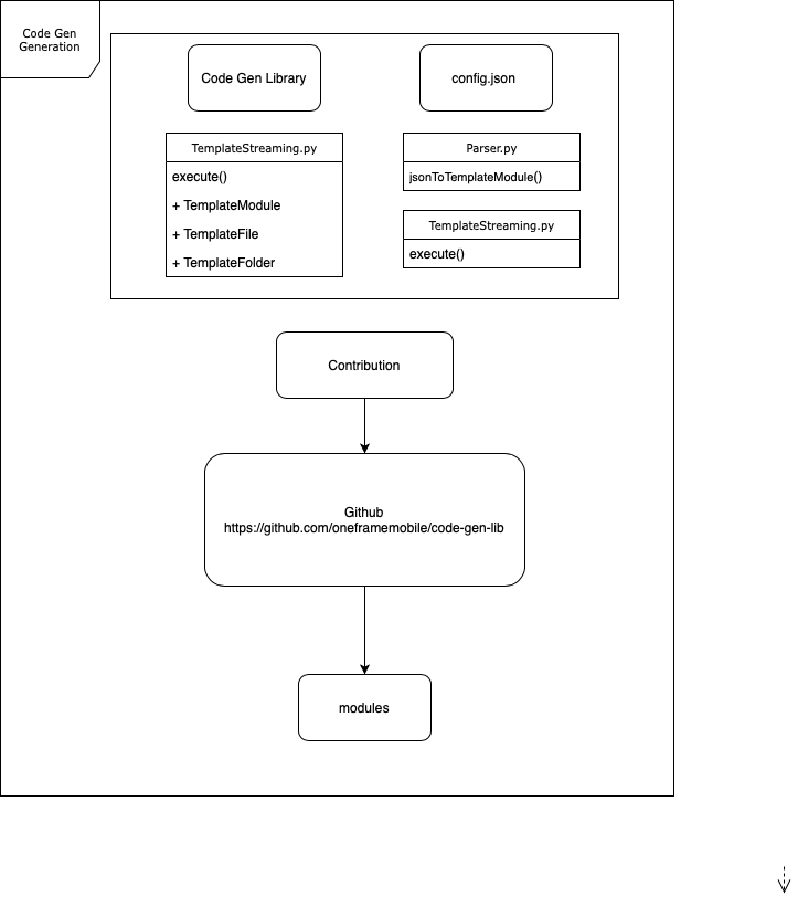
Can be Contribution, join us! alt text

Project details


Download files

Download the file for your platform. If you're not sure which to choose, learn more about installing packages.

Source Distribution

codegenlib-0.8.0.tar.gz (14.8 kB view details)

Uploaded Source

Built Distribution

If you're not sure about the file name format, learn more about wheel file names.

codegenlib-0.8.0-py3-none-any.whl (17.5 kB view details)

Uploaded Python 3

File details

Details for the file codegenlib-0.8.0.tar.gz.

File metadata

  • Download URL: codegenlib-0.8.0.tar.gz
  • Upload date:
  • Size: 14.8 kB
  • Tags: Source
  • Uploaded using Trusted Publishing? No
  • Uploaded via: twine/4.0.0 CPython/3.9.12

File hashes

Hashes for codegenlib-0.8.0.tar.gz
Algorithm Hash digest
SHA256 a422f9c55e4c5a230e360dd8314788bda0b83cd40cb78f41f3da1782a8d57da5
MD5 a25b0d76cf067ac8ec3879ae6ce11efd
BLAKE2b-256 fdfa4af40b2cb25d4a5fc8bc572ef72f4f37350ab16fa1aad69e408c6ffc292d

See more details on using hashes here.

File details

Details for the file codegenlib-0.8.0-py3-none-any.whl.

File metadata

  • Download URL: codegenlib-0.8.0-py3-none-any.whl
  • Upload date:
  • Size: 17.5 kB
  • Tags: Python 3
  • Uploaded using Trusted Publishing? No
  • Uploaded via: twine/4.0.0 CPython/3.9.12

File hashes

Hashes for codegenlib-0.8.0-py3-none-any.whl
Algorithm Hash digest
SHA256 8e21897d8314f80429ccc92d95d84f1ad5d6ebc9174ce9fd4e8a3ebf3bfd159b
MD5 157456ea8c55767a0b0f3dc68cd3f6ae
BLAKE2b-256 457674c3d06080e90c6422acc3dcf8bfd3b7e67b25087816a2651a12433481de

See more details on using hashes here.

Supported by

AWS Cloud computing and Security Sponsor Datadog Monitoring Depot Continuous Integration Fastly CDN Google Download Analytics Pingdom Monitoring Sentry Error logging StatusPage Status page