Skip to main content

A set of helpers to manipulate Colander data.

Project description

Colander Data Converter

A set of helpers to manipulate Colander data.

Website | Documentation | GitHub | Support

⚠️ This project is currently under active development and is not suitable for production use. Breaking changes may occur without notice. A stable release will be published to PyPI once development stabilizes.

Colander Data Converter is part of the PiRogue Tool Suite (PTS) ecosystem, created to assist investigators, researchers, and civil society organizations in performing mobile forensics and digital investigations.

colander_data_converter is a Python library that enables interoperability between cyber threat intelligence (CTI) platforms by converting structured threat data between different formats — notably MISP, STIX 2.1, and Colander. Colander data format is an opinionated data format focused on usability and interoperability.

It's designed for developers, CTI analysts, and investigators who need to normalize, migrate, or integrate threat data across systems that use different schemas.

Key features

  • 🔄 Convert between MISP, STIX 2.1, and Colander
  • 📦 Preserve relationships, metadata, and object references
  • 🧩 Easily integrated into existing pipelines and CTI platforms
  • ⚙️ CLI and programmatic usage
  • 📖 Open-source and extensible

Who is this for?

  • CTI developers integrating systems or building bridges across tools
  • Threat analysts converting incoming feeds for unified analysis
  • Security researchers working with mixed-format CTI datasets
  • Organizations using Colander for collaborative investigations

Installation

colander_data_converter requires Python 3.12 or higher.

Once released, install with:

pip install colander_data_converter

Usage examples

Stix 2.1 to Colander

import json
from colander_data_converter.converters.stix2.converter import Stix2Converter
from colander_data_converter.converters.stix2.models import Stix2Bundle

with open("path/to/stix2_bundle.json", "r") as f:
    raw = json.load(f)
stix2_bundle = Stix2Bundle.load(raw)
colander_feed = Stix2Converter.stix2_to_colander(stix2_bundle)

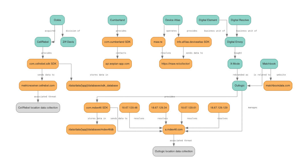
Generate Graphviz DOT file

import json

from colander_data_converter.base.models import ColanderFeed
from colander_data_converter.exporters.graphviz import GraphvizExporter

# Load the feed
with open("path/to/colander_feed.json", "r") as f:
    raw = json.load(f)
colander_feed = ColanderFeed.load(raw)

# Export the feed as a graph
exporter = GraphvizExporter(colander_feed)
with open("path/to/colander_feed.dot", "w") as f:
    exporter.export(f)

Contributing

We welcome community contributions! You can:

  • Report bugs or suggest improvements via Issues
  • Submit pull requests for format support or enhancements on GitHub
  • Help document conversion edge cases or gaps
  • Join our Discord server

Development setup

  1. Install Python 3.12 or higher.
  2. Install uv.
  3. Clone the project repository:
git clone https://github.com/PiRogueToolSuite/colander-data-converter
cd colander-data-converter
uv sync

Before submitting a PR, execute run the test suite and the pre-commit checks:

tox run -e fix,3.12,docs

Project details


Download files

Download the file for your platform. If you're not sure which to choose, learn more about installing packages.

Source Distribution

colander_data_converter-1.0.7.tar.gz (94.6 kB view details)

Uploaded Source

Built Distribution

If you're not sure about the file name format, learn more about wheel file names.

colander_data_converter-1.0.7-py3-none-any.whl (122.4 kB view details)

Uploaded Python 3

File details

Details for the file colander_data_converter-1.0.7.tar.gz.

File metadata

File hashes

Hashes for colander_data_converter-1.0.7.tar.gz
Algorithm Hash digest
SHA256 40d2fdf40aa20f5947410a0294d61417a9ea7c58b55678e4e30303946c92e4ab
MD5 a720578cdf339313c89cc9408efc5b28
BLAKE2b-256 2a1e6d47986cb7927e45d12fe28fb479df9242893f4660f55b80e5edd57c80b0

See more details on using hashes here.

File details

Details for the file colander_data_converter-1.0.7-py3-none-any.whl.

File metadata

File hashes

Hashes for colander_data_converter-1.0.7-py3-none-any.whl
Algorithm Hash digest
SHA256 b724c5c04da19f9e0c1f5f8bf7c9b3202ae5064ec7e8f2df7abd5a72fbcf206b
MD5 26e30388645fba0d2a72f63f32756f25
BLAKE2b-256 2929e42369c69f2feddec808d32612d1bc1fd5a1446a0e509cccb80dc91d0929

See more details on using hashes here.

Supported by

AWS Cloud computing and Security Sponsor Datadog Monitoring Depot Continuous Integration Fastly CDN Google Download Analytics Pingdom Monitoring Sentry Error logging StatusPage Status page