Skip to main content

A declarative approach to model lifecycle management on Cloud Pak for Data

Project description

cpdflow


cpdflow is a declarative approach to model lifecycle management on Cloud Pak for Data.

In a nutshell, cpdflow consolidates APIs from various Cloud Pak for Data modules in a dependency graph aligned to the 4 model lifecycle stages from Factsheets Model Inventory; so that you can simply declare the end state of each model and cpdflow infers the necessary steps and runs them.

Think of it as using Kubernete's apply to manage model lifecycles. Simply declare the final lifecycle stage for each model and let cpdflow handle the rest.

For example, to deploy two models (German Credit Risk-SVC and German Credit Risk-RF) in a development space, simply define the model names in the respective lifecycle stage.

cpdflow apply deploy -c config.json -m "German Credit Risk-SVC" -m "German Credit Risk-RF"

And to validate another model (German Credit Risk-GBC) on OpenScale in a development environment.

cpdflow apply validate -c config.json -m "German Credit Risk-GBC"

Note: Although there are prerequisites steps such as training, deploying and subscribing before OpenScale can evaluate the model, it was not explictly defined as cpdflow handles dependencies automatically.

cpdflow infers the necessary steps that needs to be actioned upon to achieve the final state.

Under the hood, cpdflow generates an execution path based on a dependency graph and runs the necessary steps to achieve the model's desired lifecycle stage.

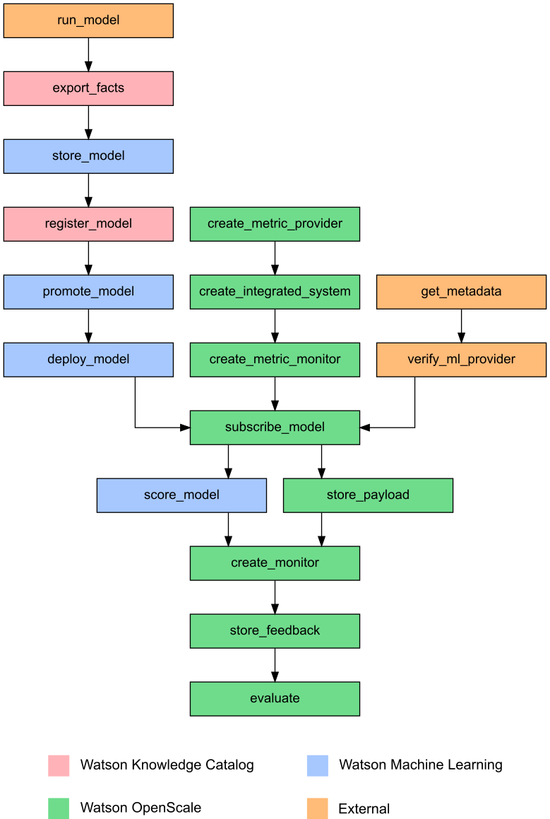
Here is what the entire graph looks like,

Graph

This is a living graph and is updated consistently to add new features and update API changes.

Project details


Download files

Download the file for your platform. If you're not sure which to choose, learn more about installing packages.

Source Distributions

No source distribution files available for this release.See tutorial on generating distribution archives.

Built Distribution

If you're not sure about the file name format, learn more about wheel file names.

cpdflow-0.0.15-py3-none-any.whl (40.6 kB view details)

Uploaded Python 3

File details

Details for the file cpdflow-0.0.15-py3-none-any.whl.

File metadata

  • Download URL: cpdflow-0.0.15-py3-none-any.whl
  • Upload date:
  • Size: 40.6 kB
  • Tags: Python 3
  • Uploaded using Trusted Publishing? No
  • Uploaded via: twine/4.0.0 CPython/3.10.4

File hashes

Hashes for cpdflow-0.0.15-py3-none-any.whl
Algorithm Hash digest
SHA256 e3ab52cc280d18a5040f7591c4537f8ab1edb426642190fc3bb374b3228b4e0d
MD5 1052ee906e705408683b44b24f68ed53
BLAKE2b-256 f73a2c6a98bfa5d601b9da6996824660c259ac7e77a4480db2acfa23e4300c6d

See more details on using hashes here.

Supported by

AWS Cloud computing and Security Sponsor Datadog Monitoring Depot Continuous Integration Fastly CDN Google Download Analytics Pingdom Monitoring Sentry Error logging StatusPage Status page