Skip to main content

dcm: nicegui based visualization of dynamic competence map

Project description

dcm

dynamic competence map - a python based visualization tool for displaying the development of skills/competences in the context of defined competence aspects.

Join the discussion at https://github.com/WolfgangFahl/dcm/discussions pypi Github Actions Build PyPI Status GitHub issues GitHub issues GitHub

Demo

Motivation

The Dynamic Competence Map (DCM) is an open-source tool designed to support the visualization and analysis of personal skills for a given learning context.

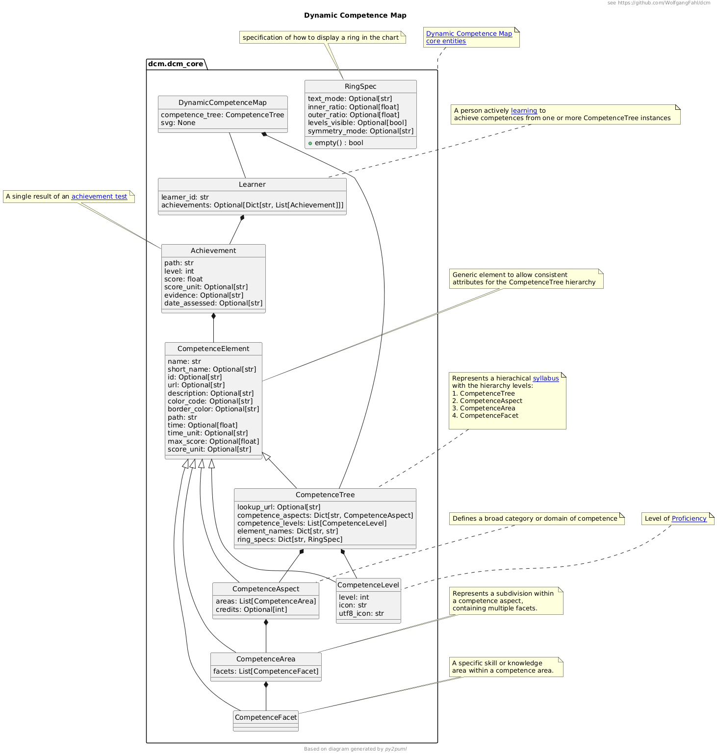
The learning context is described in an hierachical way as a multi level CompetenceTree. The level names may be adapted to your needs.

Motivation

The Dynamic Competence Map (DCM) is an open-source tool designed for mapping and assessing skills in educational and professional settings. It uses a hierarchical structure, known as the Competence Tree, to organize and display skills and competencies.

DCM offers a RESTful API for integration with other systems and accepts input in YAML or JSON formats. This allows for easy incorporation of the Competence Tree and learner achievements, which can also be expressed as xAPI statements.

Output from DCM includes a configurable Skillschart, presented as SVG for visualization or available through an interactive web service. This functionality supports a range of uses, from academic research to practical applications in skill development and competency management.

Features

  1. Competence Tree Hierarchy: DCM is built around a multi-level hierarchy known as the Competence Tree. This hierarchical structure allows for the detailed mapping of skills and competencies, making it suitable for representing complex relationships between various competencies.

  2. Open-Source Python Project: DCM is implemented as an open-source project in Python, ensuring transparency and flexibility for developers and users.

  3. RESTful API Integration: DCM provides a RESTful API that allows for seamless integration with other systems. This API enables users to interact programmatically with DCM, making it a versatile tool for skill visualization and assessment.

  4. Input Data Flexibility: Users can supply the Competence Tree in either YAML or JSON format, providing flexibility in data input. This feature ensures that users can use their preferred data format when working with DCM.

  5. Learner Achievements: DCM supports the inclusion of Learners' Achievements, which can be supplied as JSON or xAPI statements. This feature allows for the assessment of learners' skills and competencies within the DCM framework.

  6. User-Friendly Interface: To enhance the user interface and provide a user-friendly experience, DCM utilizes technologies like NiceGUI. This ensures that users can easily interact with the resulting Skillschart and customize their experience.

  7. SVG Rendering: DCM supports the rendering of SVG images, providing visual representations of skills and competencies. Users can generate SVG images to visualize competency data effectively.

  8. Study Plan Visualization: DCM includes specific elements for visualizing study plans, study areas, modules, and module elements. This feature is designed to cater to educational contexts and helps learners understand their study paths.

  9. Color Coding and Icons: DCM provides color coding and icons for Competence Levels, making it easier to distinguish between different levels of competency. This visual representation aids in skill assessment and understanding.

  10. Comprehensive Documentation: The project includes comprehensive documentation and test cases, ensuring that developers and users have access to clear instructions and examples for working with DCM.

Documentation

API

Model

Class Diagram

Authors

Project details


Download files

Download the file for your platform. If you're not sure which to choose, learn more about installing packages.

Source Distribution

dynamic_competence_map-0.1.6.tar.gz (73.3 kB view details)

Uploaded Source

Built Distribution

If you're not sure about the file name format, learn more about wheel file names.

dynamic_competence_map-0.1.6-py3-none-any.whl (59.8 kB view details)

Uploaded Python 3

File details

Details for the file dynamic_competence_map-0.1.6.tar.gz.

File metadata

  • Download URL: dynamic_competence_map-0.1.6.tar.gz
  • Upload date:
  • Size: 73.3 kB
  • Tags: Source
  • Uploaded using Trusted Publishing? Yes
  • Uploaded via: twine/4.0.2 CPython/3.11.7

File hashes

Hashes for dynamic_competence_map-0.1.6.tar.gz
Algorithm Hash digest
SHA256 677e3a28590f525194d92049ed2c691ab0f788cb95e734fb684e45cbf0172201
MD5 dd38cf65cf82f0bd967393bdbb03dc92
BLAKE2b-256 6ee7e9b19dd9680dbc8b868b41db3870d059f0167e2b2925db0673f35716f15d

See more details on using hashes here.

File details

Details for the file dynamic_competence_map-0.1.6-py3-none-any.whl.

File metadata

File hashes

Hashes for dynamic_competence_map-0.1.6-py3-none-any.whl
Algorithm Hash digest
SHA256 2e32a542263e7b62becce5db94b491e5eff322221da7de7d3948b40959f5841d
MD5 d291816fd4787536d3c74fe89f75d192
BLAKE2b-256 861f60f5856ff4df15c1afb33e44bae9d1ea2763a3e54d5a30fd6a57f9194e44

See more details on using hashes here.

Supported by

AWS Cloud computing and Security Sponsor Datadog Monitoring Depot Continuous Integration Fastly CDN Google Download Analytics Pingdom Monitoring Sentry Error logging StatusPage Status page