Skip to main content

A simple tool to encrypt the EBS volumes linked to your EKS Persistent Volumes.

Project description

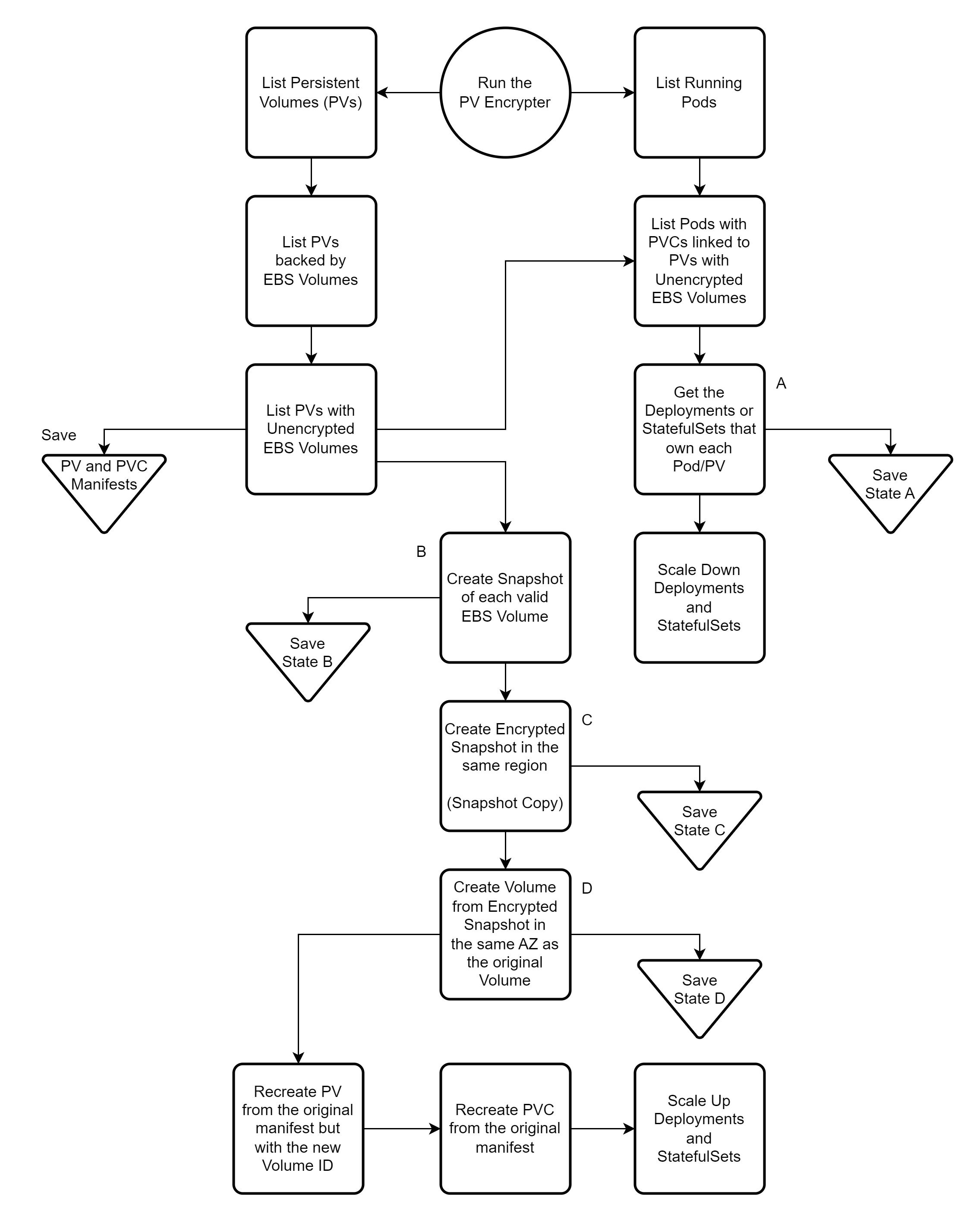
EKS Persistent Volume Encrypter

What is it?

A tool to detect Persistent Volumes (PVs) in your EKS cluster that are backed by unencrypted EBS Volumes and encrypt them.

Do I need it?

If you:

➡️ Have an EKS Cluster.
➡️ Use Persistent Volumes backed by EBS Volumes.
➡️ Want to make sure all the EBS Volumes you use are encrypted.
➡️ Don't want to do it one-by-one.

Then this tool will help you speed up this process.

What does it contain?

  • A Jupyter Notebook which is the main interface.
  • A simple CLI that displays relevant information about your cluster.

The CLI will be limited to read-only actions. The Notebook is the only way to execute constructive/destructive actions.

Installation

Hosted on PyPI.

pip install eks-pv-encrypter

Usage

  1. Use the pv_encrypter.ipynb Notebook.
  2. If you want a read-only overview of your Cluster. Just run pv-encrypter status.

Overview of the Process

Overview

Project details


Download files

Download the file for your platform. If you're not sure which to choose, learn more about installing packages.

Source Distribution

eks_pv_encrypter-0.3.0.tar.gz (13.0 kB view details)

Uploaded Source

Built Distribution

If you're not sure about the file name format, learn more about wheel file names.

eks_pv_encrypter-0.3.0-py3-none-any.whl (14.3 kB view details)

Uploaded Python 3

File details

Details for the file eks_pv_encrypter-0.3.0.tar.gz.

File metadata

  • Download URL: eks_pv_encrypter-0.3.0.tar.gz
  • Upload date:
  • Size: 13.0 kB
  • Tags: Source
  • Uploaded using Trusted Publishing? No
  • Uploaded via: poetry/1.3.1 CPython/3.9.13 Linux/5.4.0-1092-aws

File hashes

Hashes for eks_pv_encrypter-0.3.0.tar.gz
Algorithm Hash digest
SHA256 ba3608f33790faa815efb43a039ad0055ca2fba81ea83292a871cd6ed936966f
MD5 f9d01d2cd1f3f900b7ba140a1d4aa96c
BLAKE2b-256 c26549ae2754595fc13c13dff56c75cbdb9ca6eb7c62fb008221cbb1d90d3b4a

See more details on using hashes here.

File details

Details for the file eks_pv_encrypter-0.3.0-py3-none-any.whl.

File metadata

  • Download URL: eks_pv_encrypter-0.3.0-py3-none-any.whl
  • Upload date:
  • Size: 14.3 kB
  • Tags: Python 3
  • Uploaded using Trusted Publishing? No
  • Uploaded via: poetry/1.3.1 CPython/3.9.13 Linux/5.4.0-1092-aws

File hashes

Hashes for eks_pv_encrypter-0.3.0-py3-none-any.whl
Algorithm Hash digest
SHA256 fc480ca61266f15322b53be0f51d6a3325296691183e7b41525ecf42d9e7eff3
MD5 d3c5e58ca172db49f901f2e6a61cf32d
BLAKE2b-256 3ce72c43427e93f437c3fef9f784c4a1343cf5ddc5ec365552058092a7a0427b

See more details on using hashes here.

Supported by

AWS Cloud computing and Security Sponsor Datadog Monitoring Depot Continuous Integration Fastly CDN Google Download Analytics Pingdom Monitoring Sentry Error logging StatusPage Status page