Skip to main content

Epidemic Simulation Platform

Project description

Test Status Documentation Status Code Coverage License PyPI

Episimmer : Epidemic Simulation Platform

Powered by HealthBadge

Episimmer is an Epidemic Simulation Platform that aims to provide Decision and Recommendation Support to help answer your questions related to policies and restrictions during an epidemic. Using simulation techniques widely applied to other fields, we can help schools and colleges discover and hone the opportunities and optimizations they could make to their COVID-19 strategy.

From the most simple decisions (Which days to be online or offline) to more complex strategies (What restrictions should I put on library use?, How many times should I test?, Whom do I test?) Episimmer is the tool for the job.

The Environment

Episimmer is an agent-based epidemic simulator which allows you to model any kind of disease spreading environment. With the help of simple text files, you can have your agents and the interaction network setup in no time. Here are some example of the environments you can create.

SIR_2_locations.gif random_SIR.gif
Completely connected agents at two locations Random Graph G(100, 0.1)
Star_graph.gif cellular_automaton.gif multi_cycle.gif
Star Graph Cellular Automaton Multi-cycle graph

The edges represent connections between the agents and the node colours represent the changing agent disease state.

But these are static networks, which aren't truly representing real-world phenomena. Episimmer allows you to have cycling dynamic networks which more closely align with real-world social networks than static networks.

Dynamic Network

Dynamic Network

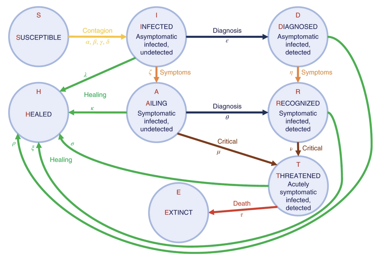
The Disease Model

Episimmer also allows easy creation of compartmental disease models. You can be as creative as you like, for example,

complex_model1.png complex_model2.png
Complex Model 1 (Taken from here) Complex Model 2 (Taken from here)

Or you could even model a fancy Zombie Apocalypse disease model like this

Zombie Apocalypse

Zombie Apocalypse

Intervention Policies

There are many kinds of policies that can be implemented in Episimmer by the user and each policy is built to be flexible. Multiple policies defined by the user can be run in a simulation seamlessly. We have also created templates for the user to test different kinds of examples of policies.

Currently, the policies that can be implemented are:

  1. Lockdown Policy
  2. Testing Policy
  3. Vaccination Policy
  4. Contact Tracing Policy

Vulnerability Detection

Vulnerability Detection refers to finding vulnerabilities in the system that highly affect or are highly affected by disease spread. A major part of decision support is detecting vulnerabilities in the ecosystem and taking appropriate actions to control the disease spread.

Two kinds of Vulnerability Detection exist in Episimmer -

  1. Agent-based Vulnerability Detection
  2. Event-based Vulnerability Detection

For more details, check out the official documentation.

Installation

Prerequisites

Episimmer requires python 3.7+.

Install using pip

If you are using Linux or macOS you can install episimmer from PyPI with pip:

pip install episimmer

Install from source

Or you can install from source

  1. First clone this repository:
git clone https://github.com/healthbadge/episimmer.git
  1. Then, to install the package, run the following command inside the episimmer directory:
pip install -e .
  1. If you do not have pip you can instead use:
python setup.py install

If you do not have root access, you should add the --user option to the above lines.

Running Examples

To run examples -

If you installed episimmer through PyPI, run:

episimmer <Path_to_Example>

Otherwise, in the repository, run:

python episimmer/main.py <Path_to_Example>

Command line Arguments

positional arguments:

example_path : Pass the path to the data folder

optional arguments:

-np or --noplot : Restrict plotting the time plot after simulation. Default = False
-vul or --vuldetect : Run Vulnerability Detection on the data folder based on VD_config.txt. Default = False
-a or --animate : Creates a gif animation of the time plot. Default = False
-s or --stats : Choose to store statistics. Default = False
-viz or --vizdyn : Creates a gif of the simulation environment progressing through the days. Default = False

Tutorials

Check out Episimmer's official documentation for a complete tutorial on the simulator. You may also go through these colab notebooks for a more hands-on tutorial on Episimmer:

  1. Tutorial 1 - Episimmer Basics
  2. Tutorial 2 - The Environment
  3. Tutorial 3 - Disease Modelling
  4. Tutorial 4 - Intervention Policies
  5. Tutorial 5 - Vulnerability Detection

UI

Our current UI can be found at here. Note that it has minimal functionality as compared to running the codebase directly. Yet it competes with the current state of the art systems with multiple novel features.

Episimmer is currently Work in Progress. Check out these point solutions built using the Episimmer codebase.

Project details


Download files

Download the file for your platform. If you're not sure which to choose, learn more about installing packages.

Source Distribution

episimmer-2.2.2.tar.gz (55.5 kB view details)

Uploaded Source

Built Distribution

If you're not sure about the file name format, learn more about wheel file names.

episimmer-2.2.2-py3-none-any.whl (64.4 kB view details)

Uploaded Python 3

File details

Details for the file episimmer-2.2.2.tar.gz.

File metadata

  • Download URL: episimmer-2.2.2.tar.gz
  • Upload date:
  • Size: 55.5 kB
  • Tags: Source
  • Uploaded using Trusted Publishing? No
  • Uploaded via: twine/4.0.0 CPython/3.9.12

File hashes

Hashes for episimmer-2.2.2.tar.gz
Algorithm Hash digest
SHA256 75e976867bc6858a11b1282499bed72c7e69d4730b5f1ed9796b871f7215b7ee
MD5 a156ce549c444e3de84f13ee3c9f15af
BLAKE2b-256 ff00ab7e4703702230958d9c4820fcb3fd9f284da5fc6c314adc3cbf59558428

See more details on using hashes here.

File details

Details for the file episimmer-2.2.2-py3-none-any.whl.

File metadata

  • Download URL: episimmer-2.2.2-py3-none-any.whl
  • Upload date:
  • Size: 64.4 kB
  • Tags: Python 3
  • Uploaded using Trusted Publishing? No
  • Uploaded via: twine/4.0.0 CPython/3.9.12

File hashes

Hashes for episimmer-2.2.2-py3-none-any.whl
Algorithm Hash digest
SHA256 78c2a177b022f68d61a32b24c071dd6a3eb77ef0cfb790379127be11eef769e6
MD5 989efe4ba8dce17d164e23d7ccaceff0
BLAKE2b-256 e586f555c5c211f9bbe8d28f08adbea4ff682ebdbb9cb15518634529a1e40d9e

See more details on using hashes here.

Supported by

AWS Cloud computing and Security Sponsor Datadog Monitoring Depot Continuous Integration Fastly CDN Google Download Analytics Pingdom Monitoring Sentry Error logging StatusPage Status page