Skip to main content

A full async docsplit previewer server based on Tornado and Redis

Project description

Introduction

We are working to find the best solution for our previewer media server.

The case is simple, we have PDF and we want to preview them (small, medium, large, header).

We first started with Insight which allows people to ask for sync and async previews generations from an url with caching.

The system is able to register engines so that we can manipulate documents on the flow.

The idea of Insight-Reloaded is to remove the sync mode and delegate it to Nginx with disk or S3 storage.

If the document preview is not ready, we want a 404 error.

We will get the document preview url with a callback.

The API

Simple example

curl -X GET "http://localhost:8888/?url=http://my_file_url.com/file.pdf&callback=http://requestb.in/12vsewg"
{"insight_reloaded": "Job added to queue.", "number_in_queue": 14}

curl -X GET http://localhost:8888/status
{"insight_reloaded": "There is 14 job in the queue.", "number_in_queue": 14}

curl -X GET http://localhost:8888/
{"version": "0.2dev", "insight_reloaded": "Bonjour", "name": "insight-reloaded"}

Multi-queues example

You must to configure REDIS_QUEUE_KEYS in your settings.py.

REDIS_QUEUE_KEYS = ['urgent', 'normal']
DEFAULT_REDIS_QUEUE_KEY = 'normal'

Then you can use:

curl -X GET "http://localhost:8888/urgent?url=http://my_file_url.com/file.pdf&callback=http://requestb.in/12vsewg"
{"insight_reloaded": "Job added to queue 'normal'.", "number_in_queue": 14}

curl -X GET http://localhost:8888/urgent/status
{"insight_reloaded": "There is 14 job in the 'urgent' queue.", "number_in_queue": 14}

curl -X GET http://localhost:8888/
{"version": "0.2dev", "insight_reloaded": "Bonjour", "name": "insight-reloaded"}

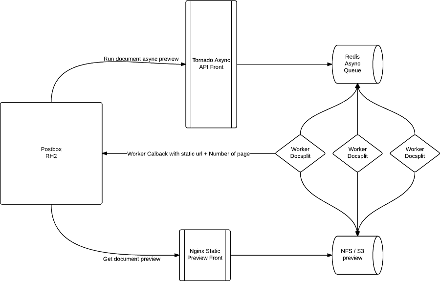
Service architecture

https://raw.github.com/novagile/insight-reloaded/master/docs/_static/InsightReloaded.png

Server provisioning

You can find insight-reloaded chef cookbooks here : https://github.com/novagile/insight-installer

This will helps you install all requirements to run your insight-reloaded server.

Project details


Download files

Download the file for your platform. If you're not sure which to choose, learn more about installing packages.

Source Distribution

insight_reloaded-1.1.tar.gz (12.5 kB view details)

Uploaded Source

File details

Details for the file insight_reloaded-1.1.tar.gz.

File metadata

File hashes

Hashes for insight_reloaded-1.1.tar.gz
Algorithm Hash digest
SHA256 5084b0dd0f7950a5e74191c9ce02deb331cda29dae4890e677e200aa84ccd826
MD5 88a90c568ab8d92c2ebd9f7409b16eca
BLAKE2b-256 9ee4e3e0599c08935981a4ed978e3ada1baa47bcddb54644ce9fb7c3ea39e744

See more details on using hashes here.

Supported by

AWS Cloud computing and Security Sponsor Datadog Monitoring Depot Continuous Integration Fastly CDN Google Download Analytics Pingdom Monitoring Sentry Error logging StatusPage Status page