Skip to main content

IntvalPy -- a Python interval computation library

Project description

Interval library in Python

The Python module implements an algebraically closed interval arithmetic for interval computations, solving interval systems of both linear and nonlinear equations, and visualizing solution sets for interval systems of equations.

For details, see the complete documentation on API.

Links

Installation

Ensure you have all the system-wide dependencies installed, then install the module using pip:

pip install intvalpy

Examples

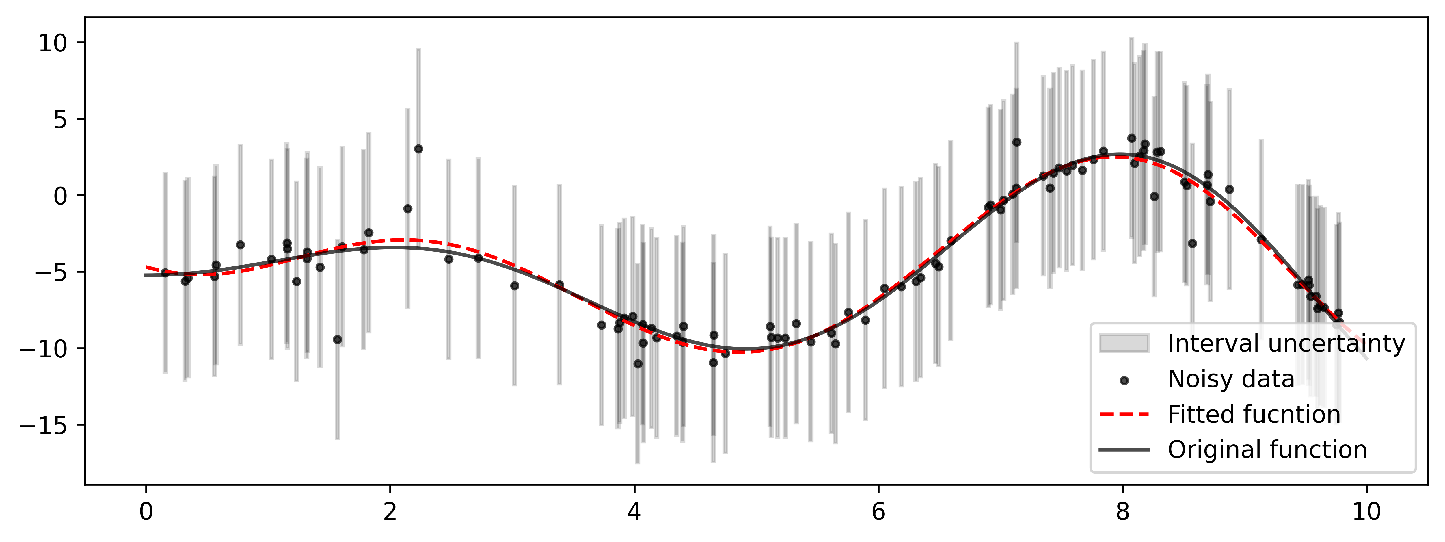
Data Fitting:

Suppose the quantity $y$ of interest is described by a function on the variables $x_1, \ldots, x_m$, and this function is

$$ y = f(x, \beta) $$

where $f$ is a fixed expression depending on the vector of independent variables $x = (x_1, \ldots, x_m)$ and the vector of parameters $\beta = (\beta_1, \ldots, \beta_p)$. We want to find the values of the parameters $\beta_1, \ldots, \beta_p$ that best fit the set of values of $x$ and $y$ obtained from measurements or observations of the functional dependency of interest.

Suppose that $n$ values $y^{(i)}$ of the function on sets of arguments $(x_1^{(i)}, \ldots, x_m^{(i)})$ were obtained by observations, where $i = 1, 2, \ldots, n$ is the observation index. The problem statement implies that the equalities

$$ y^{(i)} = f(x_1^{(i)}, \ldots, x_m^{(i)}, \beta_1, \ldots, \beta_p), \quad i = 1, 2, \ldots, n, $$

should be fulfilled, which form a system of equations in the unknowns $\beta_1, \ldots, \beta_p$. By solving this system, we can find the desired values of the parameters that define the functional dependency. However in practice, this system of equations typically lacks traditional solutions due to data errors resulting from inaccurate measurements and uncontrolled external influences. The error may be due to data aggregation or limited amount of data, etc. In such cases, a generalized solution to the resulting system of equations (like a pseudosolution) is typically sought often using probability-theoretic models of data errors. However, in practice the probability distributions of these errors are rarely known precisely, although some assumptions are usually made regarding their characteristics.

The following outlines an approach to estimating the parameters of a function, which leverages the principles and methods of interval analysis. This approach enables the reconstruction of a function using only information about the maximum possible error in the data, without requiring any knowledge or assumptions about the probability distributions of the errors.

import numpy as np
import pandas as pd
import matplotlib.pyplot as plt
import intvalpy as ip

def noise_distribution(n_samples, intensity=0.7, seed=42):
    np.random.seed(seed)
    # Base noise depends on point position
    base_noise = np.random.normal(0, 0.3 * intensity, n_samples)
    # Impulse outliers (rare but noticeable)
    impulse_mask = np.random.random(n_samples) < 0.1  # 10% of points
    impulse_noise = np.random.normal(0, 2 * intensity, n_samples) * impulse_mask
    # Cluster noise (groups of points with similar bias)
    cluster_noise = np.zeros(n_samples)
    n_clusters = max(2, n_samples // 20)
    cluster_centers = np.random.choice(n_samples, n_clusters, replace=False)
    for center in cluster_centers:
        cluster_size = np.random.randint(2, 6)
        cluster_indices = np.clip(np.arange(center-2, center+3), 0, n_samples-1)
        cluster_value = np.random.normal(0, 1.5 * intensity)
        cluster_noise[cluster_indices] += cluster_value
    # Combine all components
    return base_noise + impulse_noise + 0.4*cluster_noise

# Original function
def f(x): 
    return -5.24 + x*np.sin(x)
    
# Data generation
np.random.seed(41)
x = np.sort(np.random.uniform(0.1, 9.9, 100))
y = f(x)
eps_x = noise_distribution(len(x), intensity=0.005, seed=42)
eps_y = noise_distribution(len(x), intensity=1.75, seed=43)
x_noisy = x + eps_x
y_noisy = y + eps_y
df = pd.DataFrame(
    data = np.array([ x_noisy, y_noisy ]).T,
    columns = ['x', 'y']
)
# Convert to interval uncertainty
df['x'] = df['x'] + ip.Interval(-max(eps_x), max(eps_x))
df['y'] = df['y'] + ip.Interval(-max(eps_y), max(eps_y))

# Training a polynomial model
model = ip.ISPAE()
model.fit(
    X_train = df[['x']],
    y_train = df['y'],
    order = 8,
    x0 = None,
    weight = None,
    objective = 'Uni',
    norm = 'inf',
    bias = True
)

# Testing fitted model
ox = np.linspace(0, 10, 1000)
df_test = pd.DataFrame(data=np.array([ox]).T, columns=['x'])
y_pred = ip.mid(model.predict(df_test[['x']]))
y_fact = f(ox)

# Visualization results
fig, ax = plt.subplots(nrows=1, ncols=1, figsize=(10, 3.5))
x_plt = np.array([ip.inf(df['x']), ip.inf(df['x']), ip.sup(df['x']), ip.sup(df['x'])])
y_plt = np.array([ip.inf(df['y']), ip.sup(df['y']), ip.sup(df['y']), ip.inf(df['y'])])
ax.fill(x_plt, y_plt, color='lightgray', alpha=0.6, fill=True, label='Interval uncertainty')
plt.scatter(x_noisy, y_noisy, alpha=0.7, color='black', s=8, label='Noisy data')
plt.plot(ox, y_pred, color='steelblue', ls='--', alpha=1, linewidth=2, label='Fitted fucntion')
plt.plot(ox, y_fact, color='crimson', ls='-', alpha=0.7, linewidth=1.8, label='Original function')
handles, labels = ax.get_legend_handles_labels()
by_label = dict(zip(labels, handles))
ax.legend(by_label.values(), by_label.keys(), loc='lower right')

FittedModel

Visualizing solution sets

For a system of linear inequalities of the form A * x >= b, or for an interval system of linear algebraic equations A * x = b, the solution sets are known to be polyhedral sets, which may be convex or non‑convex. We can visualize them and display all their vertices.

import intvalpy as ip
ip.precision.extendedPrecisionQ = False
import numpy as np


iplt = ip.IPlot(figsize=(15, 15))
fig, ax = iplt.subplots(nrows=2, ncols=2)


#########################################################################
A, b = ip.Shary(2)
shary_uni = ip.IntLinIncR2(A, b, show=False)
shary_tol = ip.IntLinIncR2(A, b, consistency='tol', show=False)

axindex = (0, 0)
ax[axindex].set_title('United and tolerable solution sets for the Shary interval system')
ax[axindex].title.set_size(15)
iplt.IntLinIncR2(shary_uni, color='gray', alpha=0.5, s=0, axindex=axindex)
iplt.IntLinIncR2(shary_tol, color='blue', alpha=0.3, s=10, axindex=axindex)

#########################################################################
A = ip.Interval([
    [[-1, 1], [-1, 1]],
    [[-1, -1], [-1, 1]]
])
b = ip.Interval([[1, 1], [-2, 2]])
unconstrained_set = ip.IntLinIncR2(A, b, show=False)

axindex = (0, 1)
ax[axindex].set_title('Unbounded set')
ax[axindex].title.set_size(15)
iplt.IntLinIncR2(unconstrained_set, color='darkolivegreen', alpha=0.3, s=10, axindex=axindex)

#########################################################################
A = -np.array([[-3, -1],
              [-2, -2],
              [-1, -3],
              [1, -3],
              [2, -2],
              [3, -1],
              [3, 1],
              [2, 2],
              [1, 3],
              [-1, 3],
              [-2, 2],
              [-3, 1]])
b = -np.array([18,16,18,18,16,18,18,16,18,18,16,18])
duodecagon = ip.lineqs(A, b, show=False)

axindex = (1, 0)
ax[axindex].set_title('Duodecagon')
ax[axindex].title.set_size(15)
iplt.lineqs(duodecagon, color='peru', alpha=0.3, s=10, axindex=axindex)

#########################################################################
x = ip.Interval([[1, 1.2], [1.9, 2.7], [1.7, 1.95], [3.5, 3.5],
                 [4.5, 5.5], [6, 6], [6.5, 7.5], [7, 7.8]])
y = ip.Interval([[4, 4.3], [4.5, 5.3], [4.6, 4.8], [5.1, 6],
                 [6, 6.5], [7, 7], [6.7, 7.4], [6.8, 8]])

axindex = (1, 1)
ax[axindex].set_title('Interval scatterplot')
ax[axindex].title.set_size(15)
iplt.scatter(x, y, color='gray', alpha=0.7, s=10, axindex=axindex)

SolSet

One can also create a three-dimensional (or two-dimensional) slice of an N‑dimensional figure to visualize the solution set, keeping N‑3 (or N‑2) parameters fixed. A concrete implementation of this algorithm is provided in the examples.

External decision evaluation:

To obtain an optimal outer estimate of the united solution set of an interval system of linear algebraic equations (ISLAE), a hybrid method based on splitting PSS solutions is implemented. As the problem is NP‑hard, the solution process can be terminated after a specified number of iterations. PSS methods are consistently guaranteeing -- that is, if the process is stopped after any number of iterations, the resulting approximate estimate still meets the required estimation criterion.

import intvalpy as ip

A, b = ip.Shary(12, N=12, alpha=0.23, beta=0.35)
pss = ip.linear.PSS(A, b)
print('pss: ', pss)

Interval system of nonlinear equations:

For nonlinear systems, the simplest multidimensional interval methods — namely, those of Krawczyk and Hansen‑Sengupta — are implemented.

import intvalpy as ip

epsilon = 0.1
def f(x):
    return ip.asinterval([x[0]**2 + x[1]**2 - 1 - ip.Interval(-epsilon, epsilon),
                          x[0] - x[1]**2])

def J(x):    
    result = [[2*x[0], 2*x[1]],
              [1, -2*x[1]]]
    return ip.asinterval(result)

ip.nonlinear.HansenSengupta(f, J, ip.Interval([0.5,0.5],[1,1]))

The library also provides the simplest interval global optimization algorithm:

import intvalpy as ip

def levy(x):
    z = 1 + (x - 1) / 4
    t1 = np.sin( np.pi * z[0] )**2
    t2 = sum(((x - 1) ** 2 * (1 + 10 * np.sin(np.pi * x + 1) ** 2))[:-1])
    t3 = (z[-1] - 1) ** 2 * (1 + np.sin(2*np.pi * z[-1]) ** 2)
    return t1 + t2 + t3

N = 2
x = ip.Interval([-5]*N, [5]*N)
ip.nonlinear.globopt(levy, x, tol=1e-14)

Citation

\textsc{Androsov A.S., Shary S.P.} IntvalPy --- A Python Interval Computation Library \\ Vest. Novosib. Gos. Univ., Ser. Inf. Tekhnol. -- 2022. -- Vol.~20, No.~4. -- P.~5--23.

Project details


Download files

Download the file for your platform. If you're not sure which to choose, learn more about installing packages.

Source Distributions

No source distribution files available for this release.See tutorial on generating distribution archives.

Built Distributions

If you're not sure about the file name format, learn more about wheel file names.

intvalpy-2.0.3-cp314-cp314-win_amd64.whl (162.0 kB view details)

Uploaded CPython 3.14Windows x86-64

intvalpy-2.0.3-cp314-cp314-win32.whl (143.0 kB view details)

Uploaded CPython 3.14Windows x86

intvalpy-2.0.3-cp314-cp314-musllinux_1_2_x86_64.whl (1.0 MB view details)

Uploaded CPython 3.14musllinux: musl 1.2+ x86-64

intvalpy-2.0.3-cp314-cp314-manylinux2014_x86_64.manylinux_2_17_x86_64.whl (997.8 kB view details)

Uploaded CPython 3.14manylinux: glibc 2.17+ x86-64

intvalpy-2.0.3-cp314-cp314-macosx_11_0_arm64.whl (177.8 kB view details)

Uploaded CPython 3.14macOS 11.0+ ARM64

intvalpy-2.0.3-cp314-cp314-macosx_10_15_x86_64.whl (185.6 kB view details)

Uploaded CPython 3.14macOS 10.15+ x86-64

intvalpy-2.0.3-cp313-cp313-win_amd64.whl (161.0 kB view details)

Uploaded CPython 3.13Windows x86-64

intvalpy-2.0.3-cp313-cp313-win32.whl (141.3 kB view details)

Uploaded CPython 3.13Windows x86

intvalpy-2.0.3-cp313-cp313-musllinux_1_2_x86_64.whl (1.0 MB view details)

Uploaded CPython 3.13musllinux: musl 1.2+ x86-64

intvalpy-2.0.3-cp313-cp313-manylinux2014_x86_64.manylinux_2_17_x86_64.whl (1.0 MB view details)

Uploaded CPython 3.13manylinux: glibc 2.17+ x86-64

intvalpy-2.0.3-cp313-cp313-macosx_11_0_arm64.whl (177.1 kB view details)

Uploaded CPython 3.13macOS 11.0+ ARM64

intvalpy-2.0.3-cp313-cp313-macosx_10_13_x86_64.whl (185.0 kB view details)

Uploaded CPython 3.13macOS 10.13+ x86-64

intvalpy-2.0.3-cp312-cp312-win_amd64.whl (161.2 kB view details)

Uploaded CPython 3.12Windows x86-64

intvalpy-2.0.3-cp312-cp312-win32.whl (141.4 kB view details)

Uploaded CPython 3.12Windows x86

intvalpy-2.0.3-cp312-cp312-musllinux_1_2_x86_64.whl (1.0 MB view details)

Uploaded CPython 3.12musllinux: musl 1.2+ x86-64

intvalpy-2.0.3-cp312-cp312-manylinux2014_x86_64.manylinux_2_17_x86_64.whl (1.0 MB view details)

Uploaded CPython 3.12manylinux: glibc 2.17+ x86-64

intvalpy-2.0.3-cp312-cp312-macosx_11_0_arm64.whl (177.7 kB view details)

Uploaded CPython 3.12macOS 11.0+ ARM64

intvalpy-2.0.3-cp312-cp312-macosx_10_13_x86_64.whl (185.5 kB view details)

Uploaded CPython 3.12macOS 10.13+ x86-64

intvalpy-2.0.3-cp311-cp311-win_amd64.whl (160.0 kB view details)

Uploaded CPython 3.11Windows x86-64

intvalpy-2.0.3-cp311-cp311-win32.whl (142.7 kB view details)

Uploaded CPython 3.11Windows x86

intvalpy-2.0.3-cp311-cp311-musllinux_1_2_x86_64.whl (1.1 MB view details)

Uploaded CPython 3.11musllinux: musl 1.2+ x86-64

intvalpy-2.0.3-cp311-cp311-manylinux2014_x86_64.manylinux_2_17_x86_64.whl (1.0 MB view details)

Uploaded CPython 3.11manylinux: glibc 2.17+ x86-64

intvalpy-2.0.3-cp311-cp311-macosx_11_0_arm64.whl (181.1 kB view details)

Uploaded CPython 3.11macOS 11.0+ ARM64

intvalpy-2.0.3-cp311-cp311-macosx_10_9_x86_64.whl (189.5 kB view details)

Uploaded CPython 3.11macOS 10.9+ x86-64

intvalpy-2.0.3-cp310-cp310-win_amd64.whl (156.8 kB view details)

Uploaded CPython 3.10Windows x86-64

intvalpy-2.0.3-cp310-cp310-win32.whl (142.5 kB view details)

Uploaded CPython 3.10Windows x86

intvalpy-2.0.3-cp310-cp310-musllinux_1_2_x86_64.whl (1.0 MB view details)

Uploaded CPython 3.10musllinux: musl 1.2+ x86-64

intvalpy-2.0.3-cp310-cp310-manylinux2014_x86_64.manylinux_2_17_x86_64.whl (992.0 kB view details)

Uploaded CPython 3.10manylinux: glibc 2.17+ x86-64

intvalpy-2.0.3-cp310-cp310-macosx_11_0_arm64.whl (181.1 kB view details)

Uploaded CPython 3.10macOS 11.0+ ARM64

intvalpy-2.0.3-cp310-cp310-macosx_10_9_x86_64.whl (190.2 kB view details)

Uploaded CPython 3.10macOS 10.9+ x86-64

intvalpy-2.0.3-cp39-cp39-win_amd64.whl (157.5 kB view details)

Uploaded CPython 3.9Windows x86-64

intvalpy-2.0.3-cp39-cp39-win32.whl (142.9 kB view details)

Uploaded CPython 3.9Windows x86

intvalpy-2.0.3-cp39-cp39-musllinux_1_2_x86_64.whl (1.0 MB view details)

Uploaded CPython 3.9musllinux: musl 1.2+ x86-64

intvalpy-2.0.3-cp39-cp39-manylinux2014_x86_64.manylinux_2_17_x86_64.whl (987.0 kB view details)

Uploaded CPython 3.9manylinux: glibc 2.17+ x86-64

intvalpy-2.0.3-cp39-cp39-macosx_11_0_arm64.whl (181.7 kB view details)

Uploaded CPython 3.9macOS 11.0+ ARM64

intvalpy-2.0.3-cp39-cp39-macosx_10_9_x86_64.whl (190.8 kB view details)

Uploaded CPython 3.9macOS 10.9+ x86-64

intvalpy-2.0.3-cp38-cp38-win_amd64.whl (158.3 kB view details)

Uploaded CPython 3.8Windows x86-64

intvalpy-2.0.3-cp38-cp38-win32.whl (143.7 kB view details)

Uploaded CPython 3.8Windows x86

intvalpy-2.0.3-cp38-cp38-musllinux_1_2_x86_64.whl (1.1 MB view details)

Uploaded CPython 3.8musllinux: musl 1.2+ x86-64

intvalpy-2.0.3-cp38-cp38-manylinux2014_x86_64.manylinux_2_17_x86_64.whl (1.1 MB view details)

Uploaded CPython 3.8manylinux: glibc 2.17+ x86-64

intvalpy-2.0.3-cp38-cp38-macosx_11_0_arm64.whl (181.0 kB view details)

Uploaded CPython 3.8macOS 11.0+ ARM64

intvalpy-2.0.3-cp38-cp38-macosx_10_9_x86_64.whl (187.6 kB view details)

Uploaded CPython 3.8macOS 10.9+ x86-64

File details

Details for the file intvalpy-2.0.3-cp314-cp314-win_amd64.whl.

File metadata

  • Download URL: intvalpy-2.0.3-cp314-cp314-win_amd64.whl
  • Upload date:
  • Size: 162.0 kB
  • Tags: CPython 3.14, Windows x86-64
  • Uploaded using Trusted Publishing? No
  • Uploaded via: twine/6.0.1 CPython/3.12.3

File hashes

Hashes for intvalpy-2.0.3-cp314-cp314-win_amd64.whl
Algorithm Hash digest
SHA256 eeae63dd428912b68f048bd6a4d4dc6fdeef6e931a8b781e8053a45fe8e5fee9
MD5 2965a930fee1aa631d97be1bceddddfa
BLAKE2b-256 e40210813d10aaf802e58839830c4e288c05114031def13e2b831c1b512d0c9b

See more details on using hashes here.

File details

Details for the file intvalpy-2.0.3-cp314-cp314-win32.whl.

File metadata

  • Download URL: intvalpy-2.0.3-cp314-cp314-win32.whl
  • Upload date:
  • Size: 143.0 kB
  • Tags: CPython 3.14, Windows x86
  • Uploaded using Trusted Publishing? No
  • Uploaded via: twine/6.0.1 CPython/3.12.3

File hashes

Hashes for intvalpy-2.0.3-cp314-cp314-win32.whl
Algorithm Hash digest
SHA256 43454b491741d93d296f0060c615947532e17f08f2c43d430cf0f4ae4a8cd87f
MD5 395290194b785f9d502f7f6895d78933
BLAKE2b-256 2007eac4c233dbe648234258a7d7c496f7b68bcd04554aa173e5a55d76cfd191

See more details on using hashes here.

File details

Details for the file intvalpy-2.0.3-cp314-cp314-musllinux_1_2_x86_64.whl.

File metadata

File hashes

Hashes for intvalpy-2.0.3-cp314-cp314-musllinux_1_2_x86_64.whl
Algorithm Hash digest
SHA256 b14ef1d47bbf4d6b9d2e5f1fcdf7594e36c69d7b6f39945a24984104dc2ce200
MD5 d37cb154de52a4ae3fcde0256d2238e8
BLAKE2b-256 17bd0edd4c9dd660cec6ec5a15ad87520e99242df47b4e77470deccb6c784afd

See more details on using hashes here.

File details

Details for the file intvalpy-2.0.3-cp314-cp314-manylinux2014_x86_64.manylinux_2_17_x86_64.whl.

File metadata

File hashes

Hashes for intvalpy-2.0.3-cp314-cp314-manylinux2014_x86_64.manylinux_2_17_x86_64.whl
Algorithm Hash digest
SHA256 14be40b39470304d8b0de8a618acc39d74d5916b5e15290c80437c98d25835ee
MD5 aaad52027d34a52eed6f6d3c3ead3749
BLAKE2b-256 17ed4a2d019f6a8bee04d2051cd5ae705e227236cb6ac49c4b85e69cdb322b17

See more details on using hashes here.

File details

Details for the file intvalpy-2.0.3-cp314-cp314-macosx_11_0_arm64.whl.

File metadata

File hashes

Hashes for intvalpy-2.0.3-cp314-cp314-macosx_11_0_arm64.whl
Algorithm Hash digest
SHA256 7f49bff31c9865dd9c72f67db07ce34a8d18a49eb663a365ba87f308f37fe448
MD5 165337908adc2937ae3e9751890d45b9
BLAKE2b-256 bb58ea0c0dd403605ef05a5cb2162e22228e6daab15592cbc29499f6848bf7dc

See more details on using hashes here.

File details

Details for the file intvalpy-2.0.3-cp314-cp314-macosx_10_15_x86_64.whl.

File metadata

File hashes

Hashes for intvalpy-2.0.3-cp314-cp314-macosx_10_15_x86_64.whl
Algorithm Hash digest
SHA256 b4d2ecab3da354e3a80581f15cae204eab92e812395cea010a9160d5d7180d3a
MD5 8890838a99b6917555dc2c6dadbd0cfa
BLAKE2b-256 8a84e2940b10c25899329aa152f0b09d5fa7916241ee9788fae669db32abc9c5

See more details on using hashes here.

File details

Details for the file intvalpy-2.0.3-cp313-cp313-win_amd64.whl.

File metadata

  • Download URL: intvalpy-2.0.3-cp313-cp313-win_amd64.whl
  • Upload date:
  • Size: 161.0 kB
  • Tags: CPython 3.13, Windows x86-64
  • Uploaded using Trusted Publishing? No
  • Uploaded via: twine/6.0.1 CPython/3.12.3

File hashes

Hashes for intvalpy-2.0.3-cp313-cp313-win_amd64.whl
Algorithm Hash digest
SHA256 8f6ee3305b6d9e4c5531f28dd5aafdc8e40275deb125df30984b6ce605a8b431
MD5 6c7a9a4e686cbaff38bcf022577b90ac
BLAKE2b-256 bc61aaa008f5252e43b56e801da243b77b8d8268797d268a1d995c7c1a5d1d61

See more details on using hashes here.

File details

Details for the file intvalpy-2.0.3-cp313-cp313-win32.whl.

File metadata

  • Download URL: intvalpy-2.0.3-cp313-cp313-win32.whl
  • Upload date:
  • Size: 141.3 kB
  • Tags: CPython 3.13, Windows x86
  • Uploaded using Trusted Publishing? No
  • Uploaded via: twine/6.0.1 CPython/3.12.3

File hashes

Hashes for intvalpy-2.0.3-cp313-cp313-win32.whl
Algorithm Hash digest
SHA256 427137a0fd21cc271ddc74fa9eb9642718e88a1cba51396cf38e087906ba6c11
MD5 d409410cdbb15a8663c4ebf0d355fce0
BLAKE2b-256 4307fca6bb6d290b379a8861c3506181b74c541d3efe2c0635b5d16e37d32342

See more details on using hashes here.

File details

Details for the file intvalpy-2.0.3-cp313-cp313-musllinux_1_2_x86_64.whl.

File metadata

File hashes

Hashes for intvalpy-2.0.3-cp313-cp313-musllinux_1_2_x86_64.whl
Algorithm Hash digest
SHA256 8ea3e29265763ca73a89346e39d51531efa3cd1361df885689b1871d39a73191
MD5 872ba21dc8066e2b206332d7a14c2072
BLAKE2b-256 d730aba5b1fb77da1054b80dc56077f6ce0884aeaa69f9e79d830e40dbd83091

See more details on using hashes here.

File details

Details for the file intvalpy-2.0.3-cp313-cp313-manylinux2014_x86_64.manylinux_2_17_x86_64.whl.

File metadata

File hashes

Hashes for intvalpy-2.0.3-cp313-cp313-manylinux2014_x86_64.manylinux_2_17_x86_64.whl
Algorithm Hash digest
SHA256 0298a6209b9ff12bddd4fb17154a1ebbe8a8360cd0a3e3207b405fea8ddce051
MD5 1504edb50065baf5c17f64efd0261a69
BLAKE2b-256 c01d3cfeb77ea61e0a5dea09c2523c0ce9def14f7bb60b900b49f6573e8eae09

See more details on using hashes here.

File details

Details for the file intvalpy-2.0.3-cp313-cp313-macosx_11_0_arm64.whl.

File metadata

File hashes

Hashes for intvalpy-2.0.3-cp313-cp313-macosx_11_0_arm64.whl
Algorithm Hash digest
SHA256 eba716f10dccade6627d6bd89de90efdcbf9b3a95e0056386d54f923015e4085
MD5 776313e5d3e96a1ce281f6961ebfce6c
BLAKE2b-256 2fb71619cb1085d9f4778491e75a4579ec74a202ed914ffd81ba178a0605c8b6

See more details on using hashes here.

File details

Details for the file intvalpy-2.0.3-cp313-cp313-macosx_10_13_x86_64.whl.

File metadata

File hashes

Hashes for intvalpy-2.0.3-cp313-cp313-macosx_10_13_x86_64.whl
Algorithm Hash digest
SHA256 9baf1ceb5f56de0dfe45dcb73da91f075d7261e714a4ffb3cd51675d2a4a6322
MD5 01dc1e9b6b2ed8448047d8cfa237e8c2
BLAKE2b-256 a7440fe5368e71f665e5805c85c7af997f7f7a7a68d372463b7da691250a7be7

See more details on using hashes here.

File details

Details for the file intvalpy-2.0.3-cp312-cp312-win_amd64.whl.

File metadata

  • Download URL: intvalpy-2.0.3-cp312-cp312-win_amd64.whl
  • Upload date:
  • Size: 161.2 kB
  • Tags: CPython 3.12, Windows x86-64
  • Uploaded using Trusted Publishing? No
  • Uploaded via: twine/6.0.1 CPython/3.12.3

File hashes

Hashes for intvalpy-2.0.3-cp312-cp312-win_amd64.whl
Algorithm Hash digest
SHA256 0af2a79ad639665fe90e183ce5d4d713c988faaccd59be8e60861c91403b6730
MD5 f18b0830310f1f92cc390ea26cc2f42f
BLAKE2b-256 43029bff0e59c578f197fdba3a9b0e13677ec7b05e37dd6fd9342547efad72dc

See more details on using hashes here.

File details

Details for the file intvalpy-2.0.3-cp312-cp312-win32.whl.

File metadata

  • Download URL: intvalpy-2.0.3-cp312-cp312-win32.whl
  • Upload date:
  • Size: 141.4 kB
  • Tags: CPython 3.12, Windows x86
  • Uploaded using Trusted Publishing? No
  • Uploaded via: twine/6.0.1 CPython/3.12.3

File hashes

Hashes for intvalpy-2.0.3-cp312-cp312-win32.whl
Algorithm Hash digest
SHA256 9d68181f9275bbed9439f2c5493ba70452d22609725ad70f6d3ef7ec04b446e1
MD5 c10370f51342f60db39b20d3c202e41c
BLAKE2b-256 b5b3ee6d3315784732013835131389f96e92deb7ffe66de8c61362fd057f3d8e

See more details on using hashes here.

File details

Details for the file intvalpy-2.0.3-cp312-cp312-musllinux_1_2_x86_64.whl.

File metadata

File hashes

Hashes for intvalpy-2.0.3-cp312-cp312-musllinux_1_2_x86_64.whl
Algorithm Hash digest
SHA256 c2efbbc071ee9a2c3b0112a030f26cf6ac16b45ad5118becf34834262e44de98
MD5 e8af09f4e38fa4b1f3f1dbfc58215727
BLAKE2b-256 778c8e33bcd3b34e89cda5c8b452af287abc95ee4aba21ed366188774b85f1e8

See more details on using hashes here.

File details

Details for the file intvalpy-2.0.3-cp312-cp312-manylinux2014_x86_64.manylinux_2_17_x86_64.whl.

File metadata

File hashes

Hashes for intvalpy-2.0.3-cp312-cp312-manylinux2014_x86_64.manylinux_2_17_x86_64.whl
Algorithm Hash digest
SHA256 b262cd3504e51ed11896791e4e97c7d4247c057fbea4467a80018125abcf9854
MD5 50bd1727b0763e3b44d18223d35f282d
BLAKE2b-256 642714f5e0b29ec184abe2bd1791edb5af0ffb1d82944ed77e1e888c88d020a7

See more details on using hashes here.

File details

Details for the file intvalpy-2.0.3-cp312-cp312-macosx_11_0_arm64.whl.

File metadata

File hashes

Hashes for intvalpy-2.0.3-cp312-cp312-macosx_11_0_arm64.whl
Algorithm Hash digest
SHA256 0a34b30c3fb14546eb9047fd96957409d8391c4f79102073c6e64724a936ed1a
MD5 011e8045d0fbbef378f531d3b310ce8f
BLAKE2b-256 d48054059fba00037d1bf6e6b03372f7e542d37abaa1c12f4e4652ad1a016175

See more details on using hashes here.

File details

Details for the file intvalpy-2.0.3-cp312-cp312-macosx_10_13_x86_64.whl.

File metadata

File hashes

Hashes for intvalpy-2.0.3-cp312-cp312-macosx_10_13_x86_64.whl
Algorithm Hash digest
SHA256 62a06816c98e4685b9d14b37d144e7cfbc93c552d6ea416ba716f1507ae12e79
MD5 f75598103742e22a3d850faf842532fe
BLAKE2b-256 de2e5e5b2fb80bcfc75db948fd6f6707a5d94b6cf5d2cd575ce4c62a88f4044b

See more details on using hashes here.

File details

Details for the file intvalpy-2.0.3-cp311-cp311-win_amd64.whl.

File metadata

  • Download URL: intvalpy-2.0.3-cp311-cp311-win_amd64.whl
  • Upload date:
  • Size: 160.0 kB
  • Tags: CPython 3.11, Windows x86-64
  • Uploaded using Trusted Publishing? No
  • Uploaded via: twine/6.0.1 CPython/3.12.3

File hashes

Hashes for intvalpy-2.0.3-cp311-cp311-win_amd64.whl
Algorithm Hash digest
SHA256 93211321d5eb0223fed208edf86ad695e155583945cbe605588a3c061158d49e
MD5 7f58940fcfaca4d08ebf383f016dff00
BLAKE2b-256 a90e3f709ce9adb95520f8801a374d4176e28864c6983b79986047b18486d5c3

See more details on using hashes here.

File details

Details for the file intvalpy-2.0.3-cp311-cp311-win32.whl.

File metadata

  • Download URL: intvalpy-2.0.3-cp311-cp311-win32.whl
  • Upload date:
  • Size: 142.7 kB
  • Tags: CPython 3.11, Windows x86
  • Uploaded using Trusted Publishing? No
  • Uploaded via: twine/6.0.1 CPython/3.12.3

File hashes

Hashes for intvalpy-2.0.3-cp311-cp311-win32.whl
Algorithm Hash digest
SHA256 b0aeab0eeef159b778800a765b133fbccb7a00ab76d002bceadfc59448fc4d4d
MD5 a5f7a96e951a778684d7f5587069fb9c
BLAKE2b-256 b30643fd81ce2c0490fbcd2f06262ffe611ad8d638e97809e83edd3ae7d9d1ae

See more details on using hashes here.

File details

Details for the file intvalpy-2.0.3-cp311-cp311-musllinux_1_2_x86_64.whl.

File metadata

File hashes

Hashes for intvalpy-2.0.3-cp311-cp311-musllinux_1_2_x86_64.whl
Algorithm Hash digest
SHA256 ccf844f16d8f7e1fa1ba7ba6cc1450eace02d8e2c626361bf634655167e22796
MD5 404bb878629cc8c410fd6724a7faf9dc
BLAKE2b-256 49c421ad77a2f20bde718f24dbce20c17d5a62e518c17abb2b1d12626120e21e

See more details on using hashes here.

File details

Details for the file intvalpy-2.0.3-cp311-cp311-manylinux2014_x86_64.manylinux_2_17_x86_64.whl.

File metadata

File hashes

Hashes for intvalpy-2.0.3-cp311-cp311-manylinux2014_x86_64.manylinux_2_17_x86_64.whl
Algorithm Hash digest
SHA256 e7c7bc0737c8945321002f23ff11032bc132bd6bf4eea3ca2ee278abb6f0045f
MD5 117d685f6624ed7ef559ad3caad87c5c
BLAKE2b-256 2b5e52bec4815c9d0a1823c97e73e097152aab6cfc2b1a928c5d2613af5d88ac

See more details on using hashes here.

File details

Details for the file intvalpy-2.0.3-cp311-cp311-macosx_11_0_arm64.whl.

File metadata

File hashes

Hashes for intvalpy-2.0.3-cp311-cp311-macosx_11_0_arm64.whl
Algorithm Hash digest
SHA256 dda9605feaec82de3a8f087e5507209e54fb5ed7cc653d41ffbaeae7bd7af985
MD5 dc3955d59b858e48d73d6aa79211e5bb
BLAKE2b-256 17af2d32732aca4a5cc42d1b172b03e7f82b1956b1266bdb3e157b5f9e453f87

See more details on using hashes here.

File details

Details for the file intvalpy-2.0.3-cp311-cp311-macosx_10_9_x86_64.whl.

File metadata

File hashes

Hashes for intvalpy-2.0.3-cp311-cp311-macosx_10_9_x86_64.whl
Algorithm Hash digest
SHA256 663dff17961f91e80d43d56625d0e48dbeadb4f75fc929b2e547509ef9e652bb
MD5 31a473ecdd060257fc11cff059dc8446
BLAKE2b-256 6562ef4ca94377abf9fc3d7e64378b842056343c232fc988288694012417c831

See more details on using hashes here.

File details

Details for the file intvalpy-2.0.3-cp310-cp310-win_amd64.whl.

File metadata

  • Download URL: intvalpy-2.0.3-cp310-cp310-win_amd64.whl
  • Upload date:
  • Size: 156.8 kB
  • Tags: CPython 3.10, Windows x86-64
  • Uploaded using Trusted Publishing? No
  • Uploaded via: twine/6.0.1 CPython/3.12.3

File hashes

Hashes for intvalpy-2.0.3-cp310-cp310-win_amd64.whl
Algorithm Hash digest
SHA256 f46920fda34bef5e7a451405375954ba61cd254481840659c3e4a44ff1c6d080
MD5 c2268762ce4496482f7749b3ac9ce529
BLAKE2b-256 477c8291af56f4dc69975a966c61d47146c8682a72a33a4a04ebb62168c8b402

See more details on using hashes here.

File details

Details for the file intvalpy-2.0.3-cp310-cp310-win32.whl.

File metadata

  • Download URL: intvalpy-2.0.3-cp310-cp310-win32.whl
  • Upload date:
  • Size: 142.5 kB
  • Tags: CPython 3.10, Windows x86
  • Uploaded using Trusted Publishing? No
  • Uploaded via: twine/6.0.1 CPython/3.12.3

File hashes

Hashes for intvalpy-2.0.3-cp310-cp310-win32.whl
Algorithm Hash digest
SHA256 782f4567dfe31de675b01926301458c733ac227b7e8a4f2a9cd8d3026ffe1de9
MD5 2289459ccf85a55f54918e457d8876b4
BLAKE2b-256 56b4c32916169dd8e6d02134865c7f102a47cb30e65011d9fab7d5ea68fc3a60

See more details on using hashes here.

File details

Details for the file intvalpy-2.0.3-cp310-cp310-musllinux_1_2_x86_64.whl.

File metadata

File hashes

Hashes for intvalpy-2.0.3-cp310-cp310-musllinux_1_2_x86_64.whl
Algorithm Hash digest
SHA256 b2ba2652b738335cdc8c92f99e5dd050ef6ad853f22f06746a4f4a058f7c5d60
MD5 fbf152594e5008bed2b9614ecb0686d6
BLAKE2b-256 2a199862971a960358890e65483266303184233bdbd1dd97e28afc8c47d5f918

See more details on using hashes here.

File details

Details for the file intvalpy-2.0.3-cp310-cp310-manylinux2014_x86_64.manylinux_2_17_x86_64.whl.

File metadata

File hashes

Hashes for intvalpy-2.0.3-cp310-cp310-manylinux2014_x86_64.manylinux_2_17_x86_64.whl
Algorithm Hash digest
SHA256 c378f0fcd39cb1164c44f90c3de4cd5cb9d3e0a5da47a255940d725e8b8a9204
MD5 8419f0f91c6314ab7a630382e4e2094f
BLAKE2b-256 0fad2f9f44cb050058166045c0feb3b702098fadaaa7f69e118f112da2e248b5

See more details on using hashes here.

File details

Details for the file intvalpy-2.0.3-cp310-cp310-macosx_11_0_arm64.whl.

File metadata

File hashes

Hashes for intvalpy-2.0.3-cp310-cp310-macosx_11_0_arm64.whl
Algorithm Hash digest
SHA256 0b91f0df13a1a185db6a2192157accb8ffe71d9f104cf608ea3404e0e942fb76
MD5 886132777e91678a714f0e0ca5221979
BLAKE2b-256 fde4ec54c3b6e895d4c9da7836f0597897a7d84f32c39120b9a0570164de1c0b

See more details on using hashes here.

File details

Details for the file intvalpy-2.0.3-cp310-cp310-macosx_10_9_x86_64.whl.

File metadata

File hashes

Hashes for intvalpy-2.0.3-cp310-cp310-macosx_10_9_x86_64.whl
Algorithm Hash digest
SHA256 9aef33253c51644986d70fcdfc9f2562b22a24a39ded2260ab3f0e62d49e7fbd
MD5 261b6fcb0ee4d9bbb71154a31495b09d
BLAKE2b-256 08e647e8e32af242f7db86091334315e7a0df9f11ffa90e0dd914786d4298712

See more details on using hashes here.

File details

Details for the file intvalpy-2.0.3-cp39-cp39-win_amd64.whl.

File metadata

  • Download URL: intvalpy-2.0.3-cp39-cp39-win_amd64.whl
  • Upload date:
  • Size: 157.5 kB
  • Tags: CPython 3.9, Windows x86-64
  • Uploaded using Trusted Publishing? No
  • Uploaded via: twine/6.0.1 CPython/3.12.3

File hashes

Hashes for intvalpy-2.0.3-cp39-cp39-win_amd64.whl
Algorithm Hash digest
SHA256 ce5a89459c6308ac0a62ba2bc3925c1e22d8a7589c28b19bc875e75155c194cd
MD5 97e11278a4cd5bd29170162891d3689d
BLAKE2b-256 79e8da3e94c4d3c5896f99a7b466478ac621fc655b88feb67695314efcc4c1e0

See more details on using hashes here.

File details

Details for the file intvalpy-2.0.3-cp39-cp39-win32.whl.

File metadata

  • Download URL: intvalpy-2.0.3-cp39-cp39-win32.whl
  • Upload date:
  • Size: 142.9 kB
  • Tags: CPython 3.9, Windows x86
  • Uploaded using Trusted Publishing? No
  • Uploaded via: twine/6.0.1 CPython/3.12.3

File hashes

Hashes for intvalpy-2.0.3-cp39-cp39-win32.whl
Algorithm Hash digest
SHA256 3602f78c0b9d0c0c79dae37aadd2372ab717b951dce75b6145633a8693d39746
MD5 5c3739a5abf1d5dc3be6161ce1f1ee9e
BLAKE2b-256 1a7d4239a2f3884f3c885c566a414d646f7b2e01812489233638b69f6ee1e9e6

See more details on using hashes here.

File details

Details for the file intvalpy-2.0.3-cp39-cp39-musllinux_1_2_x86_64.whl.

File metadata

File hashes

Hashes for intvalpy-2.0.3-cp39-cp39-musllinux_1_2_x86_64.whl
Algorithm Hash digest
SHA256 2d64ae8703eda7ad5cfe29da7fd45ac33e20891920dd7b1297f3be7e8a21b48b
MD5 203893aa51a93e7e9e1811dd68a2d06b
BLAKE2b-256 13b6e60d7f72b192f33f4af995231ae22807447cd042a522887016f38c04d43b

See more details on using hashes here.

File details

Details for the file intvalpy-2.0.3-cp39-cp39-manylinux2014_x86_64.manylinux_2_17_x86_64.whl.

File metadata

File hashes

Hashes for intvalpy-2.0.3-cp39-cp39-manylinux2014_x86_64.manylinux_2_17_x86_64.whl
Algorithm Hash digest
SHA256 7273873e8899b60346f12332de4924f62e865824f4f14bc38f7632a17bdc83de
MD5 ee67877839e90bbd5a1c98ae2d6f5a28
BLAKE2b-256 db2608762a8fdbafc12227b89f736059aba0d351cfd08785abf716566a134185

See more details on using hashes here.

File details

Details for the file intvalpy-2.0.3-cp39-cp39-macosx_11_0_arm64.whl.

File metadata

File hashes

Hashes for intvalpy-2.0.3-cp39-cp39-macosx_11_0_arm64.whl
Algorithm Hash digest
SHA256 361c16631130f0a8d0eca5fedd64acb1635ac548f41765a11ee1e3b16481e67d
MD5 90ef57450df5ac48b5ecc05cec080b12
BLAKE2b-256 fef269d50002516146dbc875635766d24b942dd1ccfab93a4cc71b8ed731a96f

See more details on using hashes here.

File details

Details for the file intvalpy-2.0.3-cp39-cp39-macosx_10_9_x86_64.whl.

File metadata

File hashes

Hashes for intvalpy-2.0.3-cp39-cp39-macosx_10_9_x86_64.whl
Algorithm Hash digest
SHA256 c61c610c1e3a35d1792f91953462a41659483dd05eaee958a2fa4d69d2be7505
MD5 4843e49b38782808d8f9d3bc3cb93b0e
BLAKE2b-256 7d0d749bfad0fa8498cab8409202f241762a954c36a358b2e3255132fd3b3c1c

See more details on using hashes here.

File details

Details for the file intvalpy-2.0.3-cp38-cp38-win_amd64.whl.

File metadata

  • Download URL: intvalpy-2.0.3-cp38-cp38-win_amd64.whl
  • Upload date:
  • Size: 158.3 kB
  • Tags: CPython 3.8, Windows x86-64
  • Uploaded using Trusted Publishing? No
  • Uploaded via: twine/6.0.1 CPython/3.12.3

File hashes

Hashes for intvalpy-2.0.3-cp38-cp38-win_amd64.whl
Algorithm Hash digest
SHA256 c8c56beff98d20274e9de0c41d92a535c6cc82ca6ec16004a5943b6e3295c935
MD5 76636c5ed02775d3993929b5afc352f8
BLAKE2b-256 a17f16aa37a23275665bc1e0e243ba247c014a867326c480ed7b8324b19f4498

See more details on using hashes here.

File details

Details for the file intvalpy-2.0.3-cp38-cp38-win32.whl.

File metadata

  • Download URL: intvalpy-2.0.3-cp38-cp38-win32.whl
  • Upload date:
  • Size: 143.7 kB
  • Tags: CPython 3.8, Windows x86
  • Uploaded using Trusted Publishing? No
  • Uploaded via: twine/6.0.1 CPython/3.12.3

File hashes

Hashes for intvalpy-2.0.3-cp38-cp38-win32.whl
Algorithm Hash digest
SHA256 0a9fc47c7a55cdd8c41fdc3ed38ec17f9d64184af47d58925eaf3a77c3375917
MD5 79c64781b5e004dcbd713d28799a9b56
BLAKE2b-256 cd022ec6c5975294add3510ae7bfe0eede6d971ab5af915240308e6538d49407

See more details on using hashes here.

File details

Details for the file intvalpy-2.0.3-cp38-cp38-musllinux_1_2_x86_64.whl.

File metadata

File hashes

Hashes for intvalpy-2.0.3-cp38-cp38-musllinux_1_2_x86_64.whl
Algorithm Hash digest
SHA256 090e0ee1ccef3b4d5510b54bb43d946e6524d2139c9f60c07567eb9c11906879
MD5 2e1a3816331e715db2531bfc64594674
BLAKE2b-256 9040052082d16276eecfae1bddfa8522008bc902bc8b9d966e5c863fa12f82a7

See more details on using hashes here.

File details

Details for the file intvalpy-2.0.3-cp38-cp38-manylinux2014_x86_64.manylinux_2_17_x86_64.whl.

File metadata

File hashes

Hashes for intvalpy-2.0.3-cp38-cp38-manylinux2014_x86_64.manylinux_2_17_x86_64.whl
Algorithm Hash digest
SHA256 7dffbe9014ce864b222b2d705af235bb842c308042a4746ddfe55c1da3d9e193
MD5 14a9582cbc599292edd29cec1a4dbe35
BLAKE2b-256 c166feb7ff0083661eea4b9ba9049fb4846d3af6f626db243d31a81add36371b

See more details on using hashes here.

File details

Details for the file intvalpy-2.0.3-cp38-cp38-macosx_11_0_arm64.whl.

File metadata

File hashes

Hashes for intvalpy-2.0.3-cp38-cp38-macosx_11_0_arm64.whl
Algorithm Hash digest
SHA256 460319a8b7870dff82a7633e50f8bf1d3b6980c885b20e64f2a73a72bd0a21d9
MD5 902a28c6359c0195c6ae2dbe0a144f03
BLAKE2b-256 5b7c6d5dedd820c14e5846acb5613b69e210b29c2b8434a5fc418dfb098603d5

See more details on using hashes here.

File details

Details for the file intvalpy-2.0.3-cp38-cp38-macosx_10_9_x86_64.whl.

File metadata

File hashes

Hashes for intvalpy-2.0.3-cp38-cp38-macosx_10_9_x86_64.whl
Algorithm Hash digest
SHA256 70b2542fa4daa72b75501616085d3bff0125f67ead2598abd9e5a908892291b0
MD5 c0550bb9d6bed3c1b378fae057292c9c
BLAKE2b-256 7f07eacbfb23c1f70de0ad658df902c809ff552eb5cffc24edb10e0484f71002

See more details on using hashes here.

Supported by

AWS Cloud computing and Security Sponsor Datadog Monitoring Depot Continuous Integration Fastly CDN Google Download Analytics Pingdom Monitoring Sentry Error logging StatusPage Status page