Skip to main content

A cloud first service for key to JWT authentication library and server written in Python 3.

Project description

JWThenticator

A cloud first service for key to JWT authentication library and server written in Python 3.

Intro

JWThenticator was written for client authentication in micro-services architectures with usage of API gateways in mind.
Although there are multiple open-source projects for authenticating users in exchange for JWT (json web token), we couldn't find any project that fit our need for a key based authentication for our clients. This is beneficial for any client authentication and more specifically for IoT.
The service is stateless, Docker first service for cloud authentication, but can generally be used for any key to JWT authentication and in multiple different architectures (see example below).

How To Use

Pip

pip install jwthenticator

To run as a server you can run: python3 -m jwthenticator.server.
Make sure to configure the proper database to be used via the environment variables exposed in jwthenticator/consts.py file.
By default PostgreSQL is used and a basic local config setup is:

export DB_USER="my-postgres-user"
export DB_PASS="my-postgres-pass"

Note - if RSA keys are not provided (via the environment variables RSA_PUBLIC_KEY + RSA_PRIVATE_KEY or RSA_PUBLIC_KEY_PATH + RSA_PRIVATE_KEY_PATH), a new RSA pair will be generated every time the systems goes up.

Docker

docker pull clarotyltd/jwthenticator
docker run -p 8080:8080 clarotyltd/jwthenticator

A database is needed to be linked or configured to the image.
See examples/docker-compose.yml for a full example, run it using:

cd examples
docker-compose up

From Source

The project uses poetry for dependency management and packaging.
To run from source clone project and:

pip install poetry
poetry install

Documentation

Code Examples

For full examples see the examples folder.

Client

To make it easier to work agains a JWThenticator protected server (either directly or via API gateway), a client class is provided.
The Client class handles auth state management against JWThenticator. It handles JWthenticator responses for you, performs authentication for you, and JWT refresh when needed.
It exposes a request_with_auth function (and the simpler get_with_auth and post_with_auth) that manages all interactions against the secured service and the JWThenticator itself for you.
Example usage:

from uuid import uuid4
from jwthenticator.client import Client

identifier = uuid4()
client = Client("https://my-jwthenticator-host/", identifier, key="my-awesome-key")
response = await client.get_with_auth("https://my-secure-server/")

Server

Although JWThenticator was designed with an API gateway in mind, it can be used to authenticate server endpoints directly.
For easy usage with an aiohttp Python server you can do the following:

from aiohttp import web
from jwthenticator.server_utils import authenticate

app = web.Application()

@authenticate("https://my-jwthenticator-host/")
async def secure_index(request: web.Request) -> web.Response:
    return "Secure hello world!"

app.add_routes([web.get("/", secure_index)])
web.run_app(app)

Example Architecture

A visual example on how JWThenticator is and can be used.
Additional ones can be found in docs folder.

API Gateway Architecture

Generated from docs/api_gateway_architecture_diagram.py
API Gateway Architecture

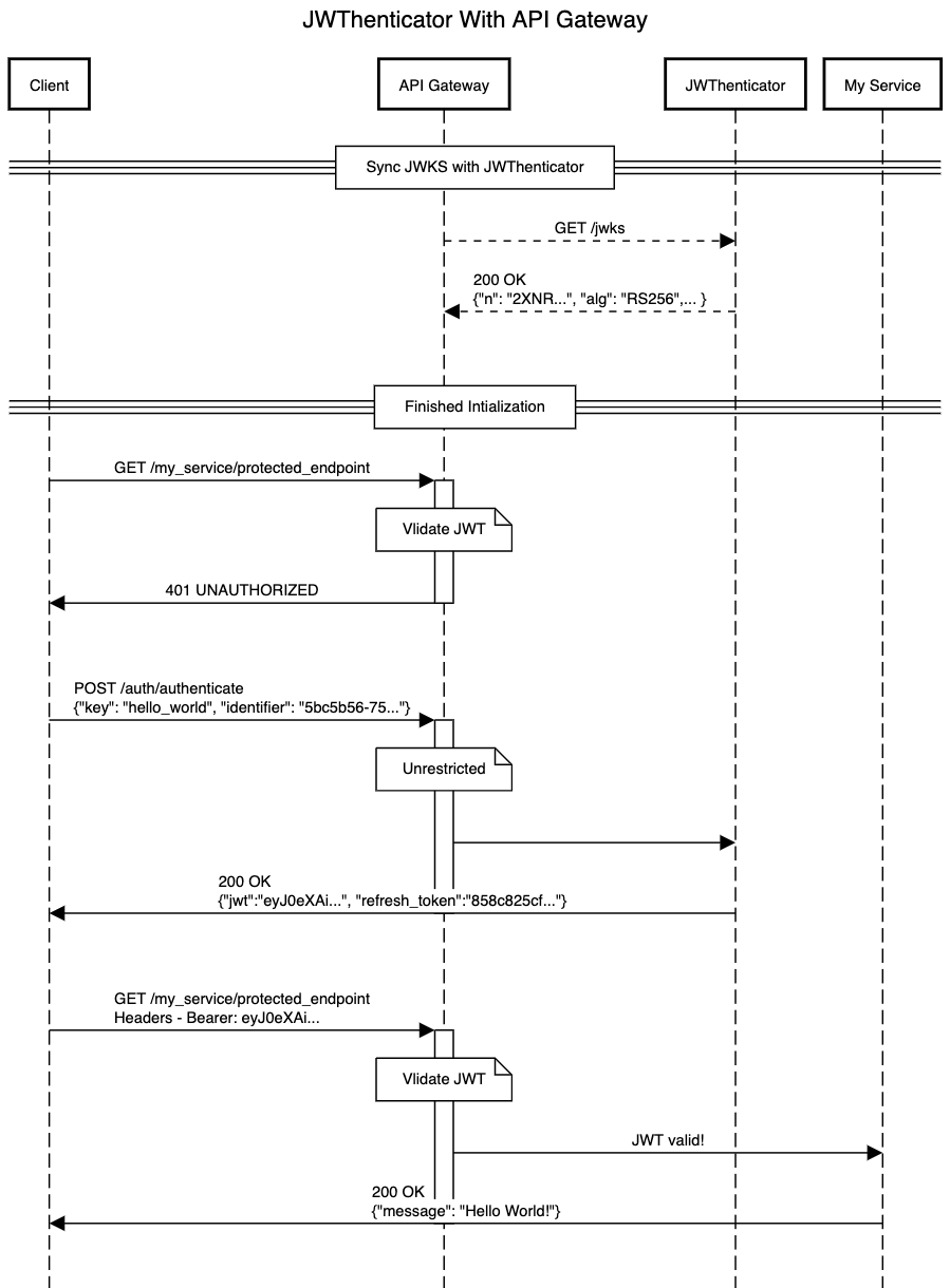
API Gateway REST Sequence Diagram

Generated from docs/api_gateway_flow.diag
API Gateway REST Sequence Diagram

How it works

There are 3 key components to JWThenticator:

Keys

Keys that are registered against the service and can then be used for authentication.
All keys are registered to the database, have an expiration time (change default of 30 minutes using the env var KEY_EXPIRY in seconds), identifier of the registrant and some other metadata stored about them.
The identifier is usefull if a key needs to be linked later to a specific server or route.

Refresh tokens

Since JWTs are short lived and keys should be kept safe, an intermediate method is needed so we don't have a long lived JWTs or use our secret key every 30 minutes (by default). This is where refresh token come into play.
Refresh tokens are received from a successfull authentication and are used for receiving a new JWTs after they expire.
They are recoreded in the database, have an expiration time (change default of 60 days using the env var REFRESH_TOKEN_EXPIRY in seconds) and some other metadata stored about them.
You can check out jwthenticator/models.py to see what data is stored in the database.

JWTs

The industry standard JWT (RFC 7519). The JWT is used for verification against an API gateway, JWThenticator itself, or any service / code you use for you auth verification.
The JWTs are short lived (as they should be) with a configurable lease time via JWT_LEASE_TIME env var.
Additionaly, similarly to the keys we use a UUID identifier in the authentication process and store it in the JWT's payload. This is useful for better client identification or smarter k8s routing.

Addtional Features

  • All consts can be overriden via environment variables, see jwthenticator/consts.py for the full list.
  • Service contains both internal and public routes, the admin / public API's can be disabled by setting the DISABLE_EXTERNAL_API or DISABLE_INTERNAL_API env vars. This is very important when running the service in production environments, you don't want to expose the key registration to the general public :).
  • The service can be used with any JWT verification service or API gateway using the industry standard JWKS (RFC 7517) via /jwks API call.
  • JWThenticator can be used as an Nginx authentication backend using the /validate_request API call.
  • Some requests require giving a UUID identifier. Even though the service doesn't enforce its verification, it can be used as a mean of identifiying incoming users, smart routing, and later for additional validations.
  • All REST API schemas are defined using Python dataclasses and validated using marshmallow_dataclass, see schemas.py.

Project details


Download files

Download the file for your platform. If you're not sure which to choose, learn more about installing packages.

Source Distribution

jwthenticator-1.4.1.tar.gz (22.1 kB view details)

Uploaded Source

Built Distribution

If you're not sure about the file name format, learn more about wheel file names.

jwthenticator-1.4.1-py3-none-any.whl (24.4 kB view details)

Uploaded Python 3

File details

Details for the file jwthenticator-1.4.1.tar.gz.

File metadata

  • Download URL: jwthenticator-1.4.1.tar.gz
  • Upload date:
  • Size: 22.1 kB
  • Tags: Source
  • Uploaded using Trusted Publishing? No
  • Uploaded via: twine/4.0.2 CPython/3.11.5

File hashes

Hashes for jwthenticator-1.4.1.tar.gz
Algorithm Hash digest
SHA256 386317f827adfb4d119152d5af2622509adcb99a3dd06929b580070b87f6d190
MD5 0286e70602061dfb69bb46317c7ff872
BLAKE2b-256 f35b320b52648979856d5b6f2d4540ec1df92bb42b1e4d35d9318ac12642c1c2

See more details on using hashes here.

File details

Details for the file jwthenticator-1.4.1-py3-none-any.whl.

File metadata

  • Download URL: jwthenticator-1.4.1-py3-none-any.whl
  • Upload date:
  • Size: 24.4 kB
  • Tags: Python 3
  • Uploaded using Trusted Publishing? No
  • Uploaded via: twine/4.0.2 CPython/3.11.5

File hashes

Hashes for jwthenticator-1.4.1-py3-none-any.whl
Algorithm Hash digest
SHA256 decd41186e2aa19dfcc754b9b3ed5fb277207065ec2bd0cc2beb740c5c2a8ec7
MD5 0b5cac7b1ad9231199135080fde5dc01
BLAKE2b-256 c6504aaafdf6a4689d259d2ad14faccf3e674fecc0f9e5a1761f031ffaa4691b

See more details on using hashes here.

Supported by

AWS Cloud computing and Security Sponsor Datadog Monitoring Depot Continuous Integration Fastly CDN Google Download Analytics Pingdom Monitoring Sentry Error logging StatusPage Status page