Skip to main content

Python library for natural language processing

Project description

Linguistics

Linguistics is a Python library for natural language processing.

Installation

You can use pip to install linguistics.

pip install linguistics

Dependencies

Linguistics uses Abstract and Graphviz to visualize graphs of the document.

Usage

Document

from linguistics import Document

# create document
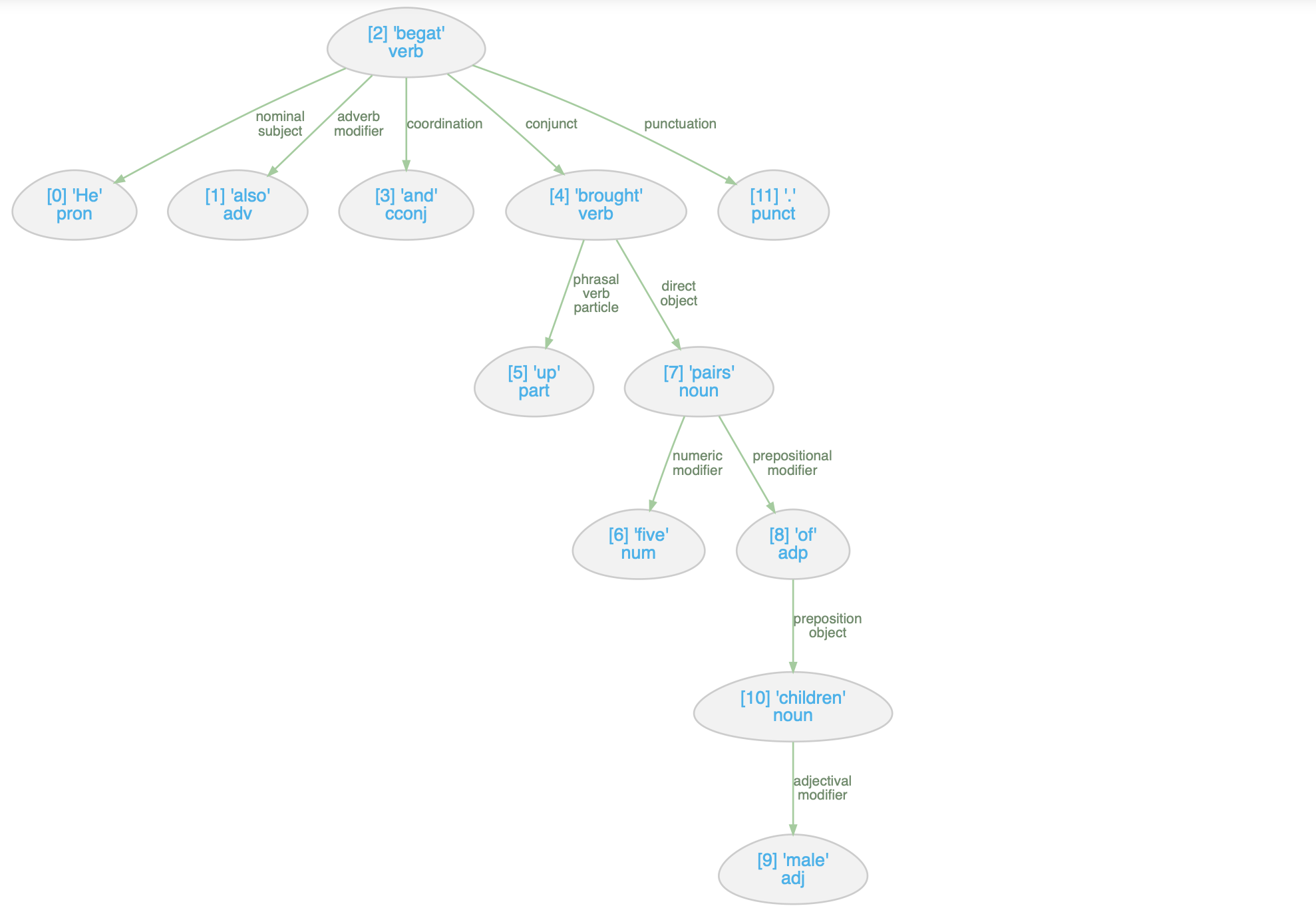
document = Document("He also begat and brought up five pairs of male children.")

Entity Graph

display(document.entity_graph.render())

Document Graph

display(document.graph.render())

Masking

Project details


Download files

Download the file for your platform. If you're not sure which to choose, learn more about installing packages.

Source Distribution

linguistics-2019.12.29.3.tar.gz (19.3 kB view details)

Uploaded Source

Built Distribution

If you're not sure about the file name format, learn more about wheel file names.

linguistics-2019.12.29.3-py3-none-any.whl (32.1 kB view details)

Uploaded Python 3

File details

Details for the file linguistics-2019.12.29.3.tar.gz.

File metadata

  • Download URL: linguistics-2019.12.29.3.tar.gz
  • Upload date:
  • Size: 19.3 kB
  • Tags: Source
  • Uploaded using Trusted Publishing? No
  • Uploaded via: twine/1.12.1 pkginfo/1.4.2 requests/2.19.1 setuptools/40.8.0 requests-toolbelt/0.8.0 tqdm/4.26.0 CPython/3.7.2

File hashes

Hashes for linguistics-2019.12.29.3.tar.gz
Algorithm Hash digest
SHA256 65d6f967f2ed83d6df528d9bcfa36dfb427a9e5666f60b4e56a7da5cd4a07b8f
MD5 62f35c1c05e3fb081e1cb2f5fd7acfdd
BLAKE2b-256 c0ea1fbc8f40a668b2f5a43ce019660970357970cf9c282b8649b4cd0c6e8b72

See more details on using hashes here.

File details

Details for the file linguistics-2019.12.29.3-py3-none-any.whl.

File metadata

  • Download URL: linguistics-2019.12.29.3-py3-none-any.whl
  • Upload date:
  • Size: 32.1 kB
  • Tags: Python 3
  • Uploaded using Trusted Publishing? No
  • Uploaded via: twine/1.12.1 pkginfo/1.4.2 requests/2.19.1 setuptools/40.8.0 requests-toolbelt/0.8.0 tqdm/4.26.0 CPython/3.7.2

File hashes

Hashes for linguistics-2019.12.29.3-py3-none-any.whl
Algorithm Hash digest
SHA256 710d2d1e3b080b4a251283813ae7815f8703a2b76af9b5f11f690759a4896d57
MD5 baa5a0dab39953efa0ac8d8605751ab1
BLAKE2b-256 79e8236ee86ce491ec34ebe8d891013448598ba84d875aeaa1991d091b2e8187

See more details on using hashes here.

Supported by

AWS Cloud computing and Security Sponsor Datadog Monitoring Depot Continuous Integration Fastly CDN Google Download Analytics Pingdom Monitoring Sentry Error logging StatusPage Status page