Skip to main content

Calculates approximate properties of alloy compositions.

Project description

Metallurgy

Tests Documentation Status

The Metallurgy package enables calculation of approximate properties of alloy mixtures, based on the linear mixture of elemental properties.

Installation

The metallurgy package can be installed from pypi using pip:

pip install metallurgy

Usage

Alloys

Most of the features of metallurgy are based on the concept of an alloy, a mixture of elements:

import metallurgy as mg

Bronze = mg.Alloy("Cu88Sn12")

An alloy can be defined in several ways:

>>> mg.Alloy("Cu50Zr50")
Cu50Zr50

>>> mg.Alloy("CuZr")
Cu50Zr50

>>> mg.Alloy("CuZrFeCo")
Cu25Zr25Fe25Co25

>>> mg.Alloy("(Fe70Co30)50Ni50")
Ni50Fe35Co15

>>> mg.Alloy("(FeCo)50Ni50")
Ni50Fe25Co25

>>> mg.Alloy({"Pt": 30, "Al": 45, "Ag": 25})
Al45Pt30Ag25

While formally, an alloy is defined as "a mixture of chemical elements of which at least one is a metal", no such limitation is enforced in this package -- you can create any mixture you want.

An Alloy object has access to properties containing the percentage values of the composition, the elements in the composition, and has helper functions which can convert the composition to a simple string or even a LaTeX formatted string:

>>> Bronze.composition
{'Cu': 0.88, 'Sn': 0.12}

>>> Bronze.elements
['Cu', 'Sn']

>>> Bronze.to_string()
'Cu88Sn12'

>>> Bronze.to_pretty_string()
'Cu$_{88}$Sn$_{12}$'

Calculating alloy properties

Properties of alloys may be approximated from the properties of their constituent elements via the linear mixture rule:

$$\Sigma A = \sum_{i=1}^{N} c_i A_i $$

where $\Sigma A$ is the approximate mixed value of a property $A$ for an alloy that contains $N$ elements with percentages $c_i$. Similarly, the deviation of these elemental property values for the elements present in an alloy can be calculated:

$$\delta A = \sqrt{\sum_{i=1}^{N} c_i \left(1 - \frac{A_i}{\Sigma A}\right)^2} $$

The metallurgy package can be used to calculate a variety of approximate alloy properties:

Bronze = mg.Alloy("Cu88Sn12")

>>> mg.linear_mixture(Bronze, "mass")
70.16568

>>> mg.linear_mixture(Bronze, "density")
8.7566

>>> mg.linear_mixture(Bronze, "valence")
2.24

>>> mg.deviation(Bronze, "mass")
17.926178182133523

>>> mg.deviation(Bronze, "density")
0.5508098038343185

>>> mg.deviation(Bronze, "valence")
0.6499230723708769

Elemental data is provided by the elementy package. Metallurgy can calculate a variety of other alloy properties that are more complex than simple linear mixture or deviations of elemental properties:

>>> mg.enthalpy.mixing_Gibbs_free_energy(Bronze)
-2039.0961905675026

>>> mg.entropy.ideal_entropy(Bronze)
0.3669249912727096

>>> mg.density.theoretical_density(Bronze)
8.554783679490685

>>> mg.valence.d_valence(Bronze)
0.8661417322834646

See our June 2022 paper "Machine-learning improves understanding of glass formation in metallic systems" that used code which later became the metallurgy package for definitions of these alloy properties.

Generating alloy datasets

Metallurgy can also be used to generate collections of alloys, either randomly or across a composition-space.

>>> mg.generate.binary(["Fe", "Co"], step=10)
[Fe100, Fe90Co10, Fe80Co20, Fe70Co30, Fe60Co40,
Fe50Co50, Co60Fe40, Co70Fe30, Co80Fe20, Co90Fe10, Co100]

>>> mg.generate.ternary(["Fe", "Co", "Al"], step=20)
[Fe100, Fe80Co20, Fe80Al20, Fe60Co40, Fe60Co20Al20,
Fe60Al40, Co60Fe40, Fe40Co40Al20, Fe40Al40Co20, Al60Fe40,
Co80Fe20, Co60Fe20Al20, Co40Al40Fe20, Al60Fe20Co20,
Al80Fe20, Co100, Co80Al20, Co60Al40, Al60Co40, Al80Co20, Al100]

>>> mg.generate.random_alloy()
Cs28.9Db25.4Hs12Ce11.9La10.6Cu9.6Kr1.6

>>> mg.generate.random_alloy()
Ba94.5Y5.5

We can apply constraints to the randomly generated alloy, such as limits on the maximum and minimum number of constituent elements, requirements on the percentage range that particular elements must be within, and whitelists of allowed elements:

>>> mg.generate.random_alloy(min_elements=2, max_elements=3)
Au50.7Hf36.3Ru13

>>> mg.generate.random_alloy(min_elements=2, max_elements=3, percentage_constraints={"Cu":{"min":0.3, "max":0.8}})
Cu63.9Sr23.9Be12.2

>>> mg.generate.random_alloy(min_elements=2, max_elements=3, percentage_constraints={"Cu":{"min":0.3, "max":0.8}}, allowed_elements=["Fe", "Cu", "Co", "Ni", "Yb"])
Yb64.8Cu30Ni5.2

The process of generating random alloys can be performed in bulk to create datasets of random alloys:

>>> mg.generate.random_alloys(10, min_elements=2, max_elements=3)
[Fl94.6Xe5.4, Po64.2Tl23.3Np12.5, Tb61.6Ta38.4, Lu50.8Ho38.1In11.1, Rn69Es31, S70.4Ts29.6, Pr79.3He13.4Cm7.3, As84.3V15.7, Ge45.3Xe41.2Na13.5, Ra70.4He29.6]

Plotting alloy information

Once you have created a dataset of alloys, you may wish to view graphically a particular material property on a population level:

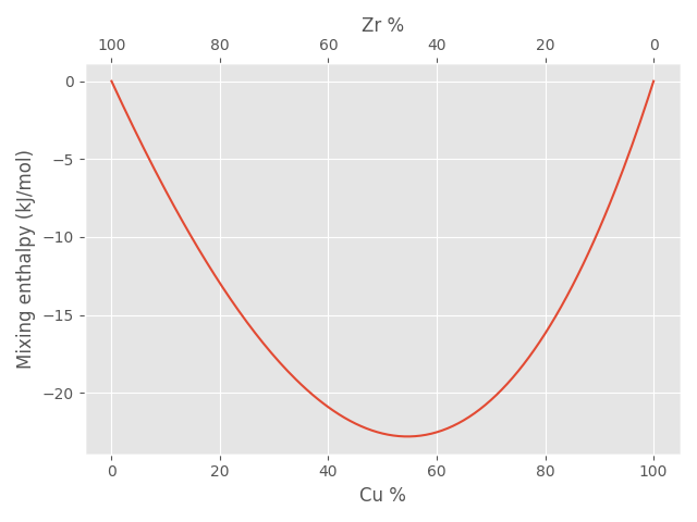
>>> binary, percentages = mg.generate.binary(["Cu", "Zr"])
>>> mixing_enthalpies = mg.enthalpy.mixing_enthalpy(binary)
>>> mg.plots.binary(binary, mixing_enthalpies, ylabel="Mixing enthalpy (kJ/mol)")

CuZr binary mixing enthalpy

>>> ternary, percentages = mg.generate.ternary(["Cu", "Zr", "Al"])
>>> mixing_enthalpies = mg.enthalpy.mixing_enthalpy(ternary)
>>> mg.plots.ternary(ternary, mixing_enthalpies, label="Mixing enthalpy (kJ/mol)")

CuZrAl ternary mixing enthalpy

>>> import matplotlib.pyplot as plt
>>> alloys = mg.generate.random_alloys(10000)
>>> plt.hist(mg.linear_mixture(alloys, "density"))

Histogram of densities

Documentation

Documentation is available here.

Project details


Download files

Download the file for your platform. If you're not sure which to choose, learn more about installing packages.

Source Distribution

metallurgy-0.0.33.tar.gz (217.1 kB view details)

Uploaded Source

Built Distribution

If you're not sure about the file name format, learn more about wheel file names.

metallurgy-0.0.33-py3-none-any.whl (46.2 kB view details)

Uploaded Python 3

File details

Details for the file metallurgy-0.0.33.tar.gz.

File metadata

  • Download URL: metallurgy-0.0.33.tar.gz
  • Upload date:
  • Size: 217.1 kB
  • Tags: Source
  • Uploaded using Trusted Publishing? No
  • Uploaded via: twine/4.0.1 CPython/3.11.4

File hashes

Hashes for metallurgy-0.0.33.tar.gz
Algorithm Hash digest
SHA256 597b4131e47f82edfd7e9ce259d6f93c4f13641b396d233b1f92404a2d41fa1a
MD5 e0d0abb287223332d9e1949ae0ce62ad
BLAKE2b-256 411c3ea9b100f797f5b33ad06e6a952a0564847c3f6215c11b5be097fa6e8e39

See more details on using hashes here.

File details

Details for the file metallurgy-0.0.33-py3-none-any.whl.

File metadata

  • Download URL: metallurgy-0.0.33-py3-none-any.whl
  • Upload date:
  • Size: 46.2 kB
  • Tags: Python 3
  • Uploaded using Trusted Publishing? No
  • Uploaded via: twine/4.0.1 CPython/3.11.4

File hashes

Hashes for metallurgy-0.0.33-py3-none-any.whl
Algorithm Hash digest
SHA256 604a51413ba67a9754fb7795c8af285abe4c4819f60bccfe09bafdf9ab283296
MD5 a9e5f1712cc0263400d500c4a03fbd4e
BLAKE2b-256 c6ec7492fc69b81e580d6bce38c6ce516c273dea5c46d43b8dc845315a7398d2

See more details on using hashes here.

Supported by

AWS Cloud computing and Security Sponsor Datadog Monitoring Depot Continuous Integration Fastly CDN Google Download Analytics Pingdom Monitoring Sentry Error logging StatusPage Status page