Skip to main content

A lightwight cross platform UI library for Nim, C, C++ or Python. The main purpose is to simplify creation of Desktop applications based on a HTML/CSS/JS layer that is displayed with Webview.

Project description

Nimview

License Build Status Build Status Build Status

A lightweight cross platform UI library for Nim, C, C++ or Python. The main purpose is to simplify creation of online / offline applications based on a HTML/CSS/JS layer to be displayed with Webview or a browser. The application can even run on cloud and on desktop environments with the same binary application.

Features

  • Compile to small single executable binary that also includes the UI
  • No network port will be opened by Nimview in Desktop mode
  • Platforms: Windows, Linux, MacOS, Android, Cloud / Web
  • Use Nim, Python, C or C++ for your back-end
  • Use any HTML/CSS/JS based UI you want - Svelte, Vue, React, plain JS etc..
  • Desktop and Web mode
  • Simple automated back-end testing as backend functions just return strings
  • Integrated simple persistent storage
  • Immediately expose back-end functions to front-end with a simple command

Table of Contents

About

The target of this project was to have a simple, ultra lightweight cross platform, cross programming language UI layer for desktop, cloud and moblile applications. Nimview applications have just a few MB in static executable size and are targeted to be easy to write, easy to read, stable and easy to test. The RAM consumption of basic Nimview applications is usually less than 20 MB.

This project uses Webview to render Desktop applications and an integrated HttpServer for Development and Cloud.

Nimview is an interface to interact with Nim/C/C++/Python code from UI Javascript in the same way for Webview desktop applications, web and mobile applications. It registers functions in the specific languages and also can mix Nim with any of the supported targets. Currently, the Android project to interact with android applications is here but it will be move to "examples" soon.

Technically, the UI layer will be completely HTML/CSS/JS based and the back-end should be using either Nim, C/C++ or Python code directly. Nim mostly acts as a "glue" layer as it can create python and C libraries easily. As long as you write Nim code, you might integrate the code in C/C++, Python or even Android. The final result should be a binary executable that runs on Linux, Windows or MacOS Desktop and even Android. IOS wasn't tested yet.

The final application later doesn't require a webserver, but it is recommended to use the webserver during development or in debug mode - or for your cloud environment. Make sure to use an additional authentication and some security reverse proxy layer when running on cloud for production.

Node.js is recommended but not required if you want to build your Javascript UI layer with Svelte/Vue/React or the framework of your choice. The HTTP server will run when compiling the application as "debug" by default, so you can use all your usual debugging and development tools in Chrome or Firefox. Webview on its own is a mess if you want to debug your Javascript issues. You might use it for production and testing, but you shouldn't focus Javascript UI development on Webview.

This project is not intended to have any kind of forms, inputs or any additional helpers to create the UI. If you need HTML generators or helpers, there are widely used open source frameworks available, for example Vue-Bootstrap (https://bootstrap-vue.org/).

Demo binary

There is a pre-build "Todo-list" demo application for windows x64 that uses a simple Svelte UI. To make it work, you need to unzip everything before running the binaries. The zip contains two .exe files, one desktop application "appTodo" and one HTTP server application "httpTodo" that opens a server on http://localhost:8000.

sha256sum 8a23aa5e8ceba795d56d6cf88c69a17dd821b7e2396d51ba816d8a4162045e9c

If you want to build this demo from source, you need to run nimble demo on the Nimview base folder.

Minimal Python example

The project is available for python via pip install nimview and for nim via nimble install nimview. If you just want to display some simple static HTML (or alternatively a jpg), you can run:

import nimview
nimview.start("hello_world.html")

If you want to actually trigger some server code from a button, you can do following in Python:

import nimview
def echoAndModify(value): # One input value in the function signature is required
    print ("From front-end: " + value)
    return (value + " appended")

nimview.addRequest("echoAndModify", echoAndModify)
nimview.start("minimal_ui_sample/index.html")

The same in Nim:

Minimal Nim example

import nimview
nimview.addRequest("echoAndModify", proc (value: string): string =
  echo "From front-end: " & value
  result = "'" & value & "' modified by back-end")
nimview.start()

Nimview will automatically use "../public/index.html" as as entry page in debug mode and will try to load "../dist/inlined.html" in release mode. In release mode, the inlined.html entry point will be compiled statically into the release binary. If there are no further dependencies, the release binary can just run as single executable binary without further UI files. Keep in mind that when running in webserver mode, it will expose all files and subfolders that in the same directory as the index.html.

Javascript and HTML UI

Nimview offers an npm package "npm install nimview" which makes your life easier on the front-end. If you want to trigger back-end code from Javascript, you can do following async callback:

import backend from "nimview"
backend.waitInit().then(() => {
  backend.echoAndModify("test").then((resp) => {console.log(resp)})
})

backend.waitInit is only required if you want to immediately trigger some back-end function during initialization. Nimview takes a few milliseconds to load all functions from back-end to front-end. You don't need this function if user action triggers a back-end call.

Keep also in mind that the inlined.html is completely "inlined" for release mode and that any "defer" keyword would not work for your script tags. So your javascript may be ready before the DOM is ready for Jasascript. You may still trigger to load the javascript deferred when using

document.addEventListener("DOMContentLoaded", function(event) { 

to init your javascript when the DOM is ready, for example in your "main.js" for Svelte or Vue.

Exchange data with UI

Nimview register functions to take up to 4 arguments. If you need more or if you have more complex data, it is recommended to use Json to encode your values on the client. Use a parser on the back-end to read all values and send Json back to the client. By this, you have an unlimited amount of input and output parameter values. This is easy when using python or Nim as back-end. This may also simplify automated testing, as you can store the specific strings as Json and only check specific Json values. Notice, that all registered functions return only strings, so the server will also just return a string value. If you need Json, you need to parse this value in javascript manually, for example with JSON.parse(). In case you want to use C++ - don't write your own C++ Json parser. Feel free to use https://github.com/nlohmann/json. You might re-use it in other code locations.

Development workflow

You need to compile the back-end and usually the front-end too, when using vue or svelte. While this seems unnecessary complicated in the beginning, you will have the freedom to only restart the back-end if you have back-end changes and use some autoreload feature of webpack (vue) and rollup (svelte) for the frontend.

The setup/install with Svelte after installing nim would be:

  • nimble install nimview
  • npx degit marcomq/nimview/examples/svelte myProject
  • cd myProject
  • npm install

To create a release version, just run

  • npm run build
  • nim c -d:release --app:gui src/App.nim

But if you want to change code easily, the development workflow would be:

  • start your back-end in debug mode with vs code or terminal, run:
  • nim c -r -d:debug src/App.nim
  • start your frontend npm in autoreload with VS-Code or terminal, run
  • npm run dev
  • open a browser with url http://localhost:5000 to see the current front-end code result that is served by Node.js
  • change your front-end code, the page will reload automatically
  • change your back-end code and re-run nim c -r -d:debug src/App.nim or restart the VS Code debugger
  • keep in mind that http://localhost:5000 is only a development url, the Javascript generated for production would be reachable by default at http://localhost:8000

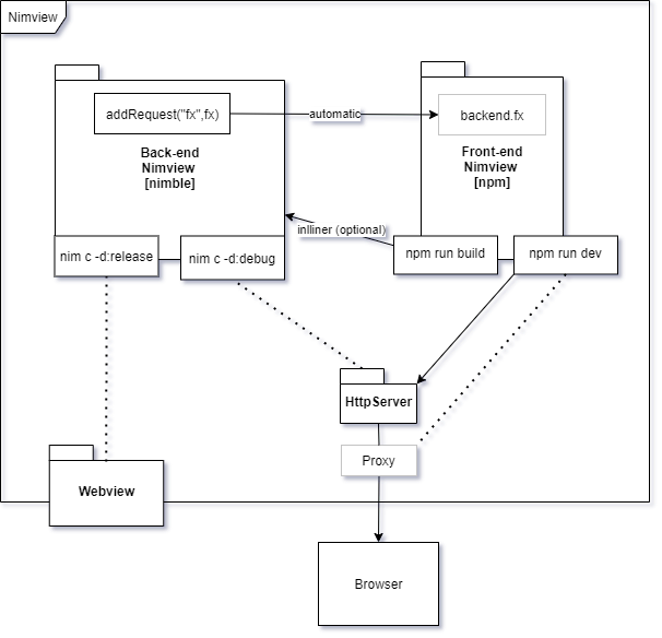
Components as diagram

nimview

Why Nim

Nim is actually some great "batteries included" helper. It is similar readable as python, has some cool Json / HTTP Server / Webview modules but creates plain C Code that can be compiled by gcc compilers to optimized machine code. You can also include C/C++ code as the output of Nim is just plain C. Additionally, it can be compiled to a python library easily. (https://robert-mcdermott.gitlab.io/posts/speeding-up-python-with-nim/).

Which JS framework for UI

There are many JS frameworks to choose to create responsive user interfaces. Svelte will create the fastest and best readable front-end code. But it is completely up to you which framework you will choose, as Vue and React have much more plugins and add-ons.

There is an example for Vue + Bootstrap 4 in tests/vue and one for Svelte in tests/svelte. For the Windows target, you need to choose a IE 11 compatible CSS library. Bootstrap 5 for example isn't compatible with IE 11 anymore.

Nimview vs Electron or CEF

Electron and CEF are great frameworks and both were an inspiration to this helper here. However, the output binary of electron or CEF is usually more than 100 MB and getting started with a new project without previous knowledge of Electron / CEF can also take some time. Both CEF and Electron might be great for large Desktop projects that don't need to care about RAM + Disk or that require some additional custom window color, task symbols or other features. But setting up Electron / CEF applications and deploying them takes a lot of time, which you can safe by using this helper here. The binary output of Nimview is usually less than 2 MB. If you zip the binary, you even have less than 1 MB for a desktop application with UI. It also might just run in the Cloud as there is an included webserver You might easily run the app in Docker. Getting started might just take some minutes and it will consume less RAM, less system resources and will start-up much quicker than an Electron or CEF App. You might write the same Code and the same UI for your Cloud application as for your Desktop App.

Nimview vs Eel or Neel

There are another 2 cool similar frameworks: The very popular framework eel for python and its cousin neel for nim. While the use case seems to be similar, there are two major differences:

  • Both eel and neel make it easy to call back-end side functions from Javascript and also call exposed Javascript from back-end. The later one will not be possible with Nimview. Nimview will just make it easy to trigger back-end routes from Javascript but will not expose Javascript functions to the back-end side. If you want to do so, you need to parse the back-end’s response and call the function with this data. This makes it easy to switch to multiple HTML / JS user interfaces for the same back-end code without worrying about javascript callback functions. Also - this makes writing of automated back-end tests much easier.
  • With Nimview, you also don't need a webserver running that might take requests from any other user on localhost as you use Webview in release mode. This improves security as you don't need to worry about open ports or other attack vectors that need to be considered when running a webserver application. It also makes it easy to run multiple applications without having port conflicts.
  • Nimview also includes a simple global token check in release mode that may be able to prevent most CSRF attacks when the server is running on localhost.
  • Nimview can compile to a single executable binary which makes deployemnt and distribution very easy.

Difference to Flask

Flask is probably the most popular python framework to create micro services and Nimview/AsyncHttpServer probably cannot compete with the easiness or with the amount of available plugins of Flask for simple python cloud applications. But the use-case is different. While flask was desinged to serve HTML and have easy routes for "get" and "post", Nimview was just designed to trigger user events from ajax using "post". Nimview will not support server side template engines as flask does. The front-end code needs to care of routes and rendering.

Nimview can also create static binaries that can run in a minimal tiny Docker container that doesn't even need an installed python environment, as long as no python code is used. So you might create containers for your application that have just a few MB. Those deploy and startup much faster than Flask applications. Make sure to avoid building with Webview when creating binaries for Docker by compiling with -d:useServer, or you need to include GTK libraries in your container.

Wails

After releasing the first 0.1.0 version of Nimview, I found out about Wails. And I found out that I nearly created a Wails clone. Just - Wails had some nice additional features that Nimview didn't had. So - Wails became a big inspiration for Nimview 0.2.0:

  • Compilation to a single static binary was added,
  • Multiple arguments for server functions were added and
  • Server functions are automatically exposed to the client when registered on server

Nimview still has a smaller code base and creates even smaller binaries. You also have classical languages for your back-end as C, C++ or Python code - and you can mix those with Nim. Additionally, Nimview supports Android for offline and online applications.

CSRF and Security

Nimview was made with security in mind. For the Webview startDesktop mode, no network ports are opened to display the UI. The webserver is mostly for debugging and development.
So the application doesn't need to be checked for several common attack vectors of web-applications as long as Webview is used.

However, if you create a web-application, you need perform most security mitigations by yourself, by middleware or by the javascript framework you are using. You may check owasp.org

Following CSRF protections are already included in Nimview:

Nimview stores 3 global random non-session tokens that renew each other every 60 seconds. A valid token is required for any Ajax request except "getGlobalToken". The token is queried automatically with a "getGlobalToken" request when the application starts. If the token is missing or wrong, there is a "403" error for ajax requests.

This isn't a full CSRF protection, as the token isn't bound to a session and all users that can read responses from localhost could also use this token to perform an attack (even if they may already send request directly to localhost). If you add a "Samesite" directive for cookies, you might already prevent most common CSRF attack vectors. The token check can also be disabled with setUseGlobalToken(false) for debugging, development, or in case that there is already a session-based CSRF mitigation used by middleware.

Multithreading

Nimview is build to run single-threaded. You may still run functions that create multiple threads or access a thread-pool. Check the Nim manual on how to deal with multithreading and sharing data, for example with Channels.

IE 11 or - "Why is my page blank?"

Nimview uses IE 11 on Windows. Unfortunately, IE 11 doesn't understand modern Javascript or ES6. Just writing modern Javascript will result in a blank white page. You therefore need to transform your code with Babel or other tools. Check the examples for this. It might be possible to use Webview2 in future on Windows to get rid of IE 11, but this is depending on external Nim libraries that offer a wrapper for Webview. It wasn't tested yet, but it may be possible to use GTK on Windows in case you really need to avoid IE 11. At the time of writing, there is no simple and stable library supporting Webview 2 for Nim, and GTK on Windows was much more complicated as just using the IE 11 engine.

Using UI from existing web-applications

For Desktop applications, it is required to use relative file paths in all your HTML. The paths must point to a directory relative of the binary to the given index html file. It is not possible to use a subdirectory of the index file. You can also not use a web URL as startpoint, as this must be an existing file. It is also not recommended to load from an untrusted URL from any existing internet source, as this could easily cause a security breach. The Desktop mode is using IE11 as platform, so there might be security issues when loading uncontrolled content from internet.

Software Requirements

- install nim (https://nim-lang.org/install.html)
    avoid white-space in nim install folder name when using windows
    add path by running nim "finish" in the nim install directory, so you have nimble available
    restart or open new shell to have nimble available
- linux: yum install gcc webkitgtk4-devel npm <or:> apt install gcc libwebkit2gtk-4.0-dev npm
- windows: install node > 12.19  (https://nodejs.org/en/download/)
- nimble install nimview
- (optional for C/C++ on Windows: install gcc / make sure that minGW is in your path)
- npx degit marcomq/nimview/examples/xxx myProject

Documentation

A documentation is here

MIT License

Copyright (c) 2020 marcomq

Permission is hereby granted, free of charge, to any person obtaining a copy of this software and associated documentation files (the "Software"), to deal in the Software without restriction, including without limitation the rights to use, copy, modify, merge, publish, distribute, sublicense, and/or sell copies of the Software, and to permit persons to whom the Software is furnished to do so, subject to the following conditions:

The above copyright notice and this permission notice shall be included in all copies or substantial portions of the Software.

THE SOFTWARE IS PROVIDED "AS IS", WITHOUT WARRANTY OF ANY KIND, EXPRESS OR IMPLIED, INCLUDING BUT NOT LIMITED TO THE WARRANTIES OF MERCHANTABILITY, FITNESS FOR A PARTICULAR PURPOSE AND NONINFRINGEMENT. IN NO EVENT SHALL THE AUTHORS OR COPYRIGHT HOLDERS BE LIABLE FOR ANY CLAIM, DAMAGES OR OTHER LIABILITY, WHETHER IN AN ACTION OF CONTRACT, TORT OR OTHERWISE, ARISING FROM, OUT OF OR IN CONNECTION WITH THE SOFTWARE OR THE USE OR OTHER DEALINGS IN THE SOFTWARE.

Project details


Download files

Download the file for your platform. If you're not sure which to choose, learn more about installing packages.

Source Distribution

nimview-0.2.2.tar.gz (20.9 kB view details)

Uploaded Source

File details

Details for the file nimview-0.2.2.tar.gz.

File metadata

  • Download URL: nimview-0.2.2.tar.gz
  • Upload date:
  • Size: 20.9 kB
  • Tags: Source
  • Uploaded using Trusted Publishing? No
  • Uploaded via: twine/3.3.0 pkginfo/1.7.0 requests/2.25.1 setuptools/54.2.0 requests-toolbelt/0.9.1 tqdm/4.56.0 CPython/3.8.6

File hashes

Hashes for nimview-0.2.2.tar.gz
Algorithm Hash digest
SHA256 e346901149e95058394d3676dfbc321d8f249b2bbb12f053c051a842b587ac65
MD5 1ecbcb0181c5f79eb60df16ca1c0d19b
BLAKE2b-256 51f75c11ace5a1ecfc22f789e28cefff78bbbf03f077faf68e161887a7cead79

See more details on using hashes here.

Supported by

AWS Cloud computing and Security Sponsor Datadog Monitoring Depot Continuous Integration Fastly CDN Google Download Analytics Pingdom Monitoring Sentry Error logging StatusPage Status page