Skip to main content

Urban Development Model

Project description

OpenUDM

Open Urban Development Model

build PyPI package

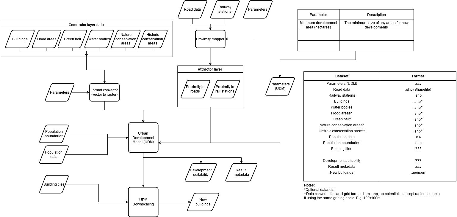
OpenUDM is a grid cell-based model which explores where future urban development might take place, subject to attractors, constraints and variable density of development.

The diagram below illustrates how a number of different potential attractors and constraints can be combined to run the model.

OpenUDM Workflow

OpenUDM has been used in a number of contexts to explore urban development scenarios. For example, this interactive article about urban development in the Oxford-Cambridge Arc introduces the modelling process and analyses the potential impacts of future development on the natural environment.

Citations

Alistair Ford, Stuart Barr, Richard Dawson, James Virgo, Michael Batty, Jim Hall (2019) A multi-scale urban integrated assessment framework for climate change studies: A flooding application. Computers, Environment and Urban Systems. 75, 229-243. https://doi.org/10.1016/j.compenvurbsys.2019.02.005.

Quickstart

OpenUDM is a Python package which is tested with Python 3.6 - 3.8. To install the package using pip, run:

pip install openudm

If pip install fails, you may need to install swig, which is used to build the core model code. On Ubuntu, run:

sudo apt install swig

On Windows (with Chocolatey installed), run:

choco install swig

swig can also be installed using Anaconda:

conda install swig

Before running the model, set up the parameter files and grid data files for attractors, constraints, current development, and zones. A small example is included in the Data directory of this repository.

To run the model:

python -m openudm /path/to/data

Additional tools

Raster to Vector

Command line tool allowing conversion of a raster file to a vector file

Usage

raster_to_vector -i input_file -o output_file -f name_of_feature_type

Optional arguments:

-i - path and name of input raster. Default = 'raster.asc'
-o - path and name of output vector - supports geopackages only at the moment. Default = 'buildings.gpkg'. Where multiple options passed, parameter ignored and files match feature type names.
-f - the feature type to extract from the raster layer output from UDM. Allowed values are 'buildings, 'roads' and 'greenspace'. Pass multiple using a comma separated list.

Generate urban fabric

Command line tool allowing for the generation of buildings and urban layouts using the outputs from a UDM run

Outputs from UDM are expected in the data directory, and this is also where the output file will be written.

Usage

generate_urban_fabric -i out_cell_dph.asc -o out_ufg.asc -t tiles

Required arguments:

-i - path to dph raster

Optional arguments

-o - path to output urban fabric raster. Default = <dph_raster_directory>/out_uf.asc
-t - path to directory containing tiles. Default = openudm/Tiles

Acknowledgements

OpenUDM has been developed by researchers at Newcastle University and the University of Oxford in the UK. This work has been funded by EPSRC through the ITRC MISTRAL project, the UK Climate Resilience Programme through the OpenCLIM project, and the Alan Turing Institute.

Project details


Download files

Download the file for your platform. If you're not sure which to choose, learn more about installing packages.

Source Distribution

openudm-5.0.8.tar.gz (1.8 MB view details)

Uploaded Source

File details

Details for the file openudm-5.0.8.tar.gz.

File metadata

  • Download URL: openudm-5.0.8.tar.gz
  • Upload date:
  • Size: 1.8 MB
  • Tags: Source
  • Uploaded using Trusted Publishing? No
  • Uploaded via: twine/4.0.2 CPython/3.8.14

File hashes

Hashes for openudm-5.0.8.tar.gz
Algorithm Hash digest
SHA256 5ad9e98e8e543bb51ba5997b3c2de41e0811cb577ee5525bd2788f35085fad5c
MD5 46a6ee25722fba173ad409cb280626b3
BLAKE2b-256 27404972b9a9d6f4e8331e4d75ee7f2c97a332f5480bb6c206fa2959e0a2d09d

See more details on using hashes here.

Supported by

AWS Cloud computing and Security Sponsor Datadog Monitoring Depot Continuous Integration Fastly CDN Google Download Analytics Pingdom Monitoring Sentry Error logging StatusPage Status page