Skip to main content

Demo for Python Packaging

Project description

Why package your Python code?

  1. Distributing your code
  2. Non-painful import statements
  3. Reproduciblity

PYTHONPATH Variable


Packaging terms:

  • module
  • package
  • sub-package
  • distribution package

Official Python Packaging Guide

Module

A module in Python is a single file (with a .py extension) that contains Python code. It typically consists of classes, functions, and variables that can be used by other Python code. Modules are used to organize code into logical units and facilitate code reusability.

For example, consider a module named math_operations.py that contains functions to perform mathematical operations like addition, subtraction, multiplication, etc. You can import and use these functions in other Python scripts.

# math_operations.py

def add(x, y):
    return x + y

def subtract(x, y):
    return x - y

Package

A package in Python is a collection of modules grouped together in a directory. A package is typically represented by a directory containing an __init__.py file (which can be empty) and one or more Python modules. The __init__.py file indicates to Python that the directory should be treated as a package.

For example, consider a package named my_package:

my_package/
├── __init__.py
├── module1.py
└── module2.py

Here, my_package is a package containing module1.py and module2.py, which can be imported using dot notation (my_package.module1, my_package.module2).

Sub-package

A sub-package in Python is a package nested within another package. This means that a package can contain other packages as well as modules. Sub-packages are created by organizing directories and adding __init__.py files appropriately to define the package structure.

For example:

my_parent_package/
├── __init__.py
└── my_sub_package/
    ├── __init__.py
    ├── module3.py
    └── module4.py

In this structure, my_sub_package is a sub-package of my_parent_package, and it can contain its own modules (module3.py, module4.py). The sub-package can be imported using dot notation (my_parent_package.my_sub_package.module3).

Distribution Package

A distribution package (or simply distribution) in Python refers to a packaged collection of Python code and resources that is made available for installation. It typically includes modules, packages, data files, configuration files, and other resources needed for a specific purpose (e.g., a library or application).

Distribution packages are often distributed and installed using Python package managers such as pip and can be uploaded to package repositories like PyPI (Python Package Index) for easy distribution and installation by other developers.

For example, popular distribution packages include numpy, fast-api, pandas, etc., which are installed using pip and provide functionalities that can be used in Python projects.

Building a Distribution Package

sdist format

  1. Configure setup.py
  2. Run python setup.py build sdist to build the source distribution
  3. Run pip install ./dist/<package_name>.tar.gz to install the package
  4. Use pip list to see if the package is installed.

  1. If changes are made in the package then use pip install . which will build and install the latest package on the fly.

  2. Or simply use editable so that you don't always have to rebuild the package evrerytime new changes are made:

    • pip install --editable .

  • sdist is short for source distribution, a .tar file containing our code called an "sdist". What that means is that the distribution package only contains a subset of our source code.

  • A "source distribution" is essentially a zipped folder containing our source code.


wheel format

Understanding Source Distribution (sdist) and Wheels

  • Source Distribution (sdist):

    • Represents a zipped folder containing the source code of a Python package.
    • Primarily includes Python source files (*.py), configuration files, and other project-related assets.
    • Provides a portable distribution format that can be used to install the package on any platform.
    • Can be created using python setup.py sdist.
  • Wheels (bdist_wheel):

    • A more advanced distribution format compared to sdist.
    • Represents a zipped file with the .whl extension.
    • Potentially includes more than just source code; can contain pre-compiled binaries (e.g., C extensions) for faster installation.
    • Preferred for distribution when the package includes compiled, non-Python components.
    • Created using python setup.py bdist_wheel.

Benefits of Wheels Over Source Distributions

  • Faster Installation:

    • Installing from wheels (*.whl) is typically faster than installing from source distributions (*.tar.gz).
    • Wheels can include pre-compiled binaries, reducing the need for on-the-fly compilation during installation.
    • Most packages are “pure Python” though, so unless you are working with Python bindings such as code written in Rust, C++, C, etc. building a wheel will be just as easy as building an sdist.
  • Ease of Use for Users:

    • Users benefit from quicker installations, especially when dealing with packages that have complex dependencies or require compilation.

Building Both sdist and bdist_wheel

  • It's recommended to build and publish both sdist and bdist_wheel for Python packages to accommodate different use cases and platforms.
    • python setup.py sdist bdist_wheel
  • Building both types of distributions allows users to choose the most suitable distribution format based on their needs and environment.

Challenges and Considerations

  • Compilation Requirements:

    • Unfortunately, building wheels for all operating systems gets difficult if you have a compilation step required, so some OSS maintainers only build wheels for a single OS.

      • Whenever a wheel is not available for your OS, pip actually executes the setup.py (or equivalent files) on your machine, right after downloading the sdist.
    • Building the wheel might require compiling code

      • Compiling code can be really slow, 5-10-30 minutes or even more, especially if the machine is weak
      • Compiling code requires dependencies, e.g. gcc if the source code is in C, but other languages require their own compilers. The user must install these on their on machine or the pip install ... will simply fail. This can happen when you install numpy, pandas, scipy, pytorch, tensorflow, etc.
  • setup.py may contain arbitrary code. This is highly insecure. A setup.py might contain malicious code.

  • Dependency Management:

    • Users may need to install additional development tools and dependencies (gcc, etc.) to successfully install packages that require compilation.
  • Security Concerns:

    • Using setup.py for package installation can be insecure as it executes arbitrary code.
    • Ensure that packages obtained from untrusted sources are reviewed and validated.

Naming Scheme of a wheel file

  • A wheel filename is broken down into parts separated by hyphens:

    • {dist}-{version}(-{build})?-{python}-{abi}-{platform}.whl
  • Each section in {brackets} is a tag, or a component of the wheel name that carries some meaning about what the wheel contains and where the wheel will or will not work.

  • For Example: dist/packaging-0.0.0-py3-none-any.whl

    • packaging is the package name
    • 0.0.0 is the verison number
    • py3 denotes it's build for Python3
    • abi tag. ABI stands for application binary interface.
    • any stands for that this package is build to work on any platform.
  • Other Examples:

    • cryptography-2.9.2-cp35-abi3-macosx_10_9_x86_64.whl
    • chardet-3.0.4-py2.py3-none-any.whl
    • PyYAML-5.3.1-cp38-cp38-win_amd64.whl
    • numpy-1.18.4-cp38-cp38-win32.whl
    • scipy-1.4.1-cp36-cp36m-macosx_10_6_intel.whl
  • The reason for this is, the wheel file contains the pre-complied binary code that helps to install the package fast.

Conclusion

  • Package Maintenance:

    • Maintainers should strive to provide both sdist and bdist_wheel distributions to maximize compatibility and ease of use for users.
  • Consider User Experience:

    • Consider the user's perspective when choosing the appropriate distribution format.
    • Provide clear documentation and guidance for users installing packages with compilation requirements.

build CLI tool and pyproject.toml

  • "Build dependencies" are anything that must be installed on your system in order to build your distribution package into an sdist or wheel.

    For example, we needed to pip install wheel in order to run python setup.py bdist_wheel so wheel is a build dependency for building wheels.

  • setup.py files can get complex.

    You may need to pip install ... external libraries and import them into your setup.py file to accommodate complex build processes.

    The lecture shows pytorch and airflow as examples of packages with complex setup.py files.

  • Somehow you need to be able to document build dependencies outside of setup.py.

    If they were documented in the setup.py file… you would not be able to execute the setup.py file to read the documented dependencies (like if they were specified in an list somewhere in the file).

    This is the original problem pyproject.toml was meant to solve.

    # pyproject.toml
    
    [build-system]
    # Minimum requirements for the build system to execute.
    requires = ["setuptools>=62.0.0", "wheel"]
    

    pyproject.toml sits adjacent to setup.py in the file tree

  • The build CLI tool (pip install build) is a special project by the Python Packaging Authority (PyPA) which

    1. reads the [build-system] table in the pyproject.toml,
    2. installs those dependencies into an isolated virtual environment,
    3. and then builds the sdist and wheel
    pip install build
    
    # both setup.py and pypproject.toml should be together, ideally in the root directory
    # python -m build --sdist --wheel path/to/dir/with/setup.py/and/pyproject.toml
    
    python -m build --sdist --wheel .
    

Moving from setup.py to setup.cfg config file

Moving from

# setup.py
from pathlib import Path

from setuptools import find_packages, setup
import wheel


# Function to read the contents of README.md
def read_file(filename: str) -> str:
    filepath = Path(__file__).resolve().parent / filename
    with open(filepath, encoding="utf-8") as file:
        return file.read()


setup(
    name="packaging-demo",
    version="0.0.0",
    packages=find_packages(),
    # package meta-data
    author="Amit Vikram Raj",
    author_email="avr13405@gmail.com",
    description="Demo for Python Packaging",
    license="MIT",
    # Set the long description from README.md
    long_description=read_file("README.md"),
    long_description_content_type="text/markdown",
    # install requires: libraries that are needed for the package to work
    install_requires=[
        "numpy",  # our package depends on numpy
    ],
    # setup requires: the libraries that are needed to setup/build
    # the package distribution
    # setup_requires=[
    #     "wheel",  # to build the binary distribution we need wheel package
    # ],
)

TO

# setup.py
from setuptools import setup

# Now setup.py takes it's configurations from setup.cfg file
setup()
# setup.cfg

[metadata]
name = packaging-demo
version = attr: packaging_demo.VERSION
author = Amit Vikram Raj
author_email = avr13405@gmail.com
description = Demo for Python Packaging
long_description = file: README.md
keywords = one, two
license = MIT
classifiers =
    Framework :: Django
    Programming Language :: Python :: 3

[options]
zip_safe = False
include_package_data = True
# same as find_packages() in setup()
packages = find:
python_requires = >=3.8
install_requires =
    numpy
    importlib-metadata; python_version<"3.10"

ALSO addtional setting is passed to pyproject.toml file. Here we have specified build-system similar to setup_requires in setup.py

# pyproject.toml

[build-system]
# Minimum requirements for the build system to execute
requires = ["setuptools", "wheel", "numpy<1.24.3"]


# Adding ruff.toml to pyproject.toml
[tool.ruff]
line-length = 99

[tool.ruff.lint]
# 1. Enable flake8-bugbear (`B`) rules, in addition to the defaults.
select = ["E", "F", "B", "ERA"]

# 2. Avoid enforcing line-length violations (`E501`)
ignore = ["E501"]

# 3. Avoid trying to fix flake8-bugbear (`B`) violations.
unfixable = ["B"]

# 4. Ignore `E402` (import violations) in all `__init__.py` files, and in select subdirectories.
[tool.ruff.lint.per-file-ignores]
"__init__.py" = ["E402"]
"**/{tests,docs,tools}/*" = ["E402"]


# copying isort configurations from .isort.cfg to pyproject.toml
[tool.isort]
profile = "black"
multi_line_output = "VERTICAL_HANGING_INDENT"
force_grid_wrap = 2
line_length = 99

# copying balck config from .black.toml to pyproject.toml
[tool.black]
line-length = 99
exclude = ".venv"

# copying flake8 config from .flake8 to pyproject.toml
[tool.flake8]
docstring-convention = "all"
extend-ignore = ["D107", "D212", "E501", "W503", "W605", "D203", "D100",
                 "E305", "E701", "DAR101", "DAR201"]
exclude = [".venv"]
max-line-length = 99

# radon
radon-max-cc = 10


# copying pylint config from .pylintrc to pyproject.toml
[tool.pylint."messages control"]
disable = [
    "line-too-long",
    "trailing-whitespace",
    "missing-function-docstring",
    "consider-using-f-string",
    "import-error",
    "too-few-public-methods",
    "redefined-outer-name",
]
  • We have been treating setup.py as a glorified config file, not really taking advantage of the fact that it is a Python file by adding logic to it.

    This is more common than not. Also, there has been a general shift away from using Python for config files because doing so adds complexity to using the config files (like having to install libraries in order to execute the config file).

  • setup.cfg is a companion file to setup.py that allows us to define our package configuration in a static text file—specifically an INI format file.

  • Any values that we do not directly pass as arguments to setup() will be looked for by the setup() invocation in a setup.cfg file, which is meant to sit adjacent to setup.py in the file tree if used.


  • Now we are accumulating a lot of files!

    • setup.py
    • setup.cfg
    • pyproject.toml
    • README.md
    • More files for linting and other code quality tools, e.g. .pylintrc, .flake8, .blackrc, ruff.toml, .mypy, pre-commit-config.yaml, etc.
    • More files we have not talked about yet:
      • CHANGELOG or CHANGELOG.md
      • VERSION or version.txt

    It turns out that nearly all of these files can be replaced with pyproject.toml . Nearly every linting / code quality tool supports parsing a section called [tool.<name>] e.g. [tool.black] section of pyproject.toml to read its configuration!

    The docs of each individual tool should tell you how to accomplish this.

    Above shown is a pyproject.toml with configurations for many of the linting tools we have used in the course.

Can setup.cfg and setup.py be replaced as well?

Moving setup.cfg to pyproject.toml

FROM setup.cfg

# setup.cfg
[metadata]
name = packaging-demo
version = attr: packaging_demo.VERSION
author = Amit Vikram Raj
author_email = avr13405@gmail.com
description = Demo for Python Packaging
long_description = file: README.md
keywords = one, two
license = MIT
classifiers =
    Programming Language :: Python :: 3

[options]
zip_safe = False
include_package_data = True
# same as find_packages() in setup()
packages = find:
python_requires = >=3.8
install_requires =
    numpy
    importlib-metadata; python_version<"3.10"

TO

# pyproject.toml

[build-system]
# Minimum requirements for the build system to execute
requires = ["setuptools>=61.0.0", "wheel"]

# Adding these from setup.cfg in pyproject.toml file
[project]
name = "packaging-demo"
authors = [{ name = "Amit Vikram Raj", email = "avr13405@gmail.com" }]
description = "Demo for Python Packaging"
readme = "README.md"
requires-python = ">=3.8"
keywords = ["one", "two"]
license = { text = "MIT" }
classifiers = ["Programming Language :: Python :: 3"]
dependencies = ["numpy", 'importlib-metadata; python_version<"3.10"']
dynamic = ["version"]
# version = "0.0.3"
# https://setuptools.pypa.io/en/latest/userguide/pyproject_config.html#dynamic-metadata

[tool.setuptools.dynamic]
# every while making changes in package, you can change the verison in one of these files
# version = {attr = "packaging_demo.VERSION"} # version read by 'packaging_demo/__init__.py' file
version = {file  = ["version.txt"]} # version read by 'version.txt' file in root folder

python -m build --sdist --wheel . - Runs perfectly, we got rid of another config file (setup.cfg)

Replacing setup.py with build-backend

  • PEP 517 added a build-backend argument to pyproject.toml like so:

    [build-system]
    # Defined by PEP 518:
    requires = ["flit"]
    # Defined by this PEP:
    build-backend = "flit.api:main"
    
    # The above toml config is equivalent to
    import flit.api
    backend = flit.api.main
    
  • The build-backend defines an entrypoint (executable Python module in this case) that the build CLI uses to actually do the work of parsing pyproject.toml and building the wheel and sdist.

  • This means you could implement your own build backend today by writing a program that does that, and you could use it by adding your package to requires = [...] and specifying the entrypoint in build-backend = ....

  • If you do not specify a build-backend in pyproject.toml, setuptools is assumed and package will get bulit prefectly fine.

    • If we remove setup.py and run python -m build --sdist --wheel . it runs perfectly without it because the default value of build-system is set as build-backend = "setuptools.build_meta" in build CLI which builds our package.
  • But you can still explicitly declare setuptools as your build backend like this

    # pyproject.toml
    
    ...
    
    [build-system]
    requires = ["setuptools>=61.0.0", "wheel"]
    build-backend = "setuptools.build_meta"
    
    ...
    

    Each build backend typically extends the pyproject.toml file with its own configuration options. For example,

    # pyproject.toml
    
    ...
    
    [tool.setuptools.package-data]
    package_demo = ["*.json"]
    
    [tool.setuptools.dynamic]
    version = {file = "version.txt"}
    long_description = {file = "README.md"}
    
    ...
    
  • If you choose to use setuptools in your project, you can add these sections to pyproject.toml. You can read more about this in the setuptools documentation

Adding Data Files in our Package

  • It's often beneficial to include non-python files like data files or binary files inside of your package because oftentimes your Python code relies on these non-python files.

  • And then we saw that if we're going to include those files, we need to get those files to end up inside of our package folder because it's our package folder that ends up inside of our users virtual environments upon installation.

  • We also saw that by default, all non-python files don't make it into that final virtual environment folder. That is, don't actually make it into our package folder during build procedure.

So, how do we make sure that these files end up in our wheel/dist build of our package? For example here we demo with cities.json file that we want in our package as it's used by states_info.py file.

Official setuptools Docs for Data Support

Using MANIFEST.in File

# pyprject.toml

[tool.setuptools]
# ...
# By default, include-package-data is true in pyproject.toml, so you do
# NOT have to specify this line.
include-package-data = true

So, setuptools by default has this include-package-data value set to true as shown in the official docs but we need to create an extra file MANIFEST.in and specify the data which we want to inculde in our package present at root dir.

IMP: It's import all the folders in the package directory should have __init__.py file inculing the data directory which we want to include because the find_packages() recusrive process that setuptools does will not go into fo;ders that have __init__.py file in it.

#  MANIFEST.in

include packaging_demo/*.json
include packaging_demo/my_folder/*.json

OR
Recursive include all json files in the package directory

recursive-include packaging_demo/ *.json

Docs on configuring MANIFEST.in file

Without using MANIFEST.in file

From setuptools docs we can add this in our pyproject.toml file:

# this is by default true so no need to explicitly add it
# but as mentioned in the docs, it is false for other methods like setup.py or setup.cfg
[tool.setuptools]
include-package-data = true

# add the data here, it's finding the files recursively
[tool.setuptools.package-data]
package_demo = ["*.json"]

Other build-backend systems than setuptools

Other than setuptools we can use these build backend systems. The point to note is when using other systems the pyproject.toml cofiguration should follow their standerds.

  1. Hatch

    [build-system]
    requires = ["hatchling"]
    build-backend = "hatchling.build"
    
  2. Poetry

    [build-system]
    requires = ["poetry-core>=1.0.0"]
    build-backend = "poetry.core.masonry.api"
    

Reproducibility, Dependency Graph, Locking Dependencies, Dependency Hell

  • Documenting the exact versions of our dependencies and their dependencies and so on.

  • It's advisable to have as little as possible number of dependencies associated with our package, as it can lead to dependency hell, or dependency conflict with other package as explained in the lectures.

  • The more complex the dependency tree higher the chance of conflicts with future version of other libraries.

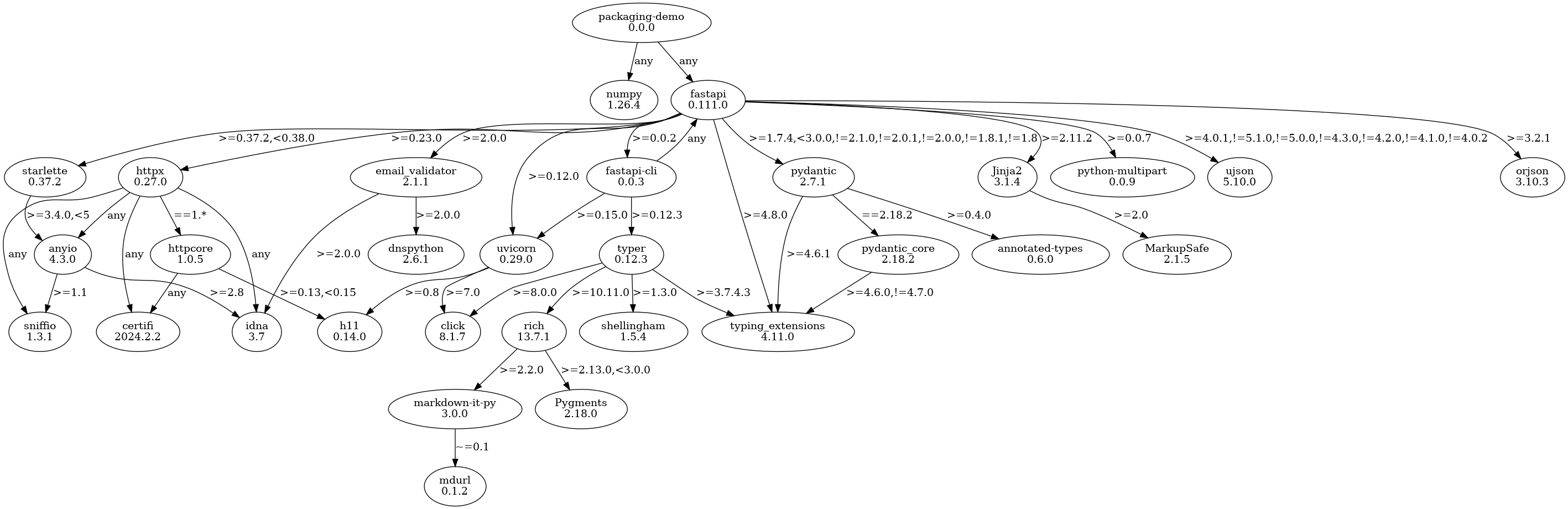
  • Dependency Graph Analysis By Eric

  • Keeping the pinned versions of dependencies and python versions is advicable for troubleshooting purposes:

    • pip freeze > requirements.txt
pip install pipdeptree graphviz

sudo apt-get install graphviz  

# generate the dependency graph
pipdeptree -p packaging-demo --graph-output png > dependency-graph.png
Dependency Graph of packaging-demo package

Adding Optional/Extra Dependencies to our Project

[project.optional-dependencies]
dev = ["ruff", "mypy", "black"]
# installing our package with optional dependencies
pip install '.[dev]'

[project.optional-dependencies]
# for developement
dev = ["ruff", "mypy", "black"]
# plugin based architecture
colors = ["rich"]
# plugin based installation
pip install '.[colors]'
# here we demo with rich library, if user wants the output to be
# colorized then they can install our package like this.


# we can add multiple optional dependencies like:
pip install '.[colors, dev]'

[project.optional-dependencies]
# for developement
dev = ["ruff", "mypy", "black"]
# plugin based architecture
colors = ["rich"]
# install all dependencies
all = ["packaging-demo[dev, colors]"]
# Installing all dependencies all at once
pip install '.[all]'

Shopping for dependencies

We can use Snyk to check how stable, well supported, if any security issues, etc. are present for the dependencies which we are going to use for our package and then take the decision on using it in our project.


Continuous Delivery: Publishing to PyPI

  • Few key terms realted to Continuous Delivery
    • DevOps, Waterfall, Agile, Scrum

Publishing to PyPI

To pusblish our package to PyPI[Python Packaging Index], as stated in the official guide, we use twine CLI tool.

pip install twine

twine upload --help
  1. Generate API Token for PyPI Test or PyPI Prod

  2. Build your python package: python -m build --sdist --wheel "${PACKAGE_DIR}", here we're building both sdist and wheel, as recommended.

  3. Run the twine tool: twine upload --repository testpypi ./dist/*, uplading to test-pypi

Task Runner


Continuous Delivery using GitHub Actions

Goals

  1. Understand Continuous Delivery
  2. Know the parts of a CI/CD pipeline for Python Packages
  3. Have an advanced understanding of GitHub Actions

Delivery "Environments"

Dev $\rightarrow$ QA/Staging $\rightarrow$ Prod

  • Pre-release version namings
    • 0.0.0rc0 (rc = release candidate)
    • 0.0.0.rc1
    • 0.0.0a0 (alpha)
    • 0.0.0b1 (beta)

alt text

High-level CI/CD Workflow for Python Packages

CI/CD Workflow for Python Packages

Detailed CI/CD Workflow for Python Packages

Detailed CI/CD Workflow for Python Packages

GitHub CI/CD Workflow in worflows yaml file

# .github/workflows/publish.yaml

name: Build, Test, and Publish

# triggers: whenever there is new changes pulled/pushed on this
# repo under given conditions, run the below jobs
on:
  pull_request:
    types: [opened, synchronize]

  push:
    branches:
      - main

  # Manually trigger a workflow
  # https://docs.github.com/en/actions/using-workflows/events-that-trigger-workflows#workflow_dispatch
  workflow_dispatch:

jobs:

  build-test-and-publish:

    runs-on: ubuntu-latest

    steps:
    # github actions checksout, clones our repo, and checks out the branch we're working in
    - uses: actions/checkout@v3
      with:
        # Number of commits to fetch. 0 indicates all history for all branches and tags
        # fetching all tags so to aviod duplicate version tagging in 'Tag with the Release Version'
        fetch-depth: 0

    - name: Set up Python 3.8
      uses: actions/setup-python@v3
      with:
        python-version: 3.8

    # tagging the release version to avoid duplicate releases
    - name: Tag with the Release Version
      run: |
        git tag $(cat version.txt)

    - name: Install Python Dependencies
      run: |
        /bin/bash -x run.sh install

    - name: Lint, Format, and Other Static Code Quality Check
      run: |
        /bin/bash -x run.sh lint:ci

    - name: Build Python Package
      run: |
        /bin/bash -x run.sh build

    - name: Publish to Test PyPI
      # setting -x in below publish:test will not leak any secrets as they are masked in github
      if: ${{ github.event_name == 'push' && github.ref == 'refs/heads/main' }}
      run: |
        /bin/bash -x run.sh publish:test
      env:
        TEST_PYPI_TOKEN: ${{ secrets.TEST_PYPI_TOKEN }}

    - name: Publish to Prod PyPI
      if: ${{ github.event_name == 'push' && github.ref == 'refs/heads/main' }}
      run: |
        /bin/bash -x run.sh publish:prod
      env:
        PROD_PYPI_TOKEN: ${{ secrets.PROD_PYPI_TOKEN }}

    - name: Push Tags
      if: ${{ github.event_name == 'push' && github.ref == 'refs/heads/main' }}
      run: |
       git push origin --tags

GitHub Actions Optimizations

  1. Locking Requirements

    • It's not really recommended to pin exact versions of dependencies to avoid future conflict
    • But it's good practice to store them in the requirements file for future debugging.
    • Tools:
  2. Dependency Caching

    • Whenever github actions gets executed in the github CI, everytime it's run on a fresh container. Thus, everytime we'll have to download and re-install dependencies from pip again and again; which is not a good as it's inefficeint and slows our workflow.

    • Thus we would want to install all the dependencies when the workflow ran first and use it every time a new worflow is run.

    • GitHub Actions provide this functionality by caching the dependencies, it stores the installed dependencies(~/.cache/pip) and downloads it everytime a new workflow is run. Docs

    - uses: actions/cache@v3
      with:
       path: ~/.cache/pip
       key: ${{ runner.os }}-pip-${{ hashFiles('**/requirements.txt') }}
       restore-keys: |
         ${{ runner.os }}-pip-
    
    steps:
    - uses: actions/checkout@v4
    - uses: actions/setup-python@v5
     with:
       python-version: '3.9'
       cache: 'pip' # caching pip dependencies
    - run: pip install -r requirements.txt
    
  3. Parallelization

    • We moved from above shown workflow to now a parallelized workflow as shown below.
    • This helps in faster running of workflow, helping discover bugs in any steps at the same time which was not possible in linear flow as earlier.
# See .github/workflows/publish.yaml

jobs:

  check-verison-txt:
    ...

  lint-format-and-static-code-checks:
    ....

  build-wheel-and-sdist:
    ...

  publish:
    needs:
      - check-verison-txt
      - lint-format-and-static-code-checks
      - build-wheel-and-sdist
    ...

Project details


Download files

Download the file for your platform. If you're not sure which to choose, learn more about installing packages.

Source Distribution

packaging_demo_avr-0.0.11.tar.gz (37.0 kB view details)

Uploaded Source

Built Distribution

If you're not sure about the file name format, learn more about wheel file names.

packaging_demo_avr-0.0.11-py3-none-any.whl (16.9 kB view details)

Uploaded Python 3

File details

Details for the file packaging_demo_avr-0.0.11.tar.gz.

File metadata

  • Download URL: packaging_demo_avr-0.0.11.tar.gz
  • Upload date:
  • Size: 37.0 kB
  • Tags: Source
  • Uploaded using Trusted Publishing? No
  • Uploaded via: twine/5.1.0 CPython/3.8.18

File hashes

Hashes for packaging_demo_avr-0.0.11.tar.gz
Algorithm Hash digest
SHA256 ea42043ff4aefe73db155037c21ebc8c01585b573f0d5bac673336ba75f5e3f1
MD5 ab553b2343913562e3e5c76b6638c58c
BLAKE2b-256 d55f8cc5906962cd25c9c49518aec336dd0b1d6a65cac0b25c3657c302a246f0

See more details on using hashes here.

File details

Details for the file packaging_demo_avr-0.0.11-py3-none-any.whl.

File metadata

File hashes

Hashes for packaging_demo_avr-0.0.11-py3-none-any.whl
Algorithm Hash digest
SHA256 9385bc574e3e141d99e8bc10b395a27909926073f72d3c6f2bd6dde61608e40b
MD5 086cfcceb03d1365f2707a3f17447082
BLAKE2b-256 2a9e3967176f7f7b996615459c3f8ecda2f83dedb70e7e4f3173f9dd8dd9a033

See more details on using hashes here.

Supported by

AWS Cloud computing and Security Sponsor Datadog Monitoring Depot Continuous Integration Fastly CDN Google Download Analytics Pingdom Monitoring Sentry Error logging StatusPage Status page