Skip to main content

.

Project description

PBFE

Table of contents

Overview

Introduction

PBFE stands for Performance Based Engineering for Resilient Food Industry. We aim at developing a food system management framework by combining Performance Based Engineering (PBE) and Artificial Intelligence (AI), to increase the efficiency, safety & resilience of agricultural production by improving food yield in terms of both quantity and quality, controlling crop diseases, decreasing resource consumption & waste, and increasing traceability. Traditionally, agricultural management is based on empirical judgement resulting from experiments & experience, which is no longer adequate because of increased complexity and added uncertainty of food systems due to the increasing demands of the world population. Thus, uncertainty quantification in food systems has been recently adopted. However, a robust framework is still lacking and this project aims at filling this gap.

Figure 1. Overview of the PBFE framework.

Results

PBFE consists of four phases (environmental hazard analysis, crop growth analysis, crop yield analysis and loss analysis) and uses the total probability theorem to compute the loss curve which represents the Probability of Exceedance (POE) of different values of a Decision Variable (DV). We developed the Python script for implementing the PBFE methodology, where the selections of the variables in each phase are shown in Figure 2.

Figure 2. PBFE formulation and variable selections.

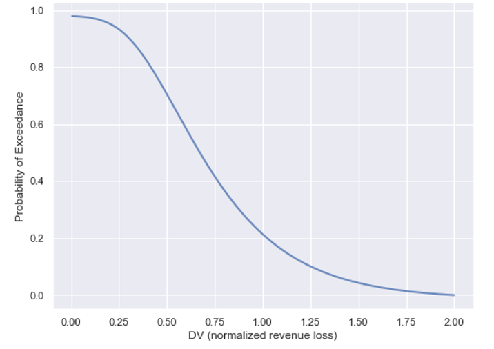
A branch graph (Figure 3) can be used to visualize the computations and to clarify the formulation and the numerical process. Since currently there is not sufficient data to quantify the probabilities, the developed script used some hypothetical values for each phase, resulting in the loss curve shown in Figure 4 as a demonstrative application.

Figure 3. Branch graph for the formulation process visualization.

Figure 4. Example loss curve obtained by the PBFE methodology.

We selected drought as the environmental hazard variable in phase 1. For environmental hazard analysis, we collected weather data in California and developed a decision tree and a random forest model for drought classifications (D0, D1, D2, D3, & D4). The details and results can be found in the ./scripts/drought folder.

Usage

Setup

This code has been tested with Python 3.8.

To prevent dependency problems, please use either virtualenv

# Activate Python virtualenv
virtualenv env_name
source ./env_name/bin/activate # Linux or Mac

# Dectivate Python virtualenv
deactivate

or conda.

# Activate Conda environment
conda create -n env_name python=3.8

# Deactivate Conda environment
conda deactivate

These platforms are convenient since they have the mostly used Python libraries pre-installed. If any error is incurred, please install the required python packages in your environment according to the error message.

Running

The code for PBFE execution is straightforward and ready to use with the proper configuration of the parameters in four different phases.

In order to reproduce the results in the drought prediction work, please follow the detailed steps below to run the code.

Step 1.

Download all the input weather data following the instructions in the script.

Step 2.

Preprocessing the weather data for training the model, split the data into train, test, and validation sets.

Step 3.

Train the decision tree/random forest model.

Authors

  • Khalid M. Mosalam1,2,3
  • Fan Hu1,3
  1. Department of Civil and Environmental Engineering, University of California at Berkeley
  2. Pacific Earthquake Engineering Research (PEER) Center, University of California at Davis
  3. USDA/NSF AI Institute for Next Generation Food Systems (AIFS)

Contact

For any questions, please contact us at mosalam@berkeley.edu.

Citation

Citation will be updated later.

License

This project is licensed under the [Name of license]. Please see the LICENSE file for details.

Acknowledgements

Acknowledgements will be updated later.

Funding

  • USDA-NIFA AI Institute for Next Generation Food Systems (AIFS), USDA-NIFA award number 2020-67021-32855.

Project details


Download files

Download the file for your platform. If you're not sure which to choose, learn more about installing packages.

Source Distribution

pbfe-0.0.1.tar.gz (8.2 kB view details)

Uploaded Source

Built Distribution

If you're not sure about the file name format, learn more about wheel file names.

pbfe-0.0.1-py3-none-any.whl (8.1 kB view details)

Uploaded Python 3

File details

Details for the file pbfe-0.0.1.tar.gz.

File metadata

  • Download URL: pbfe-0.0.1.tar.gz
  • Upload date:
  • Size: 8.2 kB
  • Tags: Source
  • Uploaded using Trusted Publishing? No
  • Uploaded via: twine/5.1.1 CPython/3.8.12

File hashes

Hashes for pbfe-0.0.1.tar.gz
Algorithm Hash digest
SHA256 4483ee442540902c92e143cdb039ac98aa1e8e2a7efff6ff28a0c7e197f61f53
MD5 993261dbb733ab01c938202e3c181d55
BLAKE2b-256 2eadf22d76506508f370a5ad64ca9be0781f0d74b807b3cb031050968ded233f

See more details on using hashes here.

File details

Details for the file pbfe-0.0.1-py3-none-any.whl.

File metadata

  • Download URL: pbfe-0.0.1-py3-none-any.whl
  • Upload date:
  • Size: 8.1 kB
  • Tags: Python 3
  • Uploaded using Trusted Publishing? No
  • Uploaded via: twine/5.1.1 CPython/3.8.12

File hashes

Hashes for pbfe-0.0.1-py3-none-any.whl
Algorithm Hash digest
SHA256 3e2e05b077b3d8a7e876064c7c6eca7faa27455c3570aa6a6121e0f75aef06d9
MD5 06fcd0e5bf5a18f1fc549bcf357bf859
BLAKE2b-256 edc52e73084ece6e4179285fab93c5951a64a3fd4ee6c877aede9884b01cc86a

See more details on using hashes here.

Supported by

AWS Cloud computing and Security Sponsor Datadog Monitoring Depot Continuous Integration Fastly CDN Google Download Analytics Pingdom Monitoring Sentry Error logging StatusPage Status page