Package for piecewise linear fitting of noisy data
Project description
Piecewise Linear Fits to Noisy Data
Use this package to perform efficient piecewise linear fits to noisy data.
Installation
Install the latest released version from pypi using:
pip install pwlfit
The required dependencies are numpy, scipy, yaml.
The changes with each version are documented here.
Quick Start
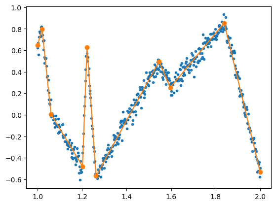
Fit some sample data included in this package using:
from pwlfit.util import read_sample_data
from pwlfit.grid import Grid
from pwlfit.driver import PWLinearFitter
x, y, ivar = read_sample_data('A')
grid = Grid(x, ngrid=100)
fitter = PWLinearFitter(grid)
fit = fitter(y, ivar)
plt.plot(x, y, '.')
plt.plot(fit.xknots, fit.yknots, 'o-');
to produce this plot:
For more details see the Quickstart notebook: readonly or live (via google colab).
Project details
Release history Release notifications | RSS feed
Download files
Download the file for your platform. If you're not sure which to choose, learn more about installing packages.
Source Distribution
Built Distribution
Filter files by name, interpreter, ABI, and platform.
If you're not sure about the file name format, learn more about wheel file names.
Copy a direct link to the current filters
File details
Details for the file pwlfit-0.2.0.tar.gz.
File metadata
- Download URL: pwlfit-0.2.0.tar.gz
- Upload date:
- Size: 84.5 kB
- Tags: Source
- Uploaded using Trusted Publishing? Yes
- Uploaded via: twine/6.1.0 CPython/3.12.9
File hashes
| Algorithm | Hash digest | |
|---|---|---|
| SHA256 |
f02fec14dde888589266f634e334dd6c741ccb9d51a797257c546aac2b30f929
|
|
| MD5 |
207900ea4493388bf4d961c1574f1caa
|
|
| BLAKE2b-256 |
3dbc33b406f03089146fd851badf1953c92eb67209703a239bc7429ac20745f6
|
Provenance
The following attestation bundles were made for pwlfit-0.2.0.tar.gz:
Publisher:
release.yml on dkirkby/pwlfit
-
Statement:
-
Statement type:
https://in-toto.io/Statement/v1 -
Predicate type:
https://docs.pypi.org/attestations/publish/v1 -
Subject name:
pwlfit-0.2.0.tar.gz -
Subject digest:
f02fec14dde888589266f634e334dd6c741ccb9d51a797257c546aac2b30f929 - Sigstore transparency entry: 192913483
- Sigstore integration time:
-
Permalink:
dkirkby/pwlfit@bf66bae3cff0cd2f628f0bcd7fcc52f6c9d21a81 -
Branch / Tag:
refs/tags/0.2.0 - Owner: https://github.com/dkirkby
-
Access:
public
-
Token Issuer:
https://token.actions.githubusercontent.com -
Runner Environment:
github-hosted -
Publication workflow:
release.yml@bf66bae3cff0cd2f628f0bcd7fcc52f6c9d21a81 -
Trigger Event:
release
-
Statement type:
File details
Details for the file pwlfit-0.2.0-py3-none-any.whl.
File metadata
- Download URL: pwlfit-0.2.0-py3-none-any.whl
- Upload date:
- Size: 78.8 kB
- Tags: Python 3
- Uploaded using Trusted Publishing? Yes
- Uploaded via: twine/6.1.0 CPython/3.12.9
File hashes
| Algorithm | Hash digest | |
|---|---|---|
| SHA256 |
08d00a89c39f2e8ed64f1f52483ac5e3d5b0dff98a76d7dbacd74f48dba50e5a
|
|
| MD5 |
d9bb7ab1d1addca1a2c597b6ceb724e9
|
|
| BLAKE2b-256 |
710214cab95d73a0cd9a698465e0e11f62160dadf101214b5926e9be225e1a1c
|
Provenance
The following attestation bundles were made for pwlfit-0.2.0-py3-none-any.whl:
Publisher:
release.yml on dkirkby/pwlfit
-
Statement:
-
Statement type:
https://in-toto.io/Statement/v1 -
Predicate type:
https://docs.pypi.org/attestations/publish/v1 -
Subject name:
pwlfit-0.2.0-py3-none-any.whl -
Subject digest:
08d00a89c39f2e8ed64f1f52483ac5e3d5b0dff98a76d7dbacd74f48dba50e5a - Sigstore transparency entry: 192913484
- Sigstore integration time:
-
Permalink:
dkirkby/pwlfit@bf66bae3cff0cd2f628f0bcd7fcc52f6c9d21a81 -
Branch / Tag:
refs/tags/0.2.0 - Owner: https://github.com/dkirkby
-
Access:
public
-
Token Issuer:
https://token.actions.githubusercontent.com -
Runner Environment:
github-hosted -
Publication workflow:
release.yml@bf66bae3cff0cd2f628f0bcd7fcc52f6c9d21a81 -
Trigger Event:
release
-
Statement type: