Skip to main content

Model driven genration - from UML to Code & Docs

Project description

Test PyPI Documentation Status

pyMDG

Overview

Parser and tools to perform model driven generation of artifacts (code, schema, documentation etc) from UML models. Current version supports Sparx EA Generated XMI 2.1, Sparx DB (including sqlite which is the '.qea' native file format for Sparx v16+) or diagrams.net XML. Coming soon is ERWIN XMI 1.0

Used to parse model files to native classes (see metamodel below) which are passed to jinja2 templates for generation of code (POJO, POCO, Django etc), JSON data and HTML documentation.

Quickstart and docs can be found here: readthedocs

Test

Testing (powershell):

.\test.ps1

Testing (unittest):

python -m unittest

Generate

To generate code call the generate script and pass in the recipe folder. A sample recipe folder is provided in the github repo:

python mdg-tool.py generate ./sample_recipe/drawio/config-drawio-django.yaml

Or once installed into site-packages execute:

mdg-tool generate <my/config.yaml>

See the sample_recipe configs for examples

Sparx EA XMI (versions earlier than V16) Export Process

The UML parser expects a specific package hierarchy, please see the sample EA file.

  • In Sparx select the domain root node (e.g. Model/Sample )
  • Select the publish tab at the top
  • Select Publish As... from top menu
  • Set export type as XMI 2.1
  • Optionally select 'Export Diagrams', 'Generate Diagram Images' and PNG format
  • Export to folder where you want to generate from

Note: Sparx V16+ does not need to be export. Parser uses native SQLite file format which is the same schema as database repositories.

Draw.io Export Process

The UML parser expects a specific package layout which mimics the Sparx hierarchy, please see the sample files.

  • In the web editor select Export As -> XML
  • Uncheck 'Compressed'

Wiki documentation upload

If your generation recipe has created a file for your wiki (Confluence) then an uploader utilitity can be used. This assumes that you have done the XMI export from Sparx EA with export diagrams and generate diagram images. To generate a confluence token please see: https://confluence.atlassian.com/cloud/api-tokens-938839638.html

python mdg/confluence.py {your email} {your confluence token} {confluence page id} {path to images} {doc filename}

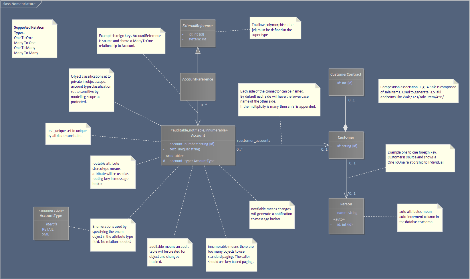
Nomenclature:

This diagram shows all the features and how to model in UML Nomenclature

Sample model

Sample model

Metamodel

This diagram shows the internal classes which are passed to the templates during generation. Metamodel

Build the docs

Install sphinx

 > cd pyMDG
 > sphinx-apidoc -o docs\source mdg
 > cd docs
 > make html

Project details


Download files

Download the file for your platform. If you're not sure which to choose, learn more about installing packages.

Source Distribution

pymdg-0.8a5.tar.gz (63.6 kB view details)

Uploaded Source

Built Distribution

If you're not sure about the file name format, learn more about wheel file names.

pymdg-0.8a5-py3-none-any.whl (79.3 kB view details)

Uploaded Python 3

File details

Details for the file pymdg-0.8a5.tar.gz.

File metadata

  • Download URL: pymdg-0.8a5.tar.gz
  • Upload date:
  • Size: 63.6 kB
  • Tags: Source
  • Uploaded using Trusted Publishing? No
  • Uploaded via: twine/4.0.1 CPython/3.10.6

File hashes

Hashes for pymdg-0.8a5.tar.gz
Algorithm Hash digest
SHA256 fffec00affd70a568173b510fd7be29bcc104862290c690f862fd789bb3fceb7
MD5 363096133e8da14192aa7e6a53ecfe62
BLAKE2b-256 7c1cd44cb3f045506b50490aca8d4594e199014f75ee085d73243eadd40d28d5

See more details on using hashes here.

File details

Details for the file pymdg-0.8a5-py3-none-any.whl.

File metadata

  • Download URL: pymdg-0.8a5-py3-none-any.whl
  • Upload date:
  • Size: 79.3 kB
  • Tags: Python 3
  • Uploaded using Trusted Publishing? No
  • Uploaded via: twine/4.0.1 CPython/3.10.6

File hashes

Hashes for pymdg-0.8a5-py3-none-any.whl
Algorithm Hash digest
SHA256 cb8b8dacab464d6f9de2832e515e073a46cf7721f83271bbdcc5729424eac470
MD5 c07b1097b09863ea66dca266382f045f
BLAKE2b-256 55c2d76854a58be2e659f86d766b1dd367f2a0e5468d37ba4270205418ec1d3e

See more details on using hashes here.

Supported by

AWS Cloud computing and Security Sponsor Datadog Monitoring Depot Continuous Integration Fastly CDN Google Download Analytics Pingdom Monitoring Sentry Error logging StatusPage Status page