Skip to main content

Core component of the Quackamollie Telegram chat bot

Project description

Name:

Quackamollie Core

Package name:

quackamollie-core

Description:

Core of the Quackamollie Telegram personal chat bot

Version:
0.1
Main page:

https://gitlab.com/forge_of_absurd_ducks/quackamollie/lib/quackamollie_core

PyPI package:

https://pypi.org/project/quackamollie-core/

Docker Image:

registry.gitlab.com/forge_of_absurd_ducks/quackamollie/lib/quackamollie_core:0.1

Documentation:

https://quackamollie-core-forge-of-absurd-ducks-quackamo-49d876569a9ad7.gitlab.io

Build Status:
Master:

Master pipeline status Master coverage status

Dev:

Dev pipeline status Dev coverage status


Project description

Quackamollie is a Telegram chat bot developed in Python using the library aiogram to serve LLM models running locally using Ollama.

This package is the core of the Quackamollie project. It contains:

  • a command line interface which automatically discover addons declared as entrypoints

  • the main commands, filters and callbacks for interacting with Quackamollie through Telegram

  • SQLAlchemy ORM connectors and models to interact with a PostgreSQL database for Quackamollie

  • Alembic configuration to automatically migrate the PostgreSQL database

  • a Docker Compose configuration file to run a PostgreSQL database

  • meta-classes for models and model managers

  • auto-discovery of models, model managers and CLI subcommands using entrypoints

To install Quackamollie easily with model managers and models, we kindly invite you to refer to the Quackamollie main project page which includes tutorials to deploy Quackamollie using Docker Compose.

This documentation mainly contains details destined to developers of the Quackamollie project. These information can also be useful for developers who want to run Quackamollie locally without using Docker.

About Quackamollie

This project aims to provide a Telegram chat bot for personal use and running on local desktop.

What this project is:

  • a Telegram chat bot that you have to run on your own

  • a project aiming for personal use and/or use with friends or family

  • a project developed by currently one author and offered as an open source project by a non-profit association named the Forge of Absurd Ducks

What this project is NOT:

  • it is NOT a platform with servers aiming to provide service to a large number of users

  • it is NOT a commercial project

Requirements

Virtual environment

  • Setup a virtual environment in python 3.10

make venv
# or
python3 -m venv venv
  • Activate the environment

source venv/bin/activate
  • If you want to deactivate the environment

deactivate

Tests

Tests requirements

  • Install test requirements

make devtools
# or
pip install tox

Run pytest

  • Run the tests

tox

Run lint

  • Run the lintage

tox -e lint

Documentation

  • To auto-generate the documentation configuration

tox -e gendocs
  • To generate the documentation in Html

tox -e docs
  • An automatically generated version of this project documentation can be found here

    • N.B.: This automatically generated documentation of the Quackamollie core project is still laking a lot of things. Sorry for the inconvenience.

Install

  • Install the application from sources

make install
# or
pip install .
  • Or install it from distribution

pip install dist/quackamollie-core-0.1.tar.gz
  • Or install it from wheel

pip install dist/quackamollie-core-0.1.whl
  • Or install it from PyPi repository

pip install quackamollie-core  # latest
# or
pip install "quackamollie-core==0.1"

Docker

  • To build the application docker

docker build --network=host -t quackamollie_core:0.1 .
  • The official Docker image of this project is available at: registry.gitlab.com/forge_of_absurd_ducks/quackamollie/lib/quackamollie_core

  • You can pull the image of the current release:

docker pull registry.gitlab.com/forge_of_absurd_ducks/quackamollie/lib/quackamollie_core:latest  # or dev
# or
docker pull registry.gitlab.com/forge_of_absurd_ducks/quackamollie/lib/quackamollie_core:0.1

Docker-compose

  • To run database using docker-compose, you must first set environment variables:

    • QUACKAMOLLIE_DB_HOST: typically 0.0.0.0

    • QUACKAMOLLIE_DB_PORT: typically 5432

    • QUACKAMOLLIE_DB_NAME: typically quackamollie

    • QUACKAMOLLIE_DB_USERNAME: typically quackamollie

    • QUACKAMOLLIE_DB_PASSWORD: choose a strong admin password

  • Then you can run:

docker compose up
# or to detach
docker compose up -d

# if you need to run it with sudo don't forget to add the -E option to pass the environment variables you've set
sudo -E docker compose up

Database migration

  • Quackamollie provides a wrapper for the alembic command which initializes the database info the same way they are initialized at runtime. You can call alembic by using instead quackamollie db alembic. For example:

quackamollie db alembic --help
  • We recommend you to use a configuration file using one of the examples provided in config/examples/ and to change variables to match the ones used when calling docker compose up.

  • To create schema revision if the database changes:

quackamollie -c config/config.yml db alembic revision --autogenerate -m "A new change."
  • You can then inspect the migration code (in python) with:

cat migrations/versions/*
  • Also inspect the resultant SQL code with:

quackamollie -c config/config.yml db alembic upgrade --sql +1
  • Finally, you can apply the migration with:

quackamollie -c config/config.yml db alembic upgrade +1  # If you want to jump from 1
quackamollie -c config/config.yml db alembic upgrade head  # If you want to go all the way to head
  • If you now connect to pgcli, you can test that the new table exists:

make dbtools
pgcli -U ${QUACKAMOLLIE_DB_USERNAME} -h ${QUACKAMOLLIE_DB_HOST} -p ${QUACKAMOLLIE_DB_PORT} ${QUACKAMOLLIE_DB_NAME}
# and then on the pgcli console:
\dt
# and again on the pgcli console:
SELECT * FROM users;
  • alembic downgrade -1

quackamollie -c config/config.yml db alembic downgrade -1
  • You can also migrate using the docker image from our official docker registry.

docker run --rm --name quackamollie-migration \
--network host \
--mount type=bind,source="$(pwd)"/config/config.yml,target=/config/config.yml,readonly \
registry.gitlab.com/forge_of_absurd_ducks/quackamollie/lib/quackamollie_core:0.1 \
-vvvv -c /config/config.yml db alembic upgrade head

# if you need to run it with sudo don't forget to add the -E option to pass the environment variables you've set
sudo -E docker run --rm --name quackamollie-migration \
--network host \
--mount type=bind,source="$(pwd)"/config/config.yml,target=/config/config.yml,readonly \
registry.gitlab.com/forge_of_absurd_ducks/quackamollie/lib/quackamollie_core:0.1 \
-vvvv -c /config/config.yml db alembic upgrade head
  • To do the same using docker-compose, please refer to the quackamollie main repository.

Running the project

Quackamollie-core provides a command tool line named quackamollie. You can find examples of configuration files in the folder config/examples.

quackamollie -vvvv -c config/config.yml serve

Pictures and demonstration videos will be included in the documentation in future releases.

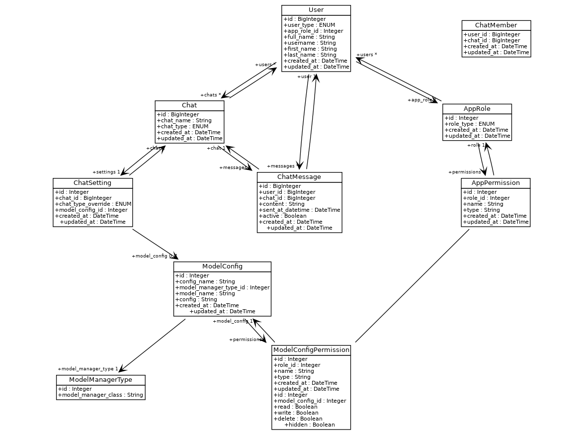
Database

  • This is the latest schema of the database, generated automatically by the plugin quackamollie-devtools (can be installed using pip install quackamollie-devtools):

Quackamollie database schema automatically generated by plugin quackamollie-devtools

Authors

Contributing

Currently, the project is still in early stages. It lacks several base features we expect to implement in the versions 0.2 and 0.3, for example RAG capabilities will be added in version 0.2.

For this reason, we do NOT accept yet issues asking for new features. However, you can report bugs or assimilated problems you may encounter and we will do our best to fix them.

If you want to report a bug of quackamollie-core, please open an issue in the Gitlab ticket management section of this project

For more details on the general contributing mindset of this project, please refer to CONTRIBUTING.md.

Credits

Section in writing, sorry for the inconvenience.

Project details


Download files

Download the file for your platform. If you're not sure which to choose, learn more about installing packages.

Source Distribution

quackamollie_core-0.1.tar.gz (69.4 kB view details)

Uploaded Source

Built Distribution

If you're not sure about the file name format, learn more about wheel file names.

quackamollie_core-0.1-py3-none-any.whl (71.1 kB view details)

Uploaded Python 3

File details

Details for the file quackamollie_core-0.1.tar.gz.

File metadata

  • Download URL: quackamollie_core-0.1.tar.gz
  • Upload date:
  • Size: 69.4 kB
  • Tags: Source
  • Uploaded using Trusted Publishing? No
  • Uploaded via: twine/5.1.1 CPython/3.10.15

File hashes

Hashes for quackamollie_core-0.1.tar.gz
Algorithm Hash digest
SHA256 fc84f842e71aba18a6e389d92ec4efb972d175138a781ffe29e191a705f75132
MD5 ebf97a360b9a2c84d8a48864a37de658
BLAKE2b-256 56866fbf39ead0b9aede1f1c483f3577aaabb31e740d5b183aa81a7e1fe6493c

See more details on using hashes here.

File details

Details for the file quackamollie_core-0.1-py3-none-any.whl.

File metadata

File hashes

Hashes for quackamollie_core-0.1-py3-none-any.whl
Algorithm Hash digest
SHA256 d8c7d53575dc57ab157f62f311f9e44d45ec5b04a086e99e3ce902604a2e960e
MD5 6e7c7acbcb35838cbb683415f8bc2e46
BLAKE2b-256 6dd370bdbb8388dee3cb55aacead4cfc6a868b63321957dd021fbfbf567db344

See more details on using hashes here.

Supported by

AWS Cloud computing and Security Sponsor Datadog Monitoring Depot Continuous Integration Fastly CDN Google Download Analytics Pingdom Monitoring Sentry Error logging StatusPage Status page