Skip to main content

ROLO Implementation for Moon photometry Observation (RIMO), in Python

Project description

Latest Tag License: LGPL 3.0 Stargazers


RIMO logo

rimopy

ROLO Implementation for Moon photometry Observation (RIMO), in Python.

About the project

rimopy is a Python package that implements the RIMO (ROLO Implementation for Moon photometry Observation) lunar-irradiance model for night-time aerosol optical depth (AOD) retrieval from lunar photometry (Barreto et Al., 2019). It also includes the RIMO Correction Factor (RCF), an empirical adjustment that improves AOD retrieval accuracy (Román et al., 2020). RIMO builds on the ROLO (RObotic Lunar Observatory) model of lunar spectral irradiance (Kieffer & Stone, 2005).

Getting started

Prerequisites

  • python >= 3.8

Kernels

In order to use the package, a directory with all the needed SPICE kernels must be downloaded.

That directory must contain the same elements as rimopy/tests/kernels, and the execution must be allowed to read and write from that directory.

Alternatively, kernels can be downloaded manually from the following urls:

Installation

You can install rimopy either from the source directory (for development) or directly from PyPI.

From source (editable mode):

pip install -e .

From PyPI (recommended):

pip install rimopy

Usage

The main entry point is eli.get_irradiance. It returns the modeled extraterrestrial lunar irradiance (ELI) for one or more wavelengths (in nanometers) and observation geometries. The irradiance is calculated at the top of the atmosphere and can be returned either in Wm⁻² or Wm⁻²/nm, depending on the configuration.

For example, to compute the irradiance per nanometer at 500 nm and 550 nm for Valladolid (Spain) on 2022-01-17 at 03:00 UTC:

from rimopy import eli

wavelengths = [500, 550]
earth_point = eli.EarthPoint(41.652251, -4.7245321, "2022-01-17 03:00:00", altitude=700)
kernels_path = "./kernels"
eli_settings = eli.ELISettings(per_nm=True)

result = eli.get_irradiance(
    wavelengths,
    earth_data=earth_point,
    kernels_path=kernels_path,
    eli_settings=eli_settings,
)

# result:
# array([[3.05176826e-06],
#        [3.25669721e-06]])

Customization

The calculations can be customized via the ELISettings and the choice of the extraterrestrial solar irradiance (ESI) model. For example, to calculate irradiance per nanometer applying the RIMO correction factor (apply_correction=True) and using the original Wehrli (1985) dataset for solar irradiance:

from rimopy import eli, esi
from rimopy.types import MissingRCFBehavior

wavelengths = [500, 550]
earth_point = eli.EarthPoint(41.652251, -4.7245321, "2022-01-17 03:00:00", altitude=700)
kernels_path = "./kernels"

calc = esi.ESICalculatorWehrli(
    esi.WehrliFile.ORIGINAL_WEHRLI,
    esi.ESIMethod.LINEAR_INTERPOLATION,
)

eli_settings = eli.ELISettings(
    apply_correction=True,
    adjust_apollo=True,
    per_nm=True,
    missing_rcf=MissingRCFBehavior.WARN,
)

result = eli.get_irradiance(
    wavelengths,
    earth_data=earth_point,
    kernels_path=kernels_path,
    esi_calc=calc,
    eli_settings=eli_settings,
)

# WARNING:root:RCF not available for the wavelengths: [550.0]
# result:
# array([[3.29045832e-06],
#        [3.25669721e-06]])

Main function

All high-level irradiance calculations are performed through eli.get_irradiance. It automatically handles all geometry input modes:

  • Precomputed MoonDatas
  • Geographic coordinates (EarthPoint + kernels)
  • Extra observer kernels

Configuration options

ELISettings

ELISettings is a dataclass containing the configuration parameters that control how the Extraterrestrial Lunar Irradiance (ELI) is calculated.

Attributes:

  • apply_correction : bool, default False If True, multiply the modeled irradiance by the RIMO Correction Factor (RCF) for each CIMEL wavelength (i.e., apply the empirical correction derived in Román et al. 2020). If False, return the raw RIMO irradiance (no correction).
  • adjust_apollo : bool, default True If True, adjust the ROLO model reflectance using Apollo spectra. The Apollo spectra were obtained from lunar samples of the Apollo 16 mission.
  • per_nm : bool, default True If True, the output ELI is given in W·m^-2·nm^-1; otherwise, it is given in W·m^-2.
  • missing_rcf : MissingRCFBehavior, default MissingRCFBehavior.ERROR Behavior when at least one requested wavelength has no RCF available and apply_correction is True.
    • MissingRCFBehavior.ERROR - raise a ValueError listing the offending wavelengths.
    • MissingRCFBehavior.WARN - issue a warning and return uncorrected values for those wavelengths.
    • MissingRCFBehavior.IGNORE - silently return uncorrected values for those wavelengths.
    • MissingRCFBehavior.NEAREST - return the RCF of the closest wavelength with an existing one.

ESICalculator

ESICalculator is the interface of which implementations contain the functions that calculate the extraterrestrial solar irradiance. This calculations will vary depending on the implementation.

Currently there are two implementations: ESICalculatorWehrli and ESICalculatorCustom.

ESICalculatorWehrli uses 1985 Wehrli Standard Extraterrestrial Solar Irradiance Spectrum as the base data. Its attributes are:

  • wehrli_file: Wehrli data source that will be used in the calculation of the ESI. It could be the original data or some filtered data. The default value is "ASC_WEHRLI", the Wehrli data passed throught some filters, and it's the one used in AEMET's RimoApp and others. Although it's the default value, it might not be the best for obtaining "Wm⁻²" data, as in this file the solar irradiance in "Wm⁻²" is obtained from the "Wm⁻²/nm" data, instead of having passed the original "Wm⁻²" data through the same filters.
  • method: Interpolation method that will be used in the calculation of the ESI. The default one is "LINEAR_INTERPOLATION".
  • gaussian_filter_params: Parameters for the gaussian filter method, in case that that one is the chosen one. It contains the radius and the standard deviation, which by default both are equal to one.

ESICalculatorCustom allowes the user to input a custom spectrum. Its parameters are:

  • wavelengths_nm: Wavelengths of the custom spectrum
  • irradiances: Extraterrestrial solar irradiances for each wavelength in wavelengths_nm. Its units (Wm⁻² or Wm⁻²/nm) depends on per_nm.
  • per_nm: If True, irradiances must be specified in Wm⁻²/nm. If False, in Wm⁻². Default is True.

Roadmap

  • Add validation tests based on output from AEMET RimoApp or CAELIS RIMO using precomputed lunar geometries to remove the need for SPICE kernels during testing.
  • Add unit tests for all submodules.
  • Implement a TSIS-based ESICalculator.

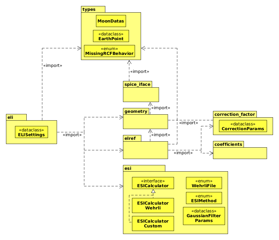
Structure

The package is divided in multiple modules, each dealing with different calculations and functionalities:

  • eli: Main module, which calculates the Extraterrestrial Lunar Irradiance for a given input.
  • elref: Calculates the Extraterrestrial Lunar Reflectance following RIMO.
  • esi: Calculates the Extraterrestrial Solar Irradiance using data from Wehrli 1985. The methodology for calculating this data can be chosen by the user, creating an instance of ESICalculator selecting the methodology and data source they want.
  • coefficients: Contains the coefficient data from the ROLO model.
  • correction_factor: Calculates the RIMO correction factor (RCF) as stated in RIMO papers.
  • geometry: Manages the conversion between the different accepted geometry inputs to the standard MoonDatas.
  • spice_iface: Encapsulates the access to functionalities from SPICE Toolbox.
  • types: Contains types, like MoonData class, which represents some of the needed data for the calculation of extraterrestrial lunar irradiance.

ModuleStructure UML Diagram

Development Guide

Setting up the environment

To set up the development environment, install the pre-commit hooks as follows:

pre-commit install

This ensures that code style checks and formatting rules are automatically applied before each commit.

Build

Build the package with the following command:

python3 -m build

This command creates a distribution package under the dist/ directory, which can be uploaded to PyPI or used for testing installations.

Testing

Currently, the only tests available are the ones at rimopy/tests/test_eli_aemet.py, which tests rimopy against output from AEMET's RimoApp.

RimoApp output test-suit can be run directly:

./rimopy/tests/test_eli_aemet.py

Or using pytest, if installed:

pytest -v

Tests must be run in an environment where rimopy is installed or available.

Authors

License

Distributed under the LGPL-v3 License. See LGPL v3 for more information.

References

  • Barreto, Á., Román, R., Cuevas, E., Pérez-Ramírez, D., Berjón, A. J., Kouremeti, N., Kazadzis, S., Gröbner, J., Mazzola, M., Toledano, C., Benavent-Oltra, J. A., Doppler, L., Juryšek, J., Almansa, A. F., Victori, S., Maupin, F., Guirado-Fuentes, C., González, R., Vitale, V., Goloub, P., Blarel, L., Alados-Arboledas, L., Woolliams, E., Taylor, S., Antuña, J. C., & Yela, M. (2019). Evaluation of night-time aerosols measurements and lunar irradiance models in the frame of the first multi-instrument nocturnal intercomparison campaign. Atmospheric Environment, 202, 190–211. https://doi.org/10.1016/j.atmosenv.2019.01.006.
  • Román, R., González, R., Toledano, C., Barreto, Á., Pérez-Ramírez, D., Benavent-Oltra, J. A., Olmo, F. J., Cachorro, V. E., Alados-Arboledas, L., & de Frutos, Á. M. (2020). Correction of a lunar-irradiance model for aerosol optical depth retrieval and comparison with a star photometer. Atmospheric Measurement Techniques, 13(11), 6293–6310. https://doi.org/10.5194/amt-13-6293-2020.
  • Kieffer, H. H., & Stone, T. C. (2005). The spectral irradiance of the Moon. The Astronomical Journal, 129(6), 2887–2901. https://doi.org/10.1086/430185.

Project details


Download files

Download the file for your platform. If you're not sure which to choose, learn more about installing packages.

Source Distribution

rimopy-0.4.2.tar.gz (26.3 MB view details)

Uploaded Source

Built Distribution

If you're not sure about the file name format, learn more about wheel file names.

rimopy-0.4.2-py3-none-any.whl (26.1 MB view details)

Uploaded Python 3

File details

Details for the file rimopy-0.4.2.tar.gz.

File metadata

  • Download URL: rimopy-0.4.2.tar.gz
  • Upload date:
  • Size: 26.3 MB
  • Tags: Source
  • Uploaded using Trusted Publishing? No
  • Uploaded via: twine/6.2.0 CPython/3.9.25

File hashes

Hashes for rimopy-0.4.2.tar.gz
Algorithm Hash digest
SHA256 353fed640fea5a808882868e5d0cfcf8749d4f5379539485d0630c3513ca471a
MD5 b1a4ec4a88e7f846940e0c8b8effc7e8
BLAKE2b-256 405170b3d21dba649c0fb2c3c371e1c3b5393364702fe1424946cbcd07d9ea2a

See more details on using hashes here.

File details

Details for the file rimopy-0.4.2-py3-none-any.whl.

File metadata

  • Download URL: rimopy-0.4.2-py3-none-any.whl
  • Upload date:
  • Size: 26.1 MB
  • Tags: Python 3
  • Uploaded using Trusted Publishing? No
  • Uploaded via: twine/6.2.0 CPython/3.9.25

File hashes

Hashes for rimopy-0.4.2-py3-none-any.whl
Algorithm Hash digest
SHA256 64807531af9d2ddc7a1d46a877062bb41ac6a3ee50584255ac81062fe41332dc
MD5 48d237ffd9c7b4080e29cdfef6b5ae4c
BLAKE2b-256 be1e4b71b94a300be41409e64539b4b21af28ebdb3ad167a16eab9c3e069efa0

See more details on using hashes here.

Supported by

AWS Cloud computing and Security Sponsor Datadog Monitoring Depot Continuous Integration Fastly CDN Google Download Analytics Pingdom Monitoring Sentry Error logging StatusPage Status page