Skip to main content

Robust Optimization by Iterative Scenario Sampling and Statistical Testing

Project description

ROBIST: Robust Optimization by Iterative Scenario Sampling and Statistical Testing

License: MIT DOI

This repository provides the code for applying ROBIST, a simple, yet effective, data-driven algorithm for optimization under parametric uncertainty. The methodology and numerical experiments are described in detail in an accompanying paper, available online here. The method was developed by Justin Starreveld, Guanyu Jin, Dick den Hertog and Roger Laeven.

Code

The code is written in Python, version 3.10.9. The dependency packages are listed in pyproject.toml. The ROBIST algorithm is implemented in src/robist/robist.py.

Installation

The recommended way to install robist in your (virtual) environment is with Python's pip:

pip install robist

To be able to run the numerical experiments, make sure to clone the repository and install with the examples-requirements:

git clone https://github.com/JustinStarreveld/ROBIST.git
cd robist
pip install ".[examples]"

Numerical Experiments

  1. Toy Problem (abbreviated as tp). We compare ROBIST with the methods of Calafiore & Campi (2005) and Yanıkoglu & den Hertog (2013) in examples/tp_experiments_cal2005_yan2013.py. Furthermore we analyze the performance of ROBIST in more detail in examples/tp_analysis.py.

  2. Portfolio Management Problem (abbreviated as pm). We compare ROBIST with the data-driven robust optimization approach proposed by Bertsimas et al. (2018) and the scenario optimization approach of Calafiore (2013) in examples/pm_experiments.py.

  3. Weighted Distribution Problem (abbreviated as wdp). We compare ROBIST with the scenario optimization methods of Calafiore & Campi (2005), Caré et al. (2014), Calafiore (2016) and Garatti et al. (2022) in examples/wdp_experiments.py.

  4. Two-Stage Lot-Sizing Problem (abbreviated as ls). We compare ROBIST with the method of Vayanos et al. (2012) in examples/ls_experiments.py.

For more information about these problems we refer to the preprint-paper.

Illustrative Example

We demonstrate ROBIST using the illustrative example as described in Section 2.2 of the paper.

Here we apply the algorithm to the following toy problem from Yanıkoglu & den Hertog (2013):

$$ \begin{align*} \max_{x_1,x_2 \leq 1}&x_1 + x_2 \ \text{s.t.}&z_1x_1+ z_2x_2 \leq 1, \end{align*} $$

where $z_1$ and $z_2$ are uncertain parameters, both uniformly distributed with support $[-1,1]$.

Suppose we have access to a data set of $N=200$ realizations of $(\tilde{z}_1, \tilde{z}_2)$ and would like the solution to be feasible with probability of at least 90%. We illustrate the application of ROBIST for this toy problem using the following figures.

First, we randomly split the data set into two equal-sized sets $\mathcal{D}^{train}_{N_1}$ and $\mathcal{D}^{\text{test}}_{N_2}$, each containing $100$ scenarios.

Data

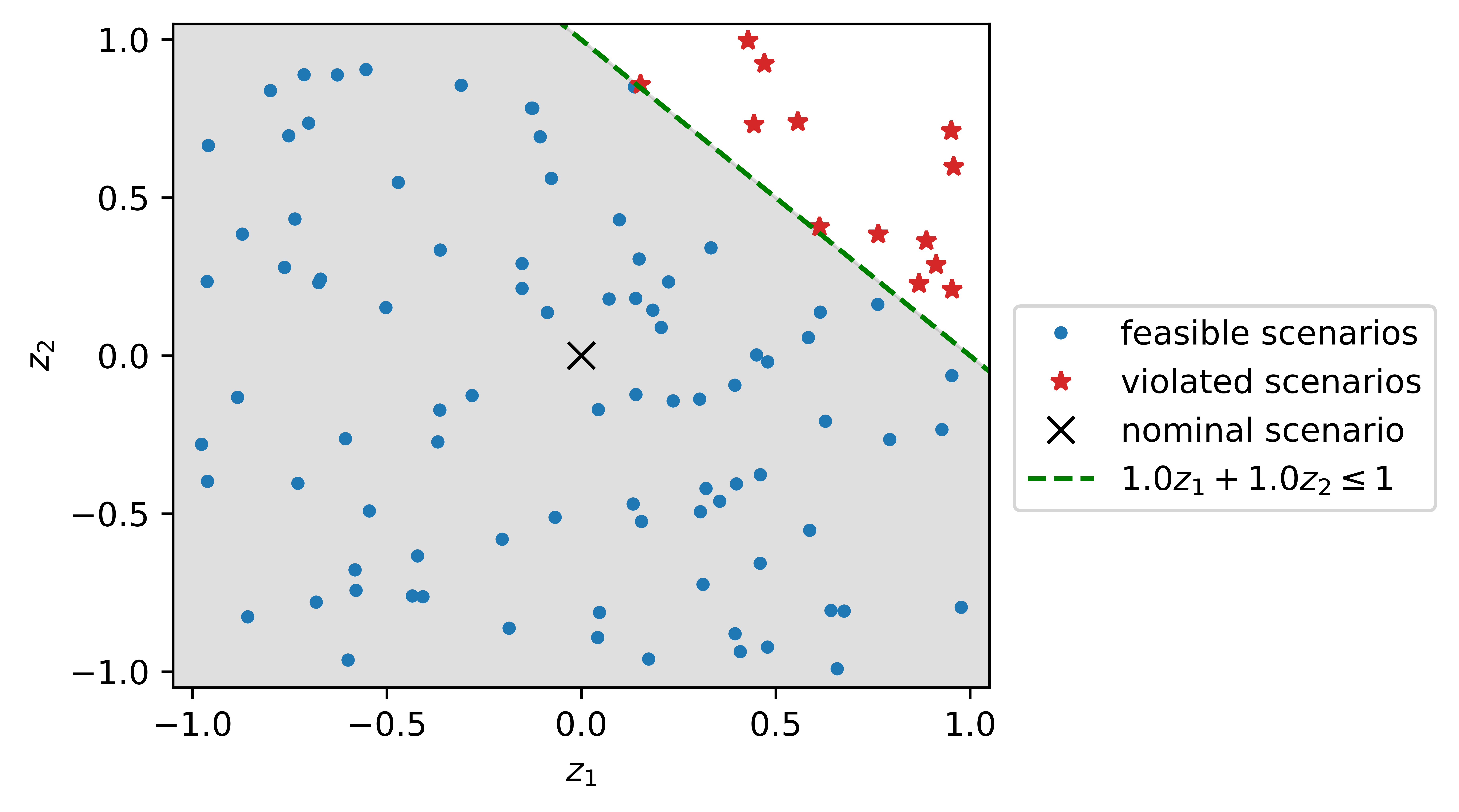
We initialize the algorithm by optimizing for the expected/nominal scenario, i.e., $\bar{\mathbf{z}} = (z_1, z_2) = (0,0)$. This provides an initial solution: $\mathbf{x}_{0} = (x_1, x_2) = (1,1)$ with an objective value of 2. The next step is to use the training data $\mathcal{D}^{\text{train}}_{N_1}$ to evaluate the robustness of $\mathbf{x}_{0}$. This evaluation is illustrated in the following figure.

At iteration 0

We find that $\mathbf{x}_{0}$ does not meet the desired level of robustness, thus the algorithm will randomly pick one of the 13 currently violated scenarios (indicated by red stars) and add the scenario to our set of sampled scenarios to be optimized over. Suppose scenario $\hat{\mathbf{z}}^{11} = (0.96, 0.60)$ is chosen and we retrieve solution: $\mathbf{x}_{1} = (0.4,1)$ with an objective value of 1.4. Again, we can evaluate the robustness of our newly generated solution $\mathbf{x}_{1}$ using the scenarios in $\mathcal{D}^{\text{train}}_{N_1}$. This is depicted in the figure below.

At iteration 1

We find that $\mathbf{x}_{1}$ exceeds our desired level of robustness, thus the algorithm will remove a randomly picked scenario from our set of sampled scenarios in the following iteration. The algorithm continues adding or removing scenarios and evaluating the resulting solutions on $\mathcal{D}^{\text{train}}_{N_1}$ in this manner until either the time limit or iteration limit is reached.

Once the stopping criteria is reached, we use the "out-of-sample" test data $\mathcal{D}^{\text{test}}_{N_2}$ to properly evaluate each solution $\mathbf{x}_{i}$ and obtain valid "feasibility certificates". These evaluations can then be used to construct a trade-off curve and aid in choosing a solution. The blue line in the figure below depicts such a trade-off curve.

Trade-off curve

The script used to create the figures in this illustrative example is examples/tp_illustrative_plots.py.

Contact Information

Our code is not flawless. In case you have any questions or suggestions, please reach us at j.s.starreveld@uva.nl.

Citation

Was our software useful to you? Great! You can cite us using:

@misc{ROBIST,
  doi = {10.5281/zenodo.10143595},
  year = {2023},
  author = {Justin Starreveld, Guanyu Jin, Dick den Hertog and Roger JA Laeven},
  title = {ROBIST: Robust Optimization by Iterative Scenario Sampling and Statistical Testing},
  url = {https://github.com/JustinStarreveld/ROBIST}
}

Project details


Download files

Download the file for your platform. If you're not sure which to choose, learn more about installing packages.

Source Distribution

robist-2024.2.0.tar.gz (13.7 kB view details)

Uploaded Source

Built Distribution

If you're not sure about the file name format, learn more about wheel file names.

robist-2024.2.0-py3-none-any.whl (11.3 kB view details)

Uploaded Python 3

File details

Details for the file robist-2024.2.0.tar.gz.

File metadata

  • Download URL: robist-2024.2.0.tar.gz
  • Upload date:
  • Size: 13.7 kB
  • Tags: Source
  • Uploaded using Trusted Publishing? No
  • Uploaded via: twine/5.0.0 CPython/3.9.18

File hashes

Hashes for robist-2024.2.0.tar.gz
Algorithm Hash digest
SHA256 a2f96b9db10377b0f845845103ec194e3db1f0b1b1af18243c76cb455d3f116d
MD5 cf5321005d4dbf864863206ad15b99da
BLAKE2b-256 c85ad8c6225c7482ac739aaa39b4951a5c8f6b87bcdc2225c5364bc4a996c630

See more details on using hashes here.

File details

Details for the file robist-2024.2.0-py3-none-any.whl.

File metadata

  • Download URL: robist-2024.2.0-py3-none-any.whl
  • Upload date:
  • Size: 11.3 kB
  • Tags: Python 3
  • Uploaded using Trusted Publishing? No
  • Uploaded via: twine/5.0.0 CPython/3.9.18

File hashes

Hashes for robist-2024.2.0-py3-none-any.whl
Algorithm Hash digest
SHA256 5436b27933579f71f696878f1fc5e51b8e280888ce2ec2e099818685f842305d
MD5 3bbca30c46e28e4c1d045d68a37bf08d
BLAKE2b-256 00324db5ae5156013eb1d213c8d10f75f81d38c0f2f347b5269babd3a75b9983

See more details on using hashes here.

Supported by

AWS Cloud computing and Security Sponsor Datadog Monitoring Depot Continuous Integration Fastly CDN Google Download Analytics Pingdom Monitoring Sentry Error logging StatusPage Status page