Skip to main content

A static site translation monitoring tool

Project description

rumi

Not the ones speaking the same language, but the ones sharing the same feeling understand each other. —Rumi

Rumi is a static site translation monitoring tool designed to support the localization (l10n) and internationalization (i18n) of documentation, and to facilitation the long-term maintenance of translated documentation.

Rumi currently supports two workflows for translation monitoring: file-based monitoring and message-based monitoring, both of which are described below.

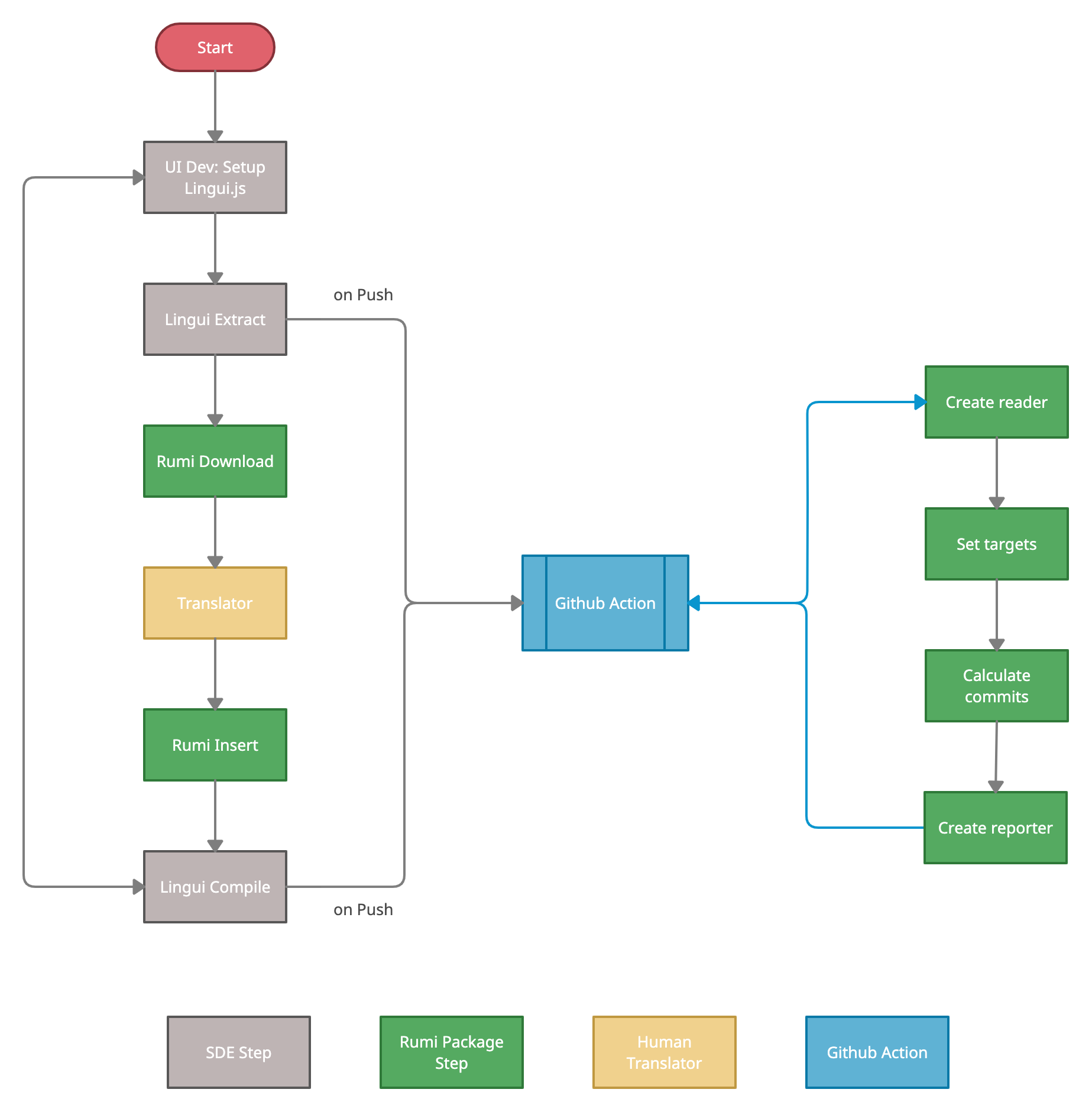
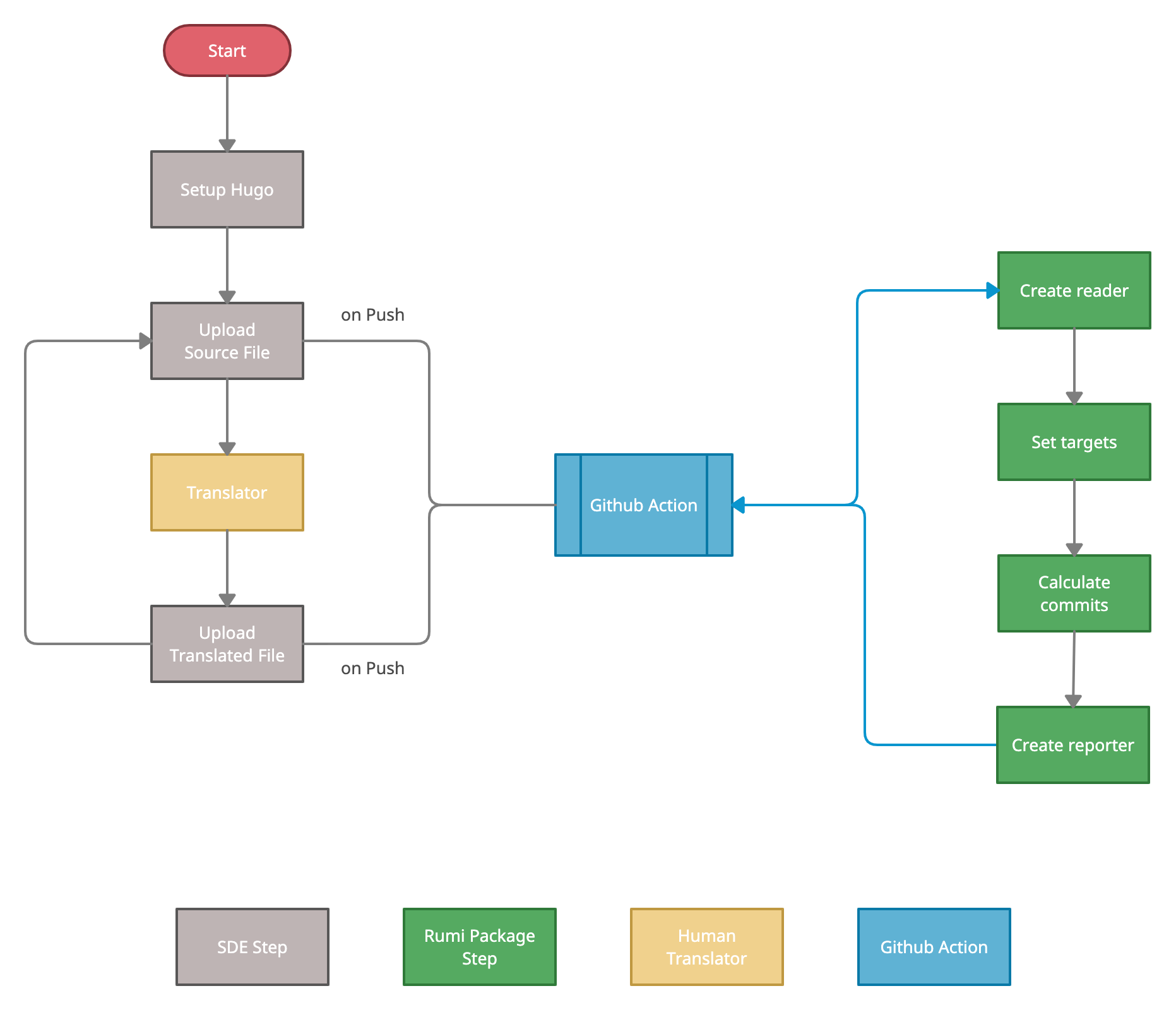
File-based Translation Monitoring Workflow

File-based translation flow exemplified with Hugo site

1. Create reader

reader = FileReader(
        repo_path=".",
        branch="main",
        langs="",
        content_paths=["content"],
        extensions=[".md"],
        pattern="folder/",
        src_lang="en",
        use_cache=True
    )

Parameters:

repo_path: Path to the repository for translation monitoring. branch: Name of the branch to read the github history from. content_paths: List of paths from the root of the repository to the directory that contains contents for translation, e.g., ["content", "data", "i18n"].
extensions: List of extensions of the target files for translation monitoring.
pattern: Two types of patterns in which the static site repository is organized: "folder (organizing contents from each locale into one folder of the locale name, e.g. en/filename.md, fr/filename.md) and ".lang" (organizing contents from each locale by tagging the file name with the locale name, e.g. filename.en.md, filename.fr.md) langs: Language codes joint by a white space as specified by the user. If not specified, FileReader will try to get languages from the filenames in the current repository for monitoring. src_lang: Default source language set by user. use_cache: Whether to use cached commit history datastructure.

2. Set targets

The target files for translation monitoring are initialized using content_paths and extensions, and it can also be specified by adding or deleting single filename.

reader.add_target(filename)
reader.del_target(filename)

3. Calculate commits

commits = reader.parse_history()       # Structured commit history

4. Create reporter

reporter = FileReporter(
    repo_path=reader.repo_path,
    src_lang=detail_src_lang,
    tgt_lang=detail_tgt_lang
)

src_lang: Language code of the source language (the original language of contents) to be reported. If not specified, all source language will be reported. tgt_lang: Language code of the target language (language to translate contents into) to be reported. If not specified, all target language will be reported.

5. Report stats and details

stats mode: displays the number of Open (hasn't been translated), Updated (source file has been updated after translation), Completed (source file has been translated for all target languages). E.g.:

stats = reporter.get_stats(commits)
reporter.print_stats(stats)

"""
    | Target Language   |   Total |   Open |   Updated |   Completed |
    |-------------------+---------+--------+-----------+-------------|
    | fr                |       0 |      0 |         0 |           0 |
    | en                |       1 |      0 |         0 |           1 |
    | zh                |       1 |      0 |         1 |           0 |
    | ja                |       1 |      1 |         0 |           0 |
"""

detail mode: displays translation work required for each target file together with more details. E.g.:

details = reporter.get_details(commits)
reporter.print_details(details)

"""
| File    | Status    | Source Language | Word Count | Target Language | Percent Completed | Percent Updated |
|---------+-----------+-----------------+------------+-----------------+-------------------+-----------------|
| file.md | completed | fr              |          4 | en              | 100.0%            | 0%              |
| file.md | updated   | fr              |          4 | zh              | 50.0%             | 50.0%           |
| file.md | open      | fr              |          4 | ja              | 0%                | 100.0%          |
"""

Here Word Count reports number of words in the source file. Percent Completed is estimated by number of lines in the translation file divided by that in the source file. Percent Updated is number of lines inserted in the source file since the latest edit of the translation file.

6. Additional resources for the SDE steps

For more about setting up a Hugo site, check out the documentation about Hugo in multilingual mode.

Message-based Translation Monitoring Workflow

Message-based translation flow exemplified with React App

1. Create reader

reader = MsgReader(
    repo_path=".",
    branch="main",
    content_paths=["content"],
    extensions=[".po"],
    src_lang="en",
    use_cache=True
    )

2. Set targets

reader.add_target(filename)
reader.del_target(filename)

3. Calculate commits

commits = reader.parse_history()

4. Create reporter

reporter = MsgReporter()

5. Report stats and details

stats mode: Print out a summary of the translation.

stats = reporter.get_stats(commits, src_lang)
reporter.print_stats(stats)

"""
    | Language   |   Total |   Open |   Updated |   Completed |
    |------------+---------+--------+-----------+-------------|
    | en         |       2 |      0 |         0 |           0 |
    | fr         |       2 |      1 |         1 |           0 |
    | ja         |       2 |      0 |         1 |           1 |
"""

detail mode: Print out the details of messages needing translations for each language and provide word count.

details = reporter.get_details(commits, src_lang)
reporter.print_details(details)

"""
    ----------------------------------------------------------------------
    ja Open: 2
    msgid1
    msgid2
    ----------------------------------------------------------------------
    zh Open: 0
    ----------------------------------------------------------------------
    de Open: 0
    ----------------------------------------------------------------------
    fr Open: 1
    msgid1
    ----------------------------------------------------------------------
    en Open: 0
    ----------------------------------------------------------------------
"""

6. Rumi Download

Rumi can help you download the new messages from Lingui Extract results:

reporter.download_needs(details, lang, path=".")

7. Rumi Insert Translated

Rumi can also insert the new translations back into the old ones, to support the next Lingui Compile step.

reporter.insert_translations("new_translations.txt", "old_messages.po")

8. Additional Resources for the SDE steps

Here are some additional resources for getting set up with Lingui on your React project:

  • UI Dev: Setup Lingui.js
  • Lingui Extract: npm run extract or yarn extract
  • Lingui Compile: npm run compile or yarn compile

Github Action

name: Rumi translation monitoring
on: push

jobs:
  rumi:
    runs-on: ubuntu-latest
    steps:
      - name: Clone target repository
        run: |
          git clone [url of the target repository]

      - name: Run Action 
        uses: tl6kk/rumi_action@main # to be changed after rumi publication
        with: 
          which_rumi: "file" # "file" for file-based or "msg" for message-based
          repo_path: "path_to_repo"
          branch: "main"
          content_paths: "content1, content2, content3"
          extensions: ".md, .txt"
          target_files: "target1, target2, target3"
          pattern: "folder/"  # "folder/" or ".lang" depending on the setup of file-based project
          langs: "en fr zh ja" # You can specify the languages to monitor with language codes
          src_lang: "en"
          detail_src_lang: ""
          detail_tgt_lang: ""
          stats_mode: "True"
          details_mode: "True"
          use_cache: "True"

Project details


Download files

Download the file for your platform. If you're not sure which to choose, learn more about installing packages.

Source Distribution

rumi-i18n-0.1.3a1.post1.tar.gz (28.6 kB view details)

Uploaded Source

File details

Details for the file rumi-i18n-0.1.3a1.post1.tar.gz.

File metadata

  • Download URL: rumi-i18n-0.1.3a1.post1.tar.gz
  • Upload date:
  • Size: 28.6 kB
  • Tags: Source
  • Uploaded using Trusted Publishing? No
  • Uploaded via: twine/3.6.0 importlib_metadata/3.10.0 pkginfo/1.7.0 requests/2.25.1 requests-toolbelt/0.9.1 tqdm/4.59.0 CPython/3.8.8

File hashes

Hashes for rumi-i18n-0.1.3a1.post1.tar.gz
Algorithm Hash digest
SHA256 5c64e70dee1384c42e2f6ced85dc924815a1dc17e34419f131e989061f3ff0d9
MD5 ab8b61a54500ac7ee279c5b2325be69f
BLAKE2b-256 a75a6c1e215e272cc9a5243c27537190c93418522d6c80fa1c787b0132ee8603

See more details on using hashes here.

Supported by

AWS Cloud computing and Security Sponsor Datadog Monitoring Depot Continuous Integration Fastly CDN Google Download Analytics Pingdom Monitoring Sentry Error logging StatusPage Status page