Skip to main content

A numpy-based noise generator

Project description

Table of Contents

  1. Vectorized value & gradient noise with NumPy
    1. Install with PIP
    2. Install locally
    3. Examples

Vectorized value & gradient noise with NumPy

Rumore is a lightweight Python library for procedural noise. It provides value noise and gradient noise in 1D/2D/3D plus octave summation of these (fractal Brownian motion, fBm).

The library does not implement Ken Perlin’s original algorithm directly, but its gradient noise produces visually similar results.

Install with PIP

pip install rumore

Install locally

Clone the repo, navigate to the directory and from there

pip install -e .

Examples

Import necessary stuff

import matplotlib.pyplot as plt
import numpy as np
import rumore

rumore.set_defaults()

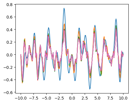
Generate some 1d gradient noise with different number of octaves

x = np.linspace(-10, 10, 200)
plt.figure(figsize=(5,4))
for i in range(1, 8):
    plt.plot(x, rumore.grad_noise(x, octaves=i))
plt.show()

img

Perturb points along a circle with 2d noise

t = np.linspace(0, np.pi*2, 200)
x = np.cos(t)
y = np.sin(t)
r = rumore.grad_noise(x, y)*0.5+0.5
plt.figure(figsize=(4,4))
plt.plot(x*r, y*r)
plt.show()

img

Generate a grid of 2d noise value (a grayscale image)

x = np.linspace(0, 5, 300)
y = np.linspace(0, 3, 100)
img = rumore.noise_grid(x, y)
plt.imshow(img)
plt.show()

img

Set noise properties. Here we set the octave_map property, defining a function that is applied to the noise of each octave. Note that in a notebook these states are persistent, which can give unexpected results. You can reset everything by using rumore.set_defaults().

rumore.cfg.lacunarity = 2.0
rumore.cfg.falloff = 0.5 # falloff for each octave (persistence)
rumore.cfg.set_degree(5) # Interpolation degree (3 or 5)
rumore.cfg.shift = 0 #120.321 # Shift between octaves
rumore.cfg.octave_map = lambda x: np.sin(x*np.pi*4)

x = np.linspace(0, 5, 300)
y = np.linspace(0, 3, 100)
img = rumore.noise_grid(x, y)
plt.imshow(img, cmap='gray')
plt.show()

img

Project details


Download files

Download the file for your platform. If you're not sure which to choose, learn more about installing packages.

Source Distribution

rumore-0.1.8.tar.gz (10.3 kB view details)

Uploaded Source

Built Distribution

If you're not sure about the file name format, learn more about wheel file names.

rumore-0.1.8-py3-none-any.whl (9.5 kB view details)

Uploaded Python 3

File details

Details for the file rumore-0.1.8.tar.gz.

File metadata

  • Download URL: rumore-0.1.8.tar.gz
  • Upload date:
  • Size: 10.3 kB
  • Tags: Source
  • Uploaded using Trusted Publishing? No
  • Uploaded via: twine/6.1.0 CPython/3.10.8

File hashes

Hashes for rumore-0.1.8.tar.gz
Algorithm Hash digest
SHA256 b0952859dd0ae5d0c4e9116f2334682b1c108f4c46e9c3e9b0e3a3bcb9c0279a
MD5 0e7c8de16f9a6ec8c498ad77f3ed02f0
BLAKE2b-256 fa360accf6e65760841aa7bdbf554a814219740137aeb31f423c76e3cf39a9d8

See more details on using hashes here.

File details

Details for the file rumore-0.1.8-py3-none-any.whl.

File metadata

  • Download URL: rumore-0.1.8-py3-none-any.whl
  • Upload date:
  • Size: 9.5 kB
  • Tags: Python 3
  • Uploaded using Trusted Publishing? No
  • Uploaded via: twine/6.1.0 CPython/3.10.8

File hashes

Hashes for rumore-0.1.8-py3-none-any.whl
Algorithm Hash digest
SHA256 8f9cf5f3aedd7f336cfd907f9c1b8e3c9a9b6b3228a295ac8b5121d2d7746013
MD5 311e00349146e934c0fdd3ac9b1498ba
BLAKE2b-256 d623a88cbe636c7374cdddc25c00144a6207657043ed1d2308e1ad8c7d27be8d

See more details on using hashes here.

Supported by

AWS Cloud computing and Security Sponsor Datadog Monitoring Depot Continuous Integration Fastly CDN Google Download Analytics Pingdom Monitoring Sentry Error logging StatusPage Status page