Skip to main content

seaborn-analyzer: data visualization of regression, classification and distribution

Project description

seaborn-analyzer

python pypi license

A data analysis and visualization tool using Seaborn library.

https://user-images.githubusercontent.com/59557625/126887193-ceba9bdd-3653-4d58-a916-21dcfe9c38a0.png

Usage

An example of using CustomPairPlot class

from seaborn_analyzer import CustomPairPlot
import seaborn as sns

titanic = sns.load_dataset("titanic")
cp = CustomPairPlot()
cp.pairanalyzer(titanic, hue='survived')
https://user-images.githubusercontent.com/59557625/115889860-4e8bde80-a48f-11eb-826a-cd3c79556a42.png

If you want to know the usage of the other classes, see API Reference and Examples

Requirements

seaborn-analyzer 0.3.6 requires

  • Python >=3.6

  • Numpy >=1.20.3

  • Pandas >=1.2.4

  • Matplotlib >=3.1.3

  • Seaborn >=0.11.1

  • Scipy >=1.6.3

  • Scikit-learn >=0.24.2

  • LightGBM >=3.3.2

Installing seaborn-analyzer

Use pip to install the binary wheels on PyPI

$ pip install seaborn-analyzer

Support

Bugs may be reported at https://github.com/c60evaporator/seaborn-analyzer/issues

API Reference

The following classes and methods are included in seaborn-analyzer

CustomPairPlot class

Method name

Summary

API Documentation

Example

pairanalyzer

Plot pair plot including scatter plot and correlation coefficient matrix simultaneously.

CustomPairPlot.pairanalyzer

example

hist class

Method name

Summary

API Documentation

Example

plot_normality

Plot normality test result and QQ plot.

hist.plot_normality

example

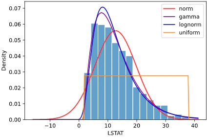
fit_dist

Fit distributions by maximum likelihood estimation and calculate fitting scores.

hist.fit_dist

example

classplot class

Method name

Summary

API Documentation

Example

class_separator_plot

Plot class separation lines of any scikit-learn classifier.

hist.class_separator_plot

example

class_proba_plot

Plot class prediction probability of any scikit-learn classifier.

hist.class_proba_plot

example

plot_roc_curve_multiclass

Plot ROC curve in multiclass classifier.

hist.class_separator_plot

example

roc_plot

Plot ROC curve with cross validation.

hist.class_proba_plot

example

regplot class

Method name

Summary

API Documentation

Example

linear_plot

Plot linear regression line and calculate Pearson correlation coefficient.

regplot.linear_plot

example

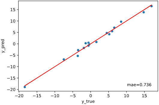
regression_pred_true

Plot prediction vs. true scatter plots of any scikit-learn regressor.

regplot.regression_pred_true

example

regression_plot_1d

Plot regression lines of any scikit-learn regressor with 1D explanatory variable.

regplot.regression_plot_1d

example

regression_heat_plot

Plot regression heatmaps of any scikit-learn regressor with 2 to 4D explanatory variables.

regplot.regression_heat_plot

example

average_plot

Plot relationship between one explanatory variable and predicted value by line graph.

regplot.average_plot

example

Examples

CustomPairPlot.pairanalyzer

from seaborn_analyzer import CustomPairPlot
import seaborn as sns
titanic = sns.load_dataset("titanic")
cp = CustomPairPlot()
cp.pairanalyzer(titanic, hue='survived')
https://user-images.githubusercontent.com/59557625/115889860-4e8bde80-a48f-11eb-826a-cd3c79556a42.png

hist.plot_normality

from seaborn_analyzer import hist
from sklearn.datasets import load_boston
import pandas as pd
df = pd.DataFrame(load_boston().data, columns= load_boston().feature_names)
hist.plot_normality(df, x='LSTAT', norm_hist=False, rounddigit=5)
https://user-images.githubusercontent.com/59557625/117275256-cfd46f80-ae98-11eb-9da7-6f6e133846fa.png

hist.fit_dist

from seaborn_analyzer import hist
from sklearn.datasets import load_boston
import pandas as pd
import matplotlib.pyplot as plt
from scipy import stats
df = pd.DataFrame(load_boston().data, columns= load_boston().feature_names)
all_params, all_scores = hist.fit_dist(df, x='LSTAT', dist=['norm', 'gamma', 'lognorm', 'uniform'])
df_scores = pd.DataFrame(all_scores).T
df_scores
https://user-images.githubusercontent.com/59557625/115890066-81ce6d80-a48f-11eb-8390-f985d9e2b8b1.png https://user-images.githubusercontent.com/59557625/115890108-8d219900-a48f-11eb-9896-38f7dedbb6e4.png

classplot.class_separator_plot

import seaborn as sns
from sklearn.svm import SVC
from seaborn_analyzer import classplot
iris = sns.load_dataset("iris")
clf = SVC()
classplot.class_separator_plot(clf, ['petal_width', 'petal_length'], 'species', iris)
https://user-images.githubusercontent.com/59557625/117274234-d7474900-ae97-11eb-9de2-c8a74dc179a5.png

classplot.class_proba_plot

import seaborn as sns
from sklearn.svm import SVC
from seaborn_analyzer import classplot
iris = sns.load_dataset("iris")
clf = SVC()
classplot.class_proba_plot(clf, ['petal_width', 'petal_length'], 'species', iris,
                           proba_type='imshow')
https://user-images.githubusercontent.com/59557625/117276085-a1a35f80-ae99-11eb-8368-cdd1cfa78346.png

classplot.plot_roc_curve_multiclass

import seaborn as sns
from sklearn.svm import SVC
from sklearn.model_selection import train_test_split
import numpy as np
import matplotlib.pyplot as plt
from seaborn_analyzer import classplot
# Load dataset
iris = sns.load_dataset("iris")
OBJECTIVE_VARIALBLE = 'species'  # Objective variable
USE_EXPLANATORY = ['petal_width', 'petal_length', 'sepal_width', 'sepal_length']  # Explantory variables
y = iris[OBJECTIVE_VARIALBLE].values
X = iris[USE_EXPLANATORY].values
# Add random noise features
random_state = np.random.RandomState(0)
n_samples, n_features = X.shape
X = np.c_[X, random_state.randn(n_samples, 10 * n_features)]
# Plot ROC curve in multiclass classification
X_train, X_test, y_train, y_test = train_test_split(X, y, shuffle=True, random_state=42)
estimator = SVC(probability=True, random_state=42)
classplot.plot_roc_curve_multiclass(estimator, X_train, y_train,
                                    X_test=X_test, y_test=y_test)
plt.plot([0, 1], [0, 1], label='Chance', alpha=0.8,
        lw=2, color='red', linestyle='--')
plt.legend(loc='lower right')
https://user-images.githubusercontent.com/59557625/132558369-c6bfee32-156b-4043-bedb-5b1854b00660.png

classplot.roc_plot

from lightgbm import LGBMClassifier
import seaborn as sns
import matplotlib.pyplot as plt
from seaborn_analyzer import classplot
# Load dataset
iris = sns.load_dataset("iris")
OBJECTIVE_VARIALBLE = 'species'  # Objective variable
USE_EXPLANATORY = ['petal_width', 'petal_length', 'sepal_width', 'sepal_length']  # Explantory variables
y = iris[OBJECTIVE_VARIALBLE].values
X = iris[USE_EXPLANATORY].values
fit_params = {'verbose': 0,
            'early_stopping_rounds': 10,
            'eval_metric': 'rmse',
            'eval_set': [(X, y)]
            }
# Plot ROC curve with cross validation in multiclass classification
estimator = LGBMClassifier(random_state=42, n_estimators=10000)
fig, axes = plt.subplots(4, 1, figsize=(6, 24))
classplot.roc_plot(estimator, X, y, ax=axes, cv=3, fit_params=fit_params)
https://user-images.githubusercontent.com/59557625/132708291-99f7bda0-eb24-4fc0-8994-a976d097908e.png

regplot.linear_plot

from seaborn_analyzer import regplot
import seaborn as sns
iris = sns.load_dataset("iris")
regplot.linear_plot(x='petal_length', y='sepal_length', data=iris)
https://user-images.githubusercontent.com/59557625/117276994-65243380-ae9a-11eb-8ec8-fa1fb5d60a55.png

regplot.regression_pred_true

import pandas as pd
from seaborn_analyzer import regplot
import seaborn as sns
from sklearn.linear_model import LinearRegression
df_temp = pd.read_csv(f'./sample_data/temp_pressure.csv')
regplot.regression_pred_true(LinearRegression(), x=['altitude', 'latitude'], y='temperature', data=df_temp)
https://user-images.githubusercontent.com/59557625/117277036-6fdec880-ae9a-11eb-887a-5f8b2a93b0f9.png

regplot.regression_plot_1d

from seaborn_analyzer import regplot
import seaborn as sns
from sklearn.svm import SVR
iris = sns.load_dataset("iris")
regplot.regression_plot_1d(SVR(), x='petal_length', y='sepal_length', data=iris)
https://user-images.githubusercontent.com/59557625/117277075-78cf9a00-ae9a-11eb-835c-01f635754f7b.png

regplot.regression_heat_plot

import pandas as pd
from sklearn.linear_model import LinearRegression
from seaborn_analyzer import regplot
df_temp = pd.read_csv(f'./sample_data/temp_pressure.csv')
regplot.regression_heat_plot(LinearRegression(), x=['altitude', 'latitude'], y='temperature', data=df_temp)
https://user-images.githubusercontent.com/59557625/115955837-1b4f5b00-a534-11eb-91b0-b913019d26ff.png

regplot.average_plot

import seaborn as sns
from sklearn.svm import SVR
from seaborn_analyzer import regplot
iris = sns.load_dataset("iris")
svr = SVR()
features = ['petal_width', 'petal_length', 'sepal_width']
X = iris[features].values
y = iris['sepal_length'].values
regplot.average_plot(svr, X, y, x_colnames=features, cv=3)
https://user-images.githubusercontent.com/59557625/137940484-31f1fec7-012e-4c36-83a8-a1803755caa6.png

Contact

If you have any questions or comments about seaborn-analyzer, please feel free to contact me via eMail: c60evaporator@gmail.com or Twitter: https://twitter.com/c60evaporator This project is hosted at https://github.com/c60evaporator/seaborn-analyzer

Project details


Download files

Download the file for your platform. If you're not sure which to choose, learn more about installing packages.

Source Distribution

seaborn-analyzer-0.3.6.tar.gz (71.0 kB view details)

Uploaded Source

Built Distribution

If you're not sure about the file name format, learn more about wheel file names.

seaborn_analyzer-0.3.6-py3-none-any.whl (69.6 kB view details)

Uploaded Python 3

File details

Details for the file seaborn-analyzer-0.3.6.tar.gz.

File metadata

  • Download URL: seaborn-analyzer-0.3.6.tar.gz
  • Upload date:
  • Size: 71.0 kB
  • Tags: Source
  • Uploaded using Trusted Publishing? No
  • Uploaded via: twine/4.0.2 CPython/3.11.7

File hashes

Hashes for seaborn-analyzer-0.3.6.tar.gz
Algorithm Hash digest
SHA256 5e379cd04ba5b9907d7c8551c5513337e76ff5c5fbad3c00dae4b9932eceee09
MD5 11c5129b80f2ddb1832b6ff173a05ae9
BLAKE2b-256 25b40eeb3f9e73338c46c06dcf6714308bb22c39475d3d349e47a2f3265c1736

See more details on using hashes here.

File details

Details for the file seaborn_analyzer-0.3.6-py3-none-any.whl.

File metadata

File hashes

Hashes for seaborn_analyzer-0.3.6-py3-none-any.whl
Algorithm Hash digest
SHA256 a248bd0cbee2a8b8986d34401415570de906bb5cf949ee3363051566d45ae784
MD5 ae833e6dfa9718edc3e2cf39d53736ef
BLAKE2b-256 493938cbc12334209058da85da54bc49633241d595a3feb7f10e2b400650da63

See more details on using hashes here.

Supported by

AWS Cloud computing and Security Sponsor Datadog Monitoring Depot Continuous Integration Fastly CDN Google Download Analytics Pingdom Monitoring Sentry Error logging StatusPage Status page