Skip to main content

DR C++/Python library

Project description

Build Status

Snoopy library

Documentation and tutorials : https://bv-dr.gitlab.io/Snoopy

Snoopy is an open source library for marine applications. Among other things, it contains the following sub-packages

  • Spectral : Routines for spectral analysis of sea-keeping results

    • Wave spectra (Jonswap, Ochihubble, spreading function…)

    • Manipulation of transfer function (RAOs)

    • Response spectrum

    • 2nd order response spectrum

  • TimeDomain

    • Reconstruction of seakeeping results in time domain (1st and 2nd order)

    • Convolution for wave radiation in time domain (from added-mass).

    • Upcrossing analysis

  • Fatigue

    • Rainflow counting

    • SN-Curves

    • Spectral fatigue

  • Meshing

  • WaveKinematics : (Linear, wheeler stretching, 2nd order…)

  • Statistics

    • Peak Over Threshold

    • Long term analysis

    • IFORM contour

Example of use

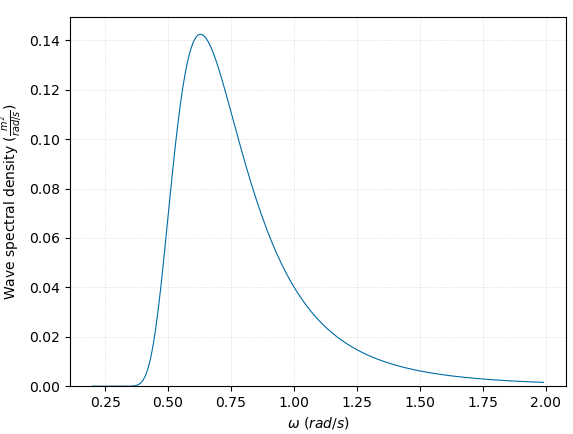
>>> from Snoopy import Spectral as sp
>>> spec = sp.Jonswap( hs = 1.0 , tp = 10.0 , gamma = 1.0)
>>> spec.plot()
Jonswap picture

How to install

Snoopy is available on pypi.org and can be using pip:

pip install snoopy-bv

In case conda is used, it is recommended to install dependencies using conda (hence the –no-deps in above command line):

conda install xarray numpy scipy pandas matplotlib h5py tqdm Deprecated
pip install snoopy-bv --no-deps

How to build from sources

To build the package from sources, instructions are given in readme_dev.rst

Project details


Download files

Download the file for your platform. If you're not sure which to choose, learn more about installing packages.

Source Distributions

No source distribution files available for this release.See tutorial on generating distribution archives.

Built Distributions

If you're not sure about the file name format, learn more about wheel file names.

snoopy_bv-2.5.0-cp314-cp314-win_amd64.whl (4.5 MB view details)

Uploaded CPython 3.14Windows x86-64

snoopy_bv-2.5.0-cp314-cp314-manylinux_2_28_x86_64.whl (7.6 MB view details)

Uploaded CPython 3.14manylinux: glibc 2.28+ x86-64

snoopy_bv-2.5.0-cp313-cp313-win_amd64.whl (17.3 MB view details)

Uploaded CPython 3.13Windows x86-64

snoopy_bv-2.5.0-cp313-cp313-manylinux_2_28_x86_64.whl (7.6 MB view details)

Uploaded CPython 3.13manylinux: glibc 2.28+ x86-64

snoopy_bv-2.5.0-cp312-cp312-win_amd64.whl (17.3 MB view details)

Uploaded CPython 3.12Windows x86-64

snoopy_bv-2.5.0-cp312-cp312-manylinux_2_28_x86_64.whl (7.6 MB view details)

Uploaded CPython 3.12manylinux: glibc 2.28+ x86-64

snoopy_bv-2.5.0-cp311-cp311-manylinux_2_28_x86_64.whl (7.6 MB view details)

Uploaded CPython 3.11manylinux: glibc 2.28+ x86-64

snoopy_bv-2.5.0-cp310-cp310-manylinux_2_28_x86_64.whl (7.5 MB view details)

Uploaded CPython 3.10manylinux: glibc 2.28+ x86-64

snoopy_bv-2.5.0-cp39-cp39-manylinux_2_28_x86_64.whl (7.5 MB view details)

Uploaded CPython 3.9manylinux: glibc 2.28+ x86-64

File details

Details for the file snoopy_bv-2.5.0-cp314-cp314-win_amd64.whl.

File metadata

  • Download URL: snoopy_bv-2.5.0-cp314-cp314-win_amd64.whl
  • Upload date:
  • Size: 4.5 MB
  • Tags: CPython 3.14, Windows x86-64
  • Uploaded using Trusted Publishing? No
  • Uploaded via: twine/6.2.0 CPython/3.14.3

File hashes

Hashes for snoopy_bv-2.5.0-cp314-cp314-win_amd64.whl
Algorithm Hash digest
SHA256 70e9d2d610e77a103157468bdd9c798600dac8c0bdb3cb5f4a9eb85c7048e53f
MD5 1c0b164d269b1aee78cd76e749f7b89e
BLAKE2b-256 d90223c0ecbee99a304222212790b10dabf9b47d45d7c19af497190970f852e8

See more details on using hashes here.

File details

Details for the file snoopy_bv-2.5.0-cp314-cp314-manylinux_2_28_x86_64.whl.

File metadata

File hashes

Hashes for snoopy_bv-2.5.0-cp314-cp314-manylinux_2_28_x86_64.whl
Algorithm Hash digest
SHA256 49b2deb475a7cba6a82528f2b35fb2c7a1a650626b8134eac3fea202754c4549
MD5 20b1410f904c5a69a459b6b165f38665
BLAKE2b-256 91b97bbf2c43dd164e6bc5ff58962da5ba1c6dfc6e8e1f1b39d004885cba0789

See more details on using hashes here.

File details

Details for the file snoopy_bv-2.5.0-cp313-cp313-win_amd64.whl.

File metadata

  • Download URL: snoopy_bv-2.5.0-cp313-cp313-win_amd64.whl
  • Upload date:
  • Size: 17.3 MB
  • Tags: CPython 3.13, Windows x86-64
  • Uploaded using Trusted Publishing? No
  • Uploaded via: twine/6.2.0 CPython/3.13.9

File hashes

Hashes for snoopy_bv-2.5.0-cp313-cp313-win_amd64.whl
Algorithm Hash digest
SHA256 9cf5fd69fc1f7b2bcb07ff845d2d41bfd13dd31c8c155ad425f006f1ad79ba9f
MD5 0c26691cbc517a50dac5bc0e45021d5c
BLAKE2b-256 6f3c4b23839a1de8f5bd05d847ebe0e8af7c4698fc5803c2b83bd4dd4aae5d40

See more details on using hashes here.

File details

Details for the file snoopy_bv-2.5.0-cp313-cp313-manylinux_2_28_x86_64.whl.

File metadata

File hashes

Hashes for snoopy_bv-2.5.0-cp313-cp313-manylinux_2_28_x86_64.whl
Algorithm Hash digest
SHA256 406b6db4f2b233a5cd74e1bfcaaf23ff8ffbd9a4b09d44bd2a2357de14a0a428
MD5 0ca5fed0f2e9050380680197641aa543
BLAKE2b-256 2745c4fa99e19a4884b72b79cbfa39100568e033a709f42781c375102688c9bb

See more details on using hashes here.

File details

Details for the file snoopy_bv-2.5.0-cp312-cp312-win_amd64.whl.

File metadata

  • Download URL: snoopy_bv-2.5.0-cp312-cp312-win_amd64.whl
  • Upload date:
  • Size: 17.3 MB
  • Tags: CPython 3.12, Windows x86-64
  • Uploaded using Trusted Publishing? No
  • Uploaded via: twine/6.2.0 CPython/3.12.12

File hashes

Hashes for snoopy_bv-2.5.0-cp312-cp312-win_amd64.whl
Algorithm Hash digest
SHA256 2d052e41c09d9585f1743db51f10a1edb5b189eb1c2903c4680d1b952bae9cc3
MD5 4516a92b907687e8e488703075295efc
BLAKE2b-256 695badbd812e8640264abc88aef9b038c8f392d2ab0e11b33104b3af4f450a6d

See more details on using hashes here.

File details

Details for the file snoopy_bv-2.5.0-cp312-cp312-manylinux_2_28_x86_64.whl.

File metadata

File hashes

Hashes for snoopy_bv-2.5.0-cp312-cp312-manylinux_2_28_x86_64.whl
Algorithm Hash digest
SHA256 f4a348cc1ef53b9c006c9037fa512aa8a5edf1f2bb50ee99f992e6e1276d1fde
MD5 8980bd904025a92928c2827fbb96c368
BLAKE2b-256 9135d454baa679fe0e8510d290f35a76c8f8fbd8c91fa4cdb7579c03ff9fcbf6

See more details on using hashes here.

File details

Details for the file snoopy_bv-2.5.0-cp311-cp311-manylinux_2_28_x86_64.whl.

File metadata

File hashes

Hashes for snoopy_bv-2.5.0-cp311-cp311-manylinux_2_28_x86_64.whl
Algorithm Hash digest
SHA256 63fc047e0e42d429ff525345fd5fd83d3e2e6d229e3d709c7670fb8560f14633
MD5 2e77a1cb820fa90e9a5e29cf6779389f
BLAKE2b-256 9ef196b2445c088614973b0de929c6ff07e92da85b4b0fb0ce7276eb3a3fe952

See more details on using hashes here.

File details

Details for the file snoopy_bv-2.5.0-cp310-cp310-manylinux_2_28_x86_64.whl.

File metadata

File hashes

Hashes for snoopy_bv-2.5.0-cp310-cp310-manylinux_2_28_x86_64.whl
Algorithm Hash digest
SHA256 410bb723eec579fde2719dd2742857ebd13f43232f48206b5db1ed3c79fc74f2
MD5 6dd53842d5ffd44347012038f42e0c79
BLAKE2b-256 a7b6955a1e8e4b61b43f1f345ed9e7c3980bb84449bb1311278d154a63325ad4

See more details on using hashes here.

File details

Details for the file snoopy_bv-2.5.0-cp39-cp39-manylinux_2_28_x86_64.whl.

File metadata

File hashes

Hashes for snoopy_bv-2.5.0-cp39-cp39-manylinux_2_28_x86_64.whl
Algorithm Hash digest
SHA256 9a04966dc0786a6c650ac5029a571d18db5f74e1c3039bd9686c010aab5729b1
MD5 8b45758a76d84e7b4973cc5605763e3f
BLAKE2b-256 ed00ff20465566273836056272023529997749f66d25864f8937ef77a237a3a7

See more details on using hashes here.

Supported by

AWS Cloud computing and Security Sponsor Datadog Monitoring Depot Continuous Integration Fastly CDN Google Download Analytics Pingdom Monitoring Sentry Error logging StatusPage Status page