Solys2 interface and automatic tracking functions.
Project description
solys2
Python package for connecting and communicating with the Solys 2 via TCP/IP and setting it up to automatically track the moon or the sun.
Notice of Non-Affiliation and Disclaimer
We are not affiliated, associated, authorized, endorsed by, or in any way officially connected with the SOLYS2 or with Kipp & Zonen, or any of its subsidiaries, or its affiliates.
The official Kipp & Zonen website can be found at kippzonen.com.
The names SOLYS2 and Kipp & Zonen as well as related names, marks, emblems and images are registered trademarks of their respective owners.
About
This software was initially developed by GOA-UVa (the Atmospheric Optics Group of Valladolid University) for a campaign at the Izaña Atmospheric Observatory.
Documentation
The complete documentation can be found at solys2.readthedocs.io.
Requirements
- python>=3.7
- numpy>=1.21.5
- pylunar>=0.6.0
- pysolar>=0.10
- ephem>=4.1.3
- spicedmoon>=0.1.3
- spicedsun>=0.0.2
Installation
pip install solys2
Usage
Direct communication
The solys2 package can be used for communicating direcly with the SOLYS2, using the Solys2 object from the solys2 module.
A few of the functions contained in said module are used in the following code block:
from solys2 import solys2
# Connect with the Solys2
solys = solys2.Solys2(ip, port, password)
# Tell the Solys2 to point at azimuth 30.
solys.set_azimuth(30)
# Get the current position at which the solys is pointing.
az, ze, _ = solys.get_current_position()
# Send the command "HO" to the Solys2
output = solys.send_command("HO")
# Another option would have been calling solys.home()
# Obtain the status of the Solys, the activated flags and the deactivated flags.
status, act_flags, deact_flags, _ = solys.get_status()
Automatic tracking
The automation module contains modules related with automatic movements of the SOLYS2.
One of this submodules is autotrack, which contains the functionalities needed for tracking either the sun or the moon.
The following code block explains how to track the sun using the module.
from solys2.automation import autotrack
# Track the sun, sending a new position each 15 seconds, and logging the
# information (movements, etc) to a file called "solys.log"
st = autotrack.SunTracker(ip, 15, port, password, True, "solys.log")
# Start tracking
st.start()
# Stop tracking the Sun
st.stop()
Calibration
The automation module is als composed by the module calibration, which contains diverse calibration functions, mainly the performance of Crosses and the performance of Meshes or Matrices.
Cross
A Cross is a calibration technique based on pointing at the position of the body and to a set of points near to the body position, following a cross shape, where the azimuth and zenith are the axis of said cross.
A range of offset values is defined for azimuth and for zenith, and the Solys2 starts pointing to the body position with some offsets equivalent to the previously defined values. At least one of the axis offsets will always be 0 for all positions.
For example, if the range for both azimuth and zenith goes from -0.5 to 0.5 with a step of size 0.25, the pointed values offset will be:
[(-0.5, 0), (-0.25, 0), (0, 0), (0.25, 0), (0.5, 0), (0, -0.5), (0, -0.25), (0, 0), (0, 0.25), (0, 0.5)]
In order to perform the measures, the calibration object can be given a callback that will be executed when the software calculates that it's the moment to measure the body. It should also be given the parameter "instrument_delay", which represents the amount of time that the instrument takes in order to perform one measure.
Other option is to give the CalibrationParemeter a non-zero countdown value, and a logger that logs out level info messages, and it will log out a countdown from that initial value to zero, and everytime it reaches zero the measure should be started manually.
After performing the Cross one could know which azimuth and zenith adjustments are necessary for the Solys2 to point exactly at the selected celestial body.
The following code block performs a cross over the moon using the aforementioned object:
from solys2.automation import calibration as cali
from solys2.automation import positioncalc as psc
from solys2 import common
cp = cali.CalibrationParameters(-1, 1, 0.1, -1, 1, 0.1, 5, 1)
logger = common.create_default_logger(logging.DEBUG)
library=psc.MoonLibrary.EPHEM_MOON
lc = cali.LunarCross(TCP_IP, cp, library, logger)
lc.start()
Now, instead of having to take the measures manually, the following code block uses a given callback "measure()":
from solys2.automation import calibration as cali
from solys2.automation import positioncalc as psc
from solys2 import common
cp = cali.CalibrationParameters(-1, 1, 0.1, -1, 1, 0.1, 2, 0)
logger = common.create_default_logger(logging.DEBUG)
library=psc.MoonLibrary.EPHEM_MOON
lc = cali.LunarCross(TCP_IP, cp, library, logger, inst_callback=measure)
lc.start()
Mesh / Matrix
The Mesh or Matrix is a technique very similar to the Cross, but instead of only obtaining the measures of the vertical and horizontal axis, it obtains the measures for all the matrix.
The following code block performs a cross over the sun using the calibration object:
from solys2.automation import calibration as cali
from solys2.automation import positioncalc as psc
from solys2 import common
cp = cali.CalibrationParameters(-1, 1, 0.1, -1, 1, 0.1, 5, 1)
logger = common.create_default_logger(logging.DEBUG)
library=psc.SunLibrary.PYSOLAR
sc = cali.SolarCross(TCP_IP, cp, library, logger)
sc.start()
Position libraries
In the automation module the user can choose which library/package to use in the calculations of the selected body's data.
These libraries are contained in the submodule automation.positioncalc (internally aliased as psc), and they are the following:
For the Sun:
- spicedsun: Library that uses NASA's data. The most exact one, but requires the presence of kernels files.
- pysolar: Library that is very close to the correct data from SPICE, and doesn't require the presence of extra files. This is the default one. The errors are related to the sunrise and sunset.
- ephem: Library that is also close to the correct data from SPICE, but not as much as pysolar. The errors are related to the sunrise and sunset.
- spicedsunsafe: Like spicedsun, but in case that it fails (which is very rare but possible) it uses pysolar library as a backup library instead of raising an Exception.
For the Moon:
- spicedmoon: Library that uses NASA's data. The most exact one, but requires the presence of kernels files.
- ephem: Library that is very close to the correct data from SPICE, and doesn't require the presence of extra files. This is the default one, although the error might be too big for some users.
- pylunar: Library that is very incorrect for some punctual data. Usage not recommended.
- spicedmoonsafe: Like spicedmoon, but in case that it fails (which is very rare but possible) it uses ephem library as a backup library instead of raising an Exception.
SPICE
SPICE is a toolkit created by the NASA's team NAIF, which contains a lot of functionalities that help in the calculations of spatial data. The SPICE toolkit has been used in two python libraries for the calculation of solar and lunar data: spicedsun and spicedmoon respectively.
In order to use the SPICE libraries, a directory with all the kernels must be specified.
That directory must contain the following kernels:
- https://naif.jpl.nasa.gov/pub/naif/JUNO/kernels/spk/de421.bsp
- https://naif.jpl.nasa.gov/pub/naif/pds/wgc/kernels/pck/earth_070425_370426_predict.bpc
- https://naif.jpl.nasa.gov/pub/naif/generic_kernels/fk/planets/earth_assoc_itrf93.tf
- https://naif.jpl.nasa.gov/pub/naif/generic_kernels/pck/earth_latest_high_prec.bpc
- https://naif.jpl.nasa.gov/pub/naif/generic_kernels/fk/satellites/moon_080317.tf
- https://naif.jpl.nasa.gov/pub/naif/generic_kernels/pck/moon_pa_de421_1900-2050.bpc
- https://naif.jpl.nasa.gov/pub/naif/generic_kernels/lsk/naif0011.tls
- https://naif.jpl.nasa.gov/pub/naif/generic_kernels/pck/pck00010.tpc
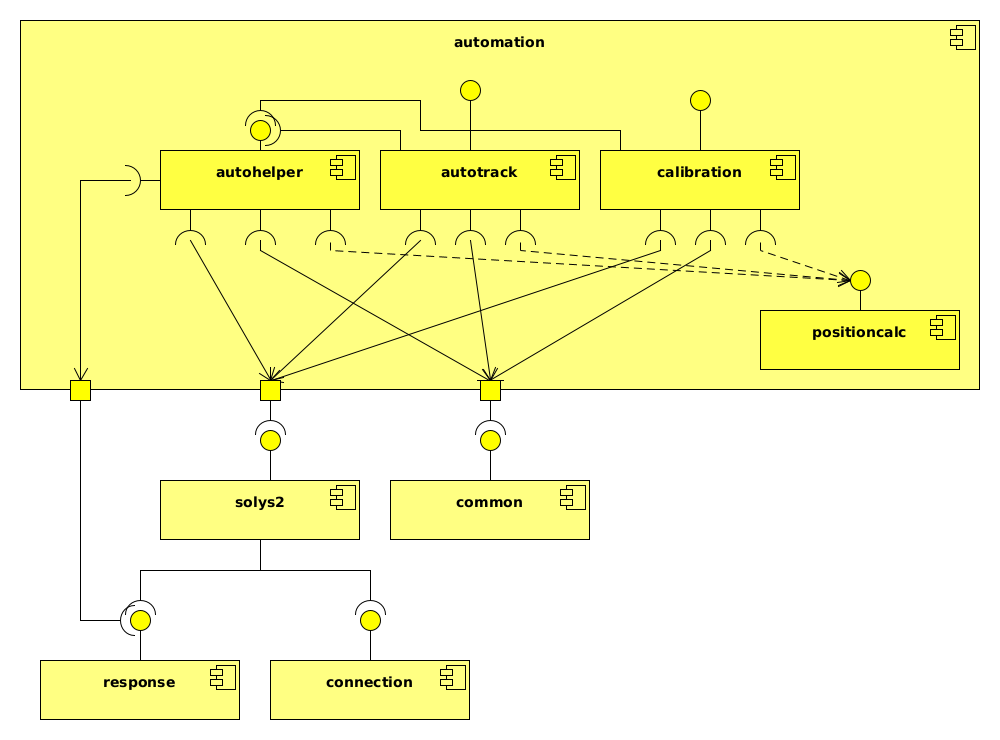
Structure
The package is composed of different modules:
- connection: Module that encapsulates and abstracts functions that allow the low-level communication with the Solys2.
- response: Module that contains functionalities for processing the Solys2 responses.
- solys2: Module that encapsulates and abstracts an interface for interacting with the Solys2.
- positioncalc: Module that contains the objects that allow the calculation of the position of the moon and the sun using different libraries, like ephem, pysolar or SPICE (spicedmoon and spicedsun).
- common: Module containing common constants, functions and datatypes.
- autohelper: Module that contains the functionalities that are used for performing automatic actions with the Solys2.
- autotrack: Module that contains the functionalities of performing automatic actions with the Solys2.
- calibration: This module contains the functionalities related to different calibration methods, most of them used by the GOA-UVa.
The main modules that can be used are the module solys2, which allowes the user to interact with the SOLYS2 easily, and autotrack and calibration, which let the user perform automated functions like tracking the moon or performing a calibration cross over the moon.
Project details
Release history Release notifications | RSS feed
Download files
Download the file for your platform. If you're not sure which to choose, learn more about installing packages.
Source Distribution
Built Distribution
Filter files by name, interpreter, ABI, and platform.
If you're not sure about the file name format, learn more about wheel file names.
Copy a direct link to the current filters
File details
Details for the file solys2-0.2.6.tar.gz.
File metadata
- Download URL: solys2-0.2.6.tar.gz
- Upload date:
- Size: 40.2 kB
- Tags: Source
- Uploaded using Trusted Publishing? No
- Uploaded via: twine/3.1.1 pkginfo/1.4.2 requests/2.22.0 setuptools/45.2.0 requests-toolbelt/0.8.0 tqdm/4.30.0 CPython/3.8.10
File hashes
| Algorithm | Hash digest | |
|---|---|---|
| SHA256 |
ec8023792082e7872f7bde236a131f4d292c1b9954a96a018aaab375fd57e74c
|
|
| MD5 |
6b63db02f2ef53c9c42d06e4e8e91775
|
|
| BLAKE2b-256 |
1ce9781f576f1e941ad3318456b7ec604d9c883254e1e28482395142f0193c6f
|
File details
Details for the file solys2-0.2.6-py3-none-any.whl.
File metadata
- Download URL: solys2-0.2.6-py3-none-any.whl
- Upload date:
- Size: 43.0 kB
- Tags: Python 3
- Uploaded using Trusted Publishing? No
- Uploaded via: twine/3.1.1 pkginfo/1.4.2 requests/2.22.0 setuptools/45.2.0 requests-toolbelt/0.8.0 tqdm/4.30.0 CPython/3.8.10
File hashes
| Algorithm | Hash digest | |
|---|---|---|
| SHA256 |
23f54d1333c7caea7e62e45708b56aca6edd6327478dad162feaffd477380cca
|
|
| MD5 |
bd1b660b54d1cb4de176e91a08a5de28
|
|
| BLAKE2b-256 |
15f1545449e2338d50a074122dad07d9ab51b4d06fe7a692f200cc045c8f616a
|