Skip to main content

A tool to help building ML pipeline easier for non technical users..

Project description

spirograph

pypi python Build Status codecov

A tool to help building ML pipeline easier for non technical users.

Architecture and road map

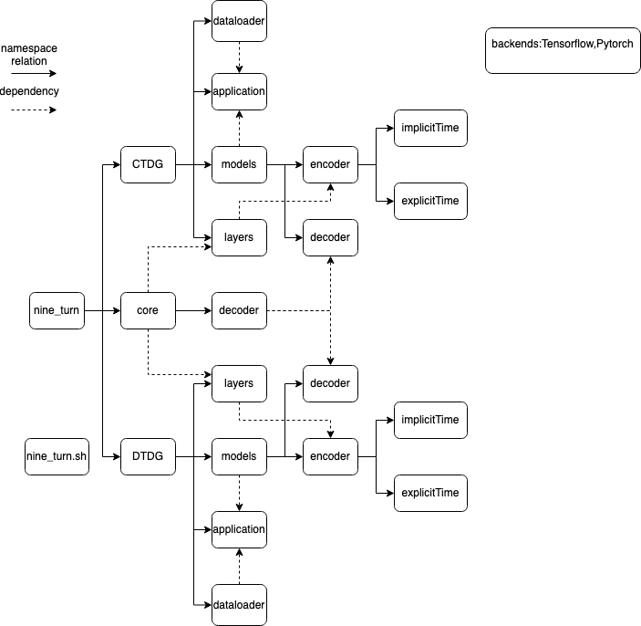
The following image shows the overall architecture design of spirograph: alt text

And here will be the spirograph application design. Some names are out of dated, need further modification. alt text

Features

  • TODO

Credits

This package was created with Cookiecutter and the waynerv/cookiecutter-pypackage project template.

Project details


Download files

Download the file for your platform. If you're not sure which to choose, learn more about installing packages.

Source Distribution

spirograph-0.0.0.tar.gz (35.7 kB view details)

Uploaded Source

Built Distribution

If you're not sure about the file name format, learn more about wheel file names.

spirograph-0.0.0-py3-none-any.whl (54.5 kB view details)

Uploaded Python 3

File details

Details for the file spirograph-0.0.0.tar.gz.

File metadata

  • Download URL: spirograph-0.0.0.tar.gz
  • Upload date:
  • Size: 35.7 kB
  • Tags: Source
  • Uploaded using Trusted Publishing? No
  • Uploaded via: twine/4.0.1 CPython/3.9.13

File hashes

Hashes for spirograph-0.0.0.tar.gz
Algorithm Hash digest
SHA256 e7daa4e73655a4187eefdc4f3f0af6744f901c9f062350081a45c79b7f86f12a
MD5 d5f26dd50538449d0dd3f5b79feb6a96
BLAKE2b-256 29acef0c82be34483ecf8912bf1bcf141f7c7548d82fc6880b9007b923061903

See more details on using hashes here.

File details

Details for the file spirograph-0.0.0-py3-none-any.whl.

File metadata

  • Download URL: spirograph-0.0.0-py3-none-any.whl
  • Upload date:
  • Size: 54.5 kB
  • Tags: Python 3
  • Uploaded using Trusted Publishing? No
  • Uploaded via: twine/4.0.1 CPython/3.9.13

File hashes

Hashes for spirograph-0.0.0-py3-none-any.whl
Algorithm Hash digest
SHA256 0176b404ad07ddbf627c27bba13eabd898cf7889cf4ed558e9e39e5f30acdd57
MD5 159eb4de224251d08b28cfaf66e89774
BLAKE2b-256 81e933e33adf981b74d65c145c5c187b9d97429eea86a422073ed5ee901fde74

See more details on using hashes here.

Supported by

AWS Cloud computing and Security Sponsor Datadog Monitoring Depot Continuous Integration Fastly CDN Google Download Analytics Pingdom Monitoring Sentry Error logging StatusPage Status page