Skip to main content

HEAS: Hierarchical Evolutionary Agent Simulation

Project description

HEAS — Hierarchical Evolutionary Agent Simulation

HEAS is a framework for building hierarchical agent simulations, running evolutionary search, comparing strategies via scenarios × participants (arena & tournament), and generating clean visualizations.

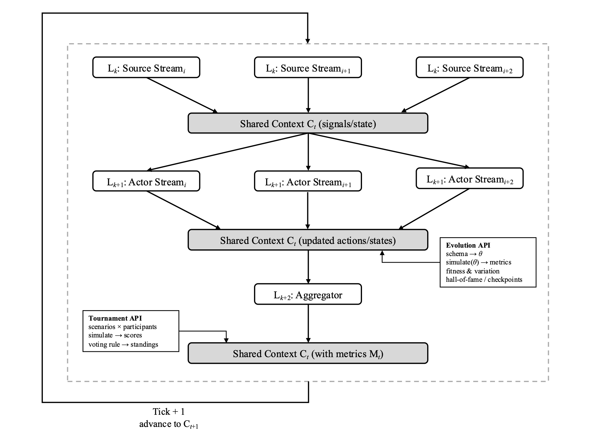
  • Hierarchy runtime. Compose simulations from layers of streams; each stream owns a step() and writes to a shared context.
  • Evolutionary tuner. Single or multi‑objective; hall‑of‑fame and stats out of the box.
  • Game module. Define scenarios, run arenas, score episodes, and vote winners.
  • Torch‑friendly. Drop in nn.Module policies; convenient flatten/unflatten & device helpers.
  • Visualizations. Plot per‑step traces, Pareto fronts, tournament outcomes, and draw the layer/stream graph.
  • CLI. One command to run sims, tune, evaluate, play tournaments, and export plots.

HEAS Architecture

Figure. Abstract Stream–layer Architecture in HEAS.


Install

pip install heas

Quickstart — 5 minutes

1) Minimal hierarchical sim (2 layers, 2 streams)

from typing import Dict, Any
import random

from heas.hierarchy import Stream, StreamSpec, LayerSpec, make_model_from_spec
from heas.config import Experiment
from heas.api import simulate

# Producer: writes price into the shared context
class Price(Stream):
    def __init__(self, name, ctx, start=100.0, drift=0.03, noise=0.05):
        super().__init__(name, ctx)
        self.p=float(start); self.drift=float(drift); self.noise=float(noise)
    def step(self):
        self.p += self.drift + random.gauss(0, self.noise)
        self.ctx.data[f"{self.name}.price"] = self.p
    def metrics_step(self):  return {"price": self.p}
    def metrics_episode(self): return {"final_price": self.p}

# Consumer: reads price and trades a tiny position
class Policy(Stream):
    def __init__(self, name, ctx, alpha=0.05, x_key="L1.price"):
        super().__init__(name, ctx)
        self.alpha=float(alpha); self.key=x_key
        self.pos=0.0; self.pnl=0.0; self.prev=None
    def step(self):
        x = float(self.ctx.data.get(self.key, self.prev if self.prev is not None else 100.0))
        if self.prev is not None:
            sig = x - self.prev
            self.pos += self.alpha * sig
            self.pnl  += self.pos * (x - self.prev)
        self.prev = x
        self.ctx.data[f"{self.name}.pnl"] = self.pnl
    def metrics_step(self):  return {"pos": self.pos, "pnl": self.pnl}
    def metrics_episode(self): return {"final_pos": self.pos, "final_pnl": self.pnl}

# Spec → model_factory → simulate
def spec(alpha=0.05, drift=0.03, noise=0.05):
    return [
        LayerSpec([StreamSpec("L1", Price,  dict(start=100.0, drift=drift, noise=noise))]),
        LayerSpec([StreamSpec("L2", Policy, dict(alpha=alpha, x_key="L1.price"))]),
    ]

def make_model(kwargs: Dict[str, Any]):
    return make_model_from_spec(spec(alpha=kwargs.get("alpha", 0.05),
                                     drift=kwargs.get("drift", 0.03),
                                     noise=kwargs.get("noise", 0.05)),
                                seed=kwargs.get("seed", 123))({})

exp = Experiment(model_factory=make_model, steps=20, episodes=1, seed=123)
sim = simulate(exp)
print(sim["episodes"][0]["episode"])  # {"L1.final_price": ..., "L2.final_pnl": ...}

2) Evolutionary optimization (single objective)

from heas.schemas.genes import Real
from heas.config import Algorithm
from heas.api import optimize
from heas.agent.runner import run_episode
from heas.hierarchy import make_model_from_spec

# Evolve 'drift' to maximize final PnL → minimize negative PnL
from heas.agent.runner import run_episode
from heas.hierarchy import make_model_from_spec

def objective(genome):
    drift = float(genome[0])
    mf = make_model_from_spec(spec(alpha=0.05, drift=drift, noise=0.05), seed=123)
    out = run_episode(mf, steps=40, seed=123)
    pnl = out["episode"]["L2.final_pnl"]
    return (-pnl,)  # minimize negative PnL

SCHEMA = [Real("drift", -0.05, 0.10)]
algo = Algorithm(objective_fn=objective, genes_schema=SCHEMA, pop_size=16, ngen=4, strategy="nsga2", out_dir="runs/demo")
opt = optimize(Experiment(model_factory=lambda kw: None, steps=1, episodes=1, seed=123), algo)
print("Top solutions:", opt["best"][:3])

3) Scenarios × participants (Arena & Tournament)

from heas.game import make_grid, Tournament

# Scenarios
a = make_grid({"region": ["A","B"], "gov": ["Central","Federal"]}).scenarios
participants = ["TeamA","TeamB"]

# Build a model from (scenario, participant)
from heas.hierarchy import make_model_from_spec

def build_model(scenario, participant, ctx):
    drift = 0.02 if scenario.params["region"]=="A" else 0.04
    alpha = 0.05 if participant=="TeamA" else 0.08
    return make_model_from_spec(spec(alpha=alpha, drift=drift, noise=0.05), seed=ctx.get("seed", 0))

# Score: final PnL
def score_fn(ep_row, participant):
    return float(ep_row.get("final_pnl", ep_row.get("L2.final_pnl", 0.0)))

T = Tournament(build_model)
play = T.play(a, participants, steps=25, episodes=5, seed=123,
              score_fn=score_fn, voter="argmax")
print(play.per_episode.head())
print(play.votes.head())

4) Visualize

# pip install matplotlib
from heas.vis import plot_steps, plot_votes_matrix, plot_tournament_overview, plot_architecture

# Per-step traces (faceted by scenario, colored by participant)
plot_steps(play.per_step, x="t", y_cols=["L2.pnl"], facet_by="scenario", hue="participant",
           title="PnL over time by scenario × participant")

# Votes matrix
plot_votes_matrix(play.votes)

# Scores (mean ± std) per scenario
plot_tournament_overview(play.per_episode)

# Architecture diagram (from a spec or a live model)
plot_architecture(spec(alpha=0.05, drift=0.03, noise=0.05), edges=[("L1","L2")])

Torch policies (optional)

import torch
from torch import nn
from heas.torch_integration.policies import MLPPolicy
from heas.torch_integration.params import flatten_params, unflatten_params
from heas.torch_integration.device import pick_device

DEV = pick_device(prefer_gpu=True)

class TorchPolicy(Policy):
    def __init__(self, name, ctx, policy: nn.Module, x_key="L1.price", pos_scale=0.1):
        super().__init__(name, ctx, alpha=0.0, x_key=x_key)
        self.net = policy.to(DEV)
        self.pos_scale = float(pos_scale)
    def step(self):
        x = float(self.ctx.data.get(self.key, self.prev if self.prev is not None else 100.0))
        if self.prev is not None:
            with torch.no_grad():
                obs = torch.tensor([[x, 1.0]], dtype=torch.float32, device=DEV)
                delta = float(self.net(obs).squeeze().item())
            self.pos += self.pos_scale * delta
            self.pnl += self.pos * (x - self.prev)
        self.prev = x
        self.ctx.data[f"{self.name}.pnl"] = self.pnl

net = MLPPolicy(in_dim=2, out_dim=1, hidden=(16,)).to(DEV)

def spec_torch(noise=0.05):
    return [
        LayerSpec([StreamSpec("L1", Price, dict(start=100.0, drift=0.03, noise=noise))]),
        LayerSpec([StreamSpec("L2", TorchPolicy, dict(policy=net, x_key="L1.price", pos_scale=0.1))]),
    ]

CLI cheat sheet

HEAS ships a single executable: heas

# 1) Run a model factory
heas run --factory path/to/module.py:make_model --steps 20 --episodes 2 --seed 123

# 2) Run a graph/spec/model (auto-coerced)
heas run-graph --graph heas.examples.hierarchy_example:make_model --steps 20 --episodes 1

# 3) Evolutionary tuning
heas tune --objective mypkg.objectives:objective --schema mypkg.schemas:SCHEMA \
          --pop 32 --ngen 6 --strategy nsga2 --out runs/demo

# 4) Evaluate genotypes
heas eval --objective mypkg.objectives:objective --genotypes genotypes.json

# 5) Arena (scenarios × participants)
heas arena run \
  --builder mypkg.builders:build_model \
  --scenarios '{"grid":{"region":["A","B"],"gov":["Central","Federal"]}}' \
  --participants "TeamA,TeamB" \
  --steps 20 --episodes 3 --seed 123 --save-dir out/

# 6) Tournament with scoring + voting
heas tournament play \
  --builder mypkg.builders:build_model \
  --scenarios '{"grid":{"region":["A","B"],"gov":["Central","Federal"]}}' \
  --participants ["TeamA","TeamB"] \
  --score mypkg.scoring:score_fn --voter argmax \
  --steps 25 --episodes 5 --seed 123 --save-dir out/

# 7) Visualizations from saved tables/JSON
heas viz steps  --file out/per_step.csv   --x t --facet scenario --hue participant --save out/steps.png
heas viz votes  --file out/votes.csv      --save out/votes.png
heas viz arch   --graph mypkg.graphs:SPEC --save out/arch.png
heas viz log    --file runs/demo/log.json --save out/log.png
heas viz pareto --file runs/demo/pareto.json --title "Pareto" --save out/pareto.png

Project layout

heas/
  api.py                 # simulate(), optimize(), evaluate()
  config.py              # Experiment, Algorithm, Evaluation
  hierarchy/             # layers, streams, graph & orchestrator
  agent/                 # generic runner utilities (step episodes)
  evolution/             # evolutionary toolbox & algorithms
  game/                  # scenarios, arena, tournament, artifacts, voting
  torch_integration/     # policies, params flatten/unflatten, device helpers
  vis/                   # plotting utilities (steps, votes, Pareto, architecture)
  cli/                   # 'heas' CLI entrypoint
  examples/              # runnable examples

Concepts

  • Stream: A modular process implementing step() and optional metrics_step() / metrics_episode(), using ctx.data.
  • Layer: An ordered collection of streams; layers execute sequentially.
  • Graph / Model: The simulation composed of layers, orchestrated with a clock and shared context.
  • Experiment: Defines the model factory, number of steps, episodes, and RNG seed.
  • Algorithm: Manages evolutionary search logic, including objectives, gene schemas, and optimization parameters.
  • Arena/Tournament: Evaluates different participant models across scenarios, with scoring and voting for outcome determination.

Metric hooks

  • metrics_step(self) -> dict: per-step metrics (merged into the per-step table).
  • metrics_episode(self) -> dict: final metrics (merged into the episode summary).

Seeding & reproducibility

  • Experiment.seed sets the episode seed.
  • Build your own RNGs inside streams if you need independent streams.

Configuration objects

from heas.config import Experiment, Algorithm, Evaluation
  • Experiment: model_factory, steps, episodes, seed.

  • Algorithm: objective_fn, genes_schema, pop_size, ngen, strategy, cx_prob, mut_prob, out_dir.

    • Multi‑objective: set algo.fitness_weights = (-1.0, -1.0, ...) to declare objectives (negative = minimize).
  • Evaluation: batch evaluate a list of genotypes with an objective.

Gene schemas live in heas.schemas.genes (e.g., Real, Int, Bool, Cat).


Visualizations

heas.vis provides ready plots:

  • plot_steps(df, x, y_cols, facet_by, hue) — per-step traces.
  • plot_tournament_overview(per_episode) — score bars by scenario.
  • plot_votes_matrix(votes) — episode winners by scenario.
  • plot_logbook_curves(logbook) — min/avg/max over generations.
  • plot_pareto_front(points) — scatter of two objectives.
  • plot_architecture(spec_or_model, edges=None) — layer/stream diagram.

All functions return a Matplotlib figure.


Citation

If you use HEAS in your research, please cite our paper:

Zhang, R., Nie, L., Zhao, X. (2025). HEAS: Hierarchical Evolutionary Agent Simulation Framework for Cross-Scale Modeling and Multi-Objective Search. arXiv preprint arXiv:2508.15555

@article{zhang2025heas,
    title={HEAS: Hierarchical Evolutionary Agent Simulation Framework for Cross-Scale Modeling and Multi-Objective Search},
    author={Zhang, Ruiyu and Nie, Lin and Zhao, Xin},
    journal={arXiv preprint arXiv:2508.15555},
    year={2025},
}

License

© 2025. Released under the GNU Lesser General Public License v3.0.

Project details


Download files

Download the file for your platform. If you're not sure which to choose, learn more about installing packages.

Source Distribution

heas-0.2.0.tar.gz (49.3 kB view details)

Uploaded Source

Built Distribution

If you're not sure about the file name format, learn more about wheel file names.

heas-0.2.0-py3-none-any.whl (56.2 kB view details)

Uploaded Python 3

File details

Details for the file heas-0.2.0.tar.gz.

File metadata

  • Download URL: heas-0.2.0.tar.gz
  • Upload date:
  • Size: 49.3 kB
  • Tags: Source
  • Uploaded using Trusted Publishing? No
  • Uploaded via: twine/6.1.0 CPython/3.8.19

File hashes

Hashes for heas-0.2.0.tar.gz
Algorithm Hash digest
SHA256 30570ed7b59ddfd970d35dd654beeb632bf9f06b3c599a6f6cbf9c984073e311
MD5 4ace3adc1d3ea3df10bb138cdc934120
BLAKE2b-256 2f0fbed673555717fa8999a9839be6b226331637390b0c5c05c9b631698f850f

See more details on using hashes here.

File details

Details for the file heas-0.2.0-py3-none-any.whl.

File metadata

  • Download URL: heas-0.2.0-py3-none-any.whl
  • Upload date:
  • Size: 56.2 kB
  • Tags: Python 3
  • Uploaded using Trusted Publishing? No
  • Uploaded via: twine/6.1.0 CPython/3.8.19

File hashes

Hashes for heas-0.2.0-py3-none-any.whl
Algorithm Hash digest
SHA256 d98febca7f26b73e0d407faa571f0512f8c600d19af7529c0ca1d5c5485f4e4c
MD5 e8990db25a613783d86023b270ae154f
BLAKE2b-256 597720a8ef73f62cef56793b3371949e710dea85e9dd3de51c1f44fd822b0824

See more details on using hashes here.

Supported by

AWS Cloud computing and Security Sponsor Datadog Monitoring Depot Continuous Integration Fastly CDN Google Download Analytics Pingdom Monitoring Sentry Error logging StatusPage Status page