Skip to main content

Hierarchical Matrix Layout and Annotation Software

Project description

HiMaLAYAS

Python PyPI License

Hierarchical Matrix Layout and Annotation Software (HiMaLAYAS) is a framework for post hoc enrichment-based annotation of hierarchically clustered matrices. HiMaLAYAS treats dendrogram-defined clusters as statistical units, evaluates annotation enrichment, and renders significant annotations alongside their matrix regions. HiMaLAYAS supports both biological and non-biological domains.

For a full description of HiMaLAYAS and its applications, see:
Horecka, I. and Rost, H. (unpublished). HiMaLAYAS: enrichment-based annotation of hierarchically clustered matrices. Manuscript in preparation.

Documentation and Tutorial

Full documentation is available at:

Key Features of HiMaLAYAS

  • Real-Valued Matrix Input: Operates on real-valued matrices encoding relationships among observations.
  • Depth-Aware Cluster Definition: Cuts the dendrogram at a user-defined depth to define dendrogram-defined clusters for downstream analysis.
  • Overrepresentation Testing: Uses a one-sided hypergeometric test to evaluate term enrichment in each cluster against the matrix background.
  • Multiple-Testing Control: Supports Benjamini-Hochberg false discovery rate (FDR) correction for cluster-term tests.
  • Annotation Mapping and Rendering: Maps significant annotations onto the clustered matrix and supports publication-ready matrix visualizations.

Installation

HiMaLAYAS is compatible with Python 3.8 or later and runs on major operating systems. To install the latest version, run:

pip install himalayas --upgrade

Example Usage

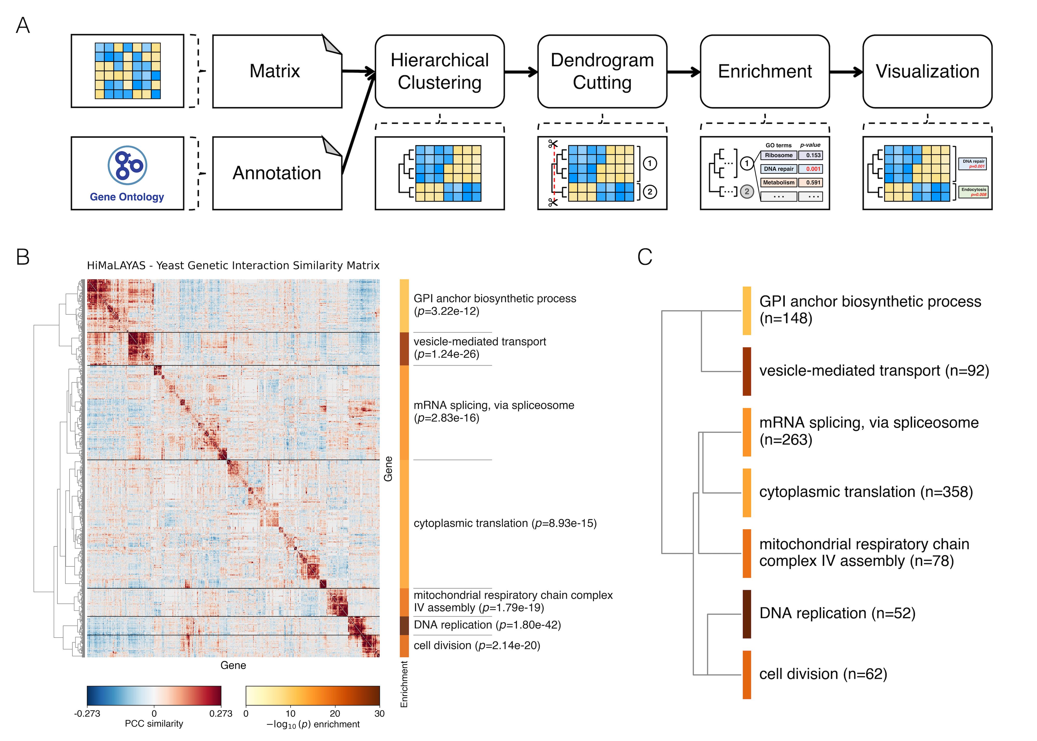
We applied HiMaLAYAS to a hierarchically clustered Saccharomyces cerevisiae genetic interaction profile similarity matrix (Costanzo et al., 2016), focusing on genes with high profile variance. Dendrogram-defined clusters were tested for Gene Ontology Biological Process (GO BP; Ashburner et al., 2000) enrichment, revealing hierarchical organization of biological processes.

HiMaLAYAS workflow overview HiMaLAYAS workflow and application to a hierarchically clustered yeast genetic interaction profile similarity matrix (Costanzo et al., 2016). A real-valued matrix and categorical annotations serve as inputs. The matrix is cut at a user-defined depth, and each dendrogram-defined cluster is evaluated for GO BP enrichment.

Citation

Primary citation

Horecka, I. and Rost, H. (unpublished) HiMaLAYAS: enrichment-based annotation of hierarchically clustered matrices. Manuscript in preparation.

Software archive

No Zenodo archive is available yet.

Contributing

We welcome contributions from the community:

Support

If you encounter issues or have suggestions for new features, please use the Issues Tracker on GitHub.

License

This project is distributed under the BSD 3-Clause License.

Project details


Download files

Download the file for your platform. If you're not sure which to choose, learn more about installing packages.

Source Distribution

himalayas-0.0.6.tar.gz (59.7 kB view details)

Uploaded Source

Built Distribution

If you're not sure about the file name format, learn more about wheel file names.

himalayas-0.0.6-py3-none-any.whl (63.0 kB view details)

Uploaded Python 3

File details

Details for the file himalayas-0.0.6.tar.gz.

File metadata

  • Download URL: himalayas-0.0.6.tar.gz
  • Upload date:
  • Size: 59.7 kB
  • Tags: Source
  • Uploaded using Trusted Publishing? No
  • Uploaded via: twine/6.2.0 CPython/3.12.8

File hashes

Hashes for himalayas-0.0.6.tar.gz
Algorithm Hash digest
SHA256 13c34ba84d362f65ecb7f95272690937aebcdfac16426d5c9e04bc211fc5d737
MD5 55c4de26f74d6b2fd5ba9c4baa750430
BLAKE2b-256 3e173f1b7ca6cbb5c467c919e5b1dc6c209602fad6a8086a4fabfcccee098a16

See more details on using hashes here.

File details

Details for the file himalayas-0.0.6-py3-none-any.whl.

File metadata

  • Download URL: himalayas-0.0.6-py3-none-any.whl
  • Upload date:
  • Size: 63.0 kB
  • Tags: Python 3
  • Uploaded using Trusted Publishing? No
  • Uploaded via: twine/6.2.0 CPython/3.12.8

File hashes

Hashes for himalayas-0.0.6-py3-none-any.whl
Algorithm Hash digest
SHA256 046340fb075ddd85df230e27247575e7486d37d37a1a0ead1198ff19c21371f8
MD5 b65a03c7f705123fec78395f3cb08b84
BLAKE2b-256 8d4039e909e37290ee5b5198bfded6d4fd4bddf12b45e13574d86d7b21e185ae

See more details on using hashes here.

Supported by

AWS Cloud computing and Security Sponsor Datadog Monitoring Depot Continuous Integration Fastly CDN Google Download Analytics Pingdom Monitoring Sentry Error logging StatusPage Status page