Skip to main content

Hierarchical Matrix Layout and Annotation Software

Project description

HiMaLAYAS

Python PyPI License DOI Tests

Hierarchical Matrix Layout and Annotation Software (HiMaLAYAS) is a framework for post hoc enrichment-based annotation of hierarchically clustered matrices. HiMaLAYAS treats dendrogram-defined clusters as statistical units, evaluates annotation enrichment, and renders significant annotations alongside their matrix regions. HiMaLAYAS supports both biological and non-biological domains.

For a full description of HiMaLAYAS and its applications, see:
Horecka, I., and Röst, H. (2026)
HiMaLAYAS: enrichment-based annotation of hierarchically clustered matrices
bioRxiv. https://doi.org/10.1101/2026.xx.xx.xxxxxx
Submitted to Bioinformatics.

Documentation and Tutorial

Installation

HiMaLAYAS is compatible with Python 3.8 or later and runs on major operating systems. To install the latest version, run:

pip install himalayas --upgrade

Key Features of HiMaLAYAS

  • Real-Valued Matrix Input: Operates on real-valued matrices encoding relationships among observations.
  • Depth-Aware Cluster Definition: Cuts the dendrogram at a user-defined depth to define dendrogram-defined clusters for downstream analysis.
  • Overrepresentation Testing: Uses a one-sided hypergeometric test to evaluate term enrichment in each cluster against the matrix background.
  • Multiple-Testing Control: Supports Benjamini-Hochberg false discovery rate (FDR) correction for cluster-term tests.
  • Annotation Mapping and Rendering: Maps significant annotations onto the clustered matrix and supports publication-ready matrix visualizations.

Example Usage

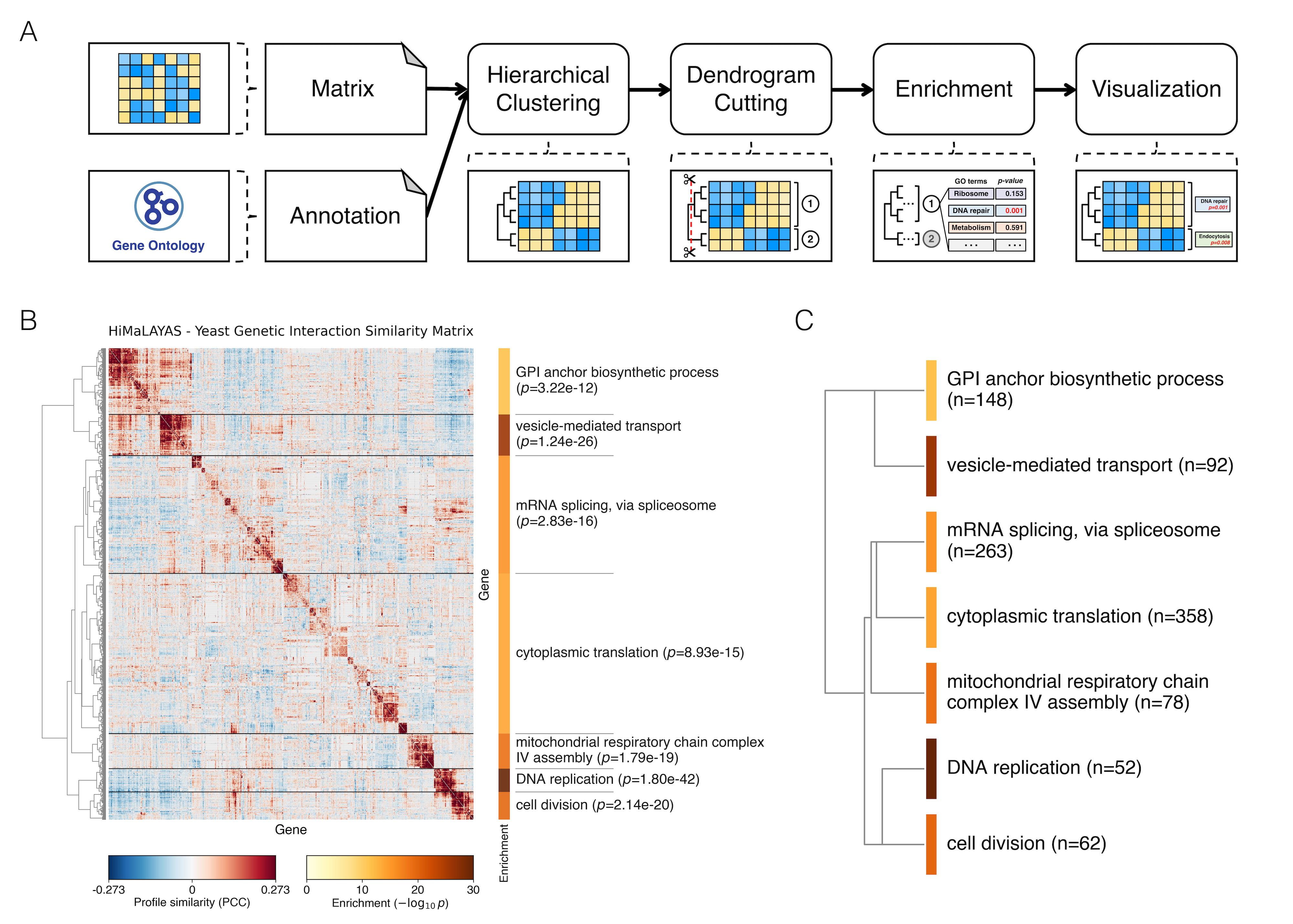
We applied HiMaLAYAS to a hierarchically clustered Saccharomyces cerevisiae genetic interaction profile similarity matrix (Costanzo et al., 2016), focusing on genes with high profile variance. Dendrogram-defined clusters were tested for Gene Ontology Biological Process (GO BP; Ashburner et al., 2000) enrichment, revealing hierarchical organization of biological processes.

HiMaLAYAS workflow overview HiMaLAYAS workflow and application to a hierarchically clustered yeast genetic interaction profile similarity matrix (Costanzo et al., 2016). A real-valued matrix and categorical annotations serve as inputs. The matrix is cut at a user-defined depth, and each dendrogram-defined cluster is evaluated for GO BP enrichment.

Citation

Primary citation

Horecka, I., and Röst, H. (2026)
HiMaLAYAS: enrichment-based annotation of hierarchically clustered matrices
bioRxiv. https://doi.org/10.1101/2026.xx.xx.xxxxxx
Submitted to Bioinformatics.

Software archive

HiMaLAYAS software for the manuscript.
Zenodo. https://doi.org/10.5281/zenodo.18610373

Contributing

We welcome contributions from the community:

Support

If you encounter issues or have suggestions for new features, please use the Issues Tracker on GitHub.

License

This project is distributed under the BSD 3-Clause License.

Project details


Download files

Download the file for your platform. If you're not sure which to choose, learn more about installing packages.

Source Distribution

himalayas-0.0.8a0.tar.gz (61.3 kB view details)

Uploaded Source

Built Distribution

If you're not sure about the file name format, learn more about wheel file names.

himalayas-0.0.8a0-py3-none-any.whl (64.3 kB view details)

Uploaded Python 3

File details

Details for the file himalayas-0.0.8a0.tar.gz.

File metadata

  • Download URL: himalayas-0.0.8a0.tar.gz
  • Upload date:
  • Size: 61.3 kB
  • Tags: Source
  • Uploaded using Trusted Publishing? No
  • Uploaded via: twine/6.2.0 CPython/3.12.8

File hashes

Hashes for himalayas-0.0.8a0.tar.gz
Algorithm Hash digest
SHA256 506a537056b8f1c738ecd2f55c3ed31977840bb9feda39ad3474a82d49388f09
MD5 18c4d9827bd5bc84da5e3c21f7b0c9d5
BLAKE2b-256 7b61e253e825e71c8e7ab5219f9a3355d665bbbe5ca2e009215b01de79a7c202

See more details on using hashes here.

File details

Details for the file himalayas-0.0.8a0-py3-none-any.whl.

File metadata

  • Download URL: himalayas-0.0.8a0-py3-none-any.whl
  • Upload date:
  • Size: 64.3 kB
  • Tags: Python 3
  • Uploaded using Trusted Publishing? No
  • Uploaded via: twine/6.2.0 CPython/3.12.8

File hashes

Hashes for himalayas-0.0.8a0-py3-none-any.whl
Algorithm Hash digest
SHA256 9ac34ff333b43c55007fe697c93ece44ee9fc16f6431e5972c11aa4bf4226c5c
MD5 738f122b324510c8b4159cc87f83568e
BLAKE2b-256 e4bf10d423aa996cee7c86fb18208e97ecc1bc1a1496070381a23de59dc4ed84

See more details on using hashes here.

Supported by

AWS Cloud computing and Security Sponsor Datadog Monitoring Depot Continuous Integration Fastly CDN Google Download Analytics Pingdom Monitoring Sentry Error logging StatusPage Status page