Skip to main content

The Open Data Governance Schema (ODGS) - A vendor-neutral standard for business definitions.

Project description

Open Data Governance Schema (ODGS)

Explainer ODGS License Status AI Safety

"The Protocol for Algorithmic Accountability"


What is ODGS?

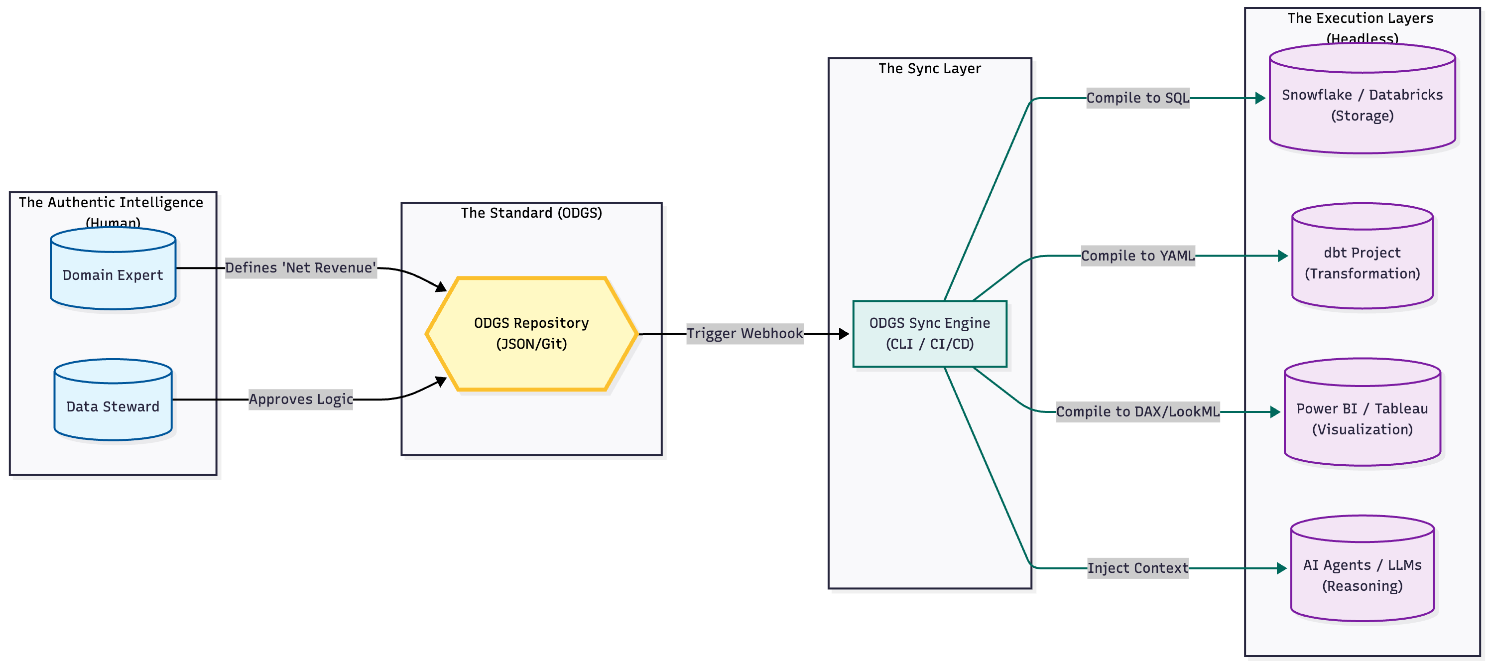
ODGS is an open-source, vendor-neutral JSON protocol that serves as the single source of truth for your business logic. It solves the "Metric Drift" problem—where "Revenue" means three different things in three different tools—by defining metrics once and compiling them to Snowflake, Power BI, dbt, and AI Agents automatically.

Think of it as the "Universal Remote for Data". Instead of programming the same metric into multiple tools, you define it once in ODGS, and it syncs everywhere.

Why It Matters

  • For Enterprises: Achieve EU AI Act compliance through Metric Provenance
  • For Data Teams: Write definitions once, eliminate copy-paste SQL across tools
  • For AI Engineers: Prevent "Semantic Hallucinations" by grounding LLMs in structured, verifiable context

EU AI Act Compliance

Architecture

graph LR
    ODGS[("ODGS Protocol
    (JSON Truth)")] -->|Compiles to| dbt["dbt Semantic Layer"]
    ODGS -->|Compiles to| PBI["Power BI (TMSL)"]
    ODGS -->|Compiles to| Tableau["Tableau (TDS)"]
    ODGS -->|Feeds Context| AI["AI Agents (RAG)"]
    
    style ODGS fill:#4CAF50,color:white,stroke:#333,stroke-width:3px

Headless Governance means decoupling the Definition (your business rules) from the Tool (Tableau, Power BI, etc.). ODGS acts as the compilation layer that transforms abstract logic into tool-native code.

Authentic vs. Artificial Intelligence

We believe AI is only as good as the rules you give it.

  • Artificial Intelligence guesses the answer based on probability
  • Authentic Intelligence knows the answer based on codified human expertise

ODGS captures the Authentic Intelligence of your domain experts—the nuances, the exceptions, the business rules—and codifies them into a standard that AI can respect.

"The Table Format War is over. The Semantic War has just begun. Don't build another silo. Build on the Standard."

ODGS Protocol Architecture

Quick Start

# Install
pip install odgs

# Initialize a project
odgs init my-governance-layer
cd my-governance-layer

# Validate your schemas
odgs validate

# Build artifacts for all downstream tools
odgs build --target all

Documentation

📘 Complete Guide
End-to-end journey from concept to implementation. Includes quickstart, schema reference, CLI commands, and adapter examples.

🎯 Strategic Vision
The business case for ODGS: Market opportunity, AI Safety compliance, academic partnerships, and the "Swiss Army Knife" thesis.


The 7 Core Schemas

Schema Purpose
standard_metrics.json KPI definitions (logic, ownership, compliance tags)
standard_data_rules.json Validation rules (regex, nulls, ranges)
standard_dq_dimensions.json Data quality categories (Accuracy, Timeliness)
root_cause_factors.json Taxonomy for data failures (Process Gap, Integration Failure)
business_process_maps.json Process workflows (Order-to-Cash, Procure-to-Pay)
physical_data_map.json Mapping logic to database tables/columns
ontology_graph.json Knowledge graph (Customer has Orders)

Contributing

We welcome contributions! Whether you're:

  • Researchers: Expanding the DQ Dimensions taxonomy
  • Engineers: Building adapters for new tools (Looker, Qlik)
  • Domain Experts: Refining the Root Cause taxonomy

Please see CONTRIBUTING.md for guidelines.


License

Apache License 2.0 - see LICENSE for details.

Copyright © 2025 Authentic Intelligence Labs

Project details


Download files

Download the file for your platform. If you're not sure which to choose, learn more about installing packages.

Source Distribution

odgs-1.2.1.tar.gz (99.8 kB view details)

Uploaded Source

Built Distribution

If you're not sure about the file name format, learn more about wheel file names.

odgs-1.2.1-py3-none-any.whl (104.3 kB view details)

Uploaded Python 3

File details

Details for the file odgs-1.2.1.tar.gz.

File metadata

  • Download URL: odgs-1.2.1.tar.gz
  • Upload date:
  • Size: 99.8 kB
  • Tags: Source
  • Uploaded using Trusted Publishing? No
  • Uploaded via: twine/6.2.0 CPython/3.13.9

File hashes

Hashes for odgs-1.2.1.tar.gz
Algorithm Hash digest
SHA256 c81a630376176fe699afbf59b3aa8403a84187f2a88feced239321d577926dc7
MD5 a745660277ac31c4df17226c1aa05916
BLAKE2b-256 e0a6309cf05c3be16124f57c3820b6f95053a2fb7be276b7bcaa1bcf37d87761

See more details on using hashes here.

File details

Details for the file odgs-1.2.1-py3-none-any.whl.

File metadata

  • Download URL: odgs-1.2.1-py3-none-any.whl
  • Upload date:
  • Size: 104.3 kB
  • Tags: Python 3
  • Uploaded using Trusted Publishing? No
  • Uploaded via: twine/6.2.0 CPython/3.13.9

File hashes

Hashes for odgs-1.2.1-py3-none-any.whl
Algorithm Hash digest
SHA256 bd82d5c4d30d9b16472e53e8bce5889ea960317ea57904c3f04549432ebb04d5
MD5 6ce94f4a8ea2854a86a06b8be16e0603
BLAKE2b-256 1125a2b5b7cbfdef7f2a7540736da60b2e5ede323b2df5694570be29dbd70809

See more details on using hashes here.

Supported by

AWS Cloud computing and Security Sponsor Datadog Monitoring Depot Continuous Integration Fastly CDN Google Download Analytics Pingdom Monitoring Sentry Error logging StatusPage Status page