Skip to main content

Denovo Assembly from FASTQ files

Project description

This is is the denovo pipeline from the Sequana projet

Overview:

a de-novo assembly pipeline for short-read sequencing data

Input:

A set of FastQ files

Output:

Fasta, VCF, HTML report

Status:

production

Citation:

Cokelaer et al, (2017), ‘Sequana’: a Set of Snakemake NGS pipelines, Journal of Open Source Software, 2(16), 352, JOSS DOI doi:10.21105/joss.00352

Installation

You must install Sequana first:

pip install sequana

Then, just install this package:

pip install sequana_denovo

Usage

sequana_pipelines_denovo --help
sequana_pipelines_denovo --input-directory DATAPATH

This creates a directory with the pipeline and configuration file. You will then need to execute the pipeline:

cd denovo
sh denovo.sh  # for a local run

This launch a snakemake pipeline. If you are familiar with snakemake, you can retrieve the pipeline itself and its configuration files and then execute the pipeline yourself with specific parameters:

snakemake -s denovo.rules -c config.yaml --cores 4 --stats stats.txt

Or use sequanix interface.

Requirements

This pipelines requires the following executable(s):

  • spades

  • busco

  • bwa

  • khmer : there is not executable called kmher but a set of executables (.e.g .normalize-by-median.py)

  • freebayes

  • picard

  • prokka

  • quast

  • spades

  • sambamba

  • samtools

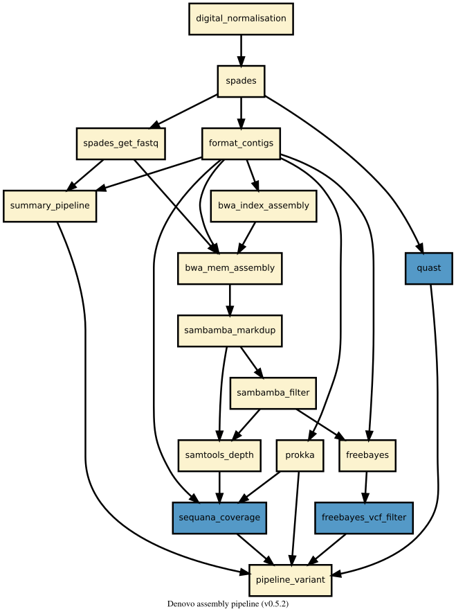
https://raw.githubusercontent.com/sequana/sequana_denovo/master/sequana_pipelines/denovo/dag.png

Details

Snakemake de-novo assembly pipeline dedicates to small genome like bacteria. It is based on SPAdes. The assembler corrects reads and then assemble them using different size of kmer. If the correct option is set, SPAdes corrects mismatches and short INDELs in the contigs using BWA.

The sequencing depth can be normalised with khmer. Digital normalisation converts the existing high coverage regions into a Gaussian distributions centered around a lower sequencing depth. To put it another way, genome regions covered at 200x will be covered at 20x after normalisation. Thus, some reads from high coverage regions are discarded to reduce the quantity of data. Although the coverage is drastically reduce, the assembly will be as good or better than assembling the unnormalised data. Furthermore, SPAdes with normalised data is notably speeder and cost less memory than without digital normalisation. Above all, khmer does this in fixed, low memory and without any reference sequence needed.

The pipeline assess the assembly with several tools and approach. The first one is Quast, a tools for genome assemblies evaluation and comparison. It provides a HTML report with useful metrics like N50, number of mismatch and so on. Furthermore, it creates a viewer of contigs called Icarus.

The second approach is to characterise coverage with sequana coverage and to detect mismatchs and short INDELs with Freebayes.

The last approach but not the least is BUSCO, that provides quantitative measures for the assessment of genome assembly based on expectations of gene content from near-universal single-copy orthologs selected from OrthoDB.

Version

Description

0.8.2

  • fix readtag, update config to account for new coverage setup

0.8.1

0.8.0

First release.

Project details


Download files

Download the file for your platform. If you're not sure which to choose, learn more about installing packages.

Source Distribution

sequana_denovo-0.8.2.tar.gz (260.1 kB view details)

Uploaded Source

File details

Details for the file sequana_denovo-0.8.2.tar.gz.

File metadata

  • Download URL: sequana_denovo-0.8.2.tar.gz
  • Upload date:
  • Size: 260.1 kB
  • Tags: Source
  • Uploaded using Trusted Publishing? No
  • Uploaded via: twine/1.15.0 pkginfo/1.5.0.1 requests/2.22.0 setuptools/40.4.3 requests-toolbelt/0.9.1 tqdm/4.39.0 CPython/3.5.5

File hashes

Hashes for sequana_denovo-0.8.2.tar.gz
Algorithm Hash digest
SHA256 5dd09f8bec7c79577e43b7f5aa88ecea5538203e3a65099d441fc965a4f45e48
MD5 4b61d8dcc0958183fb15c6e274243986
BLAKE2b-256 b1722785e80b092257cc6eb11831760cec66ae8aef0fa67b61424a9fe16d21e7

See more details on using hashes here.

Supported by

AWS Cloud computing and Security Sponsor Datadog Monitoring Depot Continuous Integration Fastly CDN Google Download Analytics Pingdom Monitoring Sentry Error logging StatusPage Status page