Tools to convert Wikidata to CIDOC CRM (eCRM/LRMoo/INTRO)
Project description
Wikidata to CIDOC CRM (wiki2crm)
💾 Zenodo dump: https://doi.org/10.5281/zenodo.17396140
🧐 Read more: Laura Untner: From Wikidata to CIDOC CRM: A Use Case Scenario for Digital Comparative Literary Studies. In: Journal of Open Humanities Data 11 (2025), pp. 1–15, DOI: 10.5334/johd.421.
This repository contains Python scripts that transform structured data from Wikidata into RDF using CIDOC CRM (OWL version, eCRM) and models based on CIDOC CRM: LRMoo and INTRO.
You can use the Python scripts in src/wiki2crm individually or with the provided Python package wiki2crm.
The goal is to enable CIDOC CRM-based semantic enrichment from Wikidata and other linked data sources. The scripts also use PROV-O (prov:wasDerivedFrom) to link data back to Wikidata.
To improve inference capabilities, all ECRM classes and properties have been mapped to CIDOC CRM using owl:equivalentClass and owl:equivalentProperty. Also, all LRMoo classes and properties have been mapped to FRBRoo and eFRBRoo.
Ontology versions used:
- Erlangen CRM 240307 (based on CIDOC CRM 7.1.3)
- LRMoo 1.1.1
- INTRO beta202506
The authors, works and relations modules model basic biographical, bibliographical, and intertextual information based on data from Wikidata and can be dynamically extended. The scripts generate—depending on the module—an ontology (owl:Ontology) for authors, works, or intertexts.
| Modules overview |
The merge module can be used to merge the outputted Turtle files.
The map_and_align module looks for more identifiers from Schema.org, DBpedia, GND, VIAF, GeoNames and Goodreads and adds more ontology alignments mainly using SKOS. The aligned ontologies are: BIBO, CiTO, DC, DoCo, DraCor, FaBiO, FOAF, FRBRoo, GOLEM, Intertextuality Ontology, MiMoText, OntoPoetry/POSTDATA (core and analysis modules), and the Ontologies of Under-Represented Writers and Books.
The mappings and alignments are done separately so that the script can hopefully be more easily updated. It focuses specifically on those classes and properties that are important for the relations module.
| Workflow overview |
- 🪄 Reality check: These scripts are not magical. Data that is not available in Wikidata cannot appear in the triples.
- ⚠️ Base URI: All URIs currently use the
https://sappho-digital.com/base. Please adapt this to your own environment as needed. - 💡 Reuse is encouraged. The scripts are open for reuse. They are developed in the context of the project Sappho Digital by Laura Untner. A reference to the project would be appreciated if you use or build on the scripts. You can also refer to »Laura Untner: From Wikidata to CIDOC CRM: A Use Case Scenario for Digital Comparative Literary Studies. In: Journal of Open Humanities Data 11 (2025), pp. 1–15, DOI: 10.5334/johd.421«, and use the DOI provided by Zenodo: https://doi.org/10.5281/zenodo.17396141.
Requirements
You can install the package (and dependencies) directly:
pip install wiki2crm
# or from the repo root
# pip install .
# pip install -e .
Quick check:
wiki2crm --version
wiki2crm --help
wiki2crm --hello
To only install dependencies, run:
pip install rdflib requests tqdm pyshacl
Usage
All commands are available as wiki2crm <subcommand> or equivalently python3 -m wiki2crm <subcommand>.
If no --input / --output flags are given, the tools use the files in the examples folder as fallback defaults.
Commands
# explicit paths
wiki2crm authors \
--input path/to/authors.csv \
--output path/to/authors.ttl
# fallback to examples
wiki2crm authors
# explicit paths
wiki2crm works \
--input path/to/works.csv \
--output path/to/works.ttl
# fallback to examples
wiki2crm works
# explicit paths
wiki2crm relations \
--input path/to/works.csv \
--output path/to/relations.ttl
# fallback to examples
wiki2crm relations
# explicit paths
wiki2crm merge \
--authors examples/outputs/authors.ttl \
--works examples/outputs/works.ttl \
--relations examples/outputs/relations.ttl \
--output examples/outputs/all.ttl
# fallback to examples
wiki2crm merge
# explicit paths
wiki2crm map-align \
--input examples/outputs/all.ttl \
--output examples/outputs/all_mapped-and-aligned.ttl
# fallback to examples
wiki2crm map-align
You can always run the same via python3 -m wiki2crm <subcommand> if you prefer.
Import
To use the package in your Python script, include:
from wiki2crm import authors, works, relations, merge, map_and_align
Then you can use, for example:
authors.main(["--input", "examples/inputs/authors.csv",
"--output", "examples/outputs/authors.ttl"])
Validation
There are SHACL shapes for the authors, works, and relations modules. Validation of the corresponding Turtle files is performed within the Python scripts.
If you want to manually validate the Turtle files, you can use pySHACL:
pyshacl -s path/to/shape.ttl -d path/to/data.ttl --advanced --metashacl -f table
This will produce a report indicating whether the Turtle file is valid according to the provided SHACL shapes.
Note: The SHACL shapes make use of the Sappho Digital namespace. Please adapt this to your own namespace if necessary.
Acknowledgments
Special thanks to Bernhard Oberreither for feedback on the relations module, and Lisa Poggel for feedback on the Python workflow.
✍️ Authors Module (e/CRM)
The authors.py script reads a list of Wikidata QIDs for authors from a CSV file and creates RDF triples using CIDOC CRM (eCRM, mapped to CRM). It models:
E21_Personwith:E42_Identifier(Wikidata QIDs, derived from given QIDs)E67_BirthandE69_Deathevents, linked to:E53_Place(birth places, derived fromwdt:P19, and death places, derived fromwdt:P20)E52_Time-Span(birth dates, derived fromwdt:P569, and death dates, derived fromwdt:P570)
E55_Type(genders, derived fromwdt:P21)E36_Visual_Item(visual representations) (image reference with WikimediaseeAlso, derived fromwdt:P18)
📎 A complete visual documentation of the authors data model is included in the docs folder.
Example Input
qids
Q469571
This is Anna Louisa Karsch.
Example Output
Namespace declarations and mappings to CRM are applied but not shown in this exemplary output.
<https://sappho-digital.com/person/Q469571> a ecrm:E21_Person ;
rdfs:label "Anna Louisa Karsch"@en ;
ecrm:P100i_died_in <https://sappho-digital.com/death/Q469571> ;
ecrm:P138i_has_representation <https://sappho-digital.com/visual_item/Q469571> ;
ecrm:P1_is_identified_by <https://sappho-digital.com/identifier/Q469571> ;
ecrm:P2_has_type <https://sappho-digital.com/gender/Q6581072> ;
ecrm:P98i_was_born <https://sappho-digital.com/birth/Q469571> ;
ecrm:P138i_has_representation <https://sappho-digital.com/visual_item/Q469571> ;
owl:sameAs <http://www.wikidata.org/entity/Q469571> .
<https://sappho-digital.com/identifier/Q469571> a ecrm:E42_Identifier ;
rdfs:label "Q469571" ;
ecrm:P1i_identifies <https://sappho-digital.com/person/Q469571> ;
ecrm:P2_has_type <https://sappho-digital.com/id_type/wikidata> .
<https://sappho-digital.com/id_type/wikidata> a ecrm:E55_Type ;
rdfs:label "Wikidata ID"@en ;
ecrm:P2i_is_type_of <https://sappho-digital.com/identifier/Q469571> .
<https://sappho-digital.com/birth/Q469571> a ecrm:E67_Birth ;
rdfs:label "Birth of Anna Louisa Karsch"@en ;
ecrm:P4_has_time-span <https://sappho-digital.com/timespan/17221201> ;
ecrm:P7_took_place_at <https://sappho-digital.com/place/Q659063> ;
ecrm:P98_brought_into_life <https://sappho-digital.com/person/Q469571> ;
prov:wasDerivedFrom <http://www.wikidata.org/entity/Q469571> .
<https://sappho-digital.com/death/Q469571> a ecrm:E69_Death ;
rdfs:label "Death of Anna Louisa Karsch"@en ;
ecrm:P100_was_death_of <https://sappho-digital.com/person/Q469571> ;
ecrm:P4_has_time-span <https://sappho-digital.com/timespan/17911012> ;
ecrm:P7_took_place_at <https://sappho-digital.com/place/Q64> ;
prov:wasDerivedFrom <http://www.wikidata.org/entity/Q469571> .
<https://sappho-digital.com/place/Q659063> a ecrm:E53_Place ;
rdfs:label "Gmina Skąpe"@en ;
ecrm:P7i_witnessed <https://sappho-digital.com/birth/Q469571> ;
owl:sameAs <http://www.wikidata.org/entity/Q659063> .
<https://sappho-digital.com/place/Q64> a ecrm:E53_Place ;
rdfs:label "Berlin"@en ;
ecrm:P7i_witnessed <https://sappho-digital.com/death/Q469571> ;
owl:sameAs <http://www.wikidata.org/entity/Q64> .
<https://sappho-digital.com/timespan/17221201> a ecrm:E52_Time-Span ;
rdfs:label "1722-12-01"^^xsd:date ;
ecrm:P4i_is_time-span_of <https://sappho-digital.com/birth/Q469571> .
<https://sappho-digital.com/timespan/17911012> a ecrm:E52_Time-Span ;
rdfs:label "1791-10-12"^^xsd:date ;
ecrm:P4i_is_time-span_of <https://sappho-digital.com/death/Q469571> .
<https://sappho-digital.com/gender/Q6581072> a ecrm:E55_Type ;
rdfs:label "female"@en ;
ecrm:P2_has_type <https://sappho-digital.com/gender_type/wikidata> ;
ecrm:P2i_is_type_of <https://sappho-digital.com/person/Q469571> ;
owl:sameAs <http://www.wikidata.org/entity/Q6581072> .
<https://sappho-digital.com/gender_type/wikidata> a ecrm:E55_Type ;
rdfs:label "Wikidata Gender"@en ;
ecrm:P2i_is_type_of <https://sappho-digital.com/gender/Q6581072> .
<https://sappho-digital.com/visual_item/Q469571> a ecrm:E36_Visual_Item ;
rdfs:label "Visual representation of Anna Louisa Karsch"@en ;
ecrm:P138_represents <https://sappho-digital.com/person/Q469571> ;
rdfs:seeAlso <http://commons.wikimedia.org/wiki/Special:FilePath/Karschin%20bild.JPG> ;
prov:wasDerivedFrom <http://www.wikidata.org/entity/Q469571> .
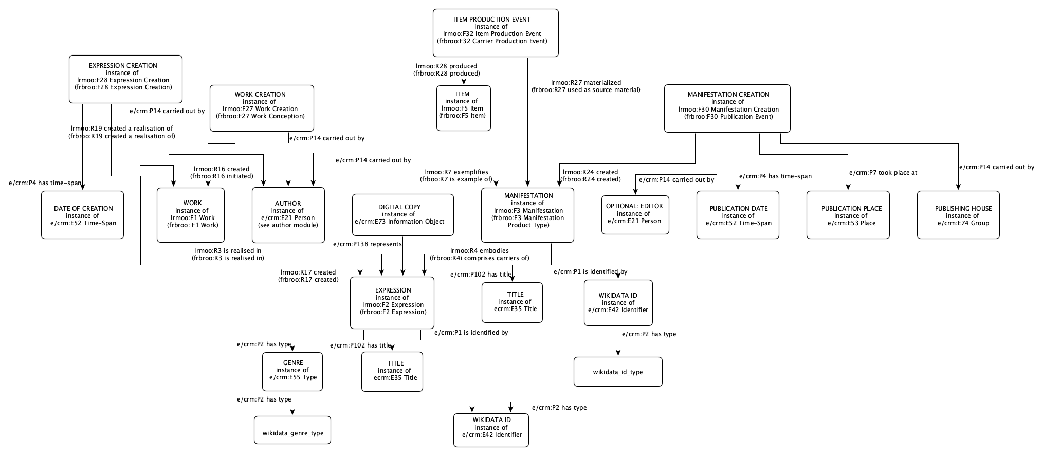
📚 Works Module (LRMoo/FRBRoo)
The works.py script reads a list of Wikidata QIDs for works from a CSV file and creates RDF triples using CIDOC CRM (eCRM, mapped to CRM) and LRMoo (mapped to FRBRoo). It models:
F1_Work(abstract works) andF27_Work_Creationwith:E21_Person(authors, derived fromwdt:P50, see authors module)
F2_Expression(realizations of abstract works) andF28_Expression_Creationwith:E52_Time-Span(creation years, derived fromwdt:P571orwdt:P2754)E35_Title(titles, derived fromwdt:P1476or labels)E42_Identifier(Wikidata QIDs, derived from given QIDs)E55_Type(genres, derived fromwdt:P136)E73_Information_Object(digital surrogates, derived fromwdt:P953)
F3_Manifestation(publications of expressions) andF30_Manifestation_Creationwith:E21_Person(editors, derived fromwdt:P98)E35_Title(titles, only different if the text is part of another text (wdt:P1433orwdt:P361))E52_Time-Span(publication years, derived fromwdt:P577)E53_Place(publication places, derived fromwdt:P291)E74_Group(publishers, derived fromwdt:P123)
F5_Item(specific copies of manifestations) andF32_Item_Production_Event
Translators are not modeled per default, but the data model can, of course, be extended or adapted accordingly.
📎 A complete visual documentation of the works data model is included in the docs folder.
Example Input
qids
Q1242002
(This is the tragedy Sappho written by Franz Grillparzer.)
Example Output
Namespace declarations and mappings to CRM, FRBRoo and eFRBRoo are applied but not shown in this exemplary output.
<https://sappho-digital.com/work_creation/Q1242002> a lrmoo:F27_Work_Creation ;
rdfs:label "Work creation of Sappho"@en ;
ecrm:P14_carried_out_by <https://sappho-digital.com/person/Q154438> ;
lrmoo:R16_created <https://sappho-digital.com/work/Q1242002> ;
prov:wasDerivedFrom <http://www.wikidata.org/entity/Q1242002> .
<https://sappho-digital.com/work/Q1242002> a lrmoo:F1_Work ;
rdfs:label "Work of Sappho"@en ;
ecrm:P14_carried_out_by <https://sappho-digital.com/person/Q154438> ;
lrmoo:R16i_was_created_by <https://sappho-digital.com/work_creation/Q1242002> ;
lrmoo:R19i_was_realised_through <https://sappho-digital.com/expression_creation/Q1242002> ;
lrmoo:R3_is_realised_in <https://sappho-digital.com/expression/Q1242002> .
<https://sappho-digital.com/person/Q154438> a ecrm:E21_Person ;
rdfs:label "Franz Grillparzer" ;
ecrm:P14i_performed <https://sappho-digital.com/manifestation_creation/Q1242002>,
<https://sappho-digital.com/work_creation/Q1242002> ;
owl:sameAs <http://www.wikidata.org/entity/Q154438> .
<https://sappho-digital.com/expression_creation/Q1242002> a lrmoo:F28_Expression_Creation ;
rdfs:label "Expression creation of Sappho"@en ;
ecrm:P14_carried_out_by <https://sappho-digital.com/person/Q154438> ;
ecrm:P4_has_time-span <https://sappho-digital.com/timespan/1817> ;
lrmoo:R17_created <https://sappho-digital.com/expression/Q1242002> ;
lrmoo:R19_created_a_realisation_of <https://sappho-digital.com/work/Q1242002> ;
prov:wasDerivedFrom <http://www.wikidata.org/entity/Q1242002> .
<https://sappho-digital.com/timespan/1817> a ecrm:E52_Time-Span ;
rdfs:label "1817"^^xsd:gYear ;
ecrm:P4i_is_time-span_of <https://sappho-digital.com/expression_creation/Q1242002> .
<https://sappho-digital.com/expression/Q1242002> a lrmoo:F2_Expression ;
rdfs:label "Expression of Sappho"@en ;
ecrm:P102_has_title <https://sappho-digital.com/title/expression/Q1242002> ;
ecrm:P138i_has_representation <https://sappho-digital.com/digital/Q1242002> ;
ecrm:P1_is_identified_by <https://sappho-digital.com/identifier/Q1242002> ;
ecrm:P2_has_type <https://sappho-digital.com/genre/Q80930> ;
lrmoo:R17i_was_created_by <https://sappho-digital.com/expression_creation/Q1242002> ;
lrmoo:R3i_realises <https://sappho-digital.com/work/Q1242002> ;
lrmoo:R4i_is_embodied_in <https://sappho-digital.com/manifestation/Q1242002> ;
owl:sameAs <http://www.wikidata.org/entity/Q1242002> ;
prov:wasDerivedFrom <http://www.wikidata.org/entity/Q1242002> .
<https://sappho-digital.com/title/expression/Q1242002> a ecrm:E35_Title ;
rdfs:label "Sappho"@de ;
ecrm:P102i_is_title_of <https://sappho-digital.com/expression/Q1242002> .
<https://sappho-digital.com/identifier/Q1242002> a ecrm:E42_Identifier ;
rdfs:label "Q1242002" ;
ecrm:P1i_identifies <https://sappho-digital.com/expression/Q1242002> ;
ecrm:P2_has_type <https://sappho-digital.com/id_type/wikidata> .
<https://sappho-digital.com/id_type/wikidata> a ecrm:E55_Type ;
rdfs:label "Wikidata ID"@en ;
ecrm:P2i_is_type_of <https://sappho-digital.com/identifier/Q1242002> ;
owl:sameAs <http://www.wikidata.org/wiki/Q43649390> .
<https://sappho-digital.com/genre/Q80930> a ecrm:E55_Type ;
rdfs:label "tragedy"@en ;
ecrm:P2_has_type <https://sappho-digital.com/genre_type/wikidata> ;
ecrm:P2i_is_type_of <https://sappho-digital.com/expression/Q1242002> ;
owl:sameAs <http://www.wikidata.org/entity/Q80930> .
<https://sappho-digital.com/genre_type/wikidata> a ecrm:E55_Type ;
rdfs:label "Wikidata Genre"@en ;
ecrm:P2i_is_type_of <https://sappho-digital.com/genre/Q80930> .
<https://sappho-digital.com/digital/Q1242002> a ecrm:E73_Information_Object ;
rdfs:label "Digital copy of Sappho"@en ;
ecrm:P138_represents <https://sappho-digital.com/expression/Q1242002> ;
rdfs:seeAlso <http://www.zeno.org/nid/20004898184> .
<https://sappho-digital.com/manifestation_creation/Q1242002> a lrmoo:F30_Manifestation_Creation ;
rdfs:label "Manifestation creation of Sappho"@en ;
ecrm:P14_carried_out_by <https://sappho-digital.com/person/Q154438>,
<https://sappho-digital.com/publisher/Q133849481> ;
ecrm:P4_has_time-span <https://sappho-digital.com/timespan/1819> ;
ecrm:P7_took_place_at <https://sappho-digital.com/place/Q1741> ;
lrmoo:R24_created <https://sappho-digital.com/manifestation/Q1242002> ;
prov:wasDerivedFrom <http://www.wikidata.org/entity/Q1242002> .
<https://sappho-digital.com/publisher/Q133849481> a ecrm:E74_Group ;
rdfs:label "Wallishausser’sche Buchhandlung"@en ;
ecrm:P14i_performed <https://sappho-digital.com/manifestation_creation/Q1242002> ;
owl:sameAs <http://www.wikidata.org/entity/Q133849481> .
<https://sappho-digital.com/timespan/1819> a ecrm:E52_Time-Span ;
rdfs:label "1819"^^xsd:gYear ;
ecrm:P4i_is_time-span_of <https://sappho-digital.com/manifestation_creation/Q1242002> .
<https://sappho-digital.com/place/Q1741> a ecrm:E53_Place ;
rdfs:label "Vienna"@en ;
ecrm:P7i_witnessed <https://sappho-digital.com/manifestation_creation/Q1242002> ;
owl:sameAs <http://www.wikidata.org/entity/Q1741> .
<https://sappho-digital.com/manifestation/Q1242002> a lrmoo:F3_Manifestation ;
rdfs:label "Manifestation of Sappho"@en ;
ecrm:P102_has_title <https://sappho-digital.com/title/manifestation/Q1242002> ;
lrmoo:R24i_was_created_through <https://sappho-digital.com/manifestation_creation/Q1242002> ;
lrmoo:R27i_was_materialized_by <https://sappho-digital.com/item_production/Q1242002> ;
lrmoo:R4_embodies <https://sappho-digital.com/expression/Q1242002> ;
lrmoo:R7i_is_exemplified_by <https://sappho-digital.com/item/Q1242002> .
<https://sappho-digital.com/title/manifestation/Q1242002> a ecrm:E35_Title ;
rdfs:label "Sappho"@de ;
ecrm:P102i_is_title_of <https://sappho-digital.com/manifestation/Q1242002> .
<https://sappho-digital.com/item_production/Q1242002> a lrmoo:F32_Item_Production_Event ;
rdfs:label "Item production event of Sappho"@en ;
lrmoo:R27_materialized <https://sappho-digital.com/manifestation/Q1242002> ;
lrmoo:R28_produced <https://sappho-digital.com/item/Q1242002> .
<https://sappho-digital.com/item/Q1242002> a lrmoo:F5_Item ;
rdfs:label "Item of Sappho"@en ;
lrmoo:R28i_was_produced_by <https://sappho-digital.com/item_production/Q1242002> ;
lrmoo:R7_exemplifies <https://sappho-digital.com/manifestation/Q1242002> .
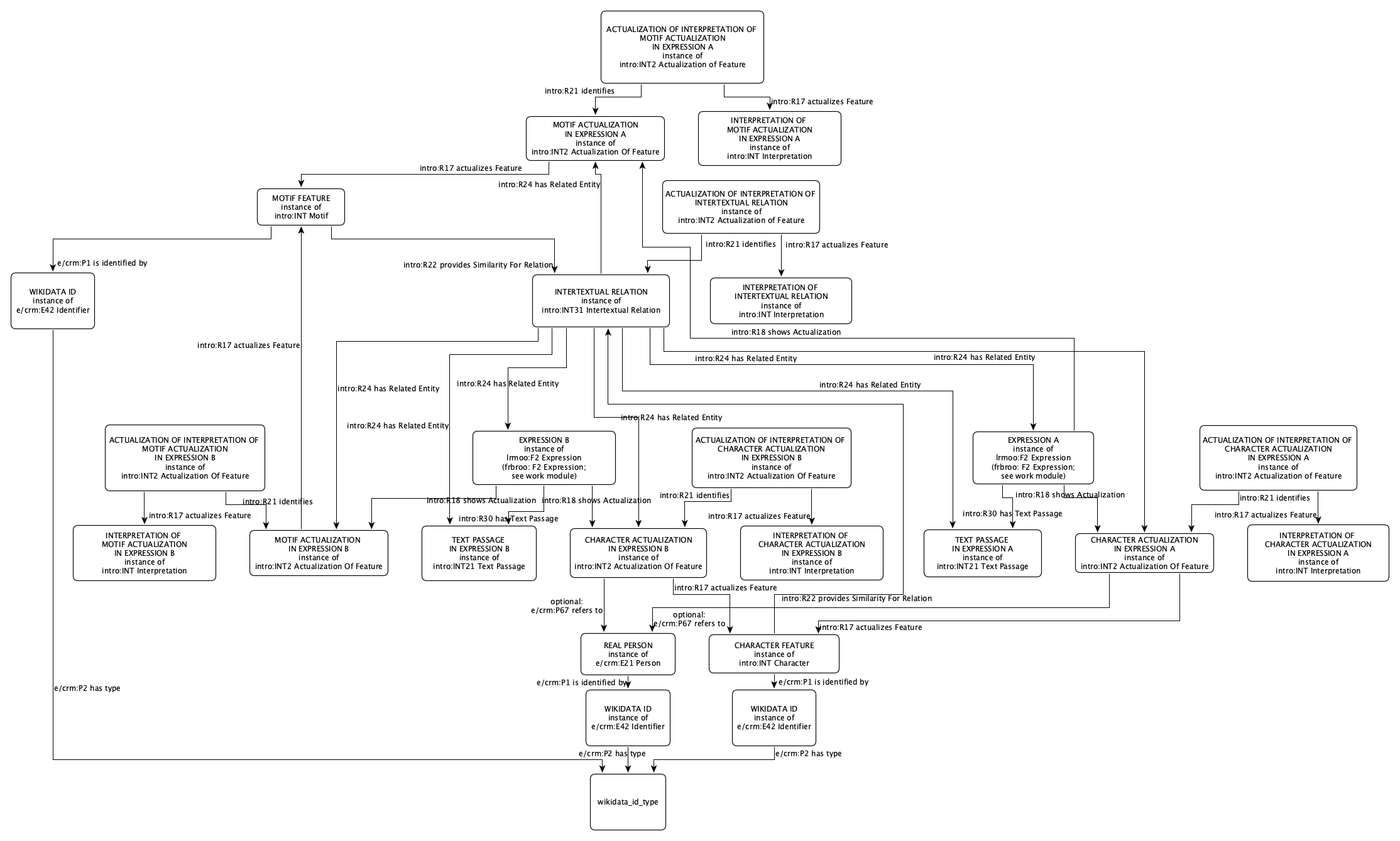
🌐 Relations Module (INTRO)
The relations.py script reads a list of Wikidata QIDs for works from a CSV file and creates RDF triples using INTRO, CIDOC CRM (eCRM, mapped to CRM) and LRMoo (mapped to FRBRoo). It models:
- Literary works (
F2_Expression, see works module)- linked to the Wikidata item via
owl:sameAs
- linked to the Wikidata item via
- Intertextual relations (
INT31_IntertextualRelation) between expressions- with
INT_Interpretationinstances linked to the Wikidata items of the expressions viaprov:wasDerivedFrom - derived from actualizations, citations, and optionally
wdt:P4969(derivative work),wdt:P144(based on),wdt:P5059(modified version of) andwdt:P941(inspired by)
- with
- References (
INT18_Reference) for …- persons:
E21_PersonwithE42_Identifier, derived fromwdt:P180(depicts),wdt:P921(main subject) andwdt:P527(has part(s)) forwd:Q5(human) - places:
E53_PlacewithE42_Identifier, derived fromwdt:P921(main subject) forwd:Q2221906(geographical location) - expressions: derived from
wdt:P921(main subject) for given QIDs - with actualizations (
INT2_ActualizationOfFeature) of these references in specific expressions- with
INT_Interpretationlinked to the Wikidata items of the expressions viaprov:wasDerivedFrom
- with
- persons:
- Citations via
INT21_TextPassageinstances- linked to the expressions
- derived from
wdt:P2860(cites work) andwdt:P6166(quotes work) for given QIDs - linked to the citing Wikidata item via
prov:wasDerivedFrom
- Characters (
INT_Character)- linked to the Wikidata item via
owl:sameAsand identified byE42_Identifier - derived from
wdt:P674(characters) orwdt:P180(depicts) andwdt:P921(main subject) if the item iswd:Q3658341(literary character) orwd:Q15632617(fictional human) - optionally linked to a real Person (
E21_Person) - always with actualizations (
INT2_ActualizationOfFeature) of these characters in specific expressions- with
INT_Interpretationlinked to the Wikidata items of the expressions viaprov:wasDerivedFrom
- with
- linked to the Wikidata item via
- Motifs, Plots and Topics
- all linked to Wikidata items via
owl:sameAsand identified byE42_Identifier INT_Motif: derived fromwdt:P6962(narrative motif)INT_Plot: derived fromwdt:P921(main subject) forwd:Q42109240(stoff)INT_Topic: derived fromwdt:P921(main subject) forwd:Q26256810(topic)- with
INT2_ActualizationOfFeatureinstances for specific expressions- with interpretations (
INT_Interpretation) linked to the Wikidata items of the expressions viaprov:wasDerivedFrom
- with interpretations (
- all linked to Wikidata items via
Please note that subclasses and subproperties are also queried.
The current data model focuses exclusively on textual works, but—based on INTRO—it could be extended to cover intermedial and interpictorial aspects as well. It also only models intertextual relationships among the texts listed in the CSV file, i.e. it assumes you’re seeking intertexts of known works rather than exploring every possible intertext. Please also note that all searches are strictly one-way: Work → Phenomenon.
📎 A complete visual documentation of the relations data model is included in the docs folder.
Example Input
qids
Q1242002 # Franz Grillparzer’s "Sappho"
Q119292643 # Therese Rak’s "Sappho"
Q19179765 # Amalie von Imhoff’s "Die Schwestern von Lesbos"
Q120199245 # Adolph von Schaden’s "Die moderne Sappho"
Example Output
Namespace declarations and mappings to CRM, FRBRoo and eFRBRoo are applied but not shown in this exemplary output.
Please also note that the output is currently sparse because the relevant data in Wikidata is simply too limited. The script also remains fairly slow and should be tested (and possibly optimized) on larger data sets.
Further, it’s highly recommended to manually refine the generated triples afterward: INTRO provides very detailed means for recording literary-scholarly analyses as Linked Data, whereas this module captures only the basics.
# Expressions
<https://sappho-digital.com/expression/Q1242002> a lrmoo:F2_Expression ;
rdfs:label "Expression of Sappho"@en ;
ecrm:P67i_is_referred_to_by <https://sappho-digital.com/actualization/work_ref/Q1242002_Q119292643> ;
owl:sameAs <http://www.wikidata.org/entity/Q1242002> ;
intro:R18_showsActualization <https://sappho-digital.com/actualization/character/Q17892_Q1242002>,
<https://sappho-digital.com/actualization/motif/Q165_Q1242002>,
<https://sappho-digital.com/actualization/person_ref/Q17892_Q1242002>,
<https://sappho-digital.com/actualization/place_ref/Q128087_Q1242002>,
<https://sappho-digital.com/actualization/plot/Q134285870_Q1242002>,
<https://sappho-digital.com/actualization/topic/Q10737_Q1242002> ;
intro:R30_hasTextPassage <https://sappho-digital.com/textpassage/Q1242002_Q119292643> ;
intro:R24i_isRelatedEntity <https://sappho-digital.com/relation/Q119292643_Q1242002>,
<https://sappho-digital.com/relation/Q120199245_Q1242002>,
<https://sappho-digital.com/relation/Q1242002_Q19179765> .
<https://sappho-digital.com/expression/Q119292643> a lrmoo:F2_Expression ;
rdfs:label "Expression of Sappho. Eine Novelle"@en ;
owl:sameAs <http://www.wikidata.org/entity/Q119292643> ;
intro:R18_showsActualization <https://sappho-digital.com/actualization/motif/Q165_Q119292643>,
<https://sappho-digital.com/actualization/person_ref/Q17892_Q119292643>,
<https://sappho-digital.com/actualization/plot/Q134285870_Q119292643>,
<https://sappho-digital.com/actualization/topic/Q10737_Q119292643>,
<https://sappho-digital.com/actualization/work_ref/Q1242002_Q119292643> ;
intro:R30_hasTextPassage <https://sappho-digital.com/textpassage/Q119292643_Q1242002> ;
intro:R24i_isRelatedEntity <https://sappho-digital.com/relation/Q119292643_Q1242002> .
<https://sappho-digital.com/expression/Q19179765> a lrmoo:F2_Expression ;
rdfs:label "Expression of Die Schwestern von Lesbos"@en ;
owl:sameAs <http://www.wikidata.org/entity/Q19179765> ;
intro:R18_showsActualization <https://sappho-digital.com/actualization/place_ref/Q128087_Q19179765> ;
intro:R24i_isRelatedEntity <https://sappho-digital.com/relation/Q1242002_Q19179765> .
<https://sappho-digital.com/expression/Q120199245> a lrmoo:F2_Expression ;
rdfs:label "Expression of Die moderne Sappho"@en ;
owl:sameAs <http://www.wikidata.org/entity/Q120199245> ;
intro:R18_showsActualization <https://sappho-digital.com/actualization/character/Q17892_Q120199245> ;
intro:R24i_isRelatedEntity <https://sappho-digital.com/relation/Q120199245_Q1242002> .
# Intertextual Relations
<https://sappho-digital.com/relation/Q120199245_Q1242002> a intro:INT31_IntertextualRelation ;
rdfs:label "Intertextual relation between Die moderne Sappho and Sappho"@en ;
intro:R21i_isIdentifiedBy <https://sappho-digital.com/actualization/interpretation/Q120199245_Q1242002> ;
intro:R22i_relationIsBasedOnSimilarity <https://sappho-digital.com/feature/character/Q17892> ;
intro:R24_hasRelatedEntity <https://sappho-digital.com/expression/Q1242002>,
<https://sappho-digital.com/expression/Q120199245>,
<https://sappho-digital.com/actualization/character/Q17892_Q120199245>,
<https://sappho-digital.com/actualization/character/Q17892_Q1242002> .
<https://sappho-digital.com/feature/interpretation/Q120199245_Q1242002> a intro:INT_Interpretation ;
rdfs:label "Interpretation of intertextual relation between Die moderne Sappho and Sappho"@en ;
intro:R17i_featureIsActualizedIn <https://sappho-digital.com/actualization/interpretation/Q120199245_Q1242002> .
<https://sappho-digital.com/actualization/interpretation/Q120199245_Q1242002> a intro:INT2_ActualizationOfFeature ;
rdfs:label "Interpretation of intertextual relation between Die moderne Sappho and Sappho"@en ;
prov:wasDerivedFrom <http://www.wikidata.org/entity/Q120199245>,
<http://www.wikidata.org/entity/Q1242002> ;
intro:R17_actualizesFeature <https://sappho-digital.com/feature/interpretation/Q120199245_Q1242002> ;
intro:R21_identifies <https://sappho-digital.com/relation/Q120199245_Q1242002> .
<https://sappho-digital.com/relation/Q1242002_Q19179765> a intro:INT31_IntertextualRelation ;
rdfs:label "Intertextual relation between Sappho and Die Schwestern von Lesbos"@en ;
intro:R21i_isIdentifiedBy <https://sappho-digital.com/actualization/interpretation/Q1242002_Q19179765> ;
intro:R22i_relationIsBasedOnSimilarity <https://sappho-digital.com/feature/place_ref/Q128087> ;
intro:R24_hasRelatedEntity <https://sappho-digital.com/expression/Q1242002>,
<https://sappho-digital.com/expression/Q19179765>,
<https://sappho-digital.com/actualization/place_ref/Q128087_Q1242002>,
<https://sappho-digital.com/actualization/place_ref/Q128087_Q19179765> .
<https://sappho-digital.com/feature/interpretation/Q1242002_Q19179765> a intro:INT_Interpretation ;
rdfs:label "Interpretation of intertextual relation between Sappho and Die Schwestern von Lesbos"@en ;
intro:R17i_featureIsActualizedIn <https://sappho-digital.com/actualization/interpretation/Q1242002_Q19179765> .
<https://sappho-digital.com/actualization/interpretation/Q1242002_Q19179765> a intro:INT2_ActualizationOfFeature ;
rdfs:label "Interpretation of intertextual relation between Sappho and Die Schwestern von Lesbos"@en ;
prov:wasDerivedFrom <http://www.wikidata.org/entity/Q1242002>,
<http://www.wikidata.org/entity/Q19179765> ;
intro:R17_actualizesFeature <https://sappho-digital.com/feature/interpretation/Q1242002_Q19179765> ;
intro:R21_identifies <https://sappho-digital.com/relation/Q1242002_Q19179765> .
<https://sappho-digital.com/relation/Q119292643_Q1242002> a intro:INT31_IntertextualRelation ;
rdfs:label "Intertextual relation between Sappho and Sappho. Eine Novelle"@en ;
intro:R21i_isIdentifiedBy <https://sappho-digital.com/actualization/interpretation/Q119292643_Q1242002> ;
intro:R22i_relationIsBasedOnSimilarity <https://sappho-digital.com/feature/motif/Q165>,
<https://sappho-digital.com/feature/person_ref/Q17892>,
<https://sappho-digital.com/feature/plot/Q134285870>,
<https://sappho-digital.com/feature/topic/Q10737>,
<https://sappho-digital.com/feature/work_ref/Q1242002> ;
intro:R24_hasRelatedEntity <https://sappho-digital.com/expression/Q1242002>,
<https://sappho-digital.com/expression/Q119292643>,
<https://sappho-digital.com/actualization/motif/Q165_Q119292643>,
<https://sappho-digital.com/actualization/motif/Q165_Q1242002>,
<https://sappho-digital.com/actualization/person_ref/Q17892_Q119292643>,
<https://sappho-digital.com/actualization/person_ref/Q17892_Q1242002>,
<https://sappho-digital.com/actualization/plot/Q134285870_Q119292643>,
<https://sappho-digital.com/actualization/plot/Q134285870_Q1242002>,
<https://sappho-digital.com/actualization/topic/Q10737_Q119292643>,
<https://sappho-digital.com/actualization/topic/Q10737_Q1242002>,
<https://sappho-digital.com/actualization/work_ref/Q1242002_Q119292643>,
<https://sappho-digital.com/textpassage/Q119292643_Q1242002>,
<https://sappho-digital.com/textpassage/Q1242002_Q119292643> .
<https://sappho-digital.com/feature/interpretation/Q119292643_Q1242002> a intro:INT_Interpretation ;
rdfs:label "Interpretation of intertextual relation between Sappho and Sappho. Eine Novelle"@en ;
intro:R17i_featureIsActualizedIn <https://sappho-digital.com/actualization/interpretation/Q119292643_Q1242002> .
<https://sappho-digital.com/actualization/interpretation/Q119292643_Q1242002> a intro:INT2_ActualizationOfFeature ;
rdfs:label "Interpretation of intertextual relation between Sappho and Sappho. Eine Novelle"@en ;
prov:wasDerivedFrom <http://www.wikidata.org/entity/Q119292643>,
<http://www.wikidata.org/entity/Q1242002> ;
intro:R17_actualizesFeature <https://sappho-digital.com/feature/interpretation/Q119292643_Q1242002> ;
intro:R21_identifies <https://sappho-digital.com/relation/Q119292643_Q1242002> .
# Features & Actualizations
# Person References
<https://sappho-digital.com/feature/person_ref/Q17892> a intro:INT18_Reference ;
rdfs:label "Reference to Sappho (person)"@en ;
intro:R17i_featureIsActualizedIn <https://sappho-digital.com/actualization/person_ref/Q17892_Q119292643>,
<https://sappho-digital.com/actualization/person_ref/Q17892_Q1242002> ;
intro:R22_providesSimilarityForRelation <https://sappho-digital.com/relation/Q119292643_Q1242002> .
<https://sappho-digital.com/person/Q17892> a ecrm:E21_Person ;
rdfs:label "Sappho"@en ;
ecrm:P1_is_identified_by <https://sappho-digital.com/identifier/Q17892> ;
ecrm:P67i_is_referred_to_by <https://sappho-digital.com/actualization/character/Q17892_Q120199245>,
<https://sappho-digital.com/actualization/character/Q17892_Q1242002>,
<https://sappho-digital.com/actualization/person_ref/Q17892_Q119292643>,
<https://sappho-digital.com/actualization/person_ref/Q17892_Q1242002> ;
owl:sameAs <http://www.wikidata.org/entity/Q17892> .
<https://sappho-digital.com/identifier/Q17892> a ecrm:E42_Identifier ;
rdfs:label "Q17892"@en ;
ecrm:P1i_identifies <https://sappho-digital.com/feature/character/Q17892>,
<https://sappho-digital.com/person/Q17892> ;
ecrm:P2_has_type <https://sappho-digital.com/id_type/wikidata> ;
prov:wasDerivedFrom <http://www.wikidata.org/entity/Q17892> .
<https://sappho-digital.com/actualization/person_ref/Q17892_Q119292643> a intro:INT2_ActualizationOfFeature ;
rdfs:label "Reference to Sappho in Sappho. Eine Novelle"@en ;
ecrm:P67_refers_to <https://sappho-digital.com/person/Q17892> ;
intro:R17_actualizesFeature <https://sappho-digital.com/feature/person_ref/Q17892> ;
intro:R18i_actualizationFoundOn <https://sappho-digital.com/expression/Q119292643> ;
intro:R21i_isIdentifiedBy <https://sappho-digital.com/actualization/interpretation/Q17892_Q119292643> ;
intro:R24i_isRelatedEntity <https://sappho-digital.com/relation/Q119292643_Q1242002> .
<https://sappho-digital.com/feature/interpretation/Q17892_Q119292643> a intro:INT_Interpretation ;
rdfs:label "Interpretation of Sappho in Sappho. Eine Novelle"@en ;
intro:R17i_featureIsActualizedIn <https://sappho-digital.com/actualization/interpretation/Q17892_Q119292643> .
<https://sappho-digital.com/actualization/interpretation/Q17892_Q119292643> a intro:INT2_ActualizationOfFeature ;
rdfs:label "Interpretation of Sappho in Sappho. Eine Novelle"@en ;
prov:wasDerivedFrom <http://www.wikidata.org/entity/Q119292643> ;
intro:R17_actualizesFeature <https://sappho-digital.com/feature/interpretation/Q17892_Q119292643> ;
intro:R21_identifies <https://sappho-digital.com/actualization/person_ref/Q17892_Q119292643> .
<https://sappho-digital.com/actualization/person_ref/Q17892_Q1242002> a intro:INT2_ActualizationOfFeature ;
rdfs:label "Reference to Sappho in Sappho"@en ;
ecrm:P67_refers_to <https://sappho-digital.com/person/Q17892> ;
intro:R17_actualizesFeature <https://sappho-digital.com/feature/person_ref/Q17892> ;
intro:R18i_actualizationFoundOn <https://sappho-digital.com/expression/Q1242002> ;
intro:R21i_isIdentifiedBy <https://sappho-digital.com/actualization/interpretation/Q17892_Q1242002> ;
intro:R24i_isRelatedEntity <https://sappho-digital.com/relation/Q119292643_Q1242002> .
<https://sappho-digital.com/feature/interpretation/Q17892_Q1242002> a intro:INT_Interpretation ;
rdfs:label "Interpretation of Sappho in Sappho"@en ;
intro:R17i_featureIsActualizedIn <https://sappho-digital.com/actualization/interpretation/Q17892_Q1242002> .
<https://sappho-digital.com/actualization/interpretation/Q17892_Q1242002> a intro:INT2_ActualizationOfFeature ;
rdfs:label "Interpretation of Sappho in Sappho"@en ;
prov:wasDerivedFrom <http://www.wikidata.org/entity/Q1242002> ;
intro:R17_actualizesFeature <https://sappho-digital.com/feature/interpretation/Q17892_Q1242002> ;
intro:R21_identifies <https://sappho-digital.com/actualization/character/Q17892_Q1242002>,
<https://sappho-digital.com/actualization/person_ref/Q17892_Q1242002> .
# Place References
<https://sappho-digital.com/feature/place_ref/Q128087> a intro:INT18_Reference ;
rdfs:label "Reference to Lesbos (place)"@en ;
intro:R17i_featureIsActualizedIn <https://sappho-digital.com/actualization/place_ref/Q128087_Q1242002>,
<https://sappho-digital.com/actualization/place_ref/Q128087_Q19179765> ;
intro:R22_providesSimilarityForRelation <https://sappho-digital.com/relation/Q1242002_Q19179765> .
<https://sappho-digital.com/place/Q128087> a ecrm:E53_Place ;
rdfs:label "Lesbos"@en ;
ecrm:P1_is_identified_by <https://sappho-digital.com/identifier/Q128087> ;
ecrm:P67i_is_referred_to_by <https://sappho-digital.com/actualization/place_ref/Q128087_Q1242002>,
<https://sappho-digital.com/actualization/place_ref/Q128087_Q19179765> ;
owl:sameAs <http://www.wikidata.org/entity/Q128087> .
<https://sappho-digital.com/identifier/Q128087> a ecrm:E42_Identifier ;
rdfs:label "Q128087"@en ;
ecrm:P1i_identifies <https://sappho-digital.com/place/Q128087> ;
ecrm:P2_has_type <https://sappho-digital.com/id_type/wikidata> ;
prov:wasDerivedFrom <http://www.wikidata.org/entity/Q128087> .
<https://sappho-digital.com/actualization/place_ref/Q128087_Q1242002> a intro:INT2_ActualizationOfFeature ;
rdfs:label "Reference to Lesbos in Sappho"@en ;
ecrm:P67_refers_to <https://sappho-digital.com/place/Q128087> ;
intro:R17_actualizesFeature <https://sappho-digital.com/feature/place_ref/Q128087> ;
intro:R18i_actualizationFoundOn <https://sappho-digital.com/expression/Q1242002> ;
intro:R21i_isIdentifiedBy <https://sappho-digital.com/actualization/interpretation/Q128087_Q1242002> ;
intro:R24i_isRelatedEntity <https://sappho-digital.com/relation/Q1242002_Q19179765> .
<https://sappho-digital.com/feature/interpretation/Q128087_Q1242002> a intro:INT_Interpretation ;
rdfs:label "Interpretation of Lesbos in Sappho"@en ;
intro:R17i_featureIsActualizedIn <https://sappho-digital.com/actualization/interpretation/Q128087_Q1242002> .
<https://sappho-digital.com/actualization/interpretation/Q128087_Q1242002> a intro:INT2_ActualizationOfFeature ;
rdfs:label "Interpretation of Lesbos in Sappho"@en ;
prov:wasDerivedFrom <http://www.wikidata.org/entity/Q1242002> ;
intro:R17_actualizesFeature <https://sappho-digital.com/feature/interpretation/Q128087_Q1242002> ;
intro:R21_identifies <https://sappho-digital.com/actualization/place_ref/Q128087_Q1242002> .
<https://sappho-digital.com/actualization/place_ref/Q128087_Q19179765> a intro:INT2_ActualizationOfFeature ;
rdfs:label "Reference to Lesbos in Die Schwestern von Lesbos"@en ;
ecrm:P67_refers_to <https://sappho-digital.com/place/Q128087> ;
intro:R17_actualizesFeature <https://sappho-digital.com/feature/place_ref/Q128087> ;
intro:R18i_actualizationFoundOn <https://sappho-digital.com/expression/Q19179765> ;
intro:R21i_isIdentifiedBy <https://sappho-digital.com/actualization/interpretation/Q128087_Q19179765> ;
intro:R24i_isRelatedEntity <https://sappho-digital.com/relation/Q1242002_Q19179765> .
<https://sappho-digital.com/feature/interpretation/Q128087_Q19179765> a intro:INT_Interpretation ;
rdfs:label "Interpretation of Lesbos in Die Schwestern von Lesbos"@en ;
intro:R17i_featureIsActualizedIn <https://sappho-digital.com/actualization/interpretation/Q128087_Q19179765> .
<https://sappho-digital.com/actualization/interpretation/Q128087_Q19179765> a intro:INT2_ActualizationOfFeature ;
rdfs:label "Interpretation of Lesbos in Die Schwestern von Lesbos"@en ;
prov:wasDerivedFrom <http://www.wikidata.org/entity/Q19179765> ;
intro:R17_actualizesFeature <https://sappho-digital.com/feature/interpretation/Q128087_Q19179765> ;
intro:R21_identifies <https://sappho-digital.com/actualization/place_ref/Q128087_Q19179765> .
# Expression References
<https://sappho-digital.com/feature/work_ref/Q1242002> a intro:INT18_Reference ;
rdfs:label "Reference to Sappho (expression)"@en ;
intro:R17i_featureIsActualizedIn <https://sappho-digital.com/actualization/work_ref/Q1242002_Q119292643> ;
intro:R22_providesSimilarityForRelation <https://sappho-digital.com/relation/Q119292643_Q1242002> .
<https://sappho-digital.com/actualization/work_ref/Q1242002_Q119292643> a intro:INT2_ActualizationOfFeature ;
rdfs:label "Reference to Sappho in Sappho. Eine Novelle"@en ;
ecrm:P67_refers_to <https://sappho-digital.com/expression/Q1242002> ;
intro:R17_actualizesFeature <https://sappho-digital.com/feature/work_ref/Q1242002> ;
intro:R18i_actualizationFoundOn <https://sappho-digital.com/expression/Q119292643> ;
intro:R21i_isIdentifiedBy <https://sappho-digital.com/actualization/interpretation/Q1242002_Q119292643> ;
intro:R24i_isRelatedEntity <https://sappho-digital.com/relation/Q119292643_Q1242002> .
<https://sappho-digital.com/feature/interpretation/Q1242002_Q119292643> a intro:INT_Interpretation ;
rdfs:label "Interpretation of Sappho in Sappho. Eine Novelle"@en ;
intro:R17i_featureIsActualizedIn <https://sappho-digital.com/actualization/interpretation/Q1242002_Q119292643> .
<https://sappho-digital.com/actualization/interpretation/Q1242002_Q119292643> a intro:INT2_ActualizationOfFeature ;
rdfs:label "Interpretation of Sappho in Sappho. Eine Novelle"@en ;
prov:wasDerivedFrom <http://www.wikidata.org/entity/Q119292643> ;
intro:R17_actualizesFeature <https://sappho-digital.com/feature/interpretation/Q1242002_Q119292643> ;
intro:R21_identifies <https://sappho-digital.com/actualization/work_ref/Q1242002_Q119292643> .
# Citations
<https://sappho-digital.com/textpassage/Q119292643_Q1242002> a intro:INT21_TextPassage ;
rdfs:label "Text passage in Sappho. Eine Novelle"@en ;
prov:wasDerivedFrom <http://www.wikidata.org/entity/Q119292643> ;
intro:R24i_isRelatedEntity <https://sappho-digital.com/relation/Q119292643_Q1242002> ;
intro:R30i_isTextPassageOf <https://sappho-digital.com/expression/Q119292643> .
<https://sappho-digital.com/textpassage/Q1242002_Q119292643> a intro:INT21_TextPassage ;
rdfs:label "Text passage in Sappho"@en ;
prov:wasDerivedFrom <http://www.wikidata.org/entity/Q119292643> ;
intro:R24i_isRelatedEntity <https://sappho-digital.com/relation/Q119292643_Q1242002> ;
intro:R30i_isTextPassageOf <https://sappho-digital.com/expression/Q1242002> .
# Characters
<https://sappho-digital.com/feature/character/Q17892> a intro:INT_Character ;
rdfs:label "Sappho"@en ;
ecrm:P1_is_identified_by <https://sappho-digital.com/identifier/Q17892> ;
owl:sameAs <http://www.wikidata.org/entity/Q17892> ;
intro:R17i_featureIsActualizedIn <https://sappho-digital.com/actualization/character/Q17892_Q120199245>,
<https://sappho-digital.com/actualization/character/Q17892_Q1242002> ;
intro:R22_providesSimilarityForRelation <https://sappho-digital.com/relation/Q120199245_Q1242002> .
<https://sappho-digital.com/actualization/character/Q17892_Q120199245> a intro:INT2_ActualizationOfFeature ;
rdfs:label "Sappho in Die moderne Sappho"@en ;
ecrm:P67_refers_to <https://sappho-digital.com/person/Q17892> ;
intro:R17_actualizesFeature <https://sappho-digital.com/feature/character/Q17892> ;
intro:R18i_actualizationFoundOn <https://sappho-digital.com/expression/Q120199245> ;
intro:R21i_isIdentifiedBy <https://sappho-digital.com/actualization/interpretation/Q17892_Q120199245> ;
intro:R24i_isRelatedEntity <https://sappho-digital.com/relation/Q120199245_Q1242002> .
<https://sappho-digital.com/feature/interpretation/Q17892_Q120199245> a intro:INT_Interpretation ;
rdfs:label "Interpretation of Sappho in Die moderne Sappho"@en ;
intro:R17i_featureIsActualizedIn <https://sappho-digital.com/actualization/interpretation/Q17892_Q120199245> .
<https://sappho-digital.com/actualization/interpretation/Q17892_Q120199245> a intro:INT2_ActualizationOfFeature ;
rdfs:label "Interpretation of Sappho in Die moderne Sappho"@en ;
prov:wasDerivedFrom <http://www.wikidata.org/entity/Q120199245> ;
intro:R17_actualizesFeature <https://sappho-digital.com/feature/interpretation/Q17892_Q120199245> ;
intro:R21_identifies <https://sappho-digital.com/actualization/character/Q17892_Q120199245> .
<https://sappho-digital.com/actualization/character/Q17892_Q1242002> a intro:INT2_ActualizationOfFeature ;
rdfs:label "Sappho in Sappho"@en ;
ecrm:P67_refers_to <https://sappho-digital.com/person/Q17892> ;
intro:R17_actualizesFeature <https://sappho-digital.com/feature/character/Q17892> ;
intro:R18i_actualizationFoundOn <https://sappho-digital.com/expression/Q1242002> ;
intro:R21i_isIdentifiedBy <https://sappho-digital.com/actualization/interpretation/Q17892_Q1242002> ;
intro:R24i_isRelatedEntity <https://sappho-digital.com/relation/Q120199245_Q1242002> .
# Motifs
<https://sappho-digital.com/feature/motif/Q165> a intro:INT_Motif ;
rdfs:label "sea (motif)"@en ;
ecrm:P1_is_identified_by <https://sappho-digital.com/identifier/Q165> ;
owl:sameAs <http://www.wikidata.org/entity/Q165> ;
intro:R17i_featureIsActualizedIn <https://sappho-digital.com/actualization/motif/Q165_Q119292643>,
<https://sappho-digital.com/actualization/motif/Q165_Q1242002> ;
intro:R22_providesSimilarityForRelation <https://sappho-digital.com/relation/Q119292643_Q1242002> .
<https://sappho-digital.com/identifier/Q165> a ecrm:E42_Identifier ;
rdfs:label "Q165"@en ;
ecrm:P1i_identifies <https://sappho-digital.com/feature/motif/Q165> ;
ecrm:P2_has_type <https://sappho-digital.com/id_type/wikidata> ;
prov:wasDerivedFrom <http://www.wikidata.org/entity/Q165> .
<https://sappho-digital.com/actualization/motif/Q165_Q119292643> a intro:INT2_ActualizationOfFeature ;
rdfs:label "sea in Sappho. Eine Novelle"@en ;
intro:R17_actualizesFeature <https://sappho-digital.com/feature/motif/Q165> ;
intro:R18i_actualizationFoundOn <https://sappho-digital.com/expression/Q119292643> ;
intro:R21i_isIdentifiedBy <https://sappho-digital.com/actualization/interpretation/Q165_Q119292643> ;
intro:R24i_isRelatedEntity <https://sappho-digital.com/relation/Q119292643_Q1242002> .
<https://sappho-digital.com/feature/interpretation/Q165_Q119292643> a intro:INT_Interpretation ;
rdfs:label "Interpretation of sea in Sappho. Eine Novelle"@en ;
intro:R17i_featureIsActualizedIn <https://sappho-digital.com/actualization/interpretation/Q165_Q119292643> .
<https://sappho-digital.com/actualization/interpretation/Q165_Q119292643> a intro:INT2_ActualizationOfFeature ;
rdfs:label "Interpretation of sea in Sappho. Eine Novelle"@en ;
prov:wasDerivedFrom <http://www.wikidata.org/entity/Q119292643> ;
intro:R17_actualizesFeature <https://sappho-digital.com/feature/interpretation/Q165_Q119292643> ;
intro:R21_identifies <https://sappho-digital.com/actualization/motif/Q165_Q119292643> .
<https://sappho-digital.com/actualization/motif/Q165_Q1242002> a intro:INT2_ActualizationOfFeature ;
rdfs:label "sea in Sappho"@en ;
intro:R17_actualizesFeature <https://sappho-digital.com/feature/motif/Q165> ;
intro:R18i_actualizationFoundOn <https://sappho-digital.com/expression/Q1242002> ;
intro:R21i_isIdentifiedBy <https://sappho-digital.com/actualization/interpretation/Q165_Q1242002> ;
intro:R24i_isRelatedEntity <https://sappho-digital.com/relation/Q119292643_Q1242002> .
<https://sappho-digital.com/feature/interpretation/Q165_Q1242002> a intro:INT_Interpretation ;
rdfs:label "Interpretation of sea in Sappho"@en ;
intro:R17i_featureIsActualizedIn <https://sappho-digital.com/actualization/interpretation/Q165_Q1242002> .
<https://sappho-digital.com/actualization/interpretation/Q165_Q1242002> a intro:INT2_ActualizationOfFeature ;
rdfs:label "Interpretation of sea in Sappho"@en ;
prov:wasDerivedFrom <http://www.wikidata.org/entity/Q1242002> ;
intro:R17_actualizesFeature <https://sappho-digital.com/feature/interpretation/Q165_Q1242002> ;
intro:R21_identifies <https://sappho-digital.com/actualization/motif/Q165_Q1242002> .
# Plots
<https://sappho-digital.com/feature/plot/Q134285870> a intro:INT_Plot ;
rdfs:label "Sappho’s Leap (plot)"@en ;
ecrm:P1_is_identified_by <https://sappho-digital.com/identifier/Q134285870> ;
owl:sameAs <http://www.wikidata.org/entity/Q134285870> ;
intro:R17i_featureIsActualizedIn <https://sappho-digital.com/actualization/plot/Q134285870_Q119292643>,
<https://sappho-digital.com/actualization/plot/Q134285870_Q1242002> ;
intro:R22_providesSimilarityForRelation <https://sappho-digital.com/relation/Q119292643_Q1242002> .
<https://sappho-digital.com/identifier/Q134285870> a ecrm:E42_Identifier ;
rdfs:label "Q134285870"@en ;
ecrm:P1i_identifies <https://sappho-digital.com/feature/plot/Q134285870> ;
ecrm:P2_has_type <https://sappho-digital.com/id_type/wikidata> ;
prov:wasDerivedFrom <http://www.wikidata.org/entity/Q134285870> .
<https://sappho-digital.com/actualization/plot/Q134285870_Q119292643> a intro:INT2_ActualizationOfFeature ;
rdfs:label "Sappho’s Leap in Sappho. Eine Novelle"@en ;
intro:R17_actualizesFeature <https://sappho-digital.com/feature/plot/Q134285870> ;
intro:R18i_actualizationFoundOn <https://sappho-digital.com/expression/Q119292643> ;
intro:R21i_isIdentifiedBy <https://sappho-digital.com/actualization/interpretation/Q134285870_Q119292643> ;
intro:R24i_isRelatedEntity <https://sappho-digital.com/relation/Q119292643_Q1242002> .
<https://sappho-digital.com/feature/interpretation/Q134285870_Q119292643> a intro:INT_Interpretation ;
rdfs:label "Interpretation of Sappho’s Leap in Sappho. Eine Novelle"@en ;
intro:R17i_featureIsActualizedIn <https://sappho-digital.com/actualization/interpretation/Q134285870_Q119292643> .
<https://sappho-digital.com/actualization/interpretation/Q134285870_Q119292643> a intro:INT2_ActualizationOfFeature ;
rdfs:label "Interpretation of Sappho’s Leap in Sappho. Eine Novelle"@en ;
prov:wasDerivedFrom <http://www.wikidata.org/entity/Q119292643> ;
intro:R17_actualizesFeature <https://sappho-digital.com/feature/interpretation/Q134285870_Q119292643> ;
intro:R21_identifies <https://sappho-digital.com/actualization/plot/Q134285870_Q119292643> .
<https://sappho-digital.com/actualization/plot/Q134285870_Q1242002> a intro:INT2_ActualizationOfFeature ;
rdfs:label "Sappho’s Leap in Sappho"@en ;
intro:R17_actualizesFeature <https://sappho-digital.com/feature/plot/Q134285870> ;
intro:R18i_actualizationFoundOn <https://sappho-digital.com/expression/Q1242002> ;
intro:R21i_isIdentifiedBy <https://sappho-digital.com/actualization/interpretation/Q134285870_Q1242002> ;
intro:R24i_isRelatedEntity <https://sappho-digital.com/relation/Q119292643_Q1242002> .
<https://sappho-digital.com/feature/interpretation/Q134285870_Q1242002> a intro:INT_Interpretation ;
rdfs:label "Interpretation of Sappho’s Leap in Sappho"@en ;
intro:R17i_featureIsActualizedIn <https://sappho-digital.com/actualization/interpretation/Q134285870_Q1242002> .
<https://sappho-digital.com/actualization/interpretation/Q134285870_Q1242002> a intro:INT2_ActualizationOfFeature ;
rdfs:label "Interpretation of Sappho’s Leap in Sappho"@en ;
prov:wasDerivedFrom <http://www.wikidata.org/entity/Q1242002> ;
intro:R17_actualizesFeature <https://sappho-digital.com/feature/interpretation/Q134285870_Q1242002> ;
intro:R21_identifies <https://sappho-digital.com/actualization/plot/Q134285870_Q1242002> .
# Topics
<https://sappho-digital.com/feature/topic/Q10737> a intro:INT_Topic ;
rdfs:label "suicide (topic)"@en ;
ecrm:P1_is_identified_by <https://sappho-digital.com/identifier/Q10737> ;
owl:sameAs <http://www.wikidata.org/entity/Q10737> ;
intro:R17i_featureIsActualizedIn <https://sappho-digital.com/actualization/topic/Q10737_Q119292643>,
<https://sappho-digital.com/actualization/topic/Q10737_Q1242002> ;
intro:R22_providesSimilarityForRelation <https://sappho-digital.com/relation/Q119292643_Q1242002> .
<https://sappho-digital.com/identifier/Q10737> a ecrm:E42_Identifier ;
rdfs:label "Q10737"@en ;
ecrm:P1i_identifies <https://sappho-digital.com/feature/topic/Q10737> ;
ecrm:P2_has_type <https://sappho-digital.com/id_type/wikidata> ;
prov:wasDerivedFrom <http://www.wikidata.org/entity/Q10737> .
<https://sappho-digital.com/actualization/topic/Q10737_Q119292643> a intro:INT2_ActualizationOfFeature ;
rdfs:label "suicide in Sappho. Eine Novelle"@en ;
intro:R17_actualizesFeature <https://sappho-digital.com/feature/topic/Q10737> ;
intro:R18i_actualizationFoundOn <https://sappho-digital.com/expression/Q119292643> ;
intro:R21i_isIdentifiedBy <https://sappho-digital.com/actualization/interpretation/Q10737_Q119292643> ;
intro:R24i_isRelatedEntity <https://sappho-digital.com/relation/Q119292643_Q1242002> .
<https://sappho-digital.com/feature/interpretation/Q10737_Q119292643> a intro:INT_Interpretation ;
rdfs:label "Interpretation of suicide in Sappho. Eine Novelle"@en ;
intro:R17i_featureIsActualizedIn <https://sappho-digital.com/actualization/interpretation/Q10737_Q119292643> .
<https://sappho-digital.com/actualization/interpretation/Q10737_Q119292643> a intro:INT2_ActualizationOfFeature ;
rdfs:label "Interpretation of suicide in Sappho. Eine Novelle"@en ;
prov:wasDerivedFrom <http://www.wikidata.org/entity/Q119292643> ;
intro:R17_actualizesFeature <https://sappho-digital.com/feature/interpretation/Q10737_Q119292643> ;
intro:R21_identifies <https://sappho-digital.com/actualization/topic/Q10737_Q119292643> .
<https://sappho-digital.com/actualization/topic/Q10737_Q1242002> a intro:INT2_ActualizationOfFeature ;
rdfs:label "suicide in Sappho"@en ;
intro:R17_actualizesFeature <https://sappho-digital.com/feature/topic/Q10737> ;
intro:R18i_actualizationFoundOn <https://sappho-digital.com/expression/Q1242002> ;
intro:R21i_isIdentifiedBy <https://sappho-digital.com/actualization/interpretation/Q10737_Q1242002> ;
intro:R24i_isRelatedEntity <https://sappho-digital.com/relation/Q119292643_Q1242002> .
<https://sappho-digital.com/feature/interpretation/Q10737_Q1242002> a intro:INT_Interpretation ;
rdfs:label "Interpretation of suicide in Sappho"@en ;
intro:R17i_featureIsActualizedIn <https://sappho-digital.com/actualization/interpretation/Q10737_Q1242002> .
<https://sappho-digital.com/actualization/interpretation/Q10737_Q1242002> a intro:INT2_ActualizationOfFeature ;
rdfs:label "Interpretation of suicide in Sappho"@en ;
prov:wasDerivedFrom <http://www.wikidata.org/entity/Q1242002> ;
intro:R17_actualizesFeature <https://sappho-digital.com/feature/interpretation/Q10737_Q1242002> ;
intro:R21_identifies <https://sappho-digital.com/actualization/topic/Q10737_Q1242002> .
# Wikidata ID
<https://sappho-digital.com/id_type/wikidata> a ecrm:E55_Type ;
rdfs:label "Wikidata ID"@en ;
ecrm:P2i_is_type_of <https://sappho-digital.com/identifier/Q10737>,
<https://sappho-digital.com/identifier/Q128087>,
<https://sappho-digital.com/identifier/Q134285870>,
<https://sappho-digital.com/identifier/Q165>,
<https://sappho-digital.com/identifier/Q17892> ;
owl:sameAs <http://www.wikidata.org/entity/Q43649390> .
🔩 Merge Module
Use this module to merge the outputted Turtle files and get one ontology that includes all information for authors, works and relations.
The Python script assumes that the Turtle files to be merged already exist, so you first have to run the other scripts.
🔍 Map and Align Module
Use this module to map and align the outputted Turtle files.
The Python script assumes that the Turtle files to be mapped and aligned already exist, so you first have to run the other scripts.
Identifiers added from:
Alignments with:
- BIBO
- CiTO
- DC
- DoCo
- DraCor
- FaBiO
- FOAF
- FRBRoo
- GOLEM
- Intertextuality Ontology
- MiMoText
- OntoPoetry/POSTDATA (core and analysis modules)
- Schema.org
- Ontology of Under-Represented Writers
- Ontology of Under-Represented Books
The full alignment table can be found here.
Despite overlaps in content, various ontologies were not considered because they are hardly used, not publicly accessible, or outdated. These include: DanteSources, Hypermedia Dante Network, HyperHamlet, SAWS. Also, the alignments focus specifically on those classes and properties that are important for the relations module.
Project details
Download files
Download the file for your platform. If you're not sure which to choose, learn more about installing packages.
Source Distribution
Built Distribution
Filter files by name, interpreter, ABI, and platform.
If you're not sure about the file name format, learn more about wheel file names.
Copy a direct link to the current filters
File details
Details for the file wiki2crm-1.0.4.tar.gz.
File metadata
- Download URL: wiki2crm-1.0.4.tar.gz
- Upload date:
- Size: 679.2 kB
- Tags: Source
- Uploaded using Trusted Publishing? No
- Uploaded via: twine/6.2.0 CPython/3.9.5
File hashes
| Algorithm | Hash digest | |
|---|---|---|
| SHA256 |
45eb95713b9621bb03ad358c2fbe46cd1c53a1df4bba33444f4f48327e9aeb69
|
|
| MD5 |
1b88ccd0f45a31279c0fbc32e45e81d8
|
|
| BLAKE2b-256 |
1d6552d3c5e472dd3048d13191662dad4d52e3f105dae9151e415f9128931d84
|
File details
Details for the file wiki2crm-1.0.4-py3-none-any.whl.
File metadata
- Download URL: wiki2crm-1.0.4-py3-none-any.whl
- Upload date:
- Size: 52.6 kB
- Tags: Python 3
- Uploaded using Trusted Publishing? No
- Uploaded via: twine/6.2.0 CPython/3.9.5
File hashes
| Algorithm | Hash digest | |
|---|---|---|
| SHA256 |
ee6a1c883166b9ad3edc6c8d17d36763bf94655060af61cdc6ed360fe3736065
|
|
| MD5 |
e722d203ffa0e02e246c3f9600ea1a1a
|
|
| BLAKE2b-256 |
04654b3e859a0cfaec6cb4b0db384b36c0f2a267b3728dbb1d0a4c7c42a42a6f
|