Skip to main content

Heuristic Algorithms in Python

Project description

scikit-opt

release Stars Forks

Heuristic Algorithms in Python
(Genetic Algorithm, Particle Swarm Optimization, Simulated Annealing, Ant Colony Algorithm, Immune Algorithm,Artificial Fish Swarm Algorithm in Python)

install

pip install scikit-opt

News:

All algorithms will be available on TensorFlow/Spark on version 0.4, getting parallel performance.

feature: UDF

UDF (user defined function) is available now!

For example, you just worked out a new type of selection function.
Now, your selection function is like this:

def selection_tournament(self, tourn_size):
    FitV = self.FitV
    sel_index = []
    for i in range(self.size_pop):
        aspirants_index = np.random.choice(range(self.size_pop), size=tourn_size)
        sel_index.append(max(aspirants_index, key=lambda i: FitV[i]))
    self.Chrom = self.Chrom[sel_index, :]  # next generation
    return self.Chrom

Regist your udf to GA (Here we provide some operators)

from sko.GA import GA, GA_TSP
from sko.GA import ranking_linear, ranking_raw, crossover_2point, selection_roulette_2, mutation


demo_func = lambda x: x[0] ** 2 + (x[1] - 0.05) ** 2 + x[2] ** 2
ga = GA(func=demo_func, n_dim=3, size_pop=100, max_iter=500, lb=[-1, -10, -5], ub=[2, 10, 2])

#
ga.register(operator_name='ranking', operator=ranking_linear). \
    register(operator_name='crossover', operator=crossover_2point). \
    register(operator_name='mutation', operator=mutation). \
    register(operator_name='selection', operator=selection_tournament, tourn_size=3)

Now do GA as usual

best_x, best_y = ga.run()
print('best_x:', best_x, '\n', 'best_y:', best_y)

Until Now, the udf surport crossover, mutation, selection, ranking of GA

We provide a dozen of operators see here

demo

1. Genetic Algorithm

from sko.GA import GA


def demo_func(x):
    x1, x2, x3 = x
    return x1 ** 2 + (x2 - 0.05) ** 2 + x3 ** 2


ga = GA(func=demo_func, lb=[-1, -10, -5], ub=[2, 10, 2], max_iter=500)
best_x, best_y = ga.fit()

plot the result using matplotlib:

import pandas as pd
import matplotlib.pyplot as plt
Y_history = ga.all_history_Y
Y_history = pd.DataFrame(Y_history)
fig, ax = plt.subplots(3, 1)
ax[0].plot(Y_history.index, Y_history.values, '.', color='red')
plt_mean = Y_history.mean(axis=1)
plt_max = Y_history.min(axis=1)
ax[1].plot(plt_mean.index, plt_mean, label='mean')
ax[1].plot(plt_max.index, plt_max, label='min')
ax[1].set_title('mean and all Y of every generation')
ax[1].legend()

ax[2].plot(plt_max.index, plt_max.cummin())
ax[2].set_title('best fitness of every generation')
plt.show()

Figure_1-1

1.1 Genetic Algorithm for TSP(Travelling Salesman Problem)

Just import the GA_TSP, it overloads the crossover, mutation to solve the TSP

Firstly, your data (the distance matrix). Here I generate the data randomly as a demo:

import numpy as np

num_points = 8

points = range(num_points)
points_coordinate = np.random.rand(num_points, 2)
distance_matrix = np.zeros(shape=(num_points, num_points))
for i in range(num_points):
    for j in range(num_points):
        distance_matrix[i][j] = np.linalg.norm(points_coordinate[i] - points_coordinate[j], ord=2)
print('distance_matrix is: \n', distance_matrix)


def cal_total_distance(points):
    num_points, = points.shape
    total_distance = 0
    for i in range(num_points - 1):
        total_distance += distance_matrix[points[i], points[i + 1]]
    total_distance += distance_matrix[points[i + 1], points[0]]
    return total_distance

Do GA

from sko.GA import GA_TSP
ga_tsp = GA_TSP(func=cal_total_distance, points=points, pop=50, max_iter=200, Pm=0.001)
best_points, best_distance = ga_tsp.fit()

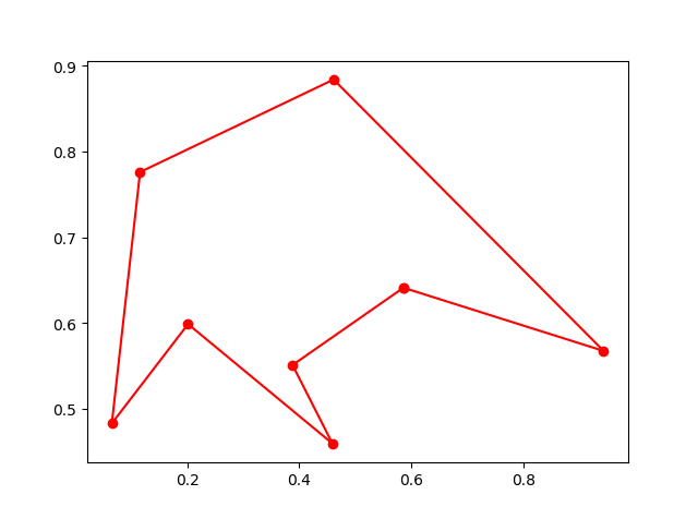
Plot the result:

fig, ax = plt.subplots(1, 1)
best_points_ = np.concatenate([best_points, [best_points[0]]])
best_points_coordinate = points_coordinate[best_points_, :]
ax.plot(best_points_coordinate[:, 0], best_points_coordinate[:, 1],'o-r')
plt.show()

GA_TPS

2. PSO(Particle swarm optimization)

def demo_func(x):
    x1, x2, x3 = x
    return x1 ** 2 + (x2 - 0.05) ** 2 + x3 ** 2

from sko.PSO import PSO
pso = PSO(func=demo_func, dim=3)
fitness = pso.fit()
print('best_x is ',pso.gbest_x)
print('best_y is ',pso.gbest_y)
pso.plot_history()

GA_TPS

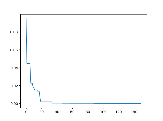
3. SA(Simulated Annealing)

def demo_func(x):
    x1, x2, x3 = x
    return x1 ** 2 + (x2 - 0.05) ** 2 + x3 ** 2

from sko.SA import SA
sa = SA(func=demo_func, x0=[1, 1, 1])
x_star, y_star = sa.fit()
print(x_star, y_star)
import matplotlib.pyplot as plt
import pandas as pd

plt.plot(pd.DataFrame(sa.f_list).cummin(axis=0))
plt.show()

sa

3.1 SA for TSP

Firstly, your data (the distance matrix). Here I generate the data randomly as a demo (find it in GA for TSP above)

DO SA for TSP

from sko.SA import SA_TSP
sa_tsp = SA_TSP(func=demo_func, x0=range(num_points))
best_points, best_distance = sa_tsp.fit()

plot the result

fig, ax = plt.subplots(1, 1)
best_points_ = np.concatenate([best_points, [best_points[0]]])
best_points_coordinate = points_coordinate[best_points_, :]
ax.plot(best_points_coordinate[:, 0], best_points_coordinate[:, 1], 'o-r')
plt.show()

sa

4. ASA for tsp (Ant Colony Algorithm)

aca = ACA_TSP(func=cal_total_distance, n_dim=8,
              size_pop=10, max_iter=20,
              distance_matrix=distance_matrix)

best_x, best_y = aca.fit()

acs

5. immune algorithm (IA)

from sko.IA import IA_TSP_g as IA_TSP

ia_tsp = IA_TSP(func=cal_total_distance, n_dim=num_points, pop=500, max_iter=2000, Pm=0.2,
                T=0.7, alpha=0.95)
best_points, best_distance = ia_tsp.fit()
print('best routine:', best_points, 'best_distance:', best_distance)

ia

6. artificial fish swarm algorithm (AFSA)

def func(x):
    x1, x2 = x
    return 1 / x1 ** 2 + x1 ** 2 + 1 / x2 ** 2 + x2 ** 2


from sko.ASFA import ASFA

asfa = ASFA(func, n_dim=2, size_pop=50, max_iter=300,
            max_try_num=100, step=0.5, visual=0.3,
            q=0.98, delta=0.5)
best_x, best_y = asfa.fit()
print(best_x, best_y)

Project details


Download files

Download the file for your platform. If you're not sure which to choose, learn more about installing packages.

Source Distribution

scikit-opt-0.3.2.tar.gz (13.8 kB view details)

Uploaded Source

Built Distribution

If you're not sure about the file name format, learn more about wheel file names.

scikit_opt-0.3.2-py3-none-any.whl (17.4 kB view details)

Uploaded Python 3

File details

Details for the file scikit-opt-0.3.2.tar.gz.

File metadata

  • Download URL: scikit-opt-0.3.2.tar.gz
  • Upload date:
  • Size: 13.8 kB
  • Tags: Source
  • Uploaded using Trusted Publishing? No
  • Uploaded via: twine/1.13.0 pkginfo/1.5.0.1 requests/2.21.0 setuptools/40.8.0 requests-toolbelt/0.9.1 tqdm/4.31.1 CPython/3.7.1

File hashes

Hashes for scikit-opt-0.3.2.tar.gz
Algorithm Hash digest
SHA256 41f5cf4e338f5561481ec3ae3e523ef7687f68e4ea9d8eea9ba0b041dd47abbd
MD5 518aedfe102f369ff3ca7395b137ad17
BLAKE2b-256 8c85fcdb3359190b7a8f460016674b69f166895885ebf274e8837956c84b6814

See more details on using hashes here.

File details

Details for the file scikit_opt-0.3.2-py3-none-any.whl.

File metadata

  • Download URL: scikit_opt-0.3.2-py3-none-any.whl
  • Upload date:
  • Size: 17.4 kB
  • Tags: Python 3
  • Uploaded using Trusted Publishing? No
  • Uploaded via: twine/1.13.0 pkginfo/1.5.0.1 requests/2.21.0 setuptools/40.8.0 requests-toolbelt/0.9.1 tqdm/4.31.1 CPython/3.7.1

File hashes

Hashes for scikit_opt-0.3.2-py3-none-any.whl
Algorithm Hash digest
SHA256 ab71d546999cfeb158da3aaa014e76d3f77015ce21fc9017e16d0bc8da91e9fb
MD5 6bccc9cc01544373b66a14210c6e19b1
BLAKE2b-256 d944f31102fcc5d416e669d5c119f541566f97ea429ddbe62f2f76bce327edbd

See more details on using hashes here.

Supported by

AWS Cloud computing and Security Sponsor Datadog Monitoring Depot Continuous Integration Fastly CDN Google Download Analytics Pingdom Monitoring Sentry Error logging StatusPage Status page